大数跨境

冠状动脉疾病外周免疫景观中诊断生物标志物和治疗靶点的鉴定

冠状动脉疾病外周免疫景观中诊断生物标志物和治疗靶点的鉴定 中科生信
2024-07-01
2
导读:5+!冠状动脉疾病外周免疫景观中诊断生物标志物和治疗靶点的鉴定

今天小编和大家分享一篇20229月发表在Journal of Translational Medicine IF:6.1杂志的文章《Identification of diagnostic biomarkers and therapeutic targets in peripheral immune landscape from coronary artery disease》。本研究通过生物信息学和动物建模鉴定冠状动脉疾病外周免疫景观中诊断生物标志物

背景:

外周生物标志物作为监测冠状动脉疾病(CAD)进展的重要非侵入性方法越来越受关注。它们在CAD早期检测、预后评估和分类诊断方面具有独特优势。本研究旨在确定和验证在CAD中与免疫相关基因差异表达(DE-IRG)相关的诊断和治疗价值。

方法:

1数据准备;

2使用“limma”包鉴定CAD组和对照组之间的差异表达基因

3PPI网络构建和GOKEGG功能富集分析;

4“rms”构建列线图评估诊断性能;

5ssGSEA进行免疫浸润分析;

6LASSO筛选CAD的特征基因;

7绘制ROC曲线以判断基因的诊断能力;

8构建动物模型;

9student t检验来比较组间差异。

研究结果:

1.原始数据的规范化

在研究中,我们使用来自基因表达综合(GEO)数据库的外周血mRNA表达数据,包括三个数据集(GSE20680GSE20681GSE42148),涉及不同数量的CAD患者和对照组。这些数据集经过ComBat算法重归一化,以消除批次效应。来自三个数据集的所有CAD患者和对照组分别随机但均匀地分为训练集和测试集


2.差异表达基因的鉴定

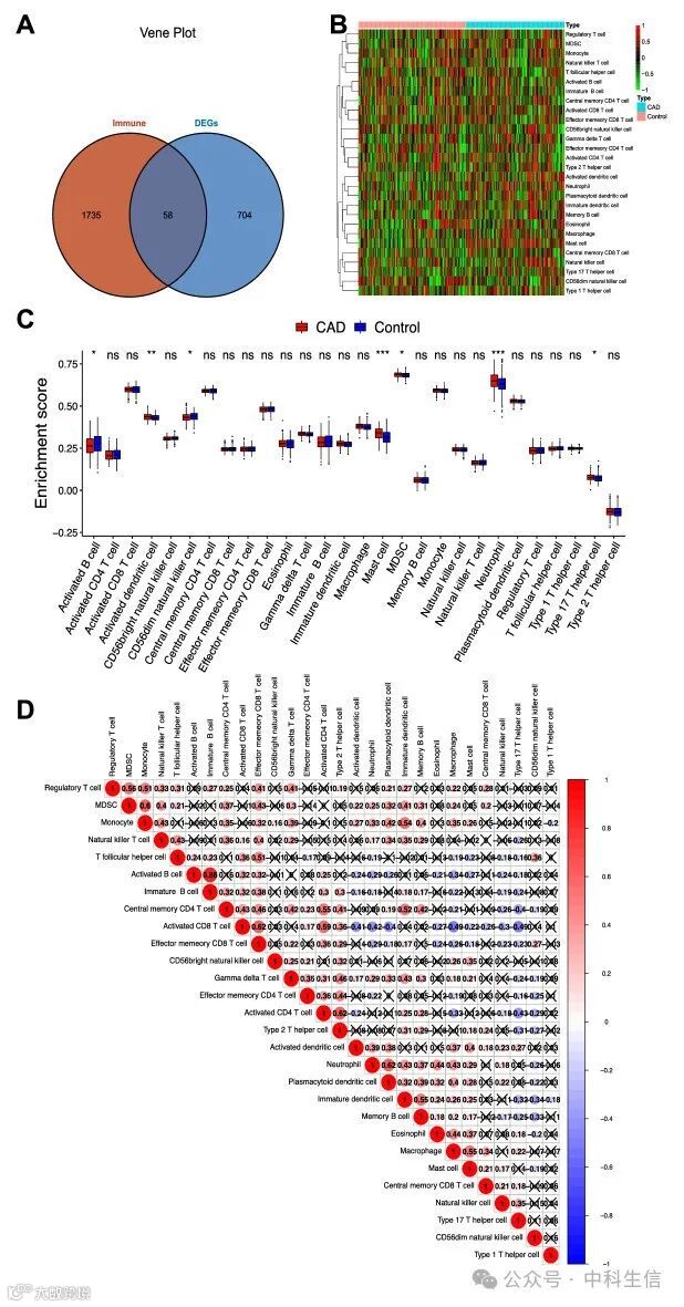
我们分析了包括199CAD患者和218例对照在内的外周血转录组数据。通过PCA分析,我们有效地消除了批量效应,并确定了762个差异表达基因(DEGs),其中396个基因上调,366个基因下调。用火山图和热图展示我们得到的DEGs的分布和表达情况。

3.差异表达基因的功能分析

通过蛋白质-蛋白质相互作用(PPI)网络分析,我们发现这些DEGs在蛋白质水平上具有密切联系。GO分析揭示了这些DEGs参与了多种生物学功能,包括受体-配体活性、转运蛋白复合物和细胞过程。而KEGG通路富集图显示,这些DEGs主要富集在细胞因子-细胞因子受体相互作用、神经活性配体-受体相互作用和IL-17信号通路等通路中。

4.免疫相关性分析

通过交集分析发现,CAD患者中的DEGIRG存在重叠,共同涉及58DE-IRG。此外,在CAD患者中观察到7种免疫细胞亚群的比例与对照组不同。另外,外周免疫细胞之间还存在一定的相关性。

5.14键外周DE-IRG具有很好的诊断能力

通过LASSO回归筛选后确定了14个关键外周DE-IRG。针对这14个关键外周DE-IRG进行ROC曲线评估,结果显示这些基因在CAD诊断中具有一定的预测性能。当这14个基因组合成一个模型时,训练数据集和测试数据集的AUC分别为0.9680.859,表明这些联合DE-IRGCAD的诊断中表现出良好的潜力,可能成为潜在的治疗靶点。

6.14个关键外周DE-IRG之间的相关性分析
CAD患者中,14个关键外周DE-IRG显示出明显变化,其中一些基因上调表达(如CCR9CER1CSF2等),而另一些基因下调表达(如CXCL2HTR3CIL1A等)。此外,这些基因间存在显著正相关性,如CER1/NTSCER1/IL13RA1等。通过分析免疫细胞与DE-IRGsCAD中的相互关系,发现IL13RA1MMP9在各种免疫细胞亚群中表达具有特定模式。

7.CAD模型中10DE-IRG表达量的鉴定

在小鼠CAD模型组中第20周结束时,对小鼠主动脉弓进行了病理染色(Oil Red O),显示大量脂质斑块聚集,导致管腔狭窄。冠心病模型组的平均体重显著增加,LDL和甘油三酯水平也明显升高。在CAD模型组中,CCR9CSF2IL13RA1NTS基因的表达显著高于对照组,而IL1A则表现出相反的趋势。对于CXCL2INSL5MSR1NR4A2TNFRSF19基因的表达在两组之间没有发现差异。

8.IL13RA1激活JAK1/STAT3通路在CAD中发挥功能

体外实验中,氧化低密度脂蛋白通过上调IL13RA1基因表达,激活JAK1/STAT3信号通路,促进VEGF-C产生。在体内实验中,IL13RA1表达增加,同时磷酸化-JAK1、磷酸化-STAT3VEGF-CIL-6水平也升高。此外,IL13RA1敲减导致下调JAK1/STAT3信号通路和相关蛋白的表达,并减少脂质摄取,增加IL-6产生。


【声明】内容源于网络
0
0
中科生信
中科生信是一家专业从事生物技术服务的公司,提供生物医学领域的定制化数据分析服务。公司业务有:二代测序平台、数据库搭建技术、测序个性化分析平台、以及生信分析定制化服务!致力于为客户提供“一站式”科研服务。
内容 580
粉丝 0
中科生信 中科生信是一家专业从事生物技术服务的公司,提供生物医学领域的定制化数据分析服务。公司业务有:二代测序平台、数据库搭建技术、测序个性化分析平台、以及生信分析定制化服务!致力于为客户提供“一站式”科研服务。
总阅读915
粉丝0
内容580