点击蓝字 关注我们
早!今天小编和大家分析一篇2022年10月发表在《Frontiers in Immunology》(IF:5.0)期刊上的文章《A necroptosis related prognostic model of pancreatic cancer based on single cell sequencing analysis and transcriptome analysis》。作者使用单细胞测序分析和转录组分析构建了胰腺癌坏死性凋亡相关特征。本研究可为胰腺癌的诊断、治疗及预后评估提供参考。该思路同样适用于其他肿瘤的研究,有相关需求的老师欢迎联系我们。
背景&方法
背景:
胰腺癌(Pancreatic cancer, PCa)是影响人类健康最具侵略性的癌症之一。约80-85%的PCa患者在诊断时出现不可切除状态或转移。接受手术切除的PCa患者的5年生存率仅为10-25%。目前全身化疗是主要治疗方法,但生存结局往往不理想。坏死性凋亡(Necroptosis)是一种新定义的程序性细胞死亡类型。一方面,坏死性凋亡是一种癌症抑制因子,诱导癌细胞坏死性凋亡可以逆转其对细胞死亡的抵抗力。另一方面,坏死性凋亡被认为是癌症的促进剂。在此过程中释放的免疫活性物质和活性氧促进许多癌症通路的激活,参与免疫微环境的调节,促进肿瘤细胞的增殖和侵袭。因此,坏死性凋亡及其调控机制可能是PCa肿瘤免疫治疗的重要治疗靶点。
方法:
1.GEO和TCGA公共数据库获取PCa数据;
2.WGCNA用于识别与坏死性凋亡评分相关的模块;
3.Seurat包用于单细胞数据分析;
4.单因素和LASSO用于构建预后模型;
5.ESTIMATE用于计算免疫和基质评分;ImmuneSubtypeClassifier包用于计算
每个样本的免疫亚型;TIMER 2.0用于分析免疫细胞浸润;TIDE数据库用于计算每个样本的TIDE评分,以评估免疫治疗的疗效;
6.MAfTools用于突变景观分析;
7.Rms用于构建列线图;
8.基因敲低、CCK-8测定、菌落形成分析、迁移和侵袭测定以及伤口愈合细胞实验用于探索关键基因EPS8的作用;
PCR测定关键基因EPS8的表达。
研究结果
(一)WGCNA识别与坏死性凋亡评分相关的模块
作者先通过ssGSEA计算每个样本的坏死性凋亡评分。并根据中位数分为高坏死性凋亡组和低坏死性凋亡组。而且,高坏死性凋亡组中PCa患者的坏死性凋亡评分较高,预后较差。将“坏死性凋亡评分”作为性状,并通过WGCNA识别了与该评分显著相关的ME绿黄模块。
(二)单细胞测序分析
本研究中所纳入的样本间无明显批量效应。将所有细胞聚集成14个簇,根据每个簇的遗传特征,注释到8种细胞类型。然后确定每个细胞坏死性凋亡基因的百分比。根据中值,将细胞分为高NCPTs组和低NCPTs组。进一步鉴定了两组样本之间的2518个差异表达基因,而且,这些基因主要与mRNA代谢和蛋白质定位有关。
(三)TCGA队列中预后模型的构建和评估
作者进一步将ME绿黄模块与2518个差异表达基因交叉,获得805个与预后相关的坏死性凋亡基因(Necrotic apoptosis gene)。通过单因素Cox分析和LASSO构建预后模型。根据中位数把TCGA-PCa患者分为高NCPTs_high组和低NCPTs_low组,NCPTs_high组患者预后较差。模型预测患者预后的AUC值明显优于年龄、性别分期等临床特征。决策曲线结果显示,患者从基于NCPTS的临床干预中获益最多。而且,多因素Cox分析表明,NCPTS是PCa患者的独立预后因素。此外,该模型可以很好地区分NCPTS_high组和NCPTS_low组患者。
(四)预后模型的外部验证和评估
为了验证预后模型,作者分别下载了PA-AU队列、PA-CA队列和GSE85916作为外部验证。验证结果均与TCGA-PCa队列中的结果保持一致。
(五)免疫浸润分析和PCa患者对免疫治疗反应的应答
为了阐明PCa预后与免疫微环境的关系,作者进一步分析了NCPTS_low组和NCPTS_high组之间的免疫浸润景观。结果显示,与NCPTS_high组相比,NCPTS_low组有较高的估计评分、免疫评分和基质评分,较低的肿瘤纯度。而且,NCPTS_low组中有更高水平的免疫细胞浸润,如T细胞和B细胞等;另外,NCPTS_low组中ICPs和HLA的表达也较高。
为了探索模型中的基因是否能够指导PCa患者的分子分型,进一步进行无监督聚类分析,结果显示,与簇1相比,簇2的预后较差。随后,NCPTS分组与簇以及免疫亚型之间的关系显示,簇1主要与NCPTS_low组有关,免疫亚型C3和C6主要分布在NCPTS_low组。簇2主要与NCPTS_high组相关,免疫亚型C1和C2主要分布在NCPTS_ high组。免疫亚型之间的生存分析显示,免疫亚型C3组的预后最好,而C3主要分布在NCPTS_low组。总之,研究结果表明,NCPTS_low组的免疫细胞浸润水平较高,ICPs和HLA的表达也较高,免疫亚型C3主要分布在该组。
另外,NCPTS_low组的TIDE较低,表明肿瘤免疫逃逸的可能性较低,而患者免疫治疗获益的可能性较大。
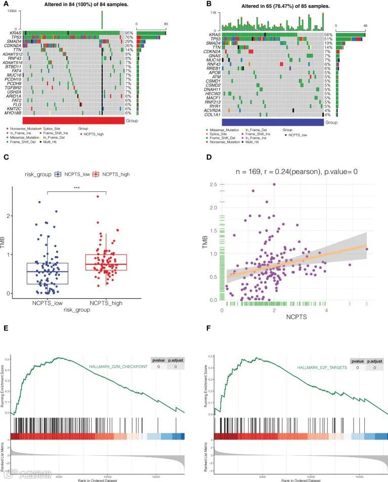
(六)突变景观分析
鉴于基因突变在肿瘤的发展和患者的预后中起着重要作用,进一步对NCPTS_low组和NCPTS_high组进行突变景观分析。两组患者最常发生突变的前5个基因分别为KRAS、TP53、SMAD4、CDKN2A和TTN。NCPTS_high组TMB较高,而且TMB与NCPTS呈正相关(P<0.001)。TMB通常与患者预后不良有关,这可能是NCPTS_high组预后不良的原因。另外,NCPTS_high组激活了与细胞周期相关的G2M_CHECKPOINT和E2F_TARGETS通路。
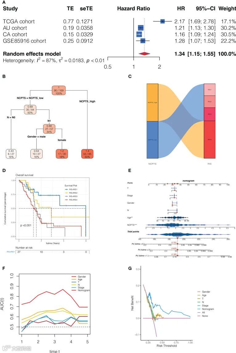
(七)NCPTS模型的临床意义
为了进一步研究NCPTS在不同队列中的预后影响,随后进行了meta分析。结果显示,NCPTS仍然是导致患者预后不良的一个因素。为了进一步促进临床胰腺癌患者的危险因素分类和管理,于是对NCPTS和临床特征进行了决策树分析,患者被分为RIS1、RIS2、RIS3和RIS4个风险组。其中,RIS4组预后较差(P < 0.001)。列线图中TCGA-2J-AABK患者的1年、3年和5年死亡率分别为18.5%、62.5%和75.2%,列线图预测的患者预后的AUC保持在0.8左右,明显高于其他临床特征。基于列线图的患者及时接受临床治疗的获益率高于其他临床特征。
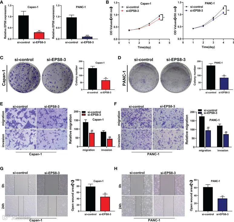
(八)在PCa细胞系中验证关键基因EPS8的作用
最后,在细胞系中验证关键基因的作用。siEPS8-3在三种siRNA中表现出最高的敲低效率,因此被选作关键基因做进一步分析。结果显示,在CAPAN-1和PANC-1细胞系中,EPS8敲低后表达和细胞活性显著降低,细胞系产生集落的能力也显著降低,PCa细胞的迁移和侵袭能力也大大降低。伤口愈合实验显示,EPS8组的迁移能力在si-EPS8组中较弱。
(九)在临床PCa组织样本中验证EPS8的表达
与癌旁组织相比,关键基因EPS8在PCa肿瘤组织中显著上调。
扫描二维码 联系我们

