摘
要
早上好,今天小编分享的是一篇2022年6月发表在Frontiers in Endocrinology(IF=5.555)的文章,本文利用生物信息学方法筛选黄韧带骨化(OLF)患者中肥胖相关基因,为探究肥胖与OLF病理机制之间的潜在联系提供的新的方向。
背景&方法
背景:黄韧带骨化(OLF)是严重胸椎脊髓病的主要病因,以椎管内韧带异常异位骨形成为特征,其发病机制尚未阐明;流行病学研究表明,肥胖患者的一个临床亚群更容易发生早发甚至弥漫性黄韧带骨化。
方法:
1、下载GSE106253数据集(4个OLF_vs_4个normal)及在TIME、GWAS、T-HOD和KEGG PATHWAY数据库得到肥胖相关基因;
2、利用limma包进行差异分析并与肥胖相关基因取交集得到肥胖相关差异基因(ORDEGs);
3、ORDEGs进行GO、KEGG和GSEA富集分析;
4、利用STRING数据库构建PPI网络筛选hub基因;
5、利用ClueGO和CluePedia对hub基因进行通路可视化分析;
6、转录因子、基因共表达及相关性分析;
7、利用ssGSEA和xCell评估SOCS3和OIICs之间的相关性;
8、SOCS3与m6A基因之间的相关性分析;
9、SOCS3与m5C基因之间的相关性分析;
10、qPCR和WB验证ORDEGs。
结果
识别OLF中的ORDEGs
在OLF样本与正常对照样本之间共鉴定出920个DEGs,其中上调基因532个,下调基因388个。热图显示,前40个DEGs可以清楚地区分黄韧带骨化组织和正常组织。这920个DEGs和2051个ORGs取交集之后,最终得到99个ORDEGs。
GO富集分析
对99个ORDEGs进行GO富集分析,结果显示,MF主要富集到g蛋白偶联受体结合、受体配体活性、信号受体激活物活性、信号受体结合和细胞因子活性。BP主要富集代谢过程,如磷代谢过程、脂质代谢过程、含磷酸盐化合物代谢过程、细胞代谢过程的正调控过程、一元羧酸代谢过程等。CC主要富集到对含氧化合物的反应,对脂类的反应,对有机物质的反应,细胞对化学刺激的反应,和细胞对含氧化合物的反应。作者发现,上调的ORDEGs在BP中显著富集到激素分泌、激素运输和肽激素分泌(图2F),而下调的ORDEGs主要富集在脂质代谢过程的调节、对脂多糖的应答和对细菌来源分子的应答(图2H)。此外,MF显示上调基因主要与神经肽激素活性、受体配体活性和信号受体激活物活性相关(图2E),下调基因主要富集于G蛋白偶联受体结合、磷酸酶结合和核受体活性(图2G)。这些基因可能与协调黄韧带骨化发病的多种生物学途径有关。
KEGG富集分析
99个ORDEGs分别在KEGG、REAC和WP中进行通路分析。最终得到了15个重要的KEGG通路,12个重要的REAC通路和18个WP Wiki通路(图3A)。结果显示主要富集到TNF信号、白细胞介素信号、NF-kappa B信号、催乳素信号、脂肪细胞因子信号和PPAR信号。为了进一步评估这些基因的特异功能,作者使用WebGestalt、DIVID和KEGG分别分析上调和下调的基因。WebGestalt结果显示,下调的基因主要富集到脂肪细胞因子信号通路、PPAR信号通路、TNF信号通路、AMPK信号通路,上调的基因未见富集结果(图3C)。DIVID结果显示,下调的基因主要富集到脂肪细胞因子信号通路、TNF信号通路、mTOR信号通路、PPAR信号通路和JAK-STAT信号通路,上调的基因主要富集到收集导管酸分泌、胰岛素抵抗和氧化磷酸化(图3D)。KEGG结果显示,OEDEGs主要富集到脂肪细胞因子信号通路、mTOR信号通路、PPAR信号通路和JAK-STAT信号通路。
PPI网络分析
利用STRING数据库在99个ORDEG中构建PPI网络(图4A),该网络由81个节点(DEGs)和313条边(图4B)组成。通过MCODE提取了PPI网络中的三个重要模块(图4C)。排名第一的模块被认定为关键功能模块。SOCS3是该网络中MCODE得分最高的seed基因(图4E)。此外,Metascape结果显示,这些枢纽基因主要富集于炎症/免疫相关反应(图4G),如白细胞介素-4和白细胞介素-13信号,白细胞介素-10信号,以及T细胞激活,在DisGeNET富集分析也显示免疫抑制和黄韧带骨化(图4H)。
hub基因的功能注释
此外,作者重点分析了这些hub基因的炎症通路和免疫过程。KEGG结果显示,这些基因与TNF信号通路和JAK-STAT信号通路相关,这些通路被公认为重要的炎症相关通路(图5A, B)。进一步进行亚组分析,分别探讨这些基因可能的免疫功能,确定其可能的免疫应答包括调节自然杀伤细胞趋化性、调节干扰素- γ应答、负调节淋巴细胞迁移、正调节单核细胞趋化性、T细胞外渗和单核细胞分化(图5D-F)。
qPCR实验验证
为了进一步筛选具有骨化调控功能的基因,通过ChEA3的TFEA鉴定出28个基因(图6A)。然后,将这28个基因和关键ORDEGs取交集得到11个的候选ORDEGs(图6B)。基于GeneMANIA数据库的共表达分析显示,其功能主要与炎症反应和免疫过程的调节相关(图6C)。对11个基因进行相关性分析(图6D)。其中,SOCS3和CCL2的正相关最高。作者利用qRT-PCR验证上述11个候选ORDEGs的表达情况(图6E)。最终,除CXCL2和SERPINE1外,CCL2、ICAM-1、MYC、NT5E、PPARG、PTGS2和SOCS3的表达水平在芯片和qRT-PCR中均发生了平行变化,而PTGS2和VEGFA的表达则出现了相反的趋势(图6F)。
免疫浸润相关分析
以上结果表明,hub基因在免疫或炎症相关的功能和通路中高度富集。因此,结合ssGSEA和xCell算法综合评估了每个样本的免疫浸润细胞类型(图7A, B),最终得到14种具有显著差异OIICs,包括NKT细胞、巨噬细胞M2、NK CD56细胞、普通髓系祖细胞(CMP)、嗜碱性细胞、传统树突状细胞(cDCs)、浆细胞样树突状细胞(pDCs)、前B细胞、记忆B细胞、B细胞、T辅助细胞1 (Th1)、间充质干细胞(MSC)、平滑肌细胞和前脂肪细胞(图7C)。
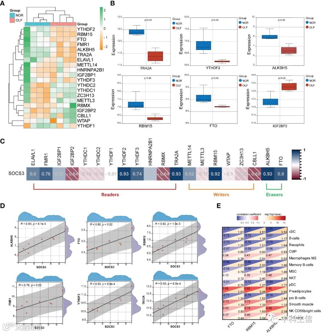
SOCS3与m6A调控因子的相关性分析
m6A修饰已被确定影响RNA代谢,如稳定性、翻译、降解、运输和剪接。因此,作者分析了SOCS3与OLF中m6A调控因子之间的相关性。20个m6A调控因子在OLF中的表达模式如图8A所示。结果显示,6个m6A调控因子在OLF和对照样品之间显著差异(图8B)。然后,作者将SOCS3与20个m6A相关基因进行了相关性分析(图8C),发现SOCS3表达与6个m6A相关基因显著正相关(图8D)。
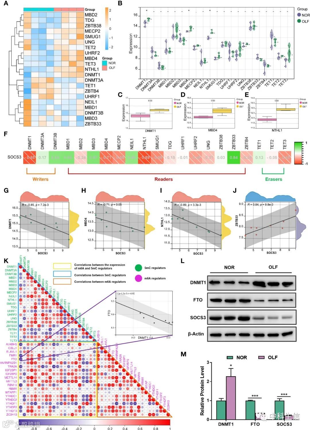
SOCS3与m5C调控因子的相关性分析
DNA甲基化改变在骨形成和炎症中发挥着重要作用。因此,作者分析了m6A和5mC调控因子对OLF中SOCS3表达的串扰作用。首先,作者评估21个m5C相关基因在OLF中的表达差异(图9A,B),结果发现DNMT1、MBD4、NTHL1表达均上调(图9C,D,E)。然后,作者计算了SOCS3与21个m5C相关基因的相关性(图9G-J),发现5个基因与SOCS3显著相关。此外,作者还研究了m6A和5mC调控因子之间的相关性,结果显示,在同一调控子类中,m6A和5mC调控因子的表达之间存在高度相关性(图9K)。DNMT1作为DNA甲基化的writer,其表达显著增加,与FTO呈强负相关,可以认为是黄韧带骨化中至关重要的5mC调控因子。
中科生信!
微信公众号
中科生信
知乎
@生信科研人

