每日文献
早上好,今天分享一篇2021年11月发表在BMC Med Genomics(IF=3.622)的文章,Hub microRNAs and genes in the development of atrial fibrillation identified by weighted gene co-expression network analysis(PMID: 34781940),作者通过结合差异表达分析和WCCNA来研究心房颤动患者的hub miRNA和基因。该研究方法同样适用于其他非肿瘤或肿瘤的研究,有相关需求的老师欢迎联系我们。
背景&方法
背景:
心房颤动(AF)是最常见的持续性心律失常。
方法:
1、DEM和DEG的识别;
2、DEG的功能富集分析;
3、共表达网络的构建;
4、hub miRNA的鉴定;
5、hub miRNA靶基因预测;
6、miRNA-基因相互作用网络分析。
结果
DEM和DEG的识别
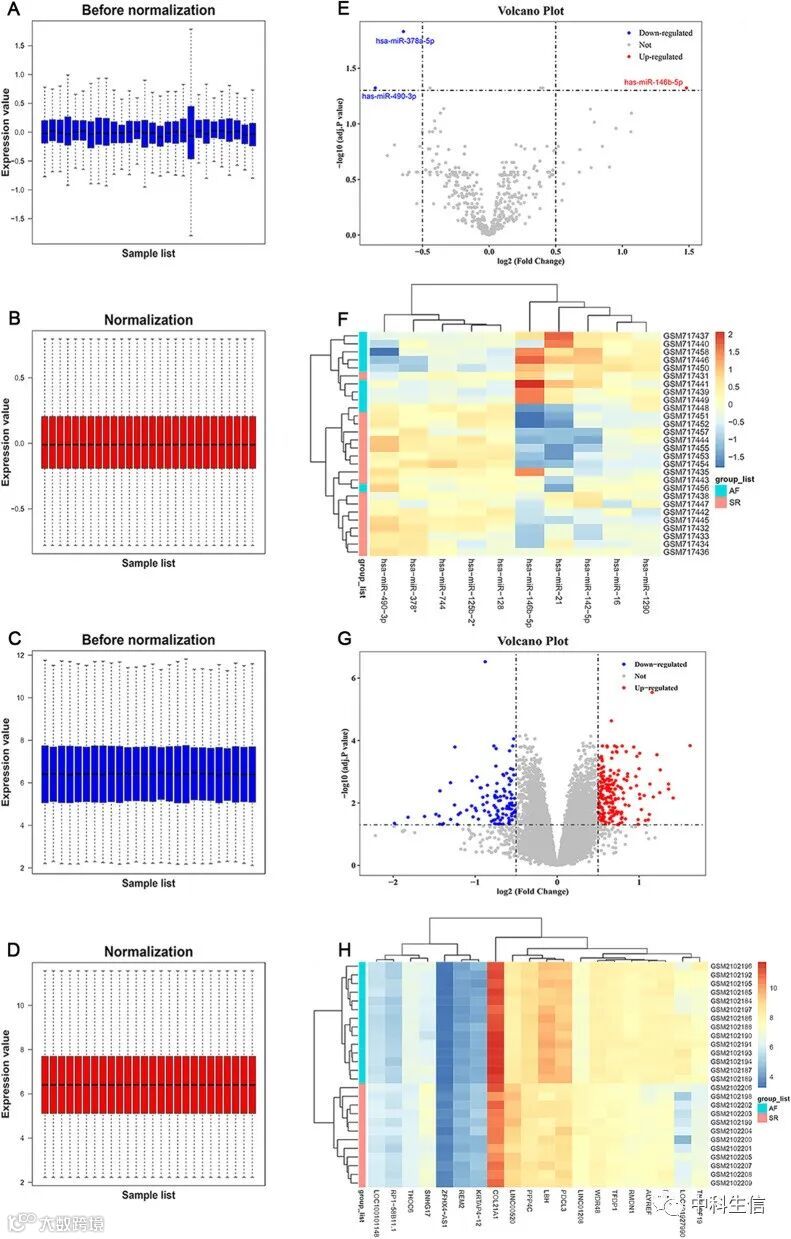
在对GSE28954和GSE79768进行数据预处理后(图2A-D),鉴定出3个DEM和320个DEG。hsa-miR-146b-5p在AF患者的心房组织样本中上调,而hsa-miR-378a-5p和hsa-miR-490-3p下调;203个DEG在A 患者的心房组织样本中上调,而117个DEG下调。火山图和热图如图2E-H所示。
图2
DEG的功能富集分析
基于GO和KEGG数据库对DEG进行了功能富集分析(图3)。
图3
共表达网络的构建
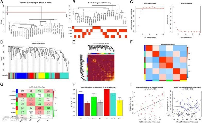
对GSE28954的样本进行WGCNA分析(图4A,B)。软阈值功率设置为5(图4C),识别出7个模块。DEM的聚类树状图如图4D所示。图4E,F证明了共表达簇的高度独立性。
图4
模块-特征关系的构成和关键模块的检测
红色模块与AF的负相关性最高,而蓝色模块具有最高的正相关性(图4G)。此外,图4H显示它们在所有模块中具有最高的MS值。因此,红色模块和蓝色模块被视为AF的关键模块。对于AF的发展,也观察到MM和GS之间的显着相关性(图4I)。
hub miRNA的鉴定
将关键模块中的miRNA与数据集GSE28954中的DEM重叠后,hsa-miR-146b-5p和hsa-miR-378a-5p被视为2个关键miRNA。因此,hsa-miR-146b-5p和hsa-miR-378a-5p被进一步认为是hub miRNA。
靶基因预测和关键基因验证
通过数据库(即ENOCRI、miRTarBase、Tarbase)共获得2935个靶基因和3000个miRNA-基因对。将靶基因和DEG重叠, 最后,38个基因被认为是关键基因。
miRNA-基因相互作用网络分析
使用Metascape进行PPI分析(图5A)。然后,并确定了4个MCODE基因簇(图5B)。此外,还构建了一个miRNA-基因相互作用网络,如图5C所示。hsa-miR-146b-5p是网络中的最高枢纽节点。此外,“cytoHubba”插件检测到9个hub基因,包括ATP13A3、BMP2、CXCL1、GABPA、 LIF、MAP3K8、NPY1R、S100A12和SLC16A2(图5D)。
图5
今天的分享就到这里啦,对上述分析方法感兴趣或者没有研究思路的小伙伴,欢迎扫下方二维码前来咨询哦!先到先得,欲购从速!
· 中科生信 ·

