今天小编分享一篇2022年2月28日发表在J Ovarian Res的OC的文章(IF :5.506),题目为“Construction and validation of a transcription factors-based prognostic signature for ovarian cancer”。
背景
卵巢癌(OC)是世界范围内最常见、最致命的恶性肿瘤之一,卵巢癌的预后仍不理想。转录因子 (TFs) 已被证明与多种癌症的临床结果相关,但它们在 OC 患者预后预测和基因调控网络中的作用需要进一步研究
方法
1. 收集和分析来自不同数据库的 TF。
2. 使用差异表达分析、WGCNA 和 Cox-LASSO 回归模型来识别 hub-TF,
3. 构建和验证基于这些 TF 的预后特征。
4. 此外,分析了肿瘤浸润性免疫细胞,并建立了包含年龄、组织学、FIGO_stage 和基于 TFs 的特征的列线图。
5. 还探索了特征中TF的潜在生物学功能、途径和基因调控网络。
结果
1.识别差异表达的 TF (DE-TF)
我们首先收集了 JASPAR(612 个 TF)、TRANSFAC 和 CISBP(1639 个 TF)和 TRRUST(795 个 TF)数据库中的 TF。DE-TFs 是基于 TFs 数据库和 OC 组织与正常组织之间的 DEGs 的交集获得的(图1)。A DEG 的火山图(adj. P < 0.05和|logFC| > 1)。B热图显示大量 TF 在 OC 样本和正常样本之间显着上调或下调
图1
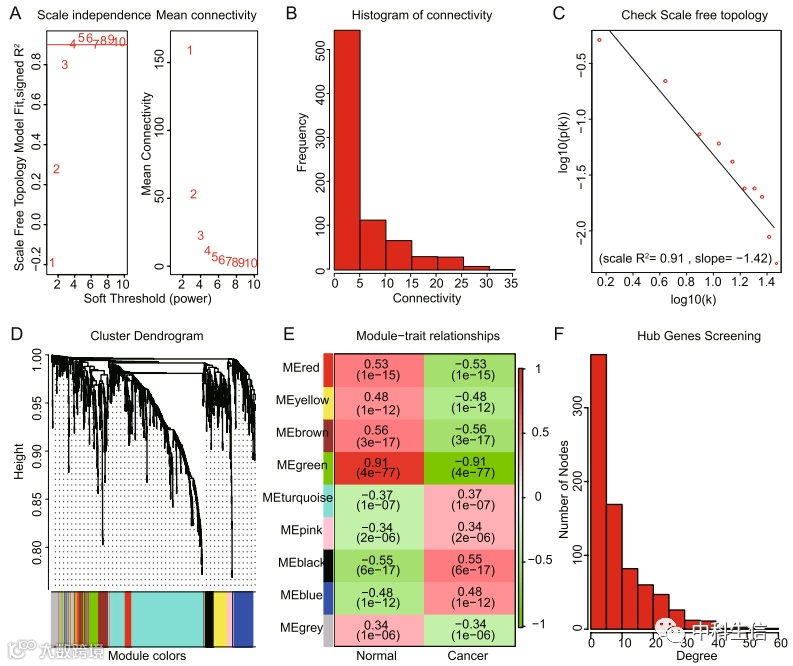
2. TFs共表达网络的构建
使用 WGCNA 识别 hub-TF(图2)。A筛选最优β值构建无标度网络。D WGCNA 集群模块的构建。E每个模块与癌症和正常样本的相关性分析。F使用 cytoHubba 插件识别 hub-TF
图2
3. GO功能富集分析和KEGG通路分析
GO功能富集分析和KEGG通路分析表明hub-TFs参与了许多癌症相关通路(图3)。A-C top-10 显着丰富了 GO 术语, D top-10 显着丰富了 hub-TF 的 KEGG 通路。
图3
4. 在 OC 患者中构建基于 TFs 的预后特征
我们首先在每个 hub-TF 中使用单变量 Cox 回归分析,确定了 14 个与 OC 患者临床结果显着相关的 hub-TF . 然后,通过LASSO回归和多元Cox回归进一步优化模型。最终,构建了一个包含 6 个 hub-TF 的预后特征,包括 ZNF304、HSF1、SNAI2、MLXIP、ZNF518A 和 RFXANK(图4)。
图4
评估基于 TFs特征的预后能力(图5)。A、B训练集和验证集的 Kaplan-Merier 生存曲线显示,风险较高的患者临床结果明显较差。C进行了 ROC 曲线,基于 TFs 特征提高了训练和验证队列中的预后准确性。D热图显示高风险和低风险组中 6 个 TF 的表达谱
图5
5. 构建预测OC患者预后的列线图
根据基于 TFs 的特征和临床指标预测 OC 患者总体生存率的列线图(图6)。用于预测 OC 患者 1 年、2 年和 3 年总生存期的列线图。B用理想模型预测 1 年、2 年和 3 年总生存期的列线图的校准曲线
图6
ZKSX

