早上好,今天分享一篇2021年12月发表在Front Immunol(IF=8.786)的文章,Identification of Hub Biomarkers and Immune-Related Pathways Participating in the Progression of Antineutrophil Cytoplasmic Antibody-Associated Glomerulonephritis,作者确定参与ANCA相关GN(ANCA-GN)进展的关键生物标志物和免疫相关途径及其与免疫细胞浸润的关系。该研究方法同样适用于其他肿瘤或非肿瘤的研究,有相关需求的老师欢迎联系我们!
背景
抗中性粒细胞胞浆抗体 (ANCA) 相关性血管炎 (AAV) 是一种全身性自身免疫性疾病,通常诱发急进性肾小球肾炎 (GN) 的进展。
结果
共表达网络构建与Hub模块识别
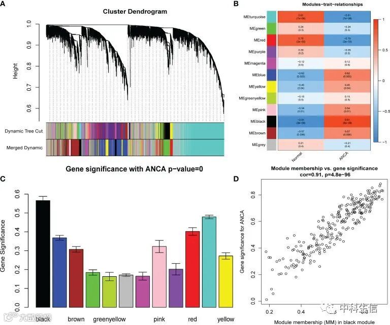
WGCNA选择β=4,获得了12个基因模块(图2A)。其中黑色模块(包括248个基因)与ANCA-GN的相关性最高(图2B、C)。此外,黑色模块内的GS和MM之间存在良好的相关性(图2D)。所以选择黑色模块用于后续分析。
图1
图2
DEG的鉴定和Hub基因的筛选
共获得651个DEG,包括356个上调基因和295个下调基因(图 3A)。根据筛选标准(GS绝对值>0.20;MM绝对值>0.80),将黑色模块中连接性最高的127个基因确定为候选中心基因。随后,获得了66个交叉基因(图3B)。进行LASSO分析,得到五个中心基因:CYP3A5、SLC12A3、BGN、TAPBP和TMEM184B(图3C、D)。
图3
DEG的功能富集分析
GO富集分析表明,DEG主要富集于防御过程、免疫和炎症相关过程和血管发育(图4)。KEGG信号通路的分析表明,DEGs主要富集于与免疫和炎症相关疾病通路和免疫相关通路(图5)。
图4
图5
Hub基因表达水平和诊断价值的鉴定
图6A表明ANCA-GN组织中TAPBP、TMEM184B和BGN的表达水平显着高于健康对照组,CYP3A5和SLC12A3的表达显着低于健康对照组。随后,在外部数据集GSE104948中进一步验证了这五个中心基因的表达水平(图6B)。所有五个中心基因的AUC值 > 0.95表明这些基因对ANCA-GN的高诊断价值(图7A)。上述五个中心基因的诊断价值 GSE104948数据集中得到进一步验证。四个中心基因的AUC值 > 0.85,而TMEM184B的AUC值为0.821(图7B)。
图6
图7
免疫细胞浸润及其与 Hub 基因的相关性
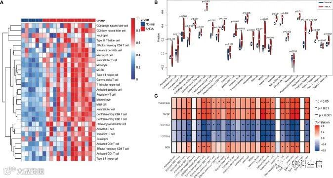
为了进一步研究 ANCA-GN 和健康对照之间免疫细胞浸润的差异,使用 ssGSEA 算法评估了它们的关系。GSE108113 样本中 28 个免疫细胞的分布如图 8A 所示。ANCA-GN 中单核细胞、CD4+ T 细胞、CD8+ T 细胞、Tregs 和自然杀伤 (NK) 细胞的浸润明显高于健康组织 (图 8B)。28 个免疫细胞与 hub 基因的相关性分析如图8C。
图8
GSEA免疫特征基因集的富集分析
为了探索 ANCA-GN 进展过程中免疫功能的潜在机制,来自 MsigDB 数据库的免疫特征基因集被用作 DEG 的 GSEA 的参考。共有 383 个基因组显着富集。这些基因组主要在 CD4+ T 细胞、CD8+ T 细胞、B 细胞、单核细胞、外周血单核细胞 (PBMC) 和树突状细胞 (DC) 中富集较高(图 9)。
图9
今天的分享就到这里啦,对上述分析方法感兴趣或者没有研究思路的小伙伴,欢迎扫下方二维码前来咨询哦!先到先得,欲购从速!

