早!今天小编和大家分享一篇今年4月刚刚发表在Front Endocrinol (Lausanne) (IF:5.555)杂志的文章《Identification and Validation of Autophagy-Related Genes in Diabetic Retinopathy》,作者筛选了糖尿病视网膜病变自噬相关的hub基因,对基因的分析增加了一些小花样,加一点湿实验验证发到了5+。我们一起来看看吧!
背景&方法
糖尿病视网膜病变(diabetic retinopathy,DR)是糖尿病最常见的微血管并发症之一,与血-视网膜屏障损伤和视网膜血管缺血有关。由于糖尿病患者的视网膜血管渗漏和异常的病理性血管生成,它会破坏视力。DR的病因复杂,积累的研究表明自噬在DR的发病机制中起重要作用,但其具体机制有待进一步研究。
方法:
1.本研究选择数据集GSE146615进行研究。
2.通过 R 软件筛选在 DR 中差异表达的自噬相关基因。
3.通过相关性分析、组织特异性基因表达、GO和KEGG通路富集分析和蛋白质-蛋白质相互作用(PPI)对差异表达的自噬相关基因进行分析(花样在此)。
4.采用高糖孵育的视网膜色素上皮细胞系(ARPE-19)模拟DR模型,通过定量实时聚合酶链反应(qRT-PCR)验证关键基因的mRNA水平。
研究结果
鉴定差异表达的自噬相关基因
通过R软件分析了样本中232个自噬相关基因的表达情况,确定了9个上调基因和14个下调基因,然后绘制了DR组和正常组之间差异表达的23个自噬相关基因。
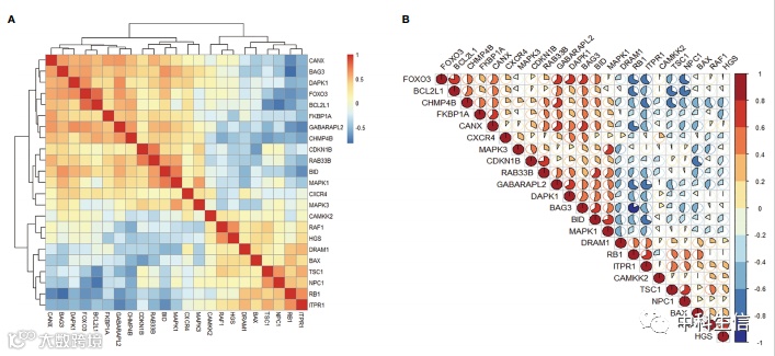
差异表达自噬相关基因的相关性和组织特异性表达
首先分析了23个自噬相关基因的表达相关性。同时,通过 BioGPS 确定了这 23 个基因在人类视网膜中的表达。除CAMKK2外,其余22个基因在视网膜中的表达水平均高于全身组织或器官系统的平均水平,说明这些自噬相关基因在人视网膜中富集。
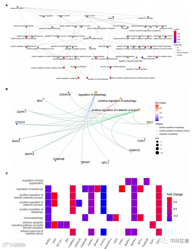
差异表达的自噬相关基因的功能和通路富集
为了从生物学功能层面更深入地探索差异基因的潜在功能,使用R软件进行GO和KEGG富集分析。此外,分析了显著富集途径中差异基因的表达,并在Heatmap-like功能分类图中显示了结果。
PPI网络分析和Hub基因鉴定
将差异表达的自噬相关基因引入到相互作用基因检索工具 (STRING) 中以构建 PPI 网络。Cytoscape筛选出前 10个最高值的 hub 基因。
验证糖尿病模型中差异表达的自噬相关基因
将 ARPE-19 细胞与 HG (30mM) 一起孵育以在体外模拟 DR 模型,通过qRT-RCR对结果进行分析。
中科生信

