大数跨境

8+高分文章:循环血浆蛋白作为高血压驱动的心脏重塑中介的研究 孟德尔随机研究

8+高分文章:循环血浆蛋白作为高血压驱动的心脏重塑中介的研究 孟德尔随机研究 中科生信
2024-05-20
2
导读:8+高分文章:循环血浆蛋白作为高血压驱动的心脏重塑中介的研究 孟德尔随机研究
今天小编和大家分享一篇20243发表在Hypertension(IF:8.3)杂志的文章《Identification of Circulating Plasma Proteins as a Mediator of Hypertension-Driven Cardiac Remodeling: A Mediation Mendelian Randomization Study》。这项研究重点关注循环血浆蛋白谱,以确定高血压导致心肌重塑和心力衰竭的介质。研究人员采用孟德尔随机化设计研究了收缩压(SBP)、舒张压(DBP)和脉压对82个心脏磁共振特征和心衰风险的因果影响。同时还进行了中介分析,以确定这些影响的潜在中介血浆蛋白。这项中介孟德尔随机化研究支持特定的循环血浆蛋白是高血压驱动的心脏重塑和心力衰竭的调解因子提供了证据。

背景:

高血压性心脏病(HHD)仍然是高血压管理中的一项重大挑战。与1990年相比,2017年全球高血压心脏病的年龄标准化患病率增加了7.4%,达到每10万人217.9例,预计未来十年高血压心脏病的死亡负担将迅速增加。高血压和心脏病的特点是心脏重塑,尤其是左心室(LV)重塑,最终导致心力衰竭。在患有高血压的成人或老年人中,36%41%的人普遍存在超声心动图左心室肥厚。除收缩压(SBP)和舒张压(DBP)外,作为动脉僵化生物标志物的脉搏压(PP)的升高也会引发同心左心室重塑和肥厚。
心脏重塑是对慢性压力超负荷的一种生理适应。高血压会诱导免疫细胞浸润心肌,导致细胞因子和生长因子的分泌,从而在心脏重塑的病理过程中形成至关重要的心脏局部炎症微环境。除了在局部起作用的自分泌或旁分泌蛋白外,循环血浆蛋白也有助于介导高血压、心肌重塑和随后的心力衰竭等病理过程。最近的一项孟德尔随机化(MR)研究发现,6种循环血浆蛋白会影响血压水平,包括N端前B型钠尿肽、尿激酶型纤溶酶原激活剂、肾上腺髓质素、IL(白细胞介素)-16、细胞纤维连接蛋白和胰岛素样生长因子结合蛋白3。长期暴露于与高血压相关的血流动力学压力会导致炎症、免疫激活和心肌损伤,从而改变血浆蛋白谱。然而,具体是哪种血浆蛋白介导了高血压驱动的心脏重塑和心力衰竭的成因途径仍不清楚。
作者提出了一个假设,即高血压可能导致特定血浆蛋白水平的改变,进而介导高血压诱发的心脏重塑和心力衰竭。目前,心脏区域结构和功能特征的参考标准是标记的心脏磁共振成像(CMR)。最近发表的英国生物库研究提供了最新的全基因组关联研究(GWAS)汇总数据。CMR成像性状的GWAS数据与来自血浆的pQTL(蛋白质定量性状位点)数据的结合为研究高血压对心脏结构和功能的影响提供了新的机会。在本研究中,作者设计了一个中介MR分析,以确定在高血压驱动的CMR特征变化与心力衰竭发展之间的关系中可能充当中介的潜在血浆蛋白。

研究设计:

本研究采用了中介MR设计(图1A)。首先,评估了SBPDBPPP升高对82个与心脏结构和功能相关的CMR特征的影响。随后,确定了受收缩压和舒张压升高影响的循环血浆蛋白。然后,评估了这些血浆蛋白对与血压相关的CMR特征的因果效应。最后,计算由血浆蛋白介导的调解比例。用于MR工具变量需要满足3个假设。首先,工具变量必须与血浆蛋白、CMR特征或心力衰竭密切相关。第二,工具变量不应与混杂因素相关。第三,工具变量只能通过暴露因素影响结果。本研究符合"使用MR加强流行病学中观察性研究的报告"指南的要求。
本研究利用了GWAS研究中公开的摘要级数据。与SBPDBPPP相关的GWAS摘要级数据来自于对75项研究的荟萃分析,这些研究涵盖了810865欧洲血统的个体。此外,与循环炎症蛋白和心血管蛋白相关的GWAS摘要级数据来自于对pQTL的荟萃分析。共有153种循环血浆蛋白被列为暴露因子或结果(图1B)。该荟萃分析包括11个队列,分别有14824名欧洲血统的参与者和13个队列,分别有21758名欧洲血统的参与者。

研究结果:

1.血压对CMR特征的影响

正如预期的那样,MR分析显示,遗传代偿的较高SBPβ0.33 [95% CI0.26-0.39]P=6.76×10-25)、DBPβ0.18 [95% CI0.12-0.25]P=9.79×10-8)和PPβ0.34 [95% CI0.27-0.41]P=3.12×10-20)与左心室心肌质量增加之间存在因果关系,如图2A所示。此外,还评估了左心室的区域重塑。图2B显示,根据美国心脏协会的分段模型,SBPDBPPP的增加影响了舒张末期心肌壁厚度的整体和每个分段。

2.鉴定高血压诱导的血浆蛋白

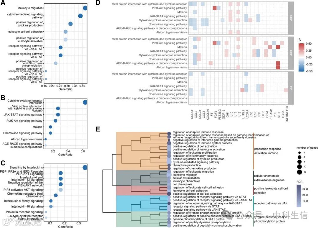
MR分析确定了3种血压特征与31种血浆蛋白之间的41种因果关系。图3显示,SBPDBP升高会促进FGF5IL-18循环水平的升高,同时降低CCL2C-C Motif Chemokine Ligand 2)、FLT3LGFms 相关受体酪氨酸激酶 3 配体)和LEP的水平。此外,SBP升高会促进循环中MMP10(基质金属肽酶 10)、PD-L1CD274IL-33IL-10水平的升高,同时降低CCL8IL-20RACCL13CXCL16GDF15的水平。DBP升高会促进循环中TGFA(转化生长因子α)、OSMoncostatin M)、CCL28SELE(选择素E)、PECAM1(血小板和内皮细胞粘附分子1)、F3(凝血因子 III)水平的升高、HAVCR1(甲型肝炎病毒细胞受体1)、GH1(生长激素1)和 IL-6RIL-6受体亚基α),同时导致 ADA(腺苷脱氨酶)、ADM(肾上腺髓质素)、PRL(催乳素)和IL-16水平下降。PP 升高与LIFR(白血病抑制因子受体)、TNFRSF11BTNF 受体超家族成员11b)、IL-1RL1(类白细胞介素1受体1)偶然相关,而CCL13IL-20RA(白细胞介素20受体亚基α)、CCL8ADMLEP水平下降。重要的是,SBPDBPPP升高都会导致血浆LEP水平下降。

为了深入了解受血压影响的31种循环血浆蛋白的生物学意义,研究人员利用基因本体、京都基因和基因组百科全书以及Reactome数据库进行了功能富集分析。富集分析表明,这些血浆蛋白在JAK-STAT(Janus 激酶-信号转导和转录激活因子)和PI3K-AKT(磷脂酰肌醇 3 激酶-蛋白激酶 B)信号通路中明显富集(图4)。

3.血浆蛋白对高血压导致的心脏重塑的中介调节作用及血浆蛋白对高血压所致心力衰竭风险的中介效应

共发现了192种血浆蛋白与CMR特征的因果关系(图5A)。利用中介MR框架,作者研究了血浆蛋白是否介导了血压对心脏重塑的影响。如图5所示,中介分析表明,FGF5CCL13LEPMMP10ADAAGRPAgouti 相关神经肽)、F3IL-16介导了SBP(图5B)或DBP(图5C)与CMR特征之间的关系。具体而言,FGF5SBPDBP对心尖前段(13段)舒张末期心肌壁厚度的总影响分别贡献了2.96% (P=0.024)4.15% (P=0.046)。与此同时,LEP分别解释了SBPDBP对心肌中隔节段(第8节段)心肌壁Err的总影响的15.21% (P=0.042)23.24% (P=0.022)
在高血压驱动的心脏重塑过程中,心力衰竭是最终结果,也是失代偿的一种表现形式。因此,作者进一步研究了8种血浆蛋白(FGF5CCL13LEPMMP10ADAAGRPF3IL-16)是否能介导高血压与心衰之间的因果关系。较高水平的FGF5(比值比 [OR]1.025 [95% CI1.024-1.026]P<0.001)和 ADA(比值比,0.969 [95% CI0.943-0.995]P=0.020)与心衰风险的增加存在因果关系。SBP每升高1毫米汞柱,心力衰竭的风险就增加31%OR1.31 [95% CI1.16-1.49]P=2.59×10-5;表S16);同样,DBP每升高1毫米汞柱,心力衰竭的风险就增加24%OR1.24 [95% CI1.10-1.41]P=5.10×10-4;)。
中介分析显示,FGF5是唯一的中介因子,解释了SBPDBP对心衰易感性总效应的4.19% (间接效应 OR1.012 [95% CI1.002-1.021]P=0.013)和4.54%(间接效应OR1.010 [95% CI1.001-1.019]P=0.032)(图5D)。这意味着,由于FGF5的介导机制,SBP每增加1 mm Hg,心衰患病率的几率增加1.2%DBP每增加1 mm Hg,心衰患病率的几率增加1.0%

讨论:

这是第一项全面评估血压、血浆蛋白、CMR特征和心力衰竭之间因果关系的研究。作者的研究结果采用了中介MR分析法,系统地研究了循环血浆蛋白对血压特征和心脏重塑之间关系的中介作用。作者的研究结果表明,包括FGF5LEPCCL13MMP10ADAAGRPF3IL-16在内的几种蛋白质在介导高血压与CMR特征之间的关系中发挥了显著作用,其中LEPFGF5的贡献尤为突出。FGF5还介导了高SBPDBP与心衰易感性增加之间的因果关系。这些发现为了解这些复杂关系的潜在机制提供了启示。
研究表明,随着血压升高,心脏结构和功能表型也会发生变化。以往的观察性研究表明,晚期高血压患者的径向、环向和纵向应变均有所降低。左心室Err的增加表明受高血压影响的心肌仍处于代偿状态。
研究结果表明,除FGF5LEP外,AGRPMMP10F3也是高血压诱导心脏重塑的潜在靶点。与作者的研究结果一致的是,Hoorn研究报告了MMP10与左心房重塑之间的正相关。高血压可导致循环中F3水平升高,从而可能导致高血压患者发生血栓事件。不过,有几项研究表明F3水平升高与心肌肥厚之间可能存在关联。同样,也没有证据表明AGRP与高血压驱动的心脏重塑之间存在关联。不过,在自发性高血压大鼠模型中,抑制AGRP受体MC3/4R(黑色素皮质素3/4受体)可降低平均动脉压。

本文的优点和局限性:

这项研究有几个优点。首先,与观察性研究不同,MR分析可以确定暴露与结果之间的因果关系,而不仅仅是关联。其次,心脏磁共振成像可对心脏的结构和功能表型进行更全面的评估,使本研究能够调查血浆蛋白对局部心肌组织的影响,而这是以往研究忽略的一个角度。然而,作者的研究也有局限性。首先,由于无法获得公共领域中个体水平的GWAS数据,本研究无法评估血压和循环血浆蛋白对心脏结构和功能表型的非线性定量影响。其次,高血压导致的血浆蛋白谱变化具有种族异质性;然而,本研究只纳入了欧洲后裔的GWAS数据,从而限制了研究结果对其他不同人群的推广性。第三,需要注意的是,MR分析可能无法完全捕捉到血压和血浆蛋白的时变性,而这是MR分析目前在方法学上面临的挑战。最后,由于缺乏合适的前瞻性观察数据,通过个体层面的分析来复制这项研究受到了限制。要解决这一局限性,需要今后开展长期的随访队列研究。

结论:

总之,这项研究确定了8种循环血浆蛋白是高血压驱动的心脏重塑和心力衰竭的介质。这些发现强调了阐明高血压与心脏重塑之间潜在机制的重要性。值得注意的是,FGF5可作为高血压驱动的心脏重塑的潜在生物标志物和药物靶点,为预防和治疗高血压驱动的心脏重塑提供新的见解。


【声明】内容源于网络
0
0
中科生信
中科生信是一家专业从事生物技术服务的公司,提供生物医学领域的定制化数据分析服务。公司业务有:二代测序平台、数据库搭建技术、测序个性化分析平台、以及生信分析定制化服务!致力于为客户提供“一站式”科研服务。
内容 580
粉丝 0
中科生信 中科生信是一家专业从事生物技术服务的公司,提供生物医学领域的定制化数据分析服务。公司业务有:二代测序平台、数据库搭建技术、测序个性化分析平台、以及生信分析定制化服务!致力于为客户提供“一站式”科研服务。
总阅读1.5k
粉丝0
内容580