今天小编和大家分享一篇2024年5月1日发表在Front Mol Biosci期刊的文章《Unraveling breast cancer prognosis: a novel model based on coagulation-related genes》。
乳腺癌(Breast cancer,BRCA)具有高度异质性,给预后评估带来了挑战。开发一个普遍适用的预后模型可以简化临床决策。本研究旨在利用具有广泛临床适用性的凝血相关基因,开发并验证一种新型BRCA预后模型。
首先,研究人员从KEGG数据库中获取了203个与凝血相关的基因(coagulation-related genes,CRGs),并从TCGA-BRCA队列和GTEx数据库中获取了1099个肿瘤组织样本和572个正常组织样本的mRNA数据。利用 R 软件包 "limma "检测恶性肿瘤和正常组织之间与凝血有关的基因表达变化。通过多变量 Cox 回归分析,在 TCGA 队列中构建了一个模型,然后使用 GSE42568 数据集作为测试集进行验证。构建一个包含临床因素的列线图,以提高模型的预测能力。利用ESTIMATE算法研究不同风险组的免疫浸润水平。使用 "oncoPredict "软件包进行药物敏感性分析。总而言之,该研究建立了一个包含六个凝血相关基因的BRCA预后模型,并探索了其临床实用性。该模型为BRCA患者的临床决策和药物选择提供了有价值的见解,有助于推动个性化精准治疗的发展。
背景
BRCA是一个呈上升趋势的全球性健康问题,影响着不同国家不同年龄的妇女。世界卫生组织(WHO)最新的全球癌症统计数据显示,BRCA在全球的发病率为 11.6%,仅次于肺癌,位居第二。BRCA的女性死亡率为 15.4%,是女性因癌症死亡人数最多的癌症。BRCA在生物学层面表现出多样性,其预后受到分子亚型、诊断年龄和组织病理学特征等一系列因素的影响。BRCA早期检测方法的最新进展和治疗方案的不断改进大大改善了该病患者的前景。特别是随着人们对免疫微环境认识的加深,免疫疗法在BRCA治疗中的效用不断提高。然而,由于该疾病具有很大的异质性以及内在或获得性耐药性,目前的临床治疗仍然面临着巨大的挑战。最近的研究揭示了凝血相关基因在BRCA肿瘤微环境中的关键作用,尤其是在预测患者预后和对化疗的反应方面。这些发现表明,针对凝血组基因的靶向治疗策略有可能提高免疫疗法的疗效,降低血栓形成的风险,从而为BRCA治疗开辟新途径。基于这些发现,进一步探索BRCA凝血组基因的预后潜力及其对临床治疗决策的影响至关重要。这将有助于更全面地了解和利用这些基因作为潜在的生物标记物和治疗靶点。
方法
1.数据准备及预处理;
2.差异表达的CRGs的鉴定及功能富集分析;
3.预后基因的筛选
4.预后风险模型的构建与验证;
5.列线图的构建;
6.高低风险组间的免疫浸润及免疫检查点分析;
7.药物敏感性分析。
结果
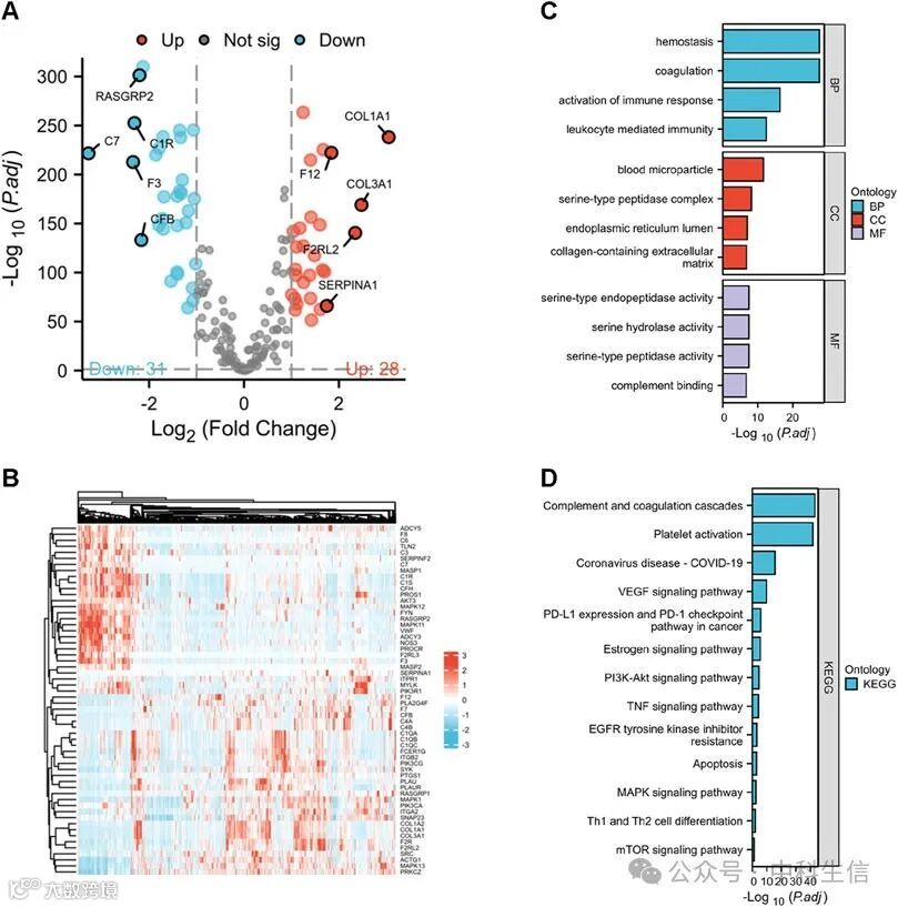
(一)鉴定BRCA与对照组中的差异表达的CRGs

首先对数据集TCGA-BRCA中的肿瘤组和癌旁组进行差异分析,并与CRGs相交,获得59个差异表达的CRGs(Fig.1 A-B),然后对这59个基因进行富集分析,结果显示主要参与血液凝固,免疫反应激活和白细胞介导的免疫等生物过程。例如:补体和凝血级联以及血小板活化中、血管内皮生长因子信号、雌激素信号、PI3K-Akt 信号、TNF 信号、表皮生长因子受体酪氨酸激酶抑制剂抗性、细胞凋亡和 MAPK 信号等通路(Fig.1 C-D)。
(二)预后基因的筛选

使用单变量 Cox 回归分析,从 59 个差异表达的CRGs中鉴定出 6 个基因具有预后显着性,包括SERPINA1、SERPINF2、C1S、CFB、RASGRP1 和 TLN2。将 TCGA-BRCA 队列中的患者分为预后基因的高表达和低表达组,然后生成 K-M 曲线。K-M 曲线表明,六种基因水平的增加与预后的改善相关(Log-rank p < 0.05)(Fig.2A-F)。
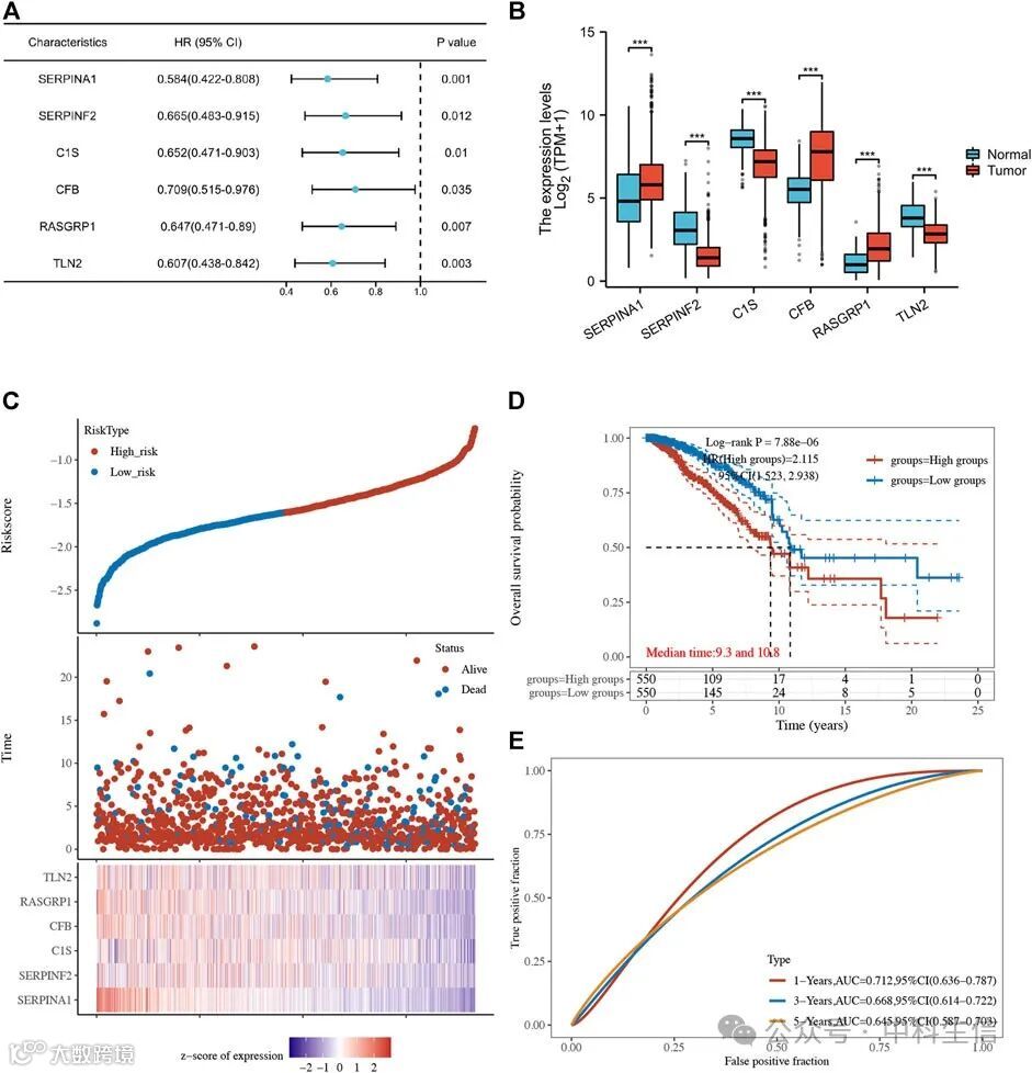
(三)基于预后基因的BRCA预后模型的建立

森林图显示,6个基因都是BRCA的保护因素(HR < 1)(Fig.3A)。此外,与正常组织相比,肿瘤组织中 SERPINA1、RASGRP1 和 CFB 的表达增加,而 C1S、SERPINF2 和 TLN2 表达则相反(Fig.3 B)。利用 6 个基因的表达水平和回归系数建立了风险模型。K-M分析结果显示,与低风险组相比,高风险组患者的总生存率有所下降(Fig.3 C-D)。ROC 分析显示,风险模型表现出了稳定的预后预测准确性(Fig.3 E)。
(四)风险模型的验证

在GSE42568数据集中,首先检测了 6 个基因的表达情况,结果显示SERPINA1、RASGRP1 和 CFB 在肿瘤组织中的表达明显升高,而 C1S 和 TLN2 在正常组织中的表达明显升高(Fig.4 A-F)。KM曲线显示低风险人群的生存期延长(p = 0.013)(Fig. 4G)。ROC 分析显示,风险模型在预测BRCA 3 年和 5 年生存率结果方面具有一定的精确性(Fig. 4H)。
(五)列线图的构建

通过单变量和多变量COX分析,筛选出年龄、临床 T 分期、临床 N 分期和风险评分做为独立预后因素(Fig.5 A-B)。随后根据独立预后因素构建了预测BRCA预后的列线图(Fig.5 C)。校准曲线显示了良好的生存预测能力(图 6D)。此外,ROC曲线显示,列线图表现出了比风险模型更高的预测精度(图 6E)。
(六)高低风险组间的富集分析

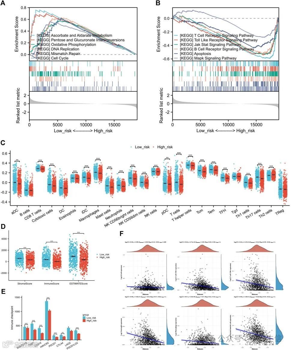
在低风险组中,硼酸和醛酸代谢、戊糖和葡糖酸酐互变、氧化反应、DNA 复制、错配反应和细胞周期等通路出现了显著的富集(Fig.6 A)。在高风险组中,T 细胞受体信号转导、Toll 样受体信号转导、JAK-STAT 和 MAPK 信号转导通路、B 细胞受体信号转导和细胞凋亡等通路出现了显著的富集(Fig.6B)。
(七)高低风险组间免疫浸润和免疫检查点分析
风险评分与六种免疫细胞之间呈负相关。随着风险评分的增加,免疫细胞的表达水平也随之降低(Fig.6 F)。
随后,进行了 ssGSEA 分析,发现高风险和低风险类别之间的免疫浸润水平存在明显差异。除 B 细胞、Tgd 细胞和 Treg 细胞外,其余细胞在两个风险组之间存在显著的统计学差异。与低风险组相比,高风险组中 Th2 细胞浸润明显增加,而低风险组中其他免疫细胞浸润较高(Fig.6 C)。此外,研究发现,与高风险组相比,低风险组的患者表现出更高的stromal和immune评分(Fig.6 D)。
研究风险评分与免疫检查点基因活性之间的关系,以预测不同风险组对免疫疗法的反应。结果表明,在低风险组患者中,不仅经典的免疫检查点(PDCD1、CTLA4 和 PDCD1LG2),而且新兴的靶基因(SIGLEC15、TIGIT、CD274、HAVCR2)也高度表达(Fig.6E)。
(八)药物敏感性分析

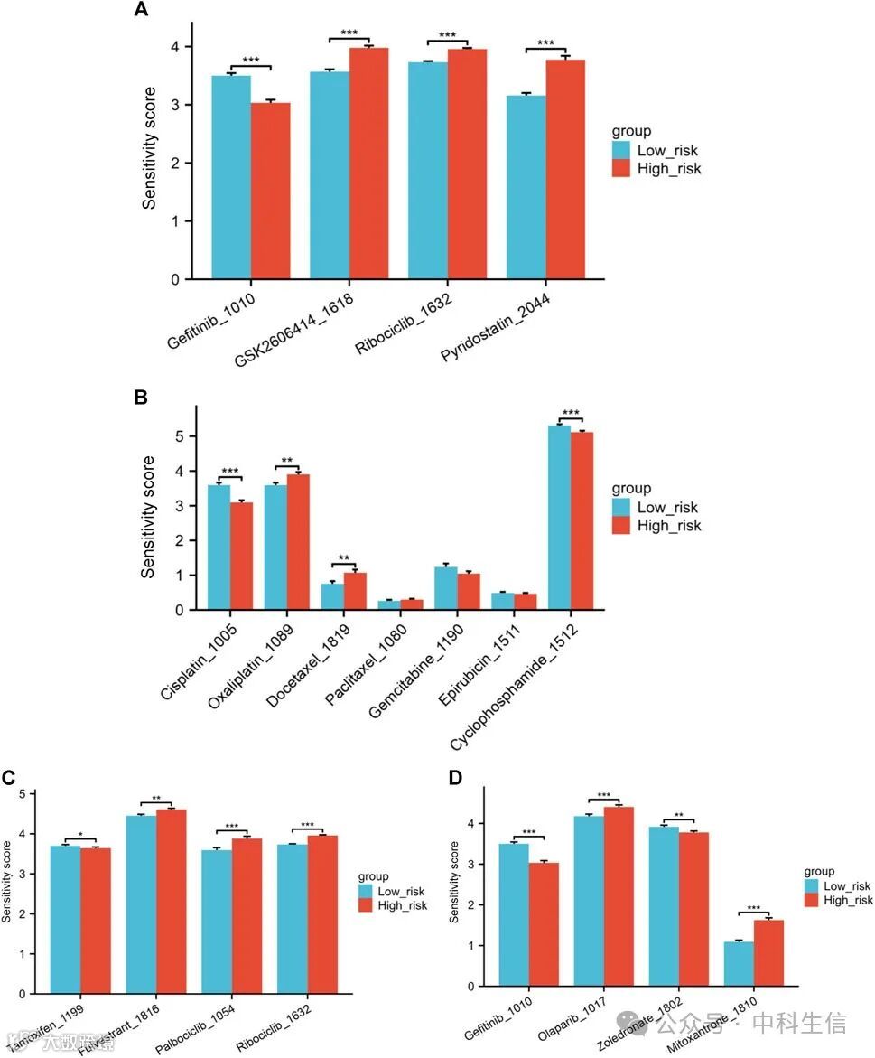
4种药物(Gefitinib_1010、GSK2606414_1618、Ribociclib_1632 和 Pyridostatin)在高低风险组之间的药物敏感性存在显著差异(Fig.7 A)。接下来,探讨了BRCA患者对几种常用或热点药物的敏感性差异。与高危人群相比,低危人群对顺铂(Cisplatin)和环磷酰胺(Cyclophosphamide)等化疗药物的敏感性更高。相反,低风险人群对奥沙利铂和多西他赛的敏感性更高(Fig.7B)。此外,与高危患者相比,低危患者对CDK4/6抑制剂Palbociclib和Ribociclib的反应性更强(Fig.7 C)。与高风险患者相比,低风险患者对EGFR抑制剂吉非替尼(Gefitinib)的耐受性明显更高。低风险患者对 PARP 抑制剂 Olaparib 的敏感性增加(Fig.7 D)。

