早上好,今天分享一篇2021年7月发表在Biosci Rep(IF=3.976)的文章,Identification of hub genes in colorectal cancer based on weighted gene co-expression network analysis and clinical data from The Cancer Genome Atlas,作者筛选了CRC中预后相关的hub基因。该研究方法同样适用于其他肿瘤的研究,有相关需求的老师欢迎联系我们!
背景
结直肠癌(CRC)是全球最常见的肿瘤之一,与高死亡率有关。在这里,我们进行了生物信息学分析,我们使用免疫组织化学进行了验证,以寻找可能作为CRC生物标志物或治疗靶点的枢纽基因。
结果
数据预处理
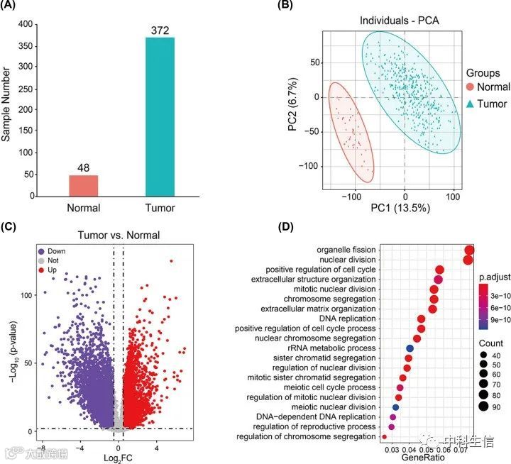
通过主成分分析排除了11个肿瘤和3个正常样本(图2A,B),这420个样本的基因表达谱用于后续分析。
图2
CRC中DEG的鉴定和GO富集分析
共鉴定出4832个DEG,包括1562个上调基因和3270个下调基因(图2C)。为了探索DEG在CRC中的潜在生物学功能,我们进行了GO富集分析(图2D)。
WGCNA和关键模块的识别
对420个样本进行聚类分析,没有发现异常(图3A)。WGCN中应用了六个临床变量(图 3A):疾病状态、癌症类型、性别、组织学亚型、体重和存活时间。共得到八个共表达模块(图3B,C)。棕色模块的特征基因与CRC呈强正相关,而蓝色模块的特征基因与CRC高度负相关(图3D)。这些相关性通过对层次聚类、热图和邻接关系的分析得到证实(图3E,F)。
图3
从棕色和蓝色模块中鉴定候选中心基因
MM和GS分数在棕色和蓝色模块中彼此呈强正相关(图3G,H)。在brown模块中,鉴定了151个基因。在蓝色模块中,确定了150个基因。
Hub基因表达和与生存的相关性
我们检查了棕色模块中151个基因和蓝色模块中150个基因的表达与患者存活之间的潜在关联。棕色模块基因CCNF、CKAP2L和DIAPH3与预后相关,蓝色模块基因BAI3、OSBPL3和RERGL与预后相关(图 4A-F)。因此,我们将这些基因定义为“最终”hub基因。使用GEPIA网站确认所有这些中枢基因的表达在正常和CRC组织之间存在显着差异(图4G-L)。BAI3和RERGL在CRC中下调,而其他中枢基因上调。
图4
hub基因的突变景观
有近一半患者(41%)在所有六个中枢基因中都有突变。DIAPH3的突变率最高(17%),其中错义突变和导致更高mRNA表达的突变是最常见的(图 5A)。BAI3的体细胞突变率最高(6.7%),最常见的突变是错义突变和缺失(图5B)。
图5
OSBPL3作为hub基因的免疫组织化学验证
我们使用免疫组织化学进一步验证了OSBPL3作为hub基因的临床意义(图6)。
图6
今天的分享就到这里啦,对上述分析方法感兴趣或者没有研究思路的小伙伴,欢迎扫下方二维码前来咨询哦!先到先得,欲购从速!
中科生信
提供“一站式”科研服务

