分享一篇2022年9月发表于Frontiers in Immunology(IF=8.786)的文章。主要研究肾细胞癌(RCC)中坏死性凋亡的分子机制,统地分析了 NPRGss 在肾透明细胞癌中的表达改变、临床相关性和分子机制。
1
背景&方法
背景
坏死性凋亡是一种受严格调控的细胞死亡 (RCD),它模仿坏死的形态学特征,主要由受体相互作用蛋白激酶 1 (RIPK1)、受体相互作用丝氨酸/苏氨酸激酶 3 (RIPK3) 和混合谱系激酶介导域样假激酶 (MLKL) 并被 necrostatin-1 (Nec-1) 抑制。
方法
1. 获取坏死过程相关基因
2. 差异表达分析和鉴定
3. 基因集富集分析和基因集变异分析
4. 构建和验证风险模型
5. 免疫浸润和代谢分析
6. 药物敏感性分析
2
结果
NPRGss的鉴定
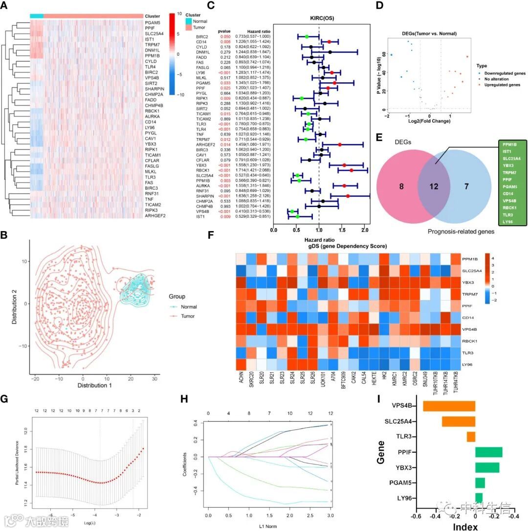
选取预后相关的差异坏死性凋亡基因(NPRGss)。通过 X-tile 软件确定了 12 个 NPRGss 表达式的理想截止值并在后面描绘了 Kaplan-Meier 生存曲线。随后,基于 OS 的 LASSO回归分析建立了 NPRGs 预后模型。
NPRGs风险特征的预后预测
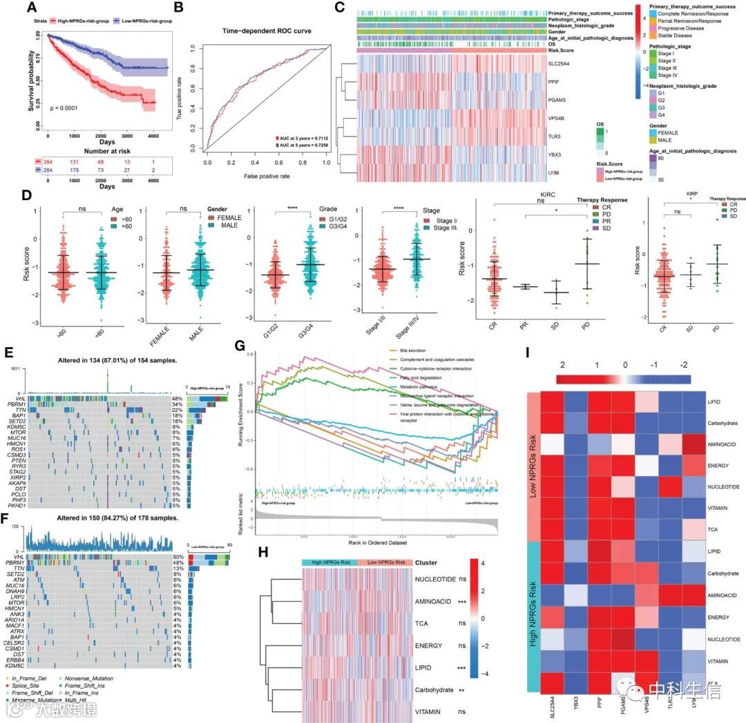
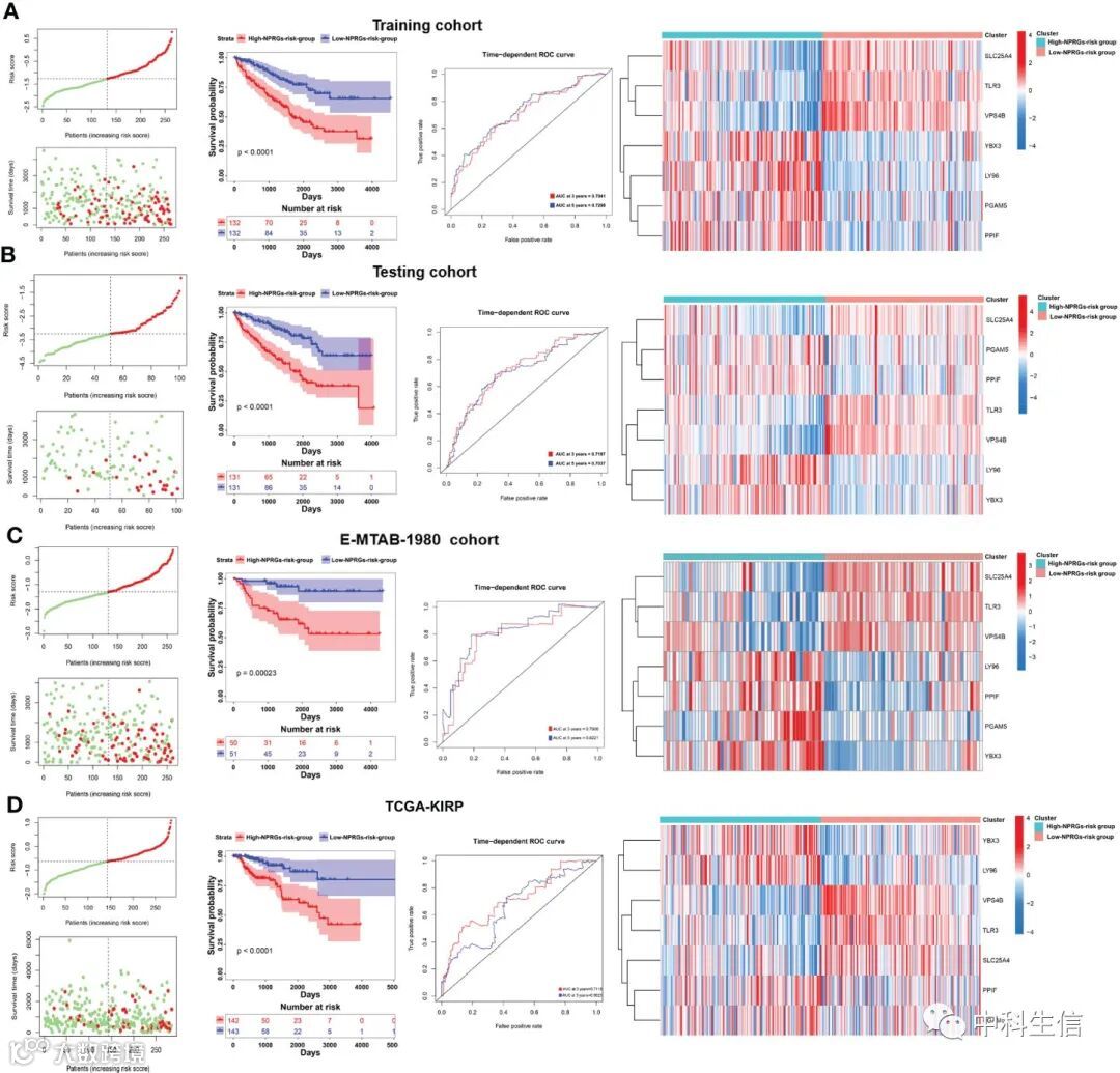
根据中位风险评分将 KIRC 训练队列分为高或低 NPRGs 风险组。在训练队列中高 NPRGs 风险组的患者比低 NPRGs 风险组的患者预后更差。根据 TCGA-KIRC 的临床特征进一步划分了亚组。在不同的亚组中评估了不同风险评分的患者结局。结果表明NPRGs 风险特征可以应用于大多数 RCC 患者的预后预测。
基于 NPRGs 特征的临床相关性和机制
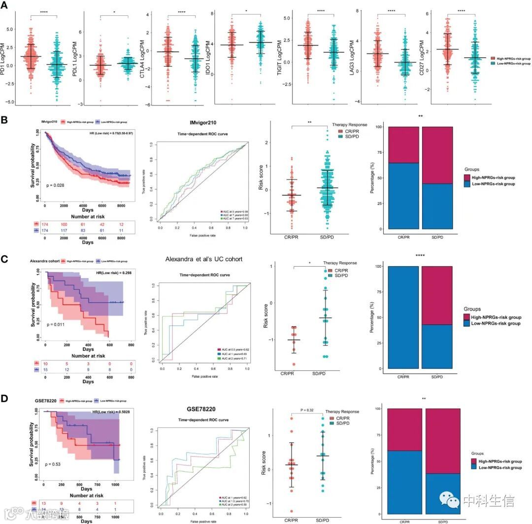
基于7个NPRGss进一步分析了TCGA-KIRC患者的临床特征、潜在分子机制、免疫和代谢。随着风险评分的增加,病理分级和肿瘤分期也增加,突变风险增加。富集分析发现多种免疫相关途径或 GO 术语在高 NPRGs 风险组中高度富集。
基于临床特征和NPRGss的列线图模型构建
利用 TCGA-KIRC 队列中的年龄、性别、病理分期、组织学分级和 NPRGs 风险特征进行单变量或多变量 Cox 回归分析。
NPRGs风险特征的靶向药物和免疫治疗反应预测
使用DeSigN预测药物敏感性,发现高 NPRGs 风险组的患者在接受依托泊苷、DMOG、BMS-754807 和来那度胺治疗时可能会受益更多。进一步分析表明,雷帕霉素、索拉非尼和帕唑帕尼的估计 IC50 值在低 NPRGs 风险组中较低,表明低 NPRGs 风险组的患者可能对这三种靶向药物更敏感。最好再3个免疫治疗队列进行验证。

