摘要
Abstract
早上好,今天小编分享一篇2022年8月发表在Frontiers in Immunology(IF=8.786)的文章。作者旨在识别牙周炎(PD)和骨质疏松(OP)之间的crosstalk基因,以及探索crosstalk基因与细胞焦亡相关基间的潜在关系。
背景&方法
背景:牙周炎(PD)是一种常见的高患病率的局部炎症性疾病。跨学科研究表明,它与骨质疏松(OP)有关,这是一种被认为是全身代谢紊乱的疾病。作为一种以骨质流失为特征的疾病,它们有共同的危险因素,牙槽骨丢失可影响PD的进展,并被认为是PD预后的独立危险因素。细胞焦亡是一种与炎症相关的程序性细胞死亡。体外和体内的多项实验证实了PD中细胞焦亡的关键作用,它可以介导牙周韧带干细胞的丢失,增强炎症反应,加速骨破坏,进而促进PD的进展。OP和细胞焦亡之间的联系还没有被实验证实。
方法:
1、从GEO数据库下载牙周炎的两个数据集(GSE16134和GSE10334)和骨质疏松的两个数据集(GSE56815和GSE7158),利用Combat方法去除批次效应并合并;
2、利用Limma包进行差异分析筛选OP和PD中差异基因;
3、在Metascape数据库中进行GO和KEGG富集分析;
4、OP和PD的差异基因取交集得到crosstalk基因;
5、利用Hmisc包计算crosstalk基因和细胞焦亡相关基因的pearson相关系数,以r>0.4筛选强相关基因,然后两组取交集得到配对基因;
6、将crosstalk基因和细胞焦亡相关基因导入PINA数据库和UniProt数据库获取bridge基因,之后利用STRING数据库、Spinglass聚类算法和cytohubba插件在bridge基因间构建PPI网络并筛选核心子网和hub基因;
7、将OP和PD数据集按照7:3的比例分成训练集和测试集,利用XGBoost构建分类模型并筛选特征基因;
8、利用CIBERSORT计算免疫细胞浸润丰度并评估其与特征基因间的相关性。
结果
数据预处理
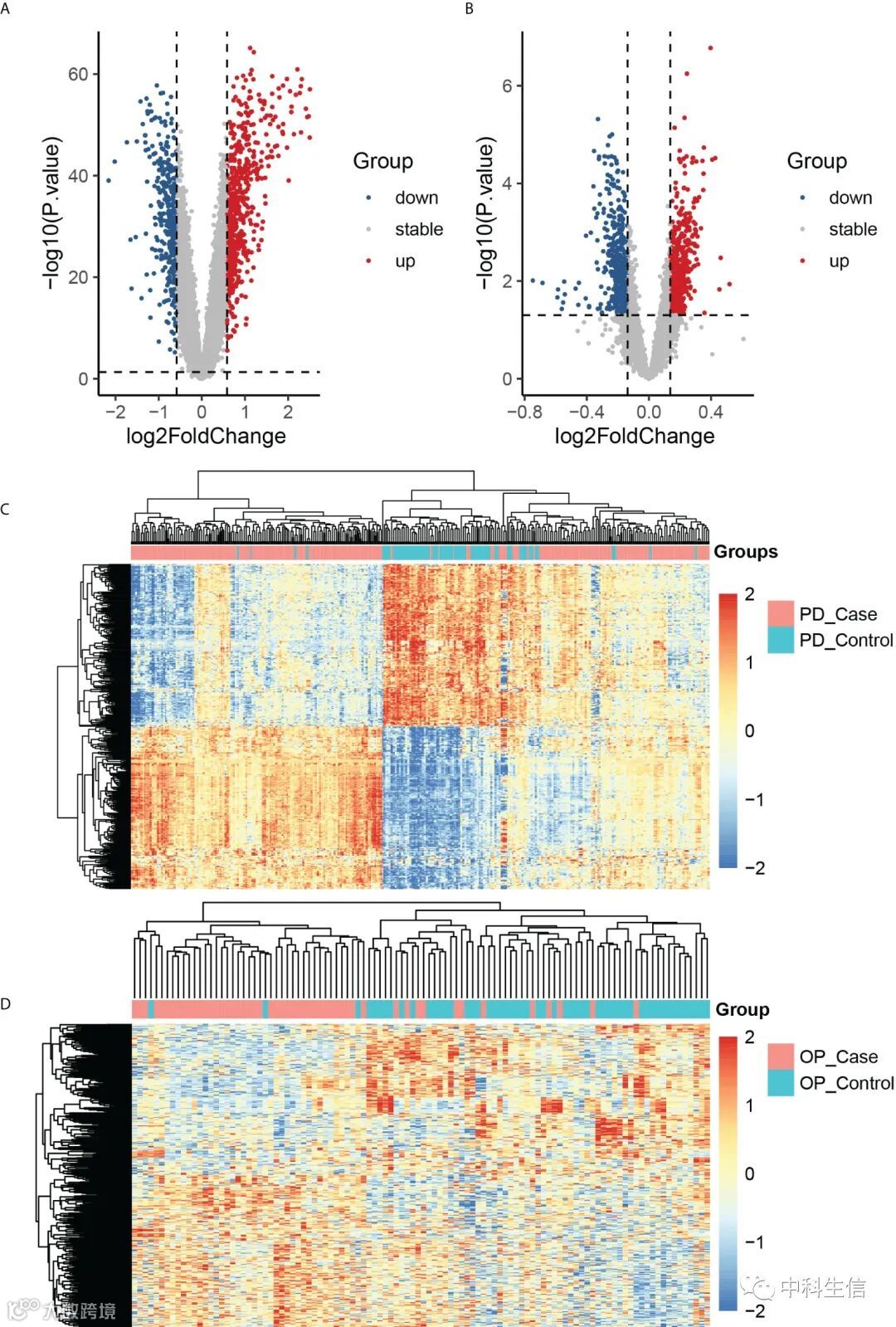
PD数据集包括两个数据集(GSE16134和GSE10334),分别包含424个PD样本和133个对照样本(牙龈组织)。OP数据集包含两个数据集(GSE56815和GSE7158),包括52个OP样本和54个对照样本(PBMC)。经过批量校正后,数据集之间的差异显著减少(图2)。
筛选差异基因及富集分析
PD中有621个上调基因,417个下调基因,OP中有603个上调基因,515个下调基因,如图3所示,GO和KEGG富集结果显示PD和OP与免疫应答相关。此外,PD和OP 的DEGs均参与细胞死亡的正向调控(图4)。Metascape结果显示PD和OP中细胞死亡的正向调控与程序性细胞死亡的正向调控和凋亡过程的正向调控相关,细胞焦亡是一种程序性细胞死亡,与细胞凋亡过程有广泛的串扰。这一结果证实了焦亡是PD和OP共同发育的假说。
筛选crosstalk基因集富集分析
PD和OP中DEGs取交集共得到69个crosstalk基因,其中26个在PD和OP中均上调,7个下调,这33个基因被用于后续分析(图5A)。虽然其他36个基因在PD和OP中的表达没有表现出同样的趋势,但它们在PD和OP之间的联系中所起的作用不能完全被忽视。作者将它们纳入了下一个分析,以确定PD和OP的关系,但作者认为它们并没有发挥关键作用。图5B显示,crosstalk基因主要富集到如免疫应答激活细胞表面受体信号通路、免疫系统过程负调控、参与免疫应答的淋巴细胞激活、骨化和软骨发育等生物学功能。图5C显示,crosstalk基因主要富集到如甲状旁腺激素的合成、分泌和作用、金黄色葡萄球菌感染、Rap1信号通路和胰岛素分泌等通路。
crosstalk基因与细胞焦亡相关基因的相关性分析
作者要研究的另一个重要部分是细胞焦亡相关基因。图6A可以看出这些基因在OP和PD中的表达模式。PD组与对照组相比,25个细胞焦亡相关基因有显著差异。其中IL6、IL1B、IL18为PD的DEGs。与对照组相比,OP组的4个细胞焦亡相关基因具有显著差异。其中AIM2、ELANE、SCAF11为OP的DEGs。作者计算了33个细胞焦亡相关基因与69个crosstalk基因的pearson相关性(图6B)。PD组共鉴定出413个crosstalk-细胞焦亡相关基因,OP组鉴定出57个crosstalk-pyroptosis基因,两种疾病共有18个基因(包括10个crosstalk基因和8个细胞焦亡相关基因)。这18个基因被定义为配对基因,待进一步研究。
为了进一步探索crosstalk基因与细胞焦亡相关基因间的相关性,作者分别在KEGG数据库和Metascape数据库进行通路分析。KEGG数据库分析结果显示,99个基因共参与了225个通路。图7B显示,常见的通路主要涉及信号转导、内分泌系统和免疫系统,与传染病和癌症密切相关。为了进一步了解crosstalk基因和细胞焦亡相关基因之间的关系,作者绘制了一个由30个crosstalk基因、22个细胞焦亡相关基因、111个共同通路和482条连接通路和基因的边组成的基因-共同通路网络(图7A)。结果显示,PRKCB和4个细胞焦亡相关基因(TIRAP、IL1B、PLCG1、TNF)共同影响NF-kappa B信号通路;4个crosstalk基因(EGFR、EREG、PRKCB、TEK)与4个细胞焦亡相关基因(IL1B、PRKACA、TNF、CASP3)共同调控MAPK信号通路。另一方面,metascape通路富集分析确定了8条重要通路,其中6条是常见通路(图7C)。通过检查这些常见通路,作者确定了一个通路与免疫系统相关,一个与内分泌系统相关,两个与传染病相关,两个与信号转导相关。基因-共同通路网络分析和富集分析表明,免疫系统和内分泌系统通路不仅连接crosstalk和细胞焦亡相关基因,而且还受其调控。
构建PPI网络并提取关键子网
将crosstalk和细胞焦亡相关基因导入PINA数据库,筛选并归一化得到1409个基因,其中细胞焦亡相关基因32个,crosstalk基因64个,bridge基因1313个。利用STRING数据库构建了crosstalk、bridge和细胞焦亡相关基因的PPI网络。利用Spinglass聚类算法将这些基因分为9个簇。在剔除了小于20个基因的簇后,选择了其中6个簇(图8)。值得注意的是,crosstalk和细胞焦亡相关基因主要集中在2和8簇中,因此2和8簇定义为关键簇。这两个簇中包含的基因可能参与调控了两种疾病的共同机制。
图9显示,簇2主要富集在跨膜受体蛋白酪氨酸激酶信号通路、激酶活性的调节、蛋白磷酸化、肌动蛋白丝基过程、细胞粘附的调节、细胞迁移的正向调节等生物学过程。簇2主要富集于癌症蛋白多糖、ErbB信号通路、PI3K-Akt信号通路、癌症通路、血小板活化、cAMP信号通路等通路。簇8主要富集在I-kappaB激酶/NF-kappaB信号通路的调控、防御反应的调控、半胱氨酸型内肽酶活性的调控、细胞因子产生的正向调控、对细菌的应答、凋亡信号通路等生物学过程。簇8主要富集于NOD-like受体信号通路、NF-kappa B信号通路、凋亡、坏死、弓形虫病、肺结核等通路。结果说明簇2可能通过调控细胞激酶活化、细胞迁移等方式影响PD和OP。簇8可能通过调控细胞的防御反应、程序性细胞死亡等来影响PD和OP。
鉴定关键corsstalk-细胞焦亡相关基因
利用cytohubba插件获得了簇2和8中top10的hub基因(图10)。簇2和8中,细胞焦亡相关基因TNF和corsstalk基因EGFR作为hub基因发挥了重要作用,可能是PD和OP之间关键基因。同时,将簇2和8的基因与配对基因取交集,得到簇2的PRKACA、ARMCX3、CD37、CYTIP、HCK、ITGAL、PRKCB等7个基因,簇8的CASP3、GSDMD、IL18、CASP8、AIM2、CASP6等6个基因。这些结果表明,这13个与PD和OP密切相关的基因在PPI网络中也具有重要作用。作者分别从PPI网络和Pearson相关性的角度,将这13个基因和hub基因定义为影响PD和OP联系的关键crosstalk-pyroptosis相关基因。
crosstalk-细胞焦亡基因的深入研究
PD和OP中15个关键crosstalk-pyroptosis基因的ROC曲线分别如图11A-D所示。之所以选择PRKCB、GSDMD、ARMCX3和CASP3作为关键基因,是因为在两种疾病中,ARMCX3和PRKCB均上调,且PRKCB和GSDMD、ARMCX3和CASP3之间存在关联(图11E, H)。
作者将关键基因定义为关键特征基因,进一步研究其在PD和OP中的作用,使用R包Smotefamily解决PD样本异质性问题,并进行PCA分析(图12A, B),使用XGBoost方法根据关键特征基因建立模型(图12C, D),发现该特征在PD中具有良好的分类性能。OP的分类效率略差。
同时XGBoost模型可以给出每个特征的重要性并对其进行排序。通过检查每个特征的重要性得分,可以了解每个特征对模型的影响。在当前分类模型中,CASP3和PRKCB是两种疾病中最重要的特征(图12E)。
关键基因的生物学过程及通路分析
图13A显示了包含关键基因的PPI网络及其子网。为了更好地观察关键基因之间的关系,作者提取了一个由关键基因及其互作的基因组成的子网。发现ARMCX3可以通过SPTAN1与PRKCB和CASP3互作,PRKCB可以通过EGFR、ANXA6等基因与CASP3互作,CASP3可以通过IL18、IL1B等基因与GSDMD互作。
为了更好地了解关键基因的功能,作者在GO数据库对这些基因进行富集,得到了82个至少包含两个关键基因的生物学过程。ClueGO结果显示,82个生物学过程融合为20个,根据GO term的关系分为两组,其中免疫系统的调节包含了大部分的生物过程(图13B)。
为了更好地探索PD和OP中关键基因的具体作用机制,作者在KEGG数据库对这些关键基因进行了富集,经过筛选得到15条通路,其中至少包含2个关键基因(图13C)。发现15个通路中有6个与感染性疾病相关,2个通路属于免疫系统。这一结果与之前对DEGs和crosstalk基因的富集分析结果一致,从而为PD、OP和免疫系统之间的关系提供了进一步的证据。此外,中性粒细胞胞外诱捕网的形成在OP的DEGs通路富集中最为显著(图4D),这可能是研究的必要通路。为了进一步探索关键通路之间的关系,作者绘制了关键通路图(图13D)。MAPK信号通路参与了大部分关键通路,包括中性粒细胞胞外诱捕网的形成。这可能是探索这一机制的另一个关键通路。
免疫浸润分析
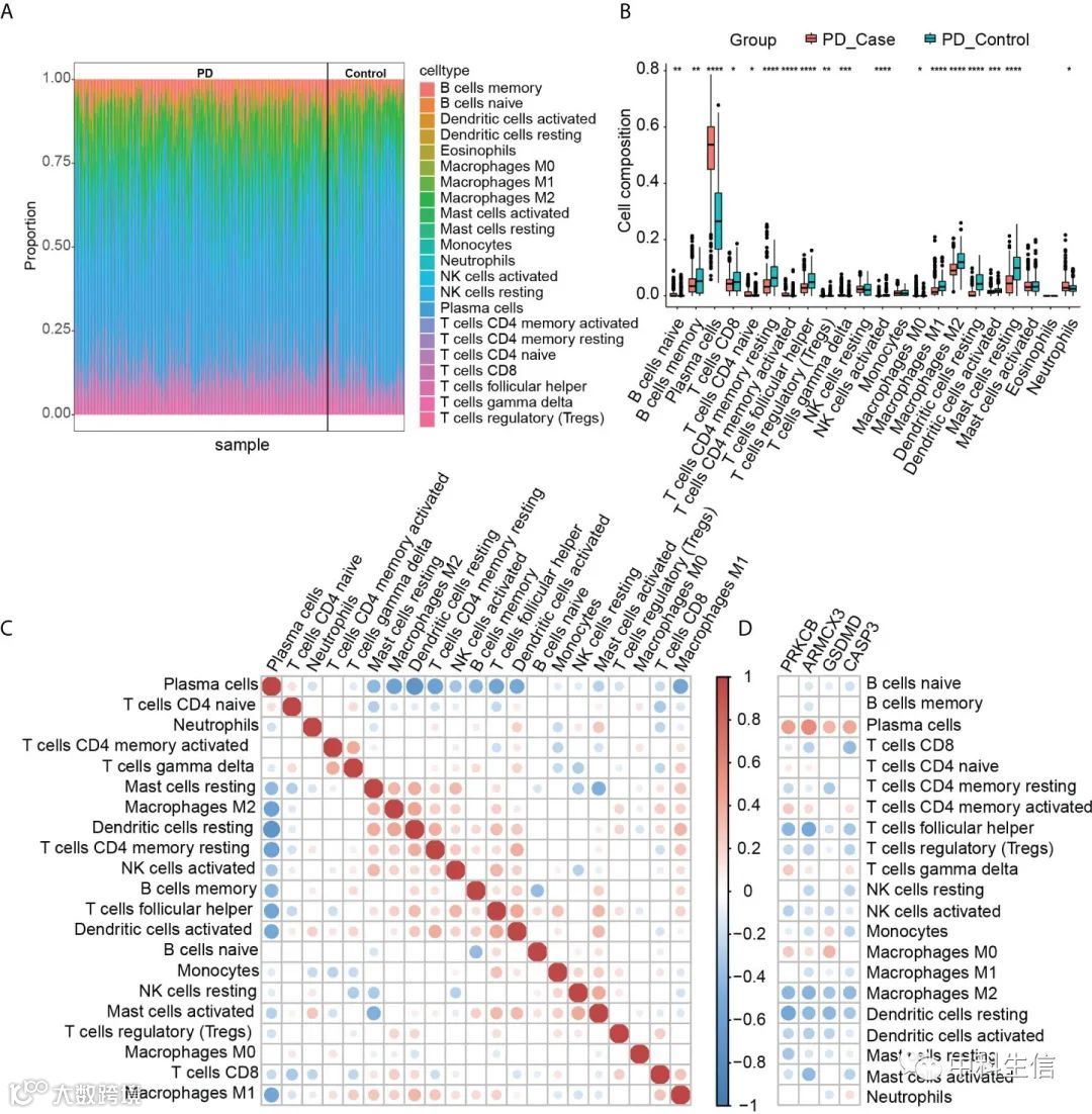
通过分析关键基因涉及到的通路,作者发现PD和OP似乎与免疫系统密切相关,因此接下来作者使用CIBERSORT算法分析PD数据集的免疫浸润丰度,进一步探讨免疫细胞在PD中的作用以及关键基因对其的影响。图14A总结了424例对照和133例PD患者的结果。作者发现18种免疫细胞在PD与正常牙龈组织有显著差异。与正常组织相比,PD牙龈龈组织通常含有较高比例的naive B细胞、浆细胞、CD4 naive T细胞、CD4 memory activated T细胞、gamma delta T细胞、M0型巨噬细胞和中性粒细胞(图14B)。图14C为18种免疫细胞之间的相关性,可以看出浆细胞与其他免疫细胞之间存在较强的负相关。4个关键基因与每种免疫细胞的相关性如图14D所示。4种基因均与浆细胞呈正相关,与T细胞滤泡辅助细胞、M2型巨噬细胞和DCs呈负相关。
扫描二维码 联系我们
中科生信

