今天小编分享一篇2022年1月发表在Cartilage的文章(IF :3.117),题目为“Identification of Hub Genes and Pathways Associated with Oxidative Stress of Cartilage in Osteonecrosis of Femoral Head Using Bioinformatics Analysis”。
1
背景&方法
背景:本研究旨在鉴定股骨头坏死(ONFH)中软骨氧化应激相关基因的hub基因和通路,并预测hub基因的转录因子。
方法:
1、GSE74089来自GEO数据库,包括4个坏死组织和4个正常组织,通过limma包在R语言中识别差异表达基因(DEGs)。
2、我们在基因本体(GO)数据库中搜索了与氧化应激相关的基因。
3、使用STRING数据库构建蛋白质-蛋白质相互作用(PPI)网络,使用Cytoscape软件的Degree算法筛选hub基因。
4、使用NetworkAnalyst 网络工具查找hub基因的转录因子 (TF)。
2
结果
结果:
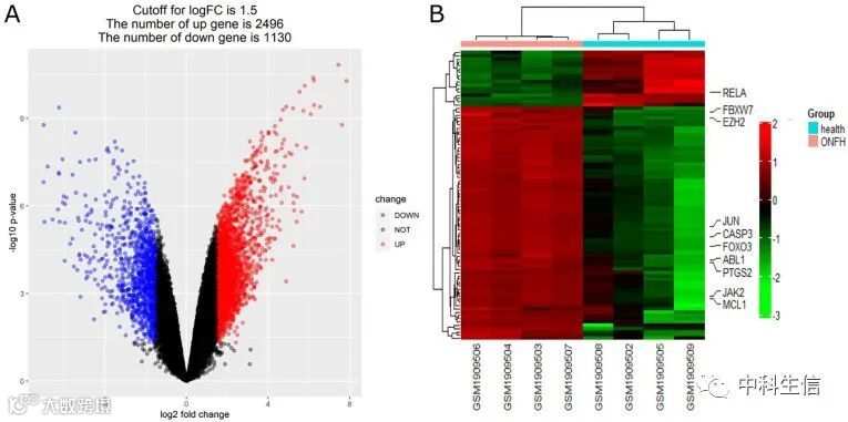
1、筛选候选基因
差异表达基因分析(图1)。(A)差异表达基因的火山图,(B) 88 个OS-DEG 的热图和聚类分析。
图1
2、GSEA
将440个OS-gene的表达信息上传至GSEA软件,利用Hallmark和KEGG基因集数据库对OS-genes表达谱的整体水平进行富集分析(图2)。
图2
3、GO和KEGG分析
为了分析 OS-DEGs 在 ONFH 中的作用,通过 GO 和 KEGG 分析了差异基因(图3)。(A)OS-DEGs(与OS相关的DEGs)TOP10 KEGG通路富集图。(B)带有 OS-DEG 的 GO 富集图。仅显示 BP、CC、MF 中的前5个丰富术语。
图3
4、PPI网络分析
将选定的OS-DEGs导入STRING数据库构建蛋白质相互作用网络,然后使用Cytoscape创建PPI网络图谱(图4)。模块分析(图5)。( A ) PPI Network的关键模块1。( B )模块1 KEGG分析的和弦图。( C ) PPI Network 的关键模块 2。( D )模块2 KEGG分析的和弦图。
图4
图5
5、转录因子-基因对
我们找到了4个度数≥5的转录因子,并构建了TFs-genes网络图(图6)。
图6
结论:
综上所述,目前研究中诊断出的几个基因和通路可能与ONFH的分子机制有关。这些结果有助于我们理解 ONFH 中的氧化应激。

