Exploring the butyrate metabolism-related shared genes in metabolic associated steatohepatitis and ulcerative colitis
代谢性脂肪性肝炎和溃疡性结肠炎丁酸盐代谢相关共享基因的研究
Scientific Reports 自然科学报告2区 IF:4.6
摘要
背景:代谢相关性脂肪性肝炎(Metabolic related steatohepatitis,MASH)和溃疡性结肠炎(Ulcerative colitis,UC)表现出与免疫功能障碍、肠道微生物群失调和炎症途径激活的复杂相互联系。
目的:鉴定和验证UC和MASH之间关键的丁酸盐代谢相关的共享基因。
方法:临床信息和基因表达谱来源于Gene Expression Omnibus(GEO)数据库。通过各种生物信息学方法鉴定UC和MASH之间共享的丁酸盐代谢(Butyrate metabolism)相关差异表达基因(sBM-DEGs)。进行功能富集分析,并使用基于sBM-DEGs的共识聚类算法将UC患者分类为亚型。通过随机森林、支持向量机-递归特征消除和光梯度提升筛选sBM-DEGs中的关键基因。使用独立数据集上的受试者操作特征(ROC)分析来评估这些基因的诊断功效。此外,特征基因的表达水平在多个独立的数据集和人类标本中进行了验证。
结果:确定了UC和MASH之间的49个共享DEGs,富集分析突出了免疫、炎症和代谢途径的显著参与。丁酸盐代谢相关基因与这些DEGs的交叉产生了10个sBM-DEGs。这些基因有助于使用无监督聚类方法鉴定UC患者的分子亚型。通过机器学习算法和特征重要性排名,ANXA5,CD44和SLC16A1被确定为枢纽基因。ROC分析证实了它们在各种数据集上对UC和MASH的诊断功效。此外,这三个枢纽基因的表达水平与免疫细胞显着相关。这些发现在独立的数据集和人体标本中得到了验证,证实了生物信息学分析结果。
结论:综合生物信息学确定了三个重要的生物标志物,ANXA5,CD44和SLC16A1,作为与丁酸盐代谢相关的差异表达基因。这些发现为丁酸盐代谢在UC和MASH发病机制中的作用提供了新的见解,表明其作为有价值的诊断生物标志物的潜力。
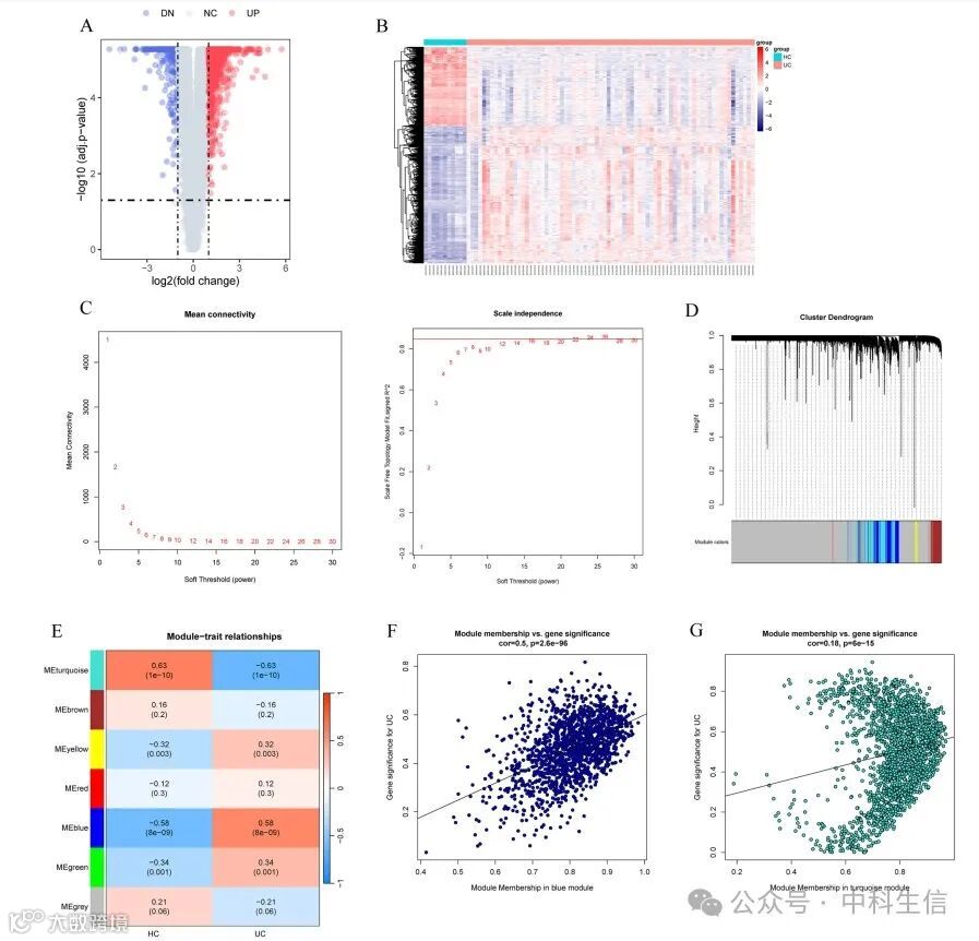
Figure 1

(A)火山图说明UC患者和HC之间结肠组织中的DEGs。(B)热图描绘了UC患者和HC中的基因表达谱。(C)无标度指数和平均连通度在软阈值功率确定中的应用分析。(D)基于相异性测度的模块聚类树图。(E)热图揭示了模块特征基因与UC之间的相关性。(F,G)蓝色(F)和青绿色(G)模块中UC的GS与MM的散点图。DEGs,差异表达基因;UC,溃疡性结肠炎;HC,健康对照组;TOM,拓扑重叠矩阵;GS,基因显著性;MM,模块成员。
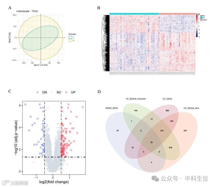
Figure 2

(A)批次效应校正后两个数据集的PCA。(B)热图描绘了MASH患者和HC中的基因表达谱。(C)显示MASH患者和HC之间肝组织中DEGs的火山图。(D)维恩图显示MASH-DEGs、UC-DEGs和UC相关模块之间的重叠基因-共享DEGs。
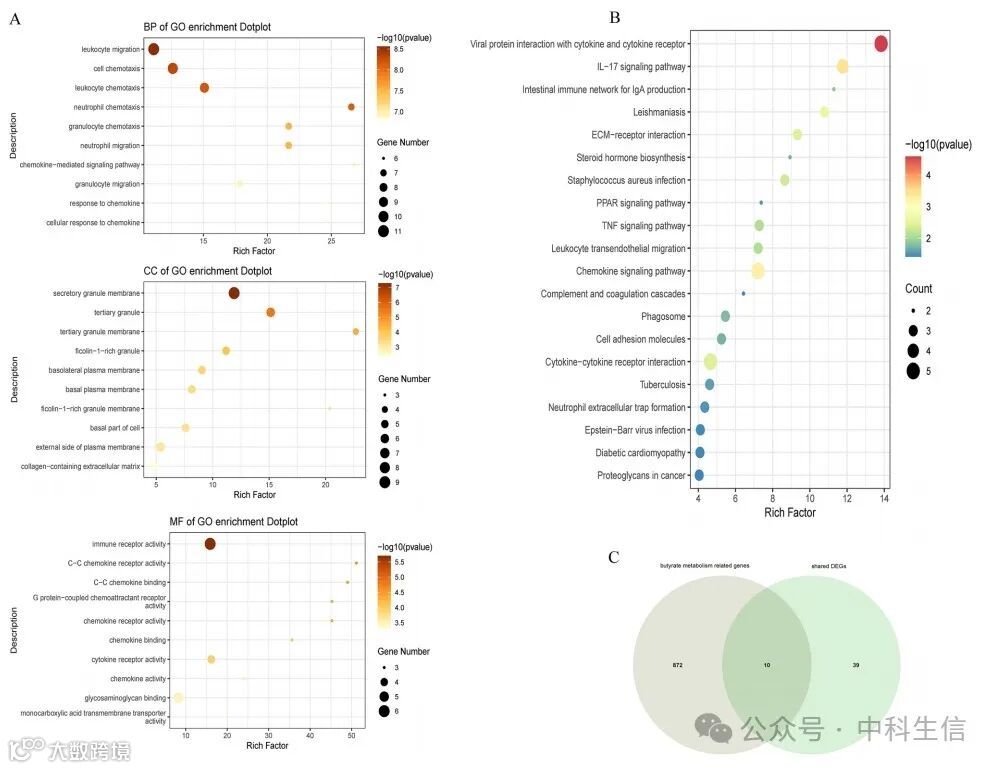
Figure 3

(A)共享DEGs的GO富集分析。(B)共享DEGs的KEGG途径富集分析。(C)维恩图显示丁酸盐代谢相关基因和共享DEGs之间的重叠基因。GO,基因本体论。KEGG,京都基因和基因组百科全书。
Figure 4

(A)sBM-DEGs的相关图。(B)显示转录因子表达水平的分割小提琴图。
Figure 5

基于10种sBM-DEGs的表达模式(A)k=2的一致性聚类矩阵。(B)k=2至6的共识CDF曲线。(C)CDF δ面积曲线的相对变化。(D)k=2至6时各亚型的一致性评分。(E)分离亚型1(蓝色)和亚型2样本(红色)的PCA图。累积分布函数PCA,主成分分析。
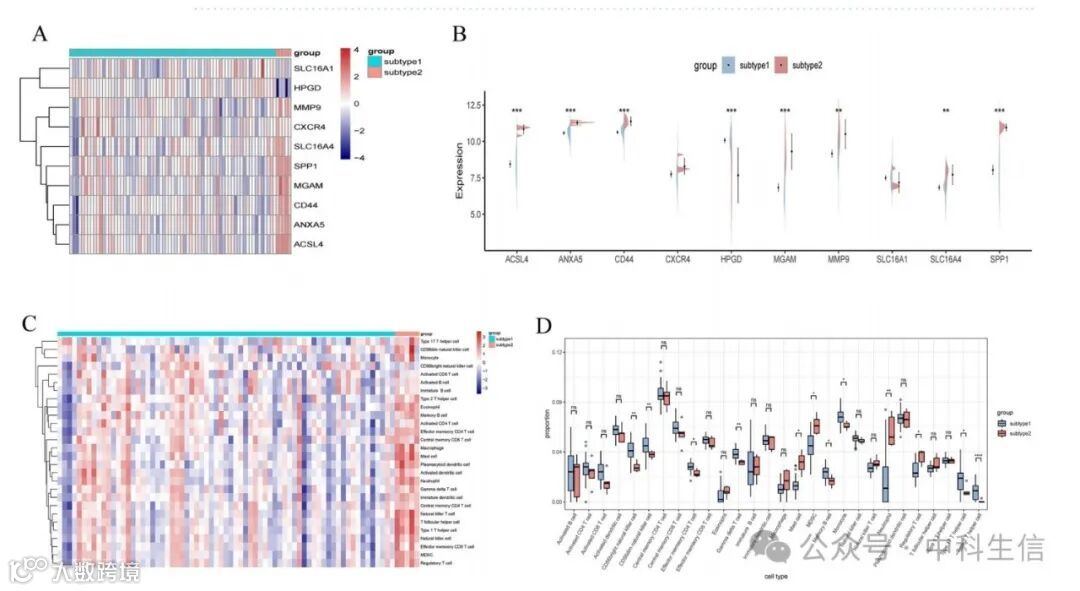
Figure 6

(A,B)热图(A)和分裂小提琴图(B)揭示了亚型之间10种sBM-DEGs的表达。(C)热图显示亚型之间不同的浸润免疫细胞丰度。(D)显示亚型之间免疫细胞差异的箱形图。
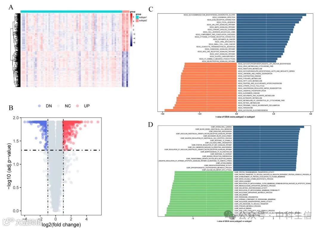
Figure 7

(A,B)热图(A)和火山图(B)揭示了两种亚型之间的基因表达模式。(C,D)通过GSVA评分的t值排序的不同免疫微环境亚型之间的富集生物功能(C)和标志途径(D)的差异。GSVA,基因组变异分析。
Figure 8

(A-C)机器学习中的变量重要性图:随机森林(A),SVM-RFE(B)和LightGBM(C)。
Figure 9

(A,B)ROC分析揭示了3种sBM-DEGs在GSE75214(A)和MASH MergeCo(B)中的诊断功效。(C,D)GSE 75214(C)和MASH MergeCo(D)中3种sBM-DEGs的表达水平。
Figure10

(A,B)ROC分析显示了3种sBM-DEGs在GSE 87466(A)和GSE 213621(B)中的诊断功效。(C,D)GSE 87466(C)和GSE 213621(D)中3种sBM-DEGs的表达水平。(E)直方图显示具有不同程度纤维化的MASH患者中3种sBM-DEGs的表达水平。
Figure 11

(A)UC和HC患者ANXA5、SLC16A1和CD44表达的免疫组化检测和定量分析。原始放大倍率:400×,比例尺=50μm。(B)MASH患者和HC中ANXA5、SLC16A1和CD44表达的免疫组化检测和定量分析。原始放大倍数:200×,比例尺=50μm。
Figure 12

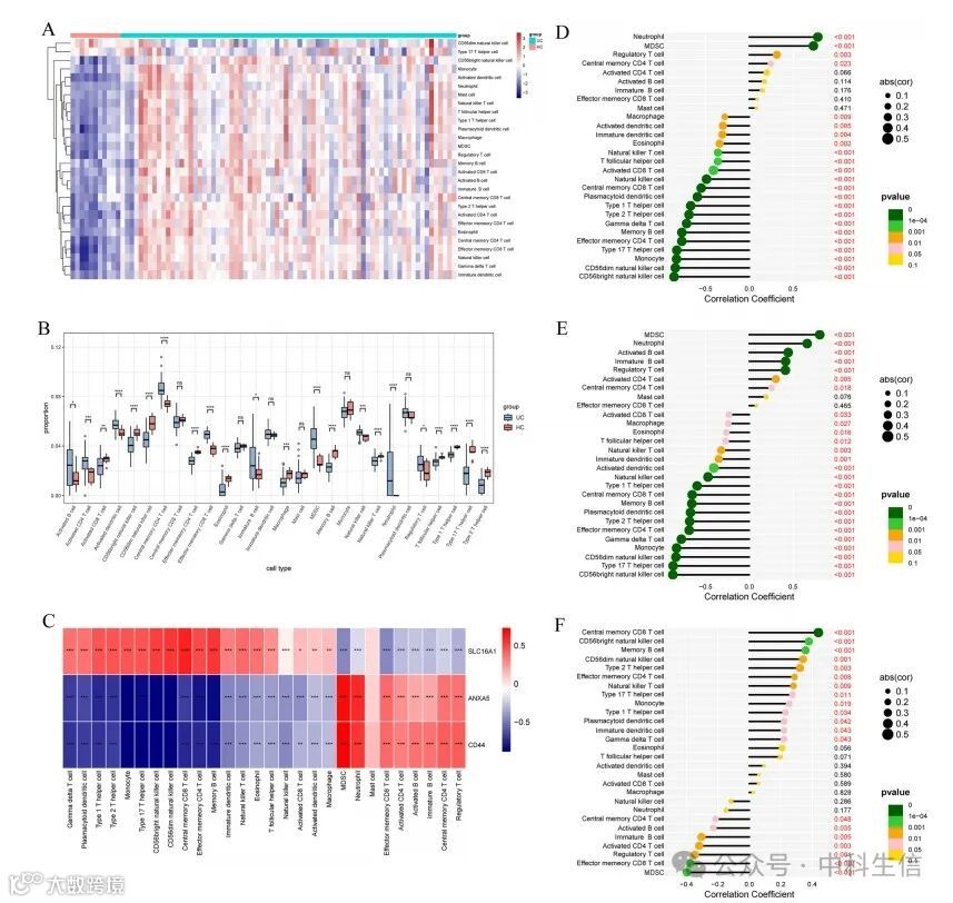
UC患者和HC患者的免疫特征。(A)热图描绘了UC患者和HC之间28种免疫细胞浸润的分布。(B)显示UC患者和HC之间浸润免疫细胞差异的箱形图。(C)描绘免疫细胞浸润相关性的热图。(D-F)ANXA5(D)、CD44(E)和SLC16A1(F)与免疫浸润的相关性分析。
Figure 13

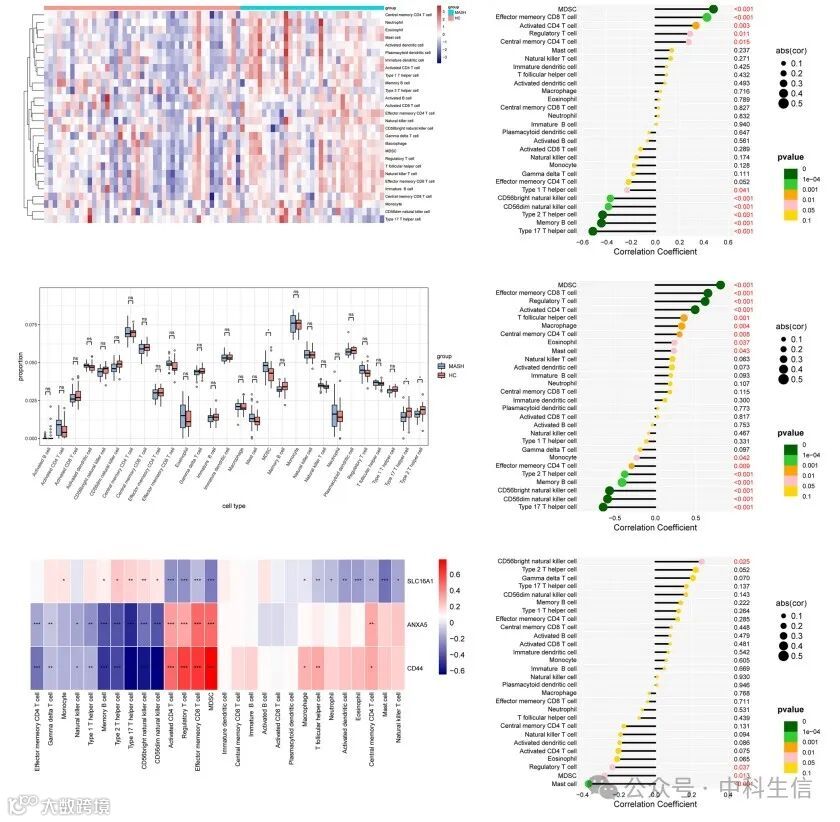
MASH患者与HC患者的免疫学特征。(A)热图描绘了MASH组和HC之间28个免疫细胞浸润的分布。(B)突出显示MASH组和HC之间浸润免疫细胞差异的箱形图。(C)说明免疫细胞浸润相关性的热图。(D-F)ANXA5(D)、CD44(E)和SLC16A1(F)与免疫浸润的相关性分析。