摘要
Abstract
早上好,今天小编分享的是一篇2022年7月发表在Frontiers in Immunology(IF=8.786)的文章,作者通过生物信息学方法探讨了原发性干燥综合征(pSS)和COVID-19这一并发症发生的分子机制。
背景&方法
背景:原发性干燥综合征(pSS)是最常见的全身性自身免疫性疾病之一,性别分布有显著差异(男女比例约为1:9)。以淋巴细胞浸润外分泌腺为特征,如泪腺、唾液腺等外分泌腺,表现为口、眼干燥。目前,由严重急性呼吸系统综合征冠状病毒2 (SARS-CoV-2)引起的冠状病毒2019 (COVID-19)正在肆虐世界,对全球健康构成持续挑战,多项研究报告显示,pSS患者的COVID-19患病率明显高于普通人群,然而,这一现象的潜在机制仍未完全阐明。
方法:
1、在GEO数据下载GSE157103(100 COVID-19_vs_26 non COVID-19)和GSE40611(17 pSS_vs_18 control);
2、利用Networkanalyst识别GSE157103中的差异基因,利用GEO2R识别GSE40611中的差异基因,两者取交集得到共同DEGs;
3、在KOBAS数据库中对共同DEGs进行GO和KEGG富集分析;
4、在STRING数据库中构建PPI网络并利用MCODE鉴定关键模块及hub基因;
5、在Networkanalyst数据库预测hub基因相关的miRNA和转录因子;
6、利用R包pROC绘制ROC曲线验证hub基因的诊断效能。
结果
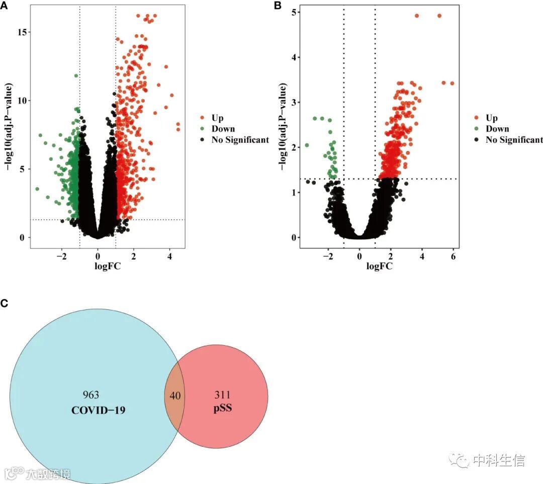
在pSS和COVID-19中筛选差异基因及共享基因
GSE157103数据集共筛选出1003个DEGs,其中554个基因上调,449个基因下调(图2A)。GSE40611数据集中筛选出351个DEGs,其中291个基因上调和60个基因下调(图2B)。两个数据集的差异基因取交集得到40个共享DEGs(图2C)。
GO和KEGG富集分析
GO富集分析结果显示,共享DEGs主要富集到蛋白结合细胞质、细胞质、细胞核和核质等功能(图3A)。KEGG通路富集分析结果显示主要富集到代谢、嘧啶代谢、细胞周期、丙型肝炎和细胞因子-细胞因子受体相互作用等通路。这些结果表明,细胞成分和代谢通路共同参与了这两种炎症疾病的发生和发展(图3B)。
构建PPI网络并识别关键子模块
基于共享DEGs在STRING数据库中构建PPI网络(图4)。利用Cytoscape的MCODE插件识别出1个关键基因模块,包含25个共享DEGs(图5A)。GO富集分析显示,这25个基因主要与细胞质、病毒防御反应、病毒反应、胞浆和I型干扰素信号通路相关(图5B)。KEGG富集分析结果显示,这25个基因主要与嘧啶代谢、细胞周期、p53信号通路、孕激素介导的卵母细胞成熟和细胞衰老相关(图5C)。
识别hub基因及功能分析
利用cytoHubba插件筛选出top20的hub基因。取交集最终鉴定出12个共同的hub基因(图6A)。利用GeneMANIA数据库,构建了复杂的基因互作网络来解释这些hub基因的生物学功能(图6B)。最终鉴定出20个与12个hub基因相关的基因,结果表明,它们主要与I型干扰素应答、病毒应答、病毒基因组复制调控、病毒生命周期调控、病毒生命周期调控、脱氧核糖核苷酸代谢过程和腺苷转移酶活性有关。
构建TF-miRNA-基因调控网络
利用Networkanalyst预测与12个hub基因相互作用的转录因子(TF)并构建调控网络(图7)。这些转录因子调控网络中不止1个hub基因,这表明转录因子与hub基因的高度互作。随后,作者利用NetworkAnalyst构建了TF-miRNA共同调控网络,预测miRNA-TF-hub基因间的互作关系(图8)。这种互作关系可能涉及调控hub基因的表达。
绘制ROC曲线
作者通过绘制ROC曲线来评估12个hub基因的诊断效能。在COVID-19数据集中,TYMS、RRM2、CDCA2和TOP2A在区分SARS-CoV-2患者和健康对照方面表现出良好的诊断效率(图9A)。在pSS数据集中,CMPK2、TYMS、IFI44、IFIT1 、IFIT3和MX1在区分pSS患者和健康对照方面表现出较好的诊断性能(图9B)。
扫描二维码 联系我们
中科生信

