摘要
Abstract
早上好,今天小编分享一篇2022年9月发表在Frontiers in Immunology(IF:8.768)的文章,本文整合scRNA-seq和Bulk RNA-seq数据研究免疫原性细胞死亡(ICD)在骨肉瘤(OS)的关键作用以及后见预后模型。
背景&方法
背景:骨肉瘤(OS)是一种原发性恶性骨肿瘤,主要影响儿童和青少年。OS被称为恶性肿瘤,通常发生在长骨的形而上,包括手臂,腿部,膝盖和肩膀,并且以预后不良和高发生率损伤为特征。
方法:
1、数据收集和处理
2、肿瘤细胞和正常细胞之间的潜在调节途径
3、一致性聚类分析
4、基于不同簇的肿瘤免疫微环境分析
差异表达基因的鉴定
结果
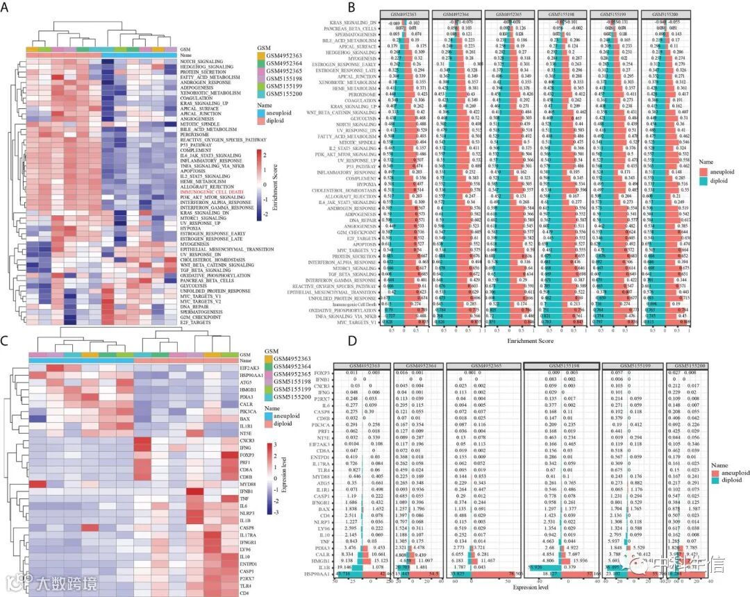
scRNA-seq数据分析
使用Seurat分析单细胞数据,使用Tsne进行降维可视化。利用S期和G2M期的标记基因,细胞周期计数功能生成细胞周期阶段评分。
在将肿瘤细胞与OS组织区分开来后,应用ssGSEA来计算单细胞中hallmark和ICD相关途径的富集评分。发现肿瘤细胞的ICD评分远低于正常细胞的ICD评分,这表明肿瘤可以通过抑制ICD相关过程来保护自己并存活。
基于共识聚类分析的OS中基于ICD的分子聚类识别
使用17个ICD相关基因进行了共识聚类分析,构建了两个基于ICD的OS分子簇。在C1和C2亚型之间观察到显着不同的ICD相关基因表达水平,大多数基因在C1亚型中过表达。
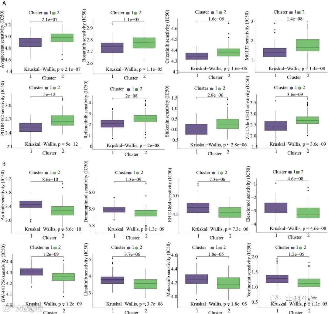
药物敏感性分析
使用R中的“pRRophetic”包系统地评估了基于ICD的集群的化疗反应。发现了有利于不同亚型的药物。
基于集群的肿瘤免疫微环境分析
利用“ESTIMATE”R包评估C1和C2亚型(基于基质评分、免疫评分、估计评分和肿瘤纯度)之间免疫特征的差异。C1亚型表现出增强的免疫评分,基质Score和估计评分水平,但显示出肿瘤纯度的衰减水平。
基于ICD相关基因的OS风险模型开发
基于DEG的单变量Cox分析在C1和C2亚型之间确定预后基因,使用lasso进一步筛选构建预后模型。随后使用ROC曲线评估模型的性能。
随后使用外部数据进行验证模型的可靠性,发现结果可靠
扫描二维码 联系我们
中科生信

