大家好!今天小编和大家一起分享一篇2022年4月发表在Journal of Translational Medicine杂志的文章Cancer-associated fibroblast-derived gene signatures predict radiotherapeutic survival in prostate cancer patients.
背景
前列腺癌是全球男性成人的常见恶性肿瘤,1年新诊断病例超过2万例,死亡人数超过 350,000例。目前临床上前列腺癌的标准疗法是根治性前列腺切除术和放疗。然而,大约1-20%的前列腺癌患者在初始治疗后会发生生化复发,并可能发展为去势抵抗性前列腺癌晚期,导致转移和死亡的风险增加。因此,阐明前列腺癌发生发展的关键分子机制、开发用于预测放疗结果和生存率的新模型,有助于改善这种恶性肿瘤的治疗情况。
癌症相关成纤维细胞(CAF)是肿瘤基质中最主要的成分之一,它能够构建并重塑细胞外基质(ECM)结构。作为肿瘤微环境(TME)的主要成分之一,CAF在调节肿瘤发生、肿瘤转移和治疗耐药性方面发挥着多种作用。CAFs还通过调节免疫系统的许多成分,参与调节免疫逃避和癌症免疫治疗反应不良。CAFs相关基因(如 CALD1)可通过调节TME的免疫抑制状态来促进膀胱癌进展,并可能作为膀胱癌的预后生物标志物。CAFs中膜蛋白 caveolin-1的缺失与前列腺癌细胞的辐射抗性有关,从而影响疾病预后。考虑到初始放疗后疾病复发率仍然很高,探索与治疗结果和疾病复发相关的CAF相关基因迫在眉睫,这将作为前列腺癌患者有价值的预后生物标志物。
在此,本文构建了一个抗辐射的细胞亚系,通过X射线照射对Mus-CAF命名为CAFR,发现亚系CAFR比亲本细胞系CAF对辐射耐受性更好。然后,对CAF和CAFR进行转录组测序,以鉴定与转移性前列腺癌放疗和CAF相关的差异表达基因(DEGs)。获得小鼠CAF相关DEGs的人同源基因用于功能富集分析。随后,通过结合来自基因表达综合(GEO)数据库和癌症基因组图谱(TCGA)的公共数据集,构建并评估了可以预测生化无复发生存期(BCRFS)或无转移生存期(MFS)的预后CAF相关基因模型。此外,我们评估了BCRFS相关CAF模型与临床模型、BCR、转移(MET)或免疫检查点之间的关联,以期为CAF相关基因的临床意义提供新视角,并有助于预测前列腺癌患者的临床结果。
方法
1.细胞系和细胞培养
从36周龄的TRAMP小鼠制备Mus-CAF细胞作为原代培养物,被SV40大T抗原永生化,在补充有青霉素/链霉素(P/S)和胎牛血清(FBS)的改良培养基(DMEM)中培养。
2.建立放射线抗性细胞系
当Mus-CAF细胞首次在10 cm中生长至约6%时,以直线加速器(X射线)照射 Mus-CAF细胞。在达到大约60%后,用X射线第二次照射细胞,然后建立放射抗性细胞亚系 Mus-CAFR。对亲本细胞进行相同的胰蛋白酶消化、重新接种和培养条件,但未进行放疗。
3.克隆形成测定
根据不同的辐射剂量,将适当数量的细胞(1000、1200、1400、1600、1800或2000/孔)接种到6孔板中,并分别暴露于0、2、4、6、8或10 Gy辐射。进一步让细胞生长14天以形成簇,然后进行4%多聚甲醛固定和结晶紫染色。对包含50多个细胞的菌落进行计数,并计算存活分数(SF)。
4.Western blot分析
在RIPA裂解缓冲液中裂解CAF和CAFR细胞以提取总蛋白,对蛋白质进行定量。通过SDS-PAGE分离等量的蛋白质,然后转移到聚二氟乙烯膜(Millipore)上,将膜与一抗在孵育过夜,通过与辣根过氧化物酶偶联的二抗检测蛋白质,然后进行化学发光检测。
5.β-半乳糖苷酶测定
将Mus-CAF和Mus-CAFR以每孔20.000个细胞的密度接种在24孔板中,并在照射前放置放置和扩散72 h。照射后5 h,洗涤培养物并用多聚甲醛固定,进行β-半乳糖苷酶染色。按照制造商的说明进行染色,并拍照记录。
6细胞增殖测定
使用MTT测定法评估细胞增殖,Mus-CAF或Mus-CAFR细胞接种到96孔板中0、24、48和72 h后,用MTT溶液替换培养基,并孵育2 h,去除MTT溶液,溶于DMSO中在570 nm 处测量吸光度。
7.数据源和预处理
将CAF和CAFR细胞进行文库构建和NGS测序,使用Illumina平台对所有构建的文库进行 150 bp双端测序。然后对原始数据进行数据过滤,通过Cutadapt去除17'末端的接头序列,并排除平均质量低于Q20的读数,使用HISAT2软件将干净的读数映射到参考基因组。使用HTSeq-count计算读取计数,并标准化为每百万映射读取(FPKM)中每千碱基转录本的片段数。
从GEO数据库中下载GSE116918和GSE70769,从TCGA数据库中下载TCGA-PRAD,其中的RNA-seq数据和临床数据从UCSC Xena(http://xena.ucsc.edu)下载。
8.DEGs识别
根据转录组测序数据,使用R包“DEseq2”进行差异表达分析,消除了转录组测序数据集中每行少于10个读数的基因。使用Benjamini-Hochberg程序调整p.value。CAFR组和CAF组之间的DEGs以adj.p.value < 0.05和|log2FC|> 2鉴定,DEGs的火山图和热图分别使用ggplot2和pheatmap创建。
9.人和小鼠中的同源基因转化和功能富集分析
通过R包“biomaRt”将DEGs转化为人类同源基因,然后使用“Clusterprofiler”包进行基因本体论(GO)和京都基因与基因组百科全书(KEGG)富集分析。GO功能主要包括生物过程(BP)、细胞成分(CC)和分子功能(MF)三大类。adj.p.value<0.05被选为阈值。
10.CAF相关预后基因模型的构建
为了确定与BCRFS相关的CAF相关预后基因,根据GSE116918中的临床数据,进行单变量Cox回归分析。计算每个变量的p.value和风险比(HR),以识别风险基因(HR > 1)和保护基因(HR < 1)。获得CAF相关预后DEGs,p.value<0.01。为了最大限度地降低过拟合风险,使用R包“glmnet”进行了LASSO和Cox 回归分析。此外,使用相同的方法鉴定与MFS相关的CAF相关预后基因,构建MFS相关CAF预后基因的模型。
11.BCRFS相关CAF模型与各种临床因素的关联分析
基于GSE116918和TCGA数据集中的临床数据,使用“ggstatsplotR”分析BCRFS相关CAF模型与临床T期、肿瘤分级和前列腺特异性抗原(PSA)等各种临床因素的相关性。
12.独立预后因素分析及列线图的建立
基于GSE116918和TCGA数据集中的临床数据,通过分析BCRFS相关CAF模型的风险评分和临床变量(包括临床T期、肿瘤分级和PSA),进行单因素和多因素Cox回归分析,以确定独立的预后因素。P.value < 0.05表示显著结果,然后构建列线图来预测前列腺癌患者 1年、 3年和 5年的生存率。
13.CAF中预后基因与BCR、MET和免疫检查点的关联分析
基于GSE116918数据集中的基因表达数据,使用“gstatsplotR”比较BCR和非BCR组间 BCRFS相关CAF模型中ACPP、KCTD14和THBS2等3个基因的表达水平,以及分析MET组和非MET组间的MFS相关CAF模型中3个基因HOPX、ZNF467以及TMEM132A的表达,创建桑基图显示与BCR和MET相关的临床模型。此外,还分析了风险评分与多个免疫检查点之间的相关性。
结果
建立抗放疗细胞亚系
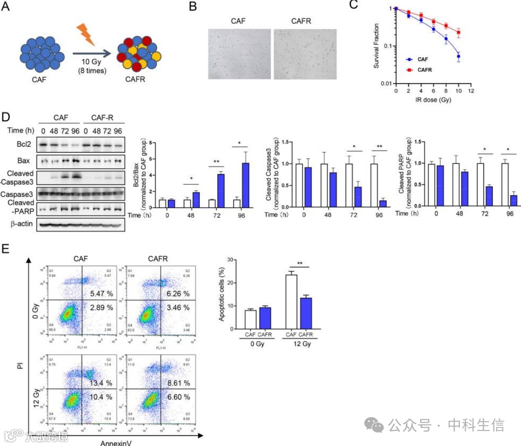
用10 Gy的X射线照射重复处理Mus-CAF细胞,直到总剂量达到80 Gy。放射抗性细胞被命名为CAFR(图 1A)。对细胞形态进行了显微镜观察,发现与亲本细胞相比,CAFR表现出明显的形态变化,大部分CAFR表现出不规则的形态,其中一些是较短的纺锤形,一些细胞变得比亲本细胞更圆(图 1B)。然后进行克隆形成测定以分析它们在0-12 Gy照射后的放射敏感性,存活曲线显示亚系CAFR比亲本细胞系CAF对辐射更耐辐射(附加文件1图S1A 和图1C),还分别通过β-半乳糖苷酶和MTT测定检测CAF和CAFR的衰老和增殖能力,数据显示CAR和CAFR组间无显著差异(附加文件1:图S2A、B)。照射后在不同时间点检测细胞凋亡相关蛋白的表达水平,结果显示促凋亡蛋白BAX、裂解的PARP和裂解的Caspase 3的表达水平降低,而抗凋亡蛋白Bcl2在CAFR中的表达水平显著高于 CAF(图1D)。检测到12 Gy照射诱导细胞凋亡在CAF和CAFR之间存在显著差异。与CAF相比,放射抗性的获得反映在CAFR的凋亡率降低上(图1E)。这些数据表明,CAFR比CAF具有更好的放疗耐药性和耐受性,并证明成功构建了对照射耐药的细胞亚系,名为 CAFR。

图1:建立和鉴定放射抗性细胞亚系CARF。(A)CAFR的构造。(B)CAFR和CAF的细胞形态。(C)AF和CAFR的辐射细胞存活曲线。(D)X射线照射后western blot检测不同时间点细胞凋亡相关蛋白在CAF和CAFR中的表达。(E)通过流式细胞术分析照射诱导的CAF 和CAFR细胞凋亡,计数凋亡细胞的百分比,在三个独立实验中获得了类似的结果,误差条表示平均值的标准误差。*p < 0.05; **p< 0.01; ***p < 0.001; ****p < 0.0001。
DEGs的鉴定
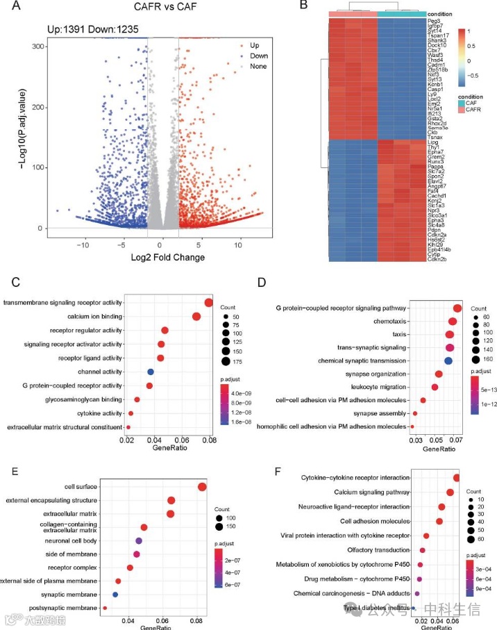
为了明确CAFR和CAF之间不同的基因表达谱,进行了转录组测序。根据转录组测序数据,在CAFR组和CAF组之间共鉴定出2626个DEGs,包括1391个上调基因和1235个下调基因(图2A)。DEGs的热图显示,DEGs可以区分CAFR样品和CAF样品(图2B)。获得小鼠CAF相关DEGs的人同源基因进行功能富集分析。结果表明,DEGs在MF方面显著富集在跨膜信号受体活性和细胞外基质结构成分(图2C);在BP方面显著富集在G蛋白偶联受体信号通路和白细胞迁移调控(图2D);在CC方面显著富集在细胞表面和细胞外基质(图2E);KEGG途径中显著富集在细胞因子-细胞因子受体相互作用和细胞粘附分子(图2F)。

图2:根据转录组测序数据和功能富集分析鉴定与放射相关的CAF相关DEGs。(A)DEGs火山图。(B) DEGs热图。(C-E) GO富集通路。(D)KEGG富集通路。
预后相关CAF差异基因的鉴定
将CAF相关DEGs转化为人类同源基因,然后进行单因素Cox回归分析,根据GSE116918数据集中的临床数据和基因表达数据确定CAF相关预后DEGs。结果显示,186个CAF相关DEGs与前列腺癌患者的BCRFS显著相关,Forest图显示前15个与CAF预后显著相关的DEGs(图3A)。142个CAF相关DEGs与前列腺癌患者的MFS显著相关,前15个CAF预后显著相关DEGs如图所示(图3B)。进行了进一步的生存分析以验证这些基因在前列腺癌患者中的预后价值,展示单因素Cox回归分析中p.value显著的前3个基因的生存曲线,KCTD4高表达、THBS2低表达和ACPP高表达与前列腺癌患者良好的BCRFS相关(图3C-E),HOPX、TMEM132A和ZNF467的高表达水平与前列腺癌患者较短的MFS相关(图3F-H)。

图3:基于临床数据和GSE116918数据集中的基因表达数据,鉴定与预后相关的DEGs。(A、B)森林图显示与BCRFS或MFS显著相关的前15个CAF相关DEGs。(C-E)与BCRFS和MFS显著相关预后基因的KM生存曲线。
CAF相关预后基因模型的构建和验证
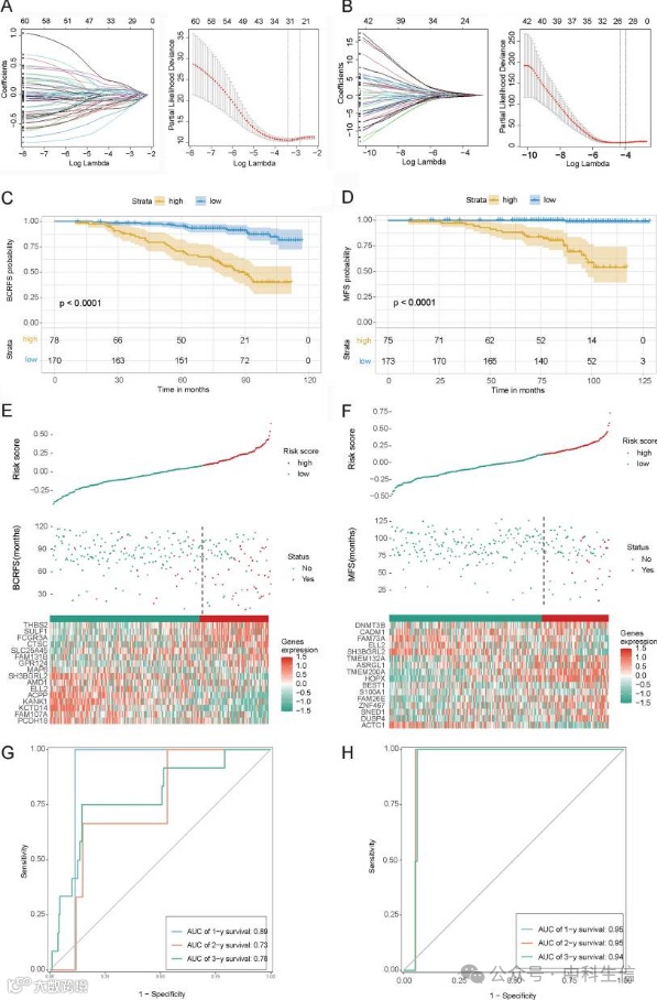
使用LASSO回归和Cox分析鉴定与BCRFS和MFS相关的CAF相关预后基因,采用10倍交叉验证来进行模型的验证,结果表明,当lambda=0.0863时,BCRFS相关CAF模型的部分似然偏差最低,表明该模型的性能良好(图4A),该模型共纳入16个CAF相关基因,包括AMD1、KANK1、ACPP、GPR124、CTSC、SH3BGRL2、KCTD14、SULF1、FCGR3A、 PCDH18、FAM107A、ELL2、SLC25A45、MAP6、FAM131B和THBS2。同时,当lambda =0.0535 时,MFS相关CAF模型的性能很好(图4B),该模型有16个CAF相关基因,包括CADM1、SNED1、SH3BGRL2、HOPX、ASRGL1、ZNF467、TMEM132A、ACTC1、ELL2、FAM73A、S100A1、BEST1、FAM26E、TMEM200A、DNMT3B和DUSP4。鉴定模型与细胞凋亡相关基因之间的表达相关性,发现它们之间存在显著的相关性(附加文件 1:图 S3)。为了揭示两个CAF模型的预后价值,进行了生存分析。根据每个CAF模型风险评分的最佳临界值,将患者分为高低风险组。高风险组前列腺癌患者的预后均显著不良(p.value < 0.0001,图4C、D)。此外,根据两个CAF模型的风险评分对前列腺癌患者进行排名。散点图显示,前列腺癌患者的BCRFS或MFS与风险评分相关,风险评分较高的患者倾向于发生BCR或MET。同时,热图显示高第风险组间CAF模型相关基因的表达水平存在明显差异(图 4E、F)。此外,ROC分析显示,BCRFS相关CAF模型在预测前列腺癌患者1 年、2年和3年生存率的AUC为0.89、0.73和0.78(图4G),MFS相关CAF模型的值为0.95、0.95和0.94(图4H),表明两个CAF模型具有很高的预测能力。

图4:CAF相关预后基因模型的构建和验证。(A、B) LASSO回归系数路径图和交叉验证曲线。(C、D)KM生存分析。(E、F) 高低风险组的风险评分分布、患者的生存状态,以及预后基因的表达情况。(G、H)ROC分析。
此外,使用GSE70769和TCGA数据集进一步验证了BCRFS相关CAF预后基因的预后性能。结果显示,基于GSE70769数据集,BCRFS相关CAF预后风险模型预测前列腺癌患者 1年、2年和3年生存率的AUC分别为0.68、0.71和0.67(图5A),TCGA数据集,AUC分别为0.82、0.75和0.73(图5B),证实了BCRFS相关CAF预后风险模型的高预测能力。此外,基于GSE70769(图5C)和TCGA(图5D)数据集生存分析表明,评分高的前列腺癌患者的生存期明显短于低风险评分的前列腺癌患者。

图5:CAF相关预后基因模型的验证。(A、B) ROC分析。(C、D)KM生存分析。
BCRFS相关CAF预后基因与前列腺癌患者各种临床特征的相关性分析
基于GSE116918和TCGA数据集进一步分析了BCRFS相关CAF预后基因的风险评分与前列腺癌患者多种临床病理特征之间的相关性。根据GSE116918和TCGA数据集,据观察,gleason分级较高的前列腺癌患者比分级较低的前列腺癌患者表现出更高的风险评分(图 6A)。PSA 和风险评分之间没有显著相关性(图6B)。此外,根据数据集GSE116918,临床T分期较高的患者的风险评分高于分期较低的患者(图6C)。然而,基于TCGA数据集的不同临床T分期的风险评分相似(图6C)。同时,病理性T3分期患者的风险评分高于病理性T2期患者(图6C)。

图6:基于GSE116918和TCGA数据集的前列腺癌患者BCRFS相关CAF预后基因与各种临床特征的相关性分析。(A)风险评分与gleason分级的相关性。(B)风险评分与PSA的相关性。(C)风险评分与T分期的相关性。
BCRFS相关CAF预后风险模型的独立预后因素
单变量和多变量Cox回归分析的结果显示,基于数据集GSE116918(图7A)的生存率显著相关和TCGA(图7B),根据BCRFS相关CAF预后基因的风险评分与生存率显著相关(p.value< 0.01),表明风险评分是前列腺癌患者的独立预后因素。使用风险评分和其他临床病理因素,包括临床T分期和gleason分级,建立了列线图以准确估计前列腺癌患者的2年、3年和5年生存概率(图7C)。ROC曲线显示,列线图和风险评分的AUC值分别为0.831和0.816,表明列线图对BCRFS预测具有良好的性能(图7D)。此外,其性能优于其他临床变量。校准曲线分析还显示,预测的2年、3年和5年生存时间与实际生存时间一致(图7E)。这些结果表明,构建的列线图是可靠准确的。

图7:列线图的构建与验证及独立预后因素的鉴定。(A)GSE116918中的单因素和多因素Cox回归分析(B)TCGA中的单因素和多因素Cox回归分析。(C)列线图构建。(D)ROC分析。(E)校准曲线。
CAF预后基因与BCR和MET的关联分析
根据GSE116918数据集中的基因表达情况,研究了CAF预后基因的表达水平是否与BCR或MET相关。观察到BCR组和非BCR组间ACPP和KCTD14的表达显著降低,THBS2的表达增加(图8A)。同时,发现MET组相对于非MET组,HOPX和TMEM132A显著上调,但两组之间ZNF467表达无显著差异(8B)。
BCRFS相关CAF预后基因与免疫检查点的相关性分析
为了进一步揭示BCRFS相关CAF预后基因是否通过调节免疫功能影响患者预后,研究了预后基因与免疫检查点之间的相关性。结果显示,风险评分与多个免疫检查点呈极强正相关,包括PDCD1LG2、CD80、PDCD1、TIGIT、TNFRSF9、CD70、HLA-DOA、BTNL3、KIR2DL2、KIR3DL1、ICOSLG和TNFRSF18(图8C)。

图8:基于GSE116918数据集鉴定CAF预后基因与BCR、MET和免疫检查点的相关性。(A)ACPP、KCTD14、THBS2的表达水平。(B)HOPX、TMEM132A、ZNF467和TMEM132A的表达水平。(C)预后基因与免疫检查点的相关性分析
讨论
前列腺癌是一种公共卫生负担,需要准确预测风险和治疗反应。风险评估和治疗策略的管理主要基于临床标准,如血清PSA、临床分期和组织病理学特征。然而,这些临床指标不足以准确评估疾病风险和治疗反应,这凸显了对更多分子预后标志物的迫切需求。
已经开发了几种分子特征来预测预后和治疗反应。例如,自噬相关基因表达特征在前列腺癌患者中具有很强的预后价值。基因缺氧特征是预测前列腺癌患者预后的可靠工具,基于基因的表达特征可预测前列腺切除术后前列腺癌患者的BCRFS。这些基因特征可以提供有关肿瘤进展、癌症复发或治疗结果的信息。最近,CAFs被认为是前列腺癌肿瘤发生和转移的关键调节因子。先前的一项研究表明,CAF相关预后基因可用作结直肠癌的预后指标。此外,放疗可以促进CAFs的激活,从而调节TME对放疗反应的影响。在本研究中,确定了与放疗相关的CAF相关DEGs,并建立了CAF相关预后风险模型,结果显示,不同风险的患者可以通过我们建立的CAF预后基因进行分类,风险评分较高的患者表现出较短的BCRFS或MFS。ROC分析还验证了两种CAF预后基因的高预后准确性。这些数据表明,本文构建的CAF预后基因是可靠的,可以准确预测前列腺癌患者放疗后的BCRFS和MFS。
使用单变量Cox回归分析,186个CAF相关DEGs与前列腺癌患者的BCRFS显著相关,其中16个被用于构建预测BCRFS的CAF预后风险模型,例如ACPP、THBS2和KCTD14。ACPP(磷酸前列腺酸)是一种分泌型糖蛋白酶,由人类前列腺的上皮细胞产生。据报道,ACPP是监测前列腺癌进展的预后生化指标。ACPP还被证明可促进CRPC骨转移中的成骨细胞反应。THBS2(Thrombospondin-2) 是一种分泌型基质细胞糖蛋白,与肿瘤发生和转移密切相关。据报道,THBS2通过诱导miR-376c介导的MMP2上调促进前列腺癌的骨转移。Slavin等证明,CAFs通过调节ERα/THBS2/MMP3轴抑制前列腺癌的侵袭。然而,尚未研究KCTD14的作用。鉴于这些CAF相关DEGs的作用,推测它们可能会影响放疗后前列腺癌的BCR。此外,还确定了142个与前列腺癌患者MFS显著相关的CAF相关DEGs,其中16个被选中构建预测MFS的CAF预后风险模型,例如HOPX、TMEM132A和ZNF467。HOPX被确定为转移相关基因,其下调可以控制肉瘤细胞的转移行为。TMEM132A(跨膜蛋白132A)被认为是Wnt信号通路的新型调节因子,驱动前列腺癌的骨转移趋向性和侵袭性。相对于原发性肿瘤,ZNF467(锌指蛋白467)在转移性前列腺肿瘤中上调。Fan等指出,涉及包括ZNF467在内的三个增强子RNA驱动基因的基因特征是前列腺癌患者预后的良好预测因子。这些数据表明这些CAF相关DEGs在调节前列腺癌肿瘤转移中的潜在作用。
列线图已被用作评估癌症患者生存率的有效且可靠的临床工具。此外,目前将血清标志物 PSA、临床分期和前列腺活检的gleason评分相结合,将患者分为不同的风险组。因此,由基于BCRFS相关CAF预后基因的风险评分和几个临床变量(PSA、gleason评分和临床T分期)组成列线图,以改善前列腺癌患者的预后预测。结果发现列线图和风险评分的AUC值分别为0.831和0.816,校准图显示基于列线图的实际和预测的1年、3年和5年生存率相似。由于接受放疗的验证性前列腺癌队列有限,使用总生存期作为放疗反应的替代指标。一般来说,恶性肿瘤的程度越高,对放疗的反应和总生存期就越差,期待更多可用的数据集来补充验证。综上所述,构建的列线图在前列腺癌患者的临床应用方面显示出巨大的潜力,例如个体化治疗和预后。
为了更好地了解与放疗相关的CAF相关DEGs的功能,进行了功能富集分析,发现这些 DEGs的人类同源基因显著富集在ECM相关功能,例如细胞外基质结构成分和细胞粘附分子。越来越多的证据表明,ECM重塑在肿瘤进展和转移中起着至关重要的作用以及癌细胞存活。ECM重塑也被证明可以改变肿瘤微环境并介导肿瘤进展和对治疗的耐药性。CAFs可以沉积ECM成分并通过调节微环境的重塑来调节癌细胞的迁移和侵袭。总体而言,本文数据表明CAF相关DEGs可能通过调节ECM重塑来调节前列腺癌的放疗反应。此外,CAFs 是公认的肿瘤免疫逃避贡献者。CAFs可以通过影响免疫细胞的募集和驱动免疫细胞中的免疫抑制功能来影响抗肿瘤免疫反应。越来越多的证据表明,CAFs与放射耐药性的诱导有关,CAFs、肿瘤细胞和免疫细胞之间的串扰会影响放射治疗结果。 在此,发现CAF相关DEGs显著富集免疫相关功能,例如调节白细胞迁移,并且风险评分与多个免疫检查点呈正相关。因此,推测CAF相关DEGs可能会影响前列腺癌调节免疫反应的放疗结果。
结论
本研究首次成功建立了一种抗放疗的细胞亚系(CAFR),它比亲本细胞系CAF更耐辐射。此外,基于转录组测序数据分析的CAF相关基因,构建CAF预后风险模型,准确预测接受放疗的前列腺癌患者的BCRFS和MFS。由CAF相关预后基因和其他临床特征构建的列线图有助于个体化和准确的BCRFS预测。CAF相关DEGs可能通过调节ECM重塑和免疫反应来调节前列腺癌的放疗结果。

