今天小编分享一篇2021年5月发表在Int J Gen Med的文章(IF :2.145),题目为“Inflammation-Related Gene Signature for Predicting the Prognosis of Head and Neck Squamous Cell Carcinoma”。
背景和方法
背景:炎症反应与头颈部鳞状细胞癌(HNSCC)的预后相关。本研究旨在基于炎症相关基因 (IRG) 进行预后分析,以更好地了解 HNSCC 的预后。
方法:
1、利用单因素和多因素 Cox 回归以及最小绝对收缩和选择算子 (LASSO) 在 TCGA 数据库上构建基于 IRGs 的预后模型,并利用 GEO 数据库进行结果验证。
2、根据单因素和多因素Cox回归后的独立预后因素构建列线图模型。
3、通过肿瘤免疫估计资源 (TIMER) 数据库分析免疫细胞浸润水平。
结果:
1、HNSCC 患者中 DEIRG 的鉴定和富集分析
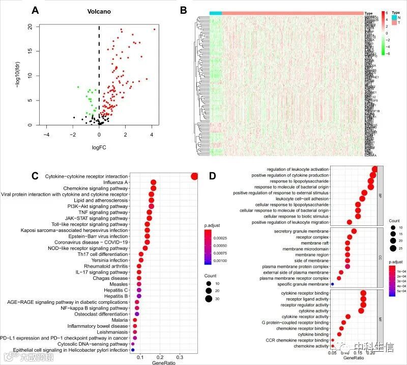
HNSCC患者DEIRGs的鉴定及功能富集分析(图1)。A和B绘制火山图和热图以显示 HNSCC 与正常样本中差异表达的基因;C和D显示功能富集分析揭示了潜在功能和富集通路。
图1
2、炎症相关基因特征 (IRGS) 的建立
在因素Cox 分析中,32 个 DEIRG 与 HNSCC 患者的 OS 显着相关。然后,根据 LASSO 分析共选择了 15 个 DEIRG(图2A和和 B)。最后,通过执行多因素 Cox 回归,7个 DEIRG 被确定为建立 IRGS 的hub基因。
图2
HNSCC 的 IRGS 的构建和验证(图3)。根据中位风险评分将患者分为低风险组和高风险组(A);KM生存曲线表明,高危组患者的OS明显低于低危组(B);散点图显示,高危组患者比低危组患者更易死亡且更早死亡(C);ROC曲线1年、3年、5年AUC分别为0.685、0.704、0.650,区分度好(D);两个风险组之间 7 个hub基因的不同表达水平(E)。
图3
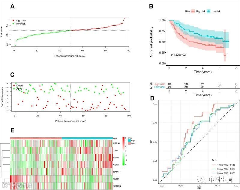
3、在GSE41613队列中验证IRGS
在GSE41613队列中验证 IRGS(图4)。根据临界值将患者分为低危组和高危组(A);高危患者的 OS 比低危患者更差,并且可能比低危患者更早死亡(B和C);ROC曲线1年、3年、5年AUC分别为0.686、0.615、0.620,区分度好(D);两个风险组之间 7 个hub基因的不同表达水平(E)。
图4
4、列线图模型的构建和评估
用于预测 HNSCC 患者 1 年、3 年和 5 年 OS 的列线图 (图5A );该列线图的校准曲线表明预测和实际 1、3、5 年生存分析之间的良好一致性 (图5 B-D )。
图5
5、基因表达和肿瘤浸润免疫细胞的分析
HNSCC中基因表达和肿瘤浸润免疫细胞的分析(图6)。
图6
结论
总之,我们的研究建立了一个由七个hub基因组成的新特征,其在训练集和验证集中都具有良好的 AUC 值。结果表明,高危评分与 HNSCC 患者的预后较差有关。选择风险评分、年龄、M分期和N分期建立列线图用于个体预后评估。包括 ADGRE1、OLR1、TIMP1、GPR132 和 CCR7 在内的 Hub 基因对免疫过程有贡献,这与功能富集分析的结果一致。

