今天小编分享一篇2022年7月12日发表在Front Endocrinol (Lausanne)的文章(IF :6.055),题目为“Screening of the Key Genes and Signalling Pathways for Diabetic Nephropathy Using Bioinformatics Analysis”。
背景和方法
背景:本研究旨在确定糖尿病肾病 (DN) 的生物学标志物并探索其潜在机制。
方法:
1. 从基因表达综合 (GEO) 数据库下载了四个数据集GSE30528、GSE47183、GSE104948和GSE96804 。
2. 使用“limma”包鉴定差异表达基因(DEG),并使用“RobustRankAggreg”包筛选重叠的DEG。
3. 使用 Cytoscape 的 cytoHubba 鉴定hub基因。
4. 采用逻辑回归分析进一步分析hub基因,然后进行ROC曲线分析,预测hub基因的诊断有效性。
结果
结果:
1. 差异表达基因筛选
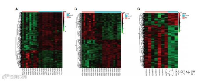
DEG通过“limma”包筛选(p <0.05和|log FC|> 1)。GSE30528数据集包含554个DEG,包括177个上调基因和377个下调基因。GSE47183数据集包含 371 个 DEG,其中 178 个上调基因和 193 个下调基因。GSE104948数据集包含 537 个 DEG,包括 417 个上调基因和 120 个下调基因。三个数据集的 DEG 显示在图1, DEGs 的热图显示在图 2.
图1
图2
2、蛋白质-蛋白质相互作用网络分析和hub基因筛选
三个微阵列数据集的重叠 DEG 的 PPI 网络(图3)。然后使用“UpSetR”包选择 10 个算法的公共 hub 基因作为 hub 基因,如图 4. 最后,我们通过“UpSetR”包确定了四个hub基因(FN1、C1QA、C1QB和CD44 )。
图3
图4
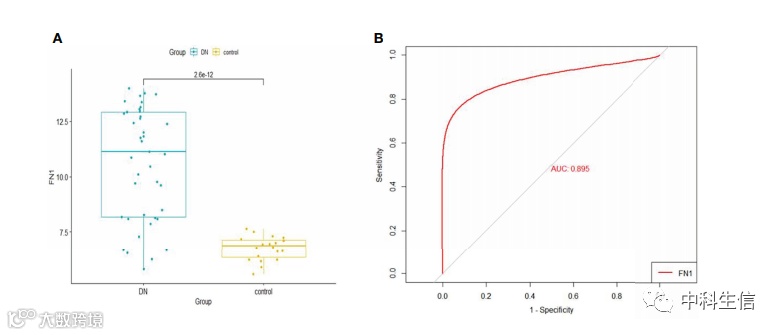
3、生物标志物的筛选和验证
图5A是FN1在GSE96804中的表达。图5B是GSE96804中FN1的ROC 曲线。
图5
4、相关分析和富集分析
前50个基因的GO富集结果(图6)。(A) GO 的结果以条形图的形式呈现。(B) GO 的结果以弦图表示。
图6
前50个基因的KEGG富集结果(图7)。(A) KEGG 的结果以条形图的形式呈现。(B)弦图表显示了 KEGG 的结果。
图7
FN1与COL6A3 (A)、COL1A2 (B)、THBS2 (C)和CD44 (D)之间的相关性(图8)
图8
基因集富集分析 (GSEA)(图10)。与FN1相关的通路。
图9
结论
总之,我们使用综合生物信息学分析研究了 DN 的关键基因。我们确定了四个候选基因:FN1、C1QA、C1QB和CD44。进一步研究FN1的生物学功能,我们发现FN1与THBS2、COL1A2、COL6A3和CD44呈正相关,并通过作用于ECM受体相互作用通路参与DN的发生发展。THBS2、COL1A2、COL6A3和CD44有望成为 DN 的新研究靶点,为 DN 的诊治提供新的方向。
· 立秋节气 ·

