背景
方法:

结果:
1、差异表达的锰代谢和免疫相关基因的筛选及功能分析

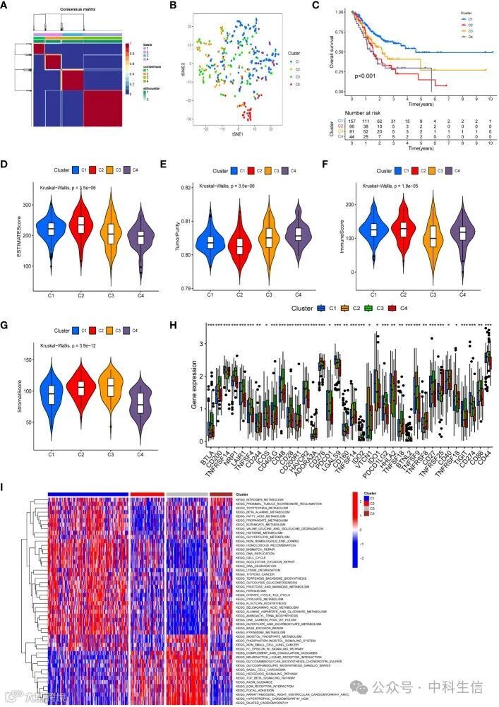
2、通过无监督聚类构建四个子类型
基于锰代谢和免疫相关差异表达基因(DEGs)的聚类分析,将整个队列分为四种不同的亚型,分别命名为聚类 1、2、3 和 4(图 3A)。t-SNE 分析显示了样本的分布情况(图 3B)。进一步分析了四种亚型的预后差异,结果表明四个亚型之间的生存预后具有显著统计学差异(P < 0.001),如图 3C 所示。其中,聚类 1 的患者总生存时间最长,提示其预后更为有利。不同亚型的肿瘤微环境变化如图 3D-G 所示。聚类 2 的免疫评分和 ESTIMATE 评分显著高于其他亚型,而聚类 4 的肿瘤纯度最高,这可能与其较差的预后相关。免疫检查点的分析显示,聚类 3 的患者在大多数免疫检查点基因上的表达水平显著高于其他亚型(图 3H)。根据 GSVA 分析结果(图 3I),与肿瘤进展相关的信号通路(如粘着斑、转化生长因子-β(TGF-β)信号通路及细胞外基质(ECM)受体相互作用)在聚类 2 和聚类 3 中显著活跃,而代谢相关通路(如丙酮酸代谢、色氨酸代谢和脂肪酸代谢)主要集中在聚类 1 和聚类 4。

3、MIR 的建立和验证
单变量 Cox 回归分析表明,在 TCGA 队列的胃癌(GC)患者中,有 22 个基因与总体生存(OS)显著相关(图 4A)。其中,LGR6 被鉴定为 GC 的保护因子(HR < 1,P < 0.01),其余基因则被视为危险因子(HR > 1,P < 0.01)。通过 LASSO 回归分析,筛选出了 13 个与锰代谢和免疫相关的基因(MIRGs)(图 4B、C)。进一步计算了这 13 个基因的回归系数。在这些基因中,5 个被归类为锰代谢相关基因(CD36、VCAN、SERPINE1、SLC24A2、RAG2),3 个为免疫相关基因(APOH、LGR6、CER1),而另有 5 个同时属于锰代谢和免疫相关基因(VTN、NPR3、GRP、RNASE3、EGF)。基于特定公式计算患者的风险评分: RiskScore = (0.086 × CD36) + (0.024 × VCAN) + (0.182 × SERPINE1) + (0.065 × VTN) + (0.011 × NPR3) + (0.099 × APOH) + (0.205 × GRP) + (0.027 × SLC24A2) + (-0.108 × LGR6) + (0.304 × RNASE3) + (0.171 × CER1) + (0.372 × EGF) + (1.075 × RAG2)。
以 TCGA 队列的中位风险评分为阈值,将训练集中的胃癌(GC)患者分为高风险组和低风险组。Kaplan-Meier 生存分析显示,高风险组患者的死亡率更高,总生存期显著缩短(图 4D)。训练队列中样本的生存状态和风险评分如图 4E、F 所示。图 4G 展示了两个亚组之间 13 个基因的表达差异。通过时间依赖性 ROC 曲线评估 MIRG 的预测效率,1 年、2 年和 3 年的曲线下面积(AUC)分别为 0.671、0.719 和 0.739(图 4H)。风险评分的 AUC 达到 0.657,是所有临床特征中预测能力最强的。在 GSE66229 数据集中,样本的风险评分采用与 TCGA 数据集相同的方法计算。为验证在 TCGA 数据集中构建的 MIRG,GSE66229 数据集中的患者同样根据相同的阈值分为高风险组和低风险组。验证队列的结果与训练队列一致:高风险组患者的生存期显著缩短(P < 0.001)(图 4I)。验证队列中样本的生存状态和风险评分如图 4J、K 所示。图 4L 显示了高风险组和低风险组之间 13 个基因的表达差异。时间依赖性 ROC 曲线显示出较好的敏感性和特异性水平,1 年、2 年和 3 年的 AUC 值分别为 0.718、0.610 和 0.610(图 4M)。风险评分的 AUC 达到 0.719,表明 MIRGs 在预测 GC 个体预后方面具有较高的有效性。

4、风险评分相关预后列线图的开发
为了提高对胃癌(GC)患者预后的预测准确性和临床应用价值,开发了一种列线图,结合了风险评分和其他预后指标(图 5A、D)。总分与患者 1 年、2 年和 3 年的生存率呈负相关。校准曲线显示,预测的 1 年、2 年和 3 年生存率与实际生存率之间具有良好的一致性(图 5B、E)。此外,列线图的 ROC 曲线分析表明,其 AUC 值在训练集中为 0.725,在验证集中为 0.778(图 5C、F)。这些 AUC 值高于性别、年龄、风险评分和 TNM 分期的对应值,表明列线图在预测 GC 患者生存率方面具有显著的优势和应用潜力。

5、MIGG 的免疫学特征及药物敏感性分析
在 TCGA-STAD 数据集中,利用 CIBERSORT 算法计算免疫相关评分,以区分不同风险亚组的免疫浸润特征。高风险组患者在多项免疫功能上表现出显著增强,包括 APC 共刺激、循环趋化因子受体(CCR)、人类白细胞抗原(HLA)、免疫检查点、副炎症、I 型 IFN 反应、II 型 IFN 反应以及 T 细胞共抑制等(图 6A)。免疫浸润分析显示,与低风险组患者相比,高风险组患者具有更高的单核细胞和 M2 巨噬细胞比例(图 6B),反映了不同风险亚组之间显著的免疫学特征差异。我们进一步从 GDSC 数据库中分析了 198 种药物的敏感性(详见补充表 S10),并比较了低风险组和高风险组之间临床相关药物的 IC50 值(图 6C-J)。此外,还分析了药物 IC50 值与风险评分之间的关系(图 6K-R)。结果显示,随着风险评分的增加,5-氟尿嘧啶、阿法替尼、奥希替尼和紫杉醇的 IC50 值呈上升趋势,而西地尼布、Dactolisib、达沙替尼和星形孢菌素的 IC50 值则呈下降趋势。药物敏感性分析表明,高风险组患者可能更倾向于从西地尼布、Dactolisib、达沙替尼和星形孢菌素治疗中获益,而低风险组患者则更有可能从 5-氟尿嘧啶、阿法替尼、奥希替尼和紫杉醇的治疗中受益。这些结果为不同风险亚组患者的个性化治疗提供了重要参考。

6、免疫治疗效果评价及体细胞突变分析
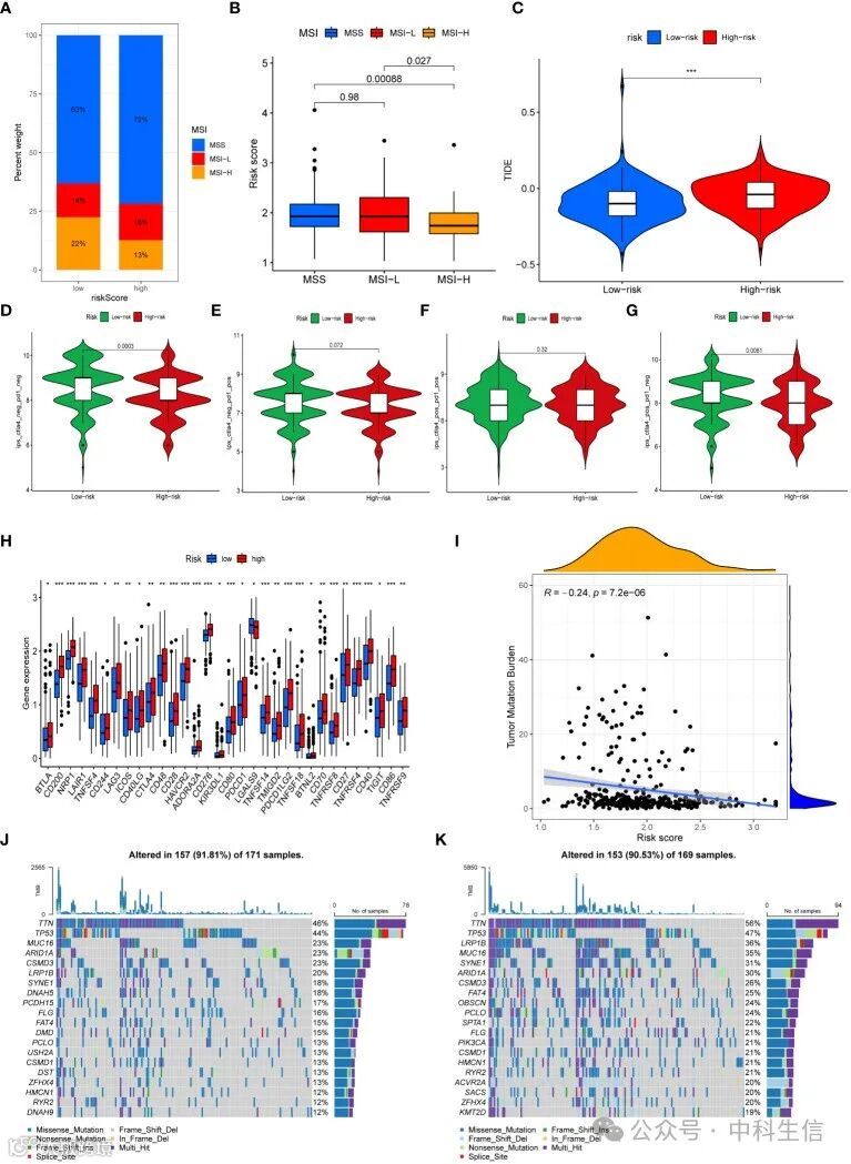
我们进一步分析了患者之间微卫星状态的分布(图 7A)。在高风险组和低风险组中,微卫星稳定性(MSS)的个体占比更高。而低风险组中微卫星不稳定(MSI)的个体比例(36%)高于高风险组(29%)。此外,MSI 高(MSI-H)状态患者的风险评分显著低于 MSS 和 MSI 低(MSI-L)状态患者(图 7B),这表明免疫治疗可能更适合低风险组的胃癌(GC)患者。对于免疫治疗的敏感性分析发现,TIDE 评分较高的患者通常对免疫治疗的响应较差。图 7C 显示,低风险组患者的 TIDE 评分显著升高,这可能表明其免疫治疗效果较低。随后,我们评估了不同风险亚组 GC 患者的免疫原性评分(IPS)(图 7D-G),结果发现,与高风险组相比,低风险组的 IPS-CTLA4 阻滞剂评分显著更高,这表明低风险组患者可能更有可能从免疫检查点抑制剂(ICIs)中获益。此外,低风险组的免疫检查点基因表达水平低于高风险组(图 7H)。我们还计算并分析了每个样本的肿瘤突变负荷(TMB)。结果显示,风险评分与 TMB 呈负相关,高风险组的 TMB 显著低于低风险组(图 7I)。瀑布图展示了高风险组(图 7J)和低风险组(图 7K)中突变频率最高的前 20 个基因,为两组患者的基因突变特征提供了更直观的信息。

7、单细胞 RNA 测序数据和NPR3 的单基因分析
从 GSE184198 的 scRNA-seq 数据中获得了 22,240 个细胞的转录谱,并通过 UMAP 方法将这些细胞分为 16 个簇(图 8A)。每个簇的前 5 个标记基因的表达水平以热图形式展示(图 8B),同时在散点图中可视化了各簇标记基因的分布情况(图 8C)。这 16 个细胞簇进一步归类为 7 种细胞类型,包括 T 细胞、树突状细胞、B 细胞、上皮细胞、成纤维细胞、内皮细胞和肥大细胞(图 8D)。
进一步分析 NPR3 基因的表达和分布(图 8E、F)发现,NPR3 主要富集于内皮细胞中。在胃癌(GC)组织中,NPR3 的表达显著降低(图 8G)。与 NPR3 表达低的患者相比,NPR3 高表达的患者预后更差(图 8H)。ROC 曲线分析显示,NPR3 基因的 AUC 为 0.636,表明其对预后预测具有一定的准确性(图 8I)。此外,NPR3 基因与多种免疫细胞密切相关,尤其是肥大细胞、巨噬细胞和 NK 细胞(图 8J)。这些结果揭示了 NPR3 在 GC 中的潜在生物学意义和临床价值。

8、NPR3 在 GC 中的功能验证
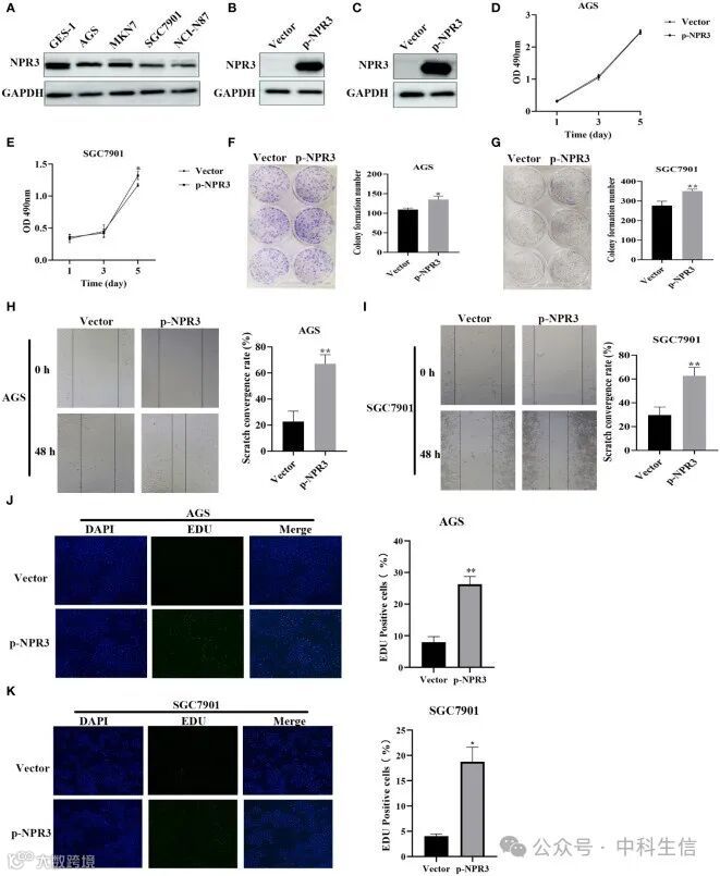
研究表明,NPR3 基因与透明细胞肾癌 (41)、骨肉瘤 (42)、结直肠癌 (43) 和肝细胞癌 (44) 的发病机制密切相关。然而,NPR3 在胃癌(GC)中的具体作用尚未得到充分探讨。为此,我们通过细胞实验进一步研究了 NPR3 对 GC 的影响。蛋白质印迹结果显示,NPR3 在 GC 细胞系中的表达水平显著降低(图 9A)。将 p-NPR3 转染至 AGS 和 SGC7901 细胞系中,并通过蛋白质印迹验证了转染效率(图 9B、C)。实验结果表明,NPR3 过表达对 AGS 细胞活力无显著影响(图 9D),但显著增强了 SGC7901 细胞的活力(图 9E)。集落形成实验显示,NPR3 的上调显著促进了 SGC7901 和 AGS 细胞系的集落形成(图 9F、G)。迁移实验结果表明,NPR3 表达的增加显著提升了这两种细胞系的迁移能力(图 9H、I)。根据 EdU 测定的结果,NPR3 的上调显著增强了 SGC7901 和 AGS 细胞系的增殖能力(图 9J、K)。这些结果揭示了 NPR3 在 GC 中潜在的生物学功能和其对肿瘤细胞行为的影响。


