大数跨境

癌症相关成纤维细胞衍生基因特征可预测前列腺癌患者的放疗生存率

癌症相关成纤维细胞衍生基因特征可预测前列腺癌患者的放疗生存率 中科生信
2025-02-17
1
导读:癌症相关成纤维细胞衍生基因特征可预测前列腺癌患者的放疗生存率

Cancer-associated fibroblast-derived gene signatures predict radiotherapeutic survival in prostate cancer patients

癌症相关成纤维细胞衍生基因特征可预测前列腺癌患者的放疗生存率

Journal of Translational Medicine 2024年影响因子/JCR分区:6.1/Q1

一、背景

列腺癌是全球成年男性常见的恶性肿瘤,发病率和死亡率高。约20%-30%的前列腺癌患者在初次治疗后会出现生化复发,并可能发展为晚期阶段,即去势抵抗性前列腺癌,导致转移和死亡风险升高。因此,阐明前列腺癌进展的关键分子机制并开发预测放疗结果和生存率的新型特征,将有助于改善这种恶性肿瘤的治疗。癌症相关成纤维细胞(Cancer-associated fibroblastsCAFs)作为肿瘤微环境的主要成分之一,在调节肿瘤发生、肿瘤转移和治疗耐药性方面发挥着多重作用。研究发现,CAFs中膜蛋白caveolin-1的缺失与前列腺癌细胞的辐射抗性有关,从而影响疾病预后。而前列腺癌患者初次放化疗后复发率仍然很高,因此探索与治疗结果和疾病复发相关的重要CAFs相关基因仍是当务之急,并可能成为前列腺癌患者有价值的预后生物标志物。

二、目的

目前的临床指标不足以准确评估前列腺癌风险和放疗反应CAFs在调节肿瘤转移和治疗反应中发挥多种作用。因此进一步探索前列腺癌进展的关键分子机制,旨在开发与CAFs相关新型预后生物标志物,以预测前列腺癌患者的放疗效果和生存率,从而改善治疗效果和降低复发率。

三、方法

首先通过X射线分次照射,从Mus-CAF(简称CAF)中建立了抗放射前列腺癌CAF细胞亚系(简称CAFR)。对CAFCAFR进行了转录组测序,发现了2626个与放疗有关的CAF相关差异表达基因(Differentially expressed genesDEGs),对DEGs进行GOKEGG富集分析。接着,结合前列腺癌GEO数据库和TCGA的公开数据集,构建并评估了可预测生化复发无进展生存期biochemical recurrence-free survivalBCRFS)和无转移生存期Metastasis-Free SurvivalMFSCAF相关基因预后特征。此外,还评估了BCRFS相关CAF特征与临床特征、BCR、转移免疫检查点之间的关联。

四、结果

功能富集分析表明,与CAF相关的DEGs显著富集ECM和免疫相关的功能和通路。基于GSE116918数据集,186CAF相关DEGs与前列腺癌患者的无生化复发生存期(BCRFS)相关,其中16DEGs被选中用于构建与BCRFS相关的CAF特征,如ACPPTHBS2KCTD14142CAF相关DEGsMFS相关,其中16DEGs被用于构建与MFS相关的CAF特征,如HOPXTMEM132AZNF467GEOTCGA数据集证实,这两个CAF特征能准确预测前列腺癌患者的BCRFSMFSgleason等级较高和临床T分期较高的患者的风险评分更高。此外,BCRFS相关CAF特征是一个独立的预后因素,由BCRFS相关CAF特征和各种临床因素组成的列线图能准确预测前列腺癌患者的2年、3年和5年生存时间风险评分与多种免疫检查点呈正相关。

五、结论

本研究研究首次成功建立了CAFR,它比亲本细胞系CAF对辐照的耐受性更强。此外,基于转录组测序数据分析的CAF相关基因,构建的CAF特征能准确预测接受放疗的前列腺癌患者的BCRFSMFS。由预后CAF特征和其他临床特征构建的列线图有助于个体化和准确地预测BCRFSCAF相关DEGs可能通过调节ECM重塑和免疫反应来调控Pca的放疗结果

Fig.1

建立并鉴定抗放射细胞亚系,命名为CARFACAFR的构建示意图。BCAFRCAF的细胞形态。CCAFCAFR的辐射细胞存活曲线。DX射线照射(12 Gy)后,通过Western印迹检测不同时间点CAFCAFR中细胞凋亡相关蛋白的表达。使用Image J软件对条带密度进行量化,并与相应的CAF组进行归一化处理。E:通过流式细胞术分析辐照诱导的CAFCAFR细胞凋亡(12 Gy)。计数凋亡细胞的百分比。三个独立实验得到了相似的结果。误差条代表平均值的标准误差 (*, p < 0.05; **, p < 0.01; ***, p < 0.001)

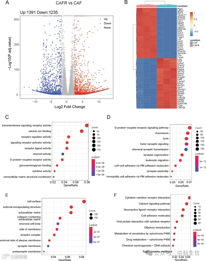
Fig.2

根据转录组测序数据和功能富集分析鉴定与放疗相关的CAF相关DEGsADEGs的火山图。BDEGs的热图。CDEGs富集的GO-MFDDEGs富集的GO-BPEDEG富集的:GO-CCFDEGs富集的KEGG通路。CAF:癌相关成纤维细胞,DEGs:差异表达基因,GO:基因本体,MF:分子功能,CC:细胞成分。BP:生物过程,KEGG:京都基因组百科全书。

Fig.3

根据GSE116918数据集中的临床数据和基因表达数据鉴定与CAF相关的DEGs预后。AB森林图显示了与BCRFSMFS相关的前15个显著CAF相关DEGsC-EBCRFS相关的前3CAF相关基因(KCTD4THBS2ACPP)的Kaplan-Meier生存曲线分析。F-H:与MFS相关的前3CAF相关基因(HOPXTMEM132AZNF467)的Kaplan-Meier生存曲线分析。

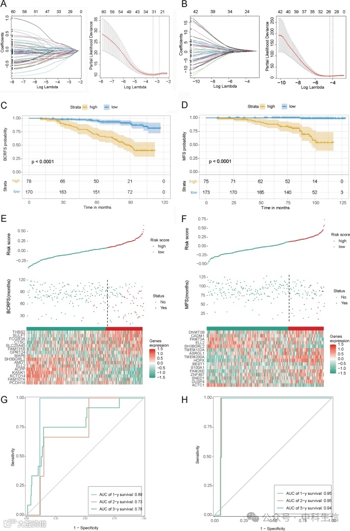
Fig.4

CAF相关基因预后特征的构建与验证。AB:与BCRFSMFS相关的CAF相关DEGs的系数图谱,以及使用十倍交叉验证的LASSO模型中的lambda选择。CDKaplan-Meier生存曲线分析显示了按BCRFS相关CAF特征或MFS相关CAF特征划分的高风险患者和低风险患者队列的生存情况。EF风险评分、BCRFSMFS状态以及BCRFS相关CAF特征或MFS相关CAF特征基因表达水平的分布。GHROC分析显示,BCRFS相关CAF特征或MFS相关CAF特征在预测前列腺癌患者1年、2年和3年生存率方面的AUCLASSO:最小绝对缩小和选择算子ROC受体操作特征AUCROC曲线下的面积。

Fig.5

利用GSE70769TCGA数据集验证BCRFS相关CAF特征的预后性能。ABROC分析显示,基于GSE70769TCGA数据集的BCRFS相关CAF特征在预测前列腺癌患者1年、2年和3年生存率方面的AUCCDKaplan-Meier生存曲线分析显示了基于GSE70769TCGA数据集的BCRFS相关CAF特征对高风险组和低风险组患者生存率的影响

Fig.6

基于GSE116918TCGA数据集的BCRFS相关CAF特征与前列腺癌患者各种临床特征的相关性分析。A:风险评分与gleason等级的相关性分析。B:风险评分与PSA的相关性分析。C:风险评分与临床T分期和病理T分期的相关性分析。PSA:前列腺特异性抗原。

Fig.7

BCRFS相关CAF特征是一个独立的预后因素,以BCRFS相关CAF特征为参数之一构建并验证了预后列线图。A基于GSE116918数据集的单变量和多变量Cox回归分析显示了生存率与风险评分和各种临床参数的相关性。B单变量和多变量Cox回归分析显示了基于TCGA数据集的生存率与风险评分和各种临床参数的相关性。C根据风险评分和临床病理参数构建的预后列线图预测的前列腺癌患者2年、3年和5年生存率。DROC分析表明,预后列线图、风险评分、肿瘤分期和gleason评分的AUC都很高。E校准曲线显示了患者2年、3年和5年生存率预测值与实际值之间的一致性。

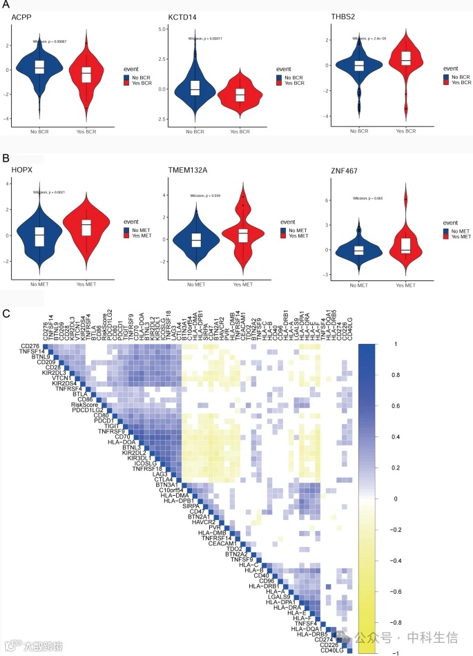
Fig.8

基于GSE116918数据集的基因表达数据,分析CAF特征中的基因与BCRMET和免疫检查点的关联。ABCRFS相关CAF特征中随机选取的四个基因(如ACPPKCTD14THBS2)在BCR组和非BCR组之间的表达水平。BMET组和非MET组之间MFS相关CAF特征中随机选择的四个基因(如HOPXTMEM132AZNF467TMEM132A)的表达情况。CBCRFS相关CAF特征与免疫检查点的相关性分析。


【声明】内容源于网络
0
0
中科生信
中科生信是一家专业从事生物技术服务的公司,提供生物医学领域的定制化数据分析服务。公司业务有:二代测序平台、数据库搭建技术、测序个性化分析平台、以及生信分析定制化服务!致力于为客户提供“一站式”科研服务。
内容 580
粉丝 0
中科生信 中科生信是一家专业从事生物技术服务的公司,提供生物医学领域的定制化数据分析服务。公司业务有:二代测序平台、数据库搭建技术、测序个性化分析平台、以及生信分析定制化服务!致力于为客户提供“一站式”科研服务。
总阅读1.6k
粉丝0
内容580