早!今天小编和大家分享一篇2021年7月发表在J Immunother Cancer杂志(IF:12.469)的文章《DNA methylation-based prediction of response to immune checkpoint inhibition in metastatic melanoma》。近年来,基于靶向免疫检查点的疗法彻底改变了转移性黑色素瘤的治疗。尽管如此,仍缺乏预测长期治疗反应的生物标志物。因此,作者基于甲基化数据开发了一种基于 CpG 位点的机器学习分类器,可以预测 IV 期转移性黑色素瘤患者对免疫检查点抑制的治疗反应。
背景&方法
恶性黑色素瘤是最常见的癌症类型之一,并且在过去几年中发病率呈上升趋势。远处转移的存在定义了 IV 期,因此也是晚期黑色素瘤。与早期黑色素瘤阶段相比,晚期患者面临的预后要差得多。在转移性黑色素瘤中,免疫检查点抑制剂(ICIs) 被批准为一种有效的治疗选择。然而,对 ICI 的治疗耐药性仍然是一个相关问题。研究发现,黑色素瘤样本之间的差异 DNA 甲基化模式可能与生物学行为和免疫过程相关。此外,免疫细胞甲基化模式可能作为黑色素瘤的预后生物标志物。目前,仍然缺乏可靠的生物标志物来预测 ICI 治疗后的成功治疗反应,DNA 甲基化分析可能是开发癌症预后甚至预测性生物标志物的可靠方法。
方法
1.样本包括TCGA-SKCM队列和ICI队列。ICI 队列包括在德国三个不同的皮肤肿瘤中心(I-III 点)接受治疗的 AJCC IV 期发生皮肤转移的黑色素瘤患者。
2.使用无参考的 MeDeCom 算法研究了 TCGA 黑色素瘤队列和 ICI 队列的大块肿瘤样本的 DNA 甲基化数据,该算法将 DNA 甲基化数据分解为变异的主要成分,称为潜在甲基化成分 (LMC),并在样本中选择了 5000 个甲基化最大的 CpG 位点作为 MeDeCom 的输入。
3.为了估计大块肿瘤样本中的白细胞含量,采用了在 RnBeads 中实现的白细胞去甲基化纯度 (LUMP) 算法。LUMP 通过筛选白细胞中特别低甲基化的 44 个 CpG 位点从 DNA 甲基化数据中提供白细胞比率。
4.应用MethylCIBERSORT算法,基于 DNA甲基化的参考数据来推断不同的细胞内容(癌细胞、CD14 阳性、CD19 阳性、CD56 阳性和 CD8 阳性细胞、T 调节细胞、CD4 阳性效应细胞、嗜酸性粒细胞、成纤维细胞和中性粒细胞),评估样本的细胞组成。
5.基于5000个CpG位点,运用LASSO的逻辑回归算法,构建分类器对治疗反应进行预测。
研究结果
队列统计分析
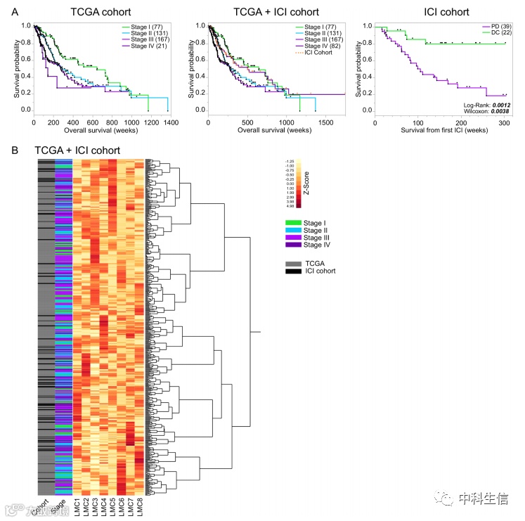
为了确定黑色素瘤患者的预后 DNA 甲基化特征,我们首先对大规模 DNA 甲基化组数据进行了全局降维方法,并对TCGA-SKCM和ICI队列样本进行Kaplan-Meier 生存分析。
总研究人群的无参考 MeDeCom 分析和 TCGA DNA 甲基化数据的反卷积算法
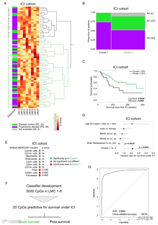
首先将 MeDeCom 算法应用于组合 TCGA 和 ICI 队列的大量肿瘤 DNA 甲基化数据,得到8个 LMC (LMC1-8),并对样本进行聚类。
DNA 甲基化数据的无参考 MeDeCom 分析在免疫检查点抑制剂治疗的转移性黑色素瘤中显示出预测性簇
进一步地,在 ICI 队列中进行了基于 8个LMC 比例的无监督层次聚类分析,并利用MethylCIBERSORT对ICI 队列中基于 LMC 的预测性集群的肿瘤样本进行微环境分析。
基于 LMC 的分类器允许将患者分层为预测性集群
最后,整合 ICI 队列中无参考甲基化组分析的结果以开发患者分类器,旨在将患者分配到基于 LMC 比例的预测性集群。使用 MeDeCom 计算的 5000 个 CpG 作为逻辑回归分析的输入,最终5000 个 CpG 站点中的 20 个来预测样本分配到 ICI 队列中的情况。通过这种分类器模型,我们在接受 ICI 治疗的黑色素瘤 IV 期患者队列中实现了 89.5% 的交叉验证准确度以及 0.9664 的AUC值。
微信号|中科生信
提供“一站式”科研定制服务

