今天小编和大家分享一篇2025年1月发表在《Front Immunol》(IF:5.0)期刊上的文章《Integrated single-cell RNA sequencing reveals the tumor heterogeneity and microenvironment landscape during liver metastasis in adenocarcinoma of esophagogastric junction》。本研究采用单细胞RNA测序来分析食管胃交界处腺癌(Adenocarcinoma of the esophagogastric junction, AEGJ)肝转移患者的肿瘤异质性和微环境景观。这种方法能够表征参与肝转移过程的不同细胞群,为导致AEGJ肝转移的细胞相互作用和分子机制提供了新的见解。
背景:
AEGJ是一种高度侵袭性的肿瘤,经常转移到肝脏。了解驱动这一过程的细胞和分子机制对于开发有效的疗法至关重要。
方法:
采用单细胞RNA测序来分析AEGJ肝转移患者的肿瘤异质性和微环境景观。
研究结果:
(一)AEGJ肝转移的单细胞转录组谱
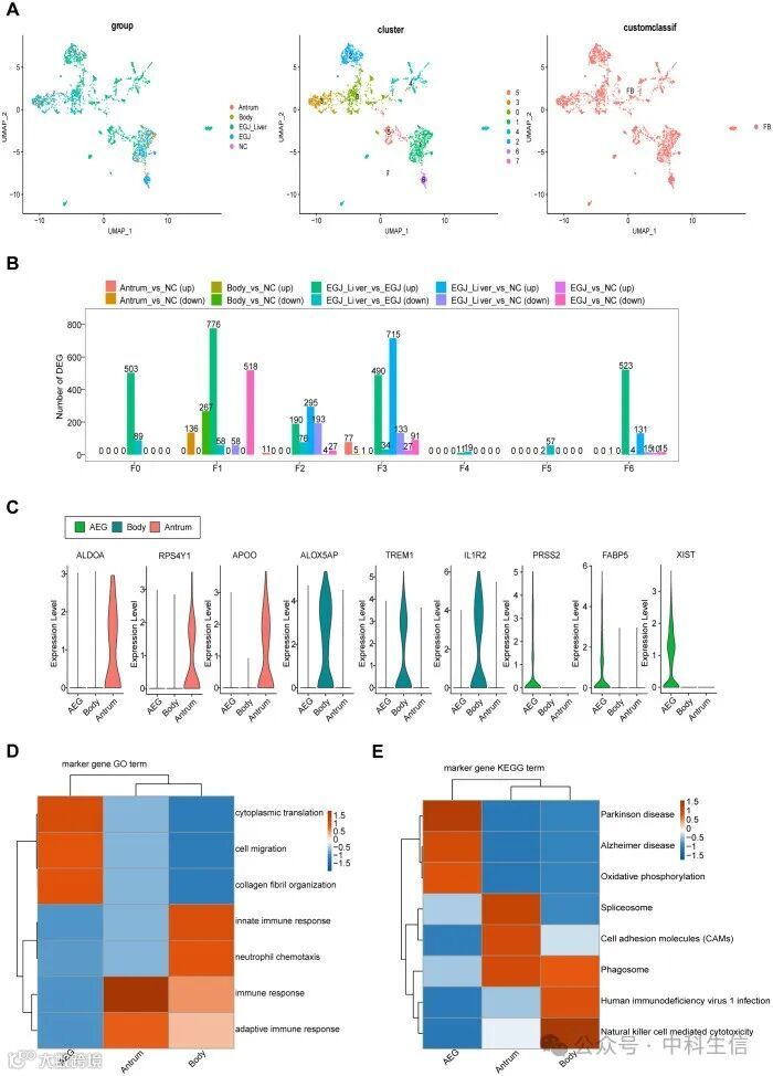
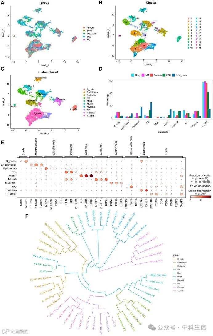
为了探讨AEGJ肝转移的分子特征和肿瘤微环境, 以及AEGJ与其它区域胃癌的肿瘤异质性和基因表达差异,对两例可手术切除的肝转移AEGJ患者的原发性病变和相应的正常组织进行了单细胞RNA测序(scRNA-seq)。此外,从GEO数据库中选择了一个公开可用的scRNA-seq数据集(GSE206785),其中包括2例胃癌,1例胃窦癌和2例AEGJ的数据,用于综合分析。本研究的设计思路如图1。在质量控制和合并自我测量和公开下载的数据后,共获得了23,426个细胞的单细胞基因表达谱(图2A)。使用统一流形近似和投影(UMAP)来降低数据的维数,将细胞聚类为22个不同的聚类(图2B)。
接下来,使用t分布随机邻居嵌入(t-SNE)分析和细胞标记物数据库中典型标记物的表达,将22个细胞簇注释为10种不同的细胞类型(图2C),包括:B细胞(CD19、MS4A1)、内皮细胞(CLDN5、PECAM1、RAMP2)、上皮细胞(KRT19、MUC5AC、PGA3、PSTAD)、成纤维细胞(DCN、LUN、PDGFRA)、肥大细胞(KIT、TPSB2、TPSAB1)、壁细胞(ACTA2、PDGFRAB、RGS5)、髓样细胞(CD14、CD68、ITGAX)、NK细胞(FGFBP2、GNLY、NCR1)、浆细胞(CD79A、IGHG1)、T细胞(BCL11B、CD3D、CD4、CD8A、CD8B、FOXP3、SKAP1)。分析了样本中每种细胞类型的比例,发现了不均匀的分布模式。在细胞类型中,成纤维细胞在AEGJ和AEGJ肝转移组中更为丰富。两组的壁细胞比例也较高,与AEGJ组相比,AEGJ肝转移组的比例明显更高(图2D)。图2E显示了每种细胞类型的代表性标记基因的表达水平和分布。为了比较不同样本中主要细胞谱系的独特性,构建了一个系统发育树(图2F)。总的来讲,成纤维细胞的发育轨迹和分化模式在AEGJ、胃体和胃窦之间存在显著差异。这些结果表明,癌症的不同区域可能具有独特的成纤维细胞亚群。此外,当AEGJ发生肝转移时,其壁细胞的发育轨迹和分化途径与非转移样本中的明显不同。这一发现表明,壁细胞可能在影响AEGJ肝转移中起着关键作用。
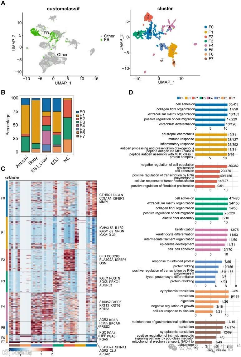
(二)不同样品中成纤维细胞的亚群和转录组景观
为了研究特定的成纤维细胞亚型是否有助于AEGJ中的肝转移过程,以及成纤维细胞异质性是否影响胃癌部位之间的分子差异,对成纤维细胞进行了重新聚类,产生了8个不同的聚类(图 3A)。然后,检查了这些成纤维细胞簇在不同样本中的分布。簇F0存在于所有肿瘤样本中,而F1在胃体样本中含量最高,比例高于其他STAD区域或正常组织。与其他肿瘤部位相比,簇F3在胃窦和正常组织中表现出更高的比例。F4仅存在于AEGJ样本中,与非转移性AEGJ样本相比,其在AEGJ肝转移中的比例显著升高。簇F2和F6在正常组织中比在肿瘤样本中更丰富(图 3B)。根据8个成纤维细胞簇中每个簇的特征基因表达水平进行了聚类分析,突出了图中前五个特征基因。值得注意的是,同一簇内的细胞在这些标记基因的表达方面表现出一定程度的相似性(图3C)。这些特征基因的基因本体(GO)功能富集分析揭示了与每个簇相关的不同生物过程。F0和F3主要富集在与细胞粘附、胶原纤维形成、细胞外基质组织和细胞迁移相关的过程中。F1富含免疫和炎症反应途径,而F2与抑制细胞增殖和RNA聚合酶II活性等过程有关。F4在细胞分化、胶原纤维组织、细胞发育和细胞粘附等生物过程中表现出富集(图3D)。

为了检查AEGJ和STAD中特征基因的位点特异性差异,对肿瘤和正常组织组中的所有成纤维细胞特征基因进行了差异表达分析(图4A)。然后,比较了成纤维细胞簇之间差异表达的基因。簇F0、F4和F5中的特征基因仅在AEGJ和AEGJ肝转移样本中显著差异表达,而簇F1、F2和F3中的基因在所有肿瘤样本中均显著差异表达(图4B)。之前的系统发育树分析揭示了AEGJ、胃体和胃窦中成纤维细胞的不同发育轨迹和分化模式,表明存在位点特异性成纤维细胞亚群。因此,比较了三种肿瘤类型中差异表达的成纤维细胞特征基因。图4C显示了每种类型中差异表达最显著的三个基因:AEGJ中的FABP5、PRSS2和XIST;胃窦中的ALDOA、RPS4Y1和APOO;胃体中的ALOX5AP、TREM1和IL1R2。我们对这些差异表达的特征基因进行了功能聚类和通路富集分析。结果表明,AEGJ中差异表达的特征基因主要富集在与细胞分化、迁移、胶原纤维组织和氧化磷酸化相关的途径中。相比之下,胃窦和胃体在功能聚集和通路富集方面具有相似性,两者都富含免疫反应和中性粒细胞趋化通路(图4D)。此外,胃窦富含细胞粘附途径,而胃体则富含NK细胞介导的细胞毒性途径。胃窦和胃体也参与吞噬体相关通路。此外,胃窦富含剪接体和细胞粘附分子(CAM)通路,而胃体富含HIV-1感染和NK细胞介导的细胞毒性通路(图4E)。
(三)AEGJ 肝转移过程中成纤维细胞基因表达变化
F4代表AEGJ中的一个特定成纤维细胞亚群。鉴于在AEGJ肝转移过程中观察到F4成纤维细胞的增加,我们试图确定驱动这种扩张的基因。我们将AEGJ肝转移样本中F4成纤维细胞的特征基因与原发AEGJ样本中的特征基因进行了比较,确定了四个显著差异表达的基因(图5A)。在这些基因中,JUND、S100A8和S100A9在AEGJ肝转移样本中高度表达,而IL24主要在原发性AEGJ样本中表达。使用公开的GEO数据验证了这四个基因的表达,其中所有四个基因在STAD/AEGJ肿瘤组织中都显示出高表达,与我们的单细胞测序结果一致(图5B)。使用公开的癌症单细胞数据库进一步证实了这四个基因的表达和分布。在STAD_GSE1672972数据库中(图5C),观察到IL24和JUND在成纤维细胞簇中富集(图5D、E)。使用Cell Chat分析,绘制了细胞通信景观,显示了成纤维细胞(有或没有JUND/IL24表达)和其他细胞簇之间的相互作用关系(图5F、G)。当评估跨细胞组的JUND/IL24+/-成纤维细胞的相互作用强度时,发现树突细胞显示出最强的组合关联(图5H,I)。这两个基因的方向信号热图揭示了细胞群之间的复杂相互作用,IL24和JUND都显示了JUND/IL24+/-成纤维细胞和MIF之间的显著联系(图5J、K)。

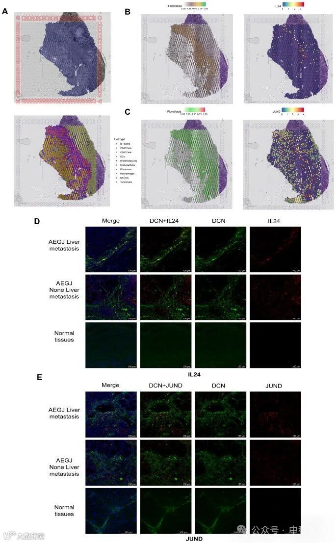
从GEO数据库的GSE203612数据集中获得了STAD患者的空间转录组学数据,以验证IL24和JUND的表达和分布(图6A)。对空间转录组学数据集应用了严格的质量控制措施。为了准确评估10×Visium玻片上每个点的细胞组成,使用了去卷积分析,整合了癌症类型特有的空间转录组学(ST)和单细胞转录组学数据。图6A显示了空间转录组学解卷积后所有细胞类型的位置。图6B和C显示,IL24和JUND的表达与成纤维细胞的表达非常相似,表明这些基因主要由STAD中的成纤维细胞表达,这与单细胞测序结果一致。为了进一步验证我们的发现,对AEGJ肝转移和非转移组织进行了免疫荧光染色,使用DCN标记组织切片中的成纤维细胞,然后进行IL24和JUND染色。免疫荧光结果显示,IL24 和JUND与AEGJ肿瘤组织中的成纤维细胞标志物共定位。IL24在AEGJ肝转移中的表达低于原发性AEGJ,而JUND在AEGJ肝转移中高表达。这种模式与我们的单细胞结果一致,进一步证实了IL24和JUND与AEGJ肝转移密切相关(图 6D、E)。
接着,分析了IL24和JUND的功能。TCPA功能蛋白分析表明,在STAD/AEGJ中,IL24与DNA损伤途径呈负相关,与MAPK和PI3K-AKT途径呈正相关(图7A、B)。JUND与RKT、MAPK和PI3K-AKT通路呈正相关,与细胞周期呈负相关。KEGG功能富集分析显示,高IL24和JUND表达在局灶性粘附和钙信号通路中富集,表明参与了细胞-基质相互作用(图7C、D)。GSVA分析表明,IL24和JUND的表达与癌症的转移过程显著正相关(图7E,F)。IL24和JUND与细胞外基质相互作用,影响成纤维细胞功能和基质动力学,从而影响AEGJ肝转移。
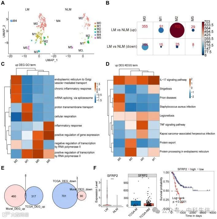
(四)不同样本中Mural细胞的亚群和转录组景观
壁细胞在血管稳定性和血管生成中起着至关重要的作用,是肿瘤微环境的重要组成部分。在这项研究中,我们鉴定了1,518个壁细胞,并使用已知的周细胞和血管平滑肌细胞标记对其进行聚类。我们确定了六个集群(图8A)。M0和M1存在于所有样本中;胃窦样本中M2缺失;M4仅存在于AEGJ肝转移、AEGJ和胃体样本中;M3和M5仅存在于AEGJ肝转移和AEGJ样本中(图8B)。我们对壁细胞亚群进行了伪时间分析,确定了9种细胞状态和几种主要的分支轨迹(图8C)。伪时间分析初步确定状态1为壁细胞发育的起点,状态8为潜在终点。通过壁细胞分类分析假时间结果,发现周细胞和血管平滑肌细胞的假时间方向不同,M2亚组的分化轨迹清晰。M2亚群出现在假时间的起点和终点,表明该簇代表了正在分化的壁细胞。为了进一步研究M2亚组的分化方向,我们分析了其分化终点。我们首先从伪时间终点状态8提取M2细胞进行GO和KEGG富集分析,结果显示GO在胶原纤维组织中富集(图8D)。KEGG分析表明蛋白质加工和运输过程中富集。这些富集结果表明,M2亚组的假时间终点可能是成纤维细胞。我们进一步分析了状态8的M2亚组中的差异表达基因,以鉴定成纤维细胞相关基因。两个与癌症相关的成纤维细胞标记基因,CTHRC1和POSTN聚集在这里(图8E,F)。KM生存分析显示,这些基因高表达的患者在STAD中的生存率较低(图8G,H)。这表明M2亚群从状态1到状态8的发育轨迹可能代表壁细胞转化为胃癌相关成纤维细胞。由于这种分化过程导致的肿瘤微环境的变化可能有助于AEGJ的进展或转移。
(五)SFRP2+周细胞参与 AEGJ 肝转移过程
为了进一步鉴定与AEGJ肝转移相关的壁画细胞标志基因,比较了AEGJ肝转移组和非转移组之间的壁画细胞,如图9A所示的亚组分布。比较两组差异表达基因,发现主要集中在M0、M1、M2和M5中,其中M2亚组数量最多。上调的差异表达基因的数量显著高于下调的基因(图 9B)。对比较中所有差异表达基因的GO和KEGG分析显示,上调基因通常在IL-17信号通路中富集。M0富含基因表达调节和TNF信号通路,M1富含蛋白质转运,M2富含蛋白质转运和慢性炎症,M5富含炎症反应(图 9C、D)。为了进一步分析这些差异表达基因(DEG),筛选了TCGA-STAD 数据库远处转移的转录组数据,确定了DEGs,并将它们与一组DEGs交叉,产生了11个DEGs(图 9E)。其中包括8个上调和3个下调的基因。SFRP2在AEGJ肝转移中的表达高于非转移组,TCGA-STAD 远处转移组的表达也高于非转移组。生存分析表明,SFRP2 高表达的患者预后较差(图 9F)。
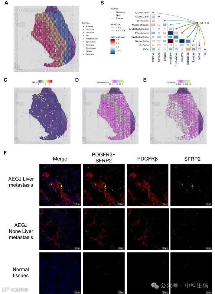
为了进一步验证SFRP2在STAD中的表达和分布,分析了空间转录组数据(图10A)。我们使用Spearman的相关性分析来计算所有空间转录组点中细胞含量之间的相关性,以及细胞含量和基因表达水平之间的相关性。结果显示,SFRP2表达与斑点中的成纤维细胞和内皮细胞含量呈显著正相关,这进一步得到了单基因空间转录组定位图的验证(图10C–E)。结合之前的单细胞测序结果,进一步证实SFRP2参与了与STAD肿瘤微环境相关的基因,并可能参与血管相关的肿瘤功能或过程。由于壁细胞由周细胞和血管平滑肌细胞组成,为了进一步确定SFRP2基因在壁细胞中的亚细胞定位,我们使用组织免疫荧光检测了SFRP2在AEGJ肝转移、AEGJ和正常组织中的表达,并确定了SFRP2中基因在周细胞中的表达定位(图10F)。结果显示,在AEGJ肝转移组中,SFRP2在患者的周细胞中大量存在,显著高于非转移组和正常组,表明SFRP2+周细胞显著影响AEGJ的肝转移。
进一步分析了SFRP2基因在不同周细胞亚群中的分布(图11A)。推测SFRP2基因可能是AEGJ肝转移的潜在分子标志物。comPPI蛋白相互作用网络表明SFRP2基因与WNT蛋白有关(图11B)。TCPA功能蛋白分析表明,在STAD/AEGJ中,SFRP2与上皮间质转化(EMT)显著正相关,与细胞周期呈负相关(图11C)。GSVA活性分析表明,SFRP2基因与STAD/AEGJ的转移过程呈显著正相关(图11D)。我们发现,AEGJ肝转移组涉及SFRP2+周细胞的细胞通讯强度和密度均显著高于非肝转移组(图11E)。在AEGJ肝转移组中,SFRP2+周细胞与血管生成相关的VEGF通路密切相关(图11F),表明SFRP2+周细胞可能在肿瘤血管生成相关通路和机制中发挥作用。这些进一步表明SFRP2在AEGJ肿瘤转移中的相关性和潜在作用。