2022
点击蓝字 关注我们
早!今天小编和大家分享一篇22年10月29日发表在J Transl Med杂志(5.531)的文章《m6A-immune-related lncRNA prognostic signature for predicting immune landscape and prognosis of bladder cancer》。最近许多文献表明,m6A是目前肿瘤和疾病生信研究的一个热门方向。在这篇文章中,作者将m6A、免疫和lncRNA相结合,在膀胱癌(bladder cancer,BC)中建立一个新的预后特征。此外,还进一步研究了该特征在BC中的免疫微环境的作用。
其实推荐这一篇文献的目的,是想告诉大家m6A不仅可与免疫结合,还可以与自噬,血管生产等方向相结合。m6A相关RNA或lncRNA的文章已经很普遍了,但是m6A+第二个方向相关的RNA或lncRNA的双方向思路才刚刚冒出势头。
Part.1
背景&方法
背景
作为最常见的RNA修饰,N6-甲基腺苷(m6A)不仅存在于信使RNA(mRNA)中,还存在于lncRNA中。m6A甲基化几乎影响所有RNA代谢方面,包括RNA易位、剪接、稳定和翻译。先前的报道表明,lncRNAs 的表达失调在BC的致瘤性和转移中至关重要。例如,据报道,lncRNA BLACAT2 能够促进BC淋巴转移,并且用 VEGF-C 抗体阻断 VEGF-C 信号传导可减少体内高表达 BLACAT2 的BC的 LN 转移。m6A 诱导的 lncDBET 通过 FABP5 介导的体外和体内脂质代谢促进BC的恶性进展。此外,越来越多的研究使用 lncRNA 作为预测BC治疗反应的生物标志物,包括铁死亡相关、m6A 相关和免疫相关的 lncRNA 模型。
方法
1. BC RNA-seq和完整临床信息从TCGA数据库下载,用于风险模型的构建。GSE154261从GEO数据库下载,用于模型验证。23个m6A调节器从已发表文献获得。
2. 利用Pearson相关性分析,鉴定m6A免疫相关的lncRNA,将所以lncRNA进行单因素Cox筛选预后相关lncRNA,将m6A相关lncRNA与免疫相关lncRNA与预后相关lncRNA取交集,得到与预后相关的m6A免疫相关的lncRNA。
3. LASSO Cox构建m6A免疫相关的lncRNA风险模型。
4. 列线图构建和GEO数据集验证模型可行性
5. 多个维度分析高危组和低危组之间的差异,包括临床特征、lncRNA和m6A调节因子的表达水平、免疫浸润估计、细胞干性指数、肿瘤突变负荷和常见突变基因。
6. 使用GESA分析高低风险组之间的功能富集情况。
Part.2
研究结果
01
膀胱癌中m6A-immune-related lncRNA的鉴定
该研究共纳入814个lncRNA。通过Pearson相关分析分析,鉴定出618个lncRNA与至少一种 m6A 调节因子显着相关(图B)。类似地,通过lncRNA和CIBERSORT免疫组分之间的Pearson 相关性分析分析,490个lncRNA被鉴定为免疫相关lncRNA(图C)。使用单因素Cox回归分析过滤总生存期和无进展生存期相关预后lncRNA,49个lncRNA显示预后价值,并与m6A-related lncRNA和immune-related lncRNA取交集,得到47个m6A-immune-related lncRNA(图D)。图E显示了这47个共享lncRNA与CIBERSORT免疫组分以及m6A 调节剂之间的相关性。
02
m6A免疫相关lncRNA风险评分的构建及其与临
床病理特征的相关性
对47个m6A-immune-related lncRNA进行LASSO-Cox 回归分析,得到11个lncRNA以构建预测总体生存的风险评分(图A-B)。每个lncRNA无进展生存期、总生存期和疾病特异性生存期的森林图(图C),表明11个lncRNA与BC预后相关。图D显示风险评分和临床病理学特征之间的相关性。较高的风险评分表明BC患者处于晚期,高危组肿瘤为基底鳞状细胞亚型,而低危组肿瘤为管腔乳头状亚型。图E显示,基于m6A-immune-related lncRNA模型的风险评分的临床病理学特征分布。
03
列线图构建和 GEO 数据集验证
图A-C显示了:在TCHA中,比较高风险组和低风险组的无进展生存期、总生存期和疾病特异性生存期的 Kaplan-Meier图。通过在“timeROC”包中使用时间相关的ROC分析,这三个列线图在1、3和5年的AUC。1 年时的所有 AUC 均大于 0.74,表明该模型具有重要的预后价值。为了验证该模型的预测准确性,将其应用于来自 GEO ( GSE154261 ) 的提供总体生存数据的独立数据集。ROC 分析表明,该模型的 AUC 与 TCGA 数据集的 AUC 接近,表明该模型在其他数据集中具有鲁棒性(图 D)。
04
高危组与低危组肿瘤突变率、突变负荷及肿瘤
免疫微环境评分比较
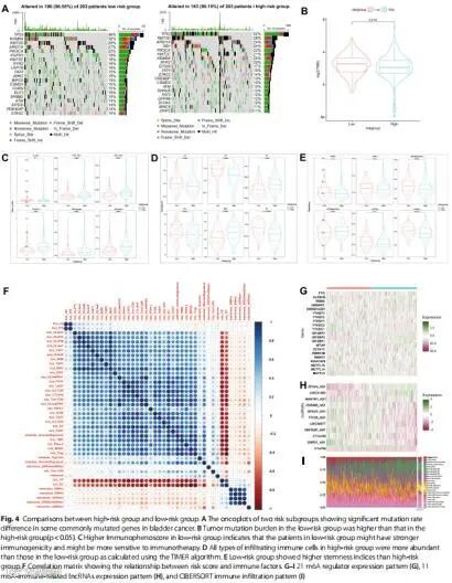
分析高低风险组之间的突变情况。结果表明,膀胱癌中一些常见的突变基因在低危组和高危组之间表现出显着差异,如低风险亚组中 KDM6A 的突变率比高风险亚组低 12%(图A)。且低风险组患者的突变负担较高(图B)。Immunophenoscore 用于预测膀胱癌患者对免疫检查点抑制剂的潜在反应。统计分析结果显示,低风险组的免疫表观评分大于高风险组,这意味着低风险组的患者可能具有更强的免疫原性,可能对免疫治疗更敏感(图C)。使用TIMER算法计算,高危组中所有类型的浸润性免疫细胞均比低危组丰富(图D)。有趣的是,低风险组表现出更高的干性指数,这表明细胞干性和免疫原性在膀胱癌中发挥不同的作用(图E)。相关矩阵显示了风险评分与这些因素之间的关系(图4F)。23个 m6A 调节因子和 11 个 m6A 免疫相关 lncRNA 的表达热图显示了它们与风险评分的关系(图H)。CIBERSORT 分数的热图中观察到肿瘤微环境的显着转变(图I)。低危组巨噬细胞浸润百分比明显低于高危组,而高危组 naive T细胞缩减。
05
GSEA和通路相关性分析
GSEA结果表明:模型与肿瘤增殖、迁移、侵袭和肿瘤免疫微环境高度相关(图A)。为了分析这些通路之间的关系,使用Pathview分析显示这些lncRNA可能参与癌症发展和进展的多种途径(图B),通路的相关网络表明它们紧密相连(图C)。与此同时,共表达网络揭示膀胱癌中 m6A 免疫相关 lncRNA 与免疫调节基因之间的关系(图D)。
接下来的湿实验结果就不展示了。总的来说,纯生信的m6A+第二个方向的文章也不在少数,大家抓紧上车吧!
扫描二维码 联系我们

