今天小编和大家分析一篇2024年5月发表在J Cell Mol Med(IF:4.6)杂志的文章《Prognostic and immunotherapeutic implications of bilirubin metabolism-associated genes in lung adenocarcinoma》肺腺癌(LUAD)是非小细胞肺癌的主要亚型,死亡率高。虽然胆红素代谢在癌症中的作用已得到认可,但需要阐明其对 LUAD 和患者对免疫治疗反应的具体影响。本研究旨在开发胆红素代谢相关基因 (BMAG) 的预后特征,以预测 LUAD 免疫治疗的结果和疗效。我们分析了来自癌症基因组图谱(TCGA)的基因表达数据,以确定与生存相关的BMAG并在LUAD中构建预后模型。通过采用TCGA-LUAD和五个基因表达综合数据集,有效地将患者分层为风险定义的队列,生存率存在显着差异,从而证实了模型的预后效果,BMAG特征确实是一个独立的预后决定因素,优于既定的临床参数。低风险组对免疫治疗表现出更有利的反应,突出表现为免疫检查点表达和免疫细胞浸润增加。此外,体细胞突变谱区分了风险类别的分子景观,进一步确定了优先针对高危人群的潜在候选药物。对关键BMAG的分析显示了FBP1的肿瘤抑制作用,强调了它在LUAD中的抑制作用及其对肿瘤增殖、迁移和侵袭的抑制作用,以及它参与细胞周期和细胞凋亡调节。这些发现引入了一种有效的基于BMAG的预后指标,并为LUAD的预后和定制免疫治疗提供了有价值的见解。
背景
肺癌(LC)是癌症相关死亡的主要原因,占所有癌症死亡的20%以上。 肺腺癌(LUAD)是非小细胞肺癌(NSCLC)的主要亚型,因其患病率和复杂的分子特征而在肿瘤学研究中引起了极大的关注。尽管靶向治疗和诊断取得了进展,但临床结果仍然很差,这通常归因于LUAD患者的晚期检测和固有的异质性。 最近的研究已经确定了LUAD的分子畸变和突变模式特征,例如EGFR、KRAS、RET、ALK和ROS1的驱动突变,为靶向治疗方法奠定了基础。尽管如此,患者对这些疗法的反应不同,这凸显了对精细生物标志物的迫切需要,以改善患者分层和治疗优化。
对LUAD肿瘤微环境(TME)的探索揭示了其在肿瘤进展和治疗耐药性中的关键作用。在TME中,肿瘤细胞、免疫细胞和基质成分之间的动态相互作用影响免疫疗法(如PD-1/PD-L1抑制剂)的疗效,这些疗法彻底改变了LUAD的治疗格局。然而,患者对免疫治疗反应的差异,其中很大一部分表现出耐药性或益处微乎其微,这凸显了破译驱动这种多样性的机制的必要性。
在这种背景下,与癌症相关的代谢途径的研究已成为确定新的治疗靶点和生物标志物的有希望的途径。胆红素代谢传统上与肝功能有关,因其抗氧化、抗炎和免疫调节特性在癌症中的潜在作用而引起人们的关注。初步研究表明胆红素代谢与癌症进展之间存在关联,血红素加氧酶-1和胆绿素还原酶等酶参与调节TME和肿瘤生长。最近的流行病学证据强调了胆红素和LC之间的观察关系。一项全球代谢组学分析发现胆红素是LC分化的重要生物标志物。随后的研究表明,胆红素每增加 0.1 mg/dL,男性吸烟者的LC就会降低近5%;事实上,一个大型英国队列证实,每增加0.1 mg/dL,风险就会降低8%。这些发现表明胆红素作为预防LC的生物标志物的潜在作用。尽管如此,胆红素代谢对LUAD发病机制和治疗结果的确切影响仍然知之甚少。
本研究旨在通过关注胆红素代谢相关基因(BMAG)及其在 LUAD中的预后价值来填补这一空白。通过构建基于BMAG的风险预后模型,为它们在LUAD预后和免疫治疗反应中的作用提供新的见解。目前的研究有助于癌症代谢领域的蓬勃发展,并有望完善LUAD治疗策略,为可以显着改善患者预后的个性化治疗铺平道路。
方法:
1.数据下载和整理
2.预后风险模型的构建
3.预后风险模型的验证
4.列线图构造
5.免疫治疗预测
6.体细胞突变和肿瘤突变负荷(TMB)分析
7.免疫分析
8.治疗药物的预测
9.细胞培养和转染
10.RNA提取和定量实时聚合酶链反应
11.蛋白质印迹
12.菌落形成测定
13.细胞迁移和侵袭试验
14.统计分析
研究结果
通过生存相关胆红素代谢相关基因确定的预后特征的建立
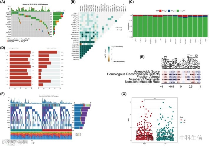
从GSEA数据库中汇编了一组104个BMAG,并观察到LUAD样品中大多数BMAG的显着上调(图1A,B).有趣的是,某些基因,包括FH、DGUOK、SLC35A2、VPS33B、POLG2、TRMU、CPOX、KIF23、SLC2A1、FARSB、SLC25A13、AKR1D1、POU2AF1、TSHR和ABCB4,在LUAD患者中的表达水平较低。描绘了BMAG和其他基因之间的相互作用网络(图2A)。随后,单因素回归分析显示18种BMAG与LUAD的生存结果具有统计学意义的相关性(图2B).这18个BMAG 在 LUAD 环境中的表达也存在差异。通过LASSO回归分析,我们确定了15个BMAG的最佳子集,用于预后建模(图2C)。利用这些特征,建立了一个预后模型,将8个BMAG指定为LUAD的危险因素和7个保护因素(图2D)。值得注意的是,所得BMAG的预后特征在五个GSE数据集和 TCGA-LUAD 队列中代表了最佳性能(图2E).这一特征有效地将LUAD患者分为高危组和低危组,为区分和潜在降低与LUAD相关的风险提供了一种新的方法。

图1

图2
胆红素代谢相关基因预后特征的疗效验证
采用单因素和多因素Cox回归分析,结合临床病理特征,确定BMAG预后模型的预测准确性。BMAG的风险特征是LUAD最关键的独立预后因素(图3A)结果,创建了一个结合阶段和 BMAG 评分的列线图(图3B)。校准图验证了BMAG列线图在预测实际生存结果方面非常有效(图3C)。BMAG列线图在识别高危患者方面的鉴别能力更强(图三D).Time-ROC分析表明,BMAG评分和列线图优于TCGA队列中的其他指标(图3E)。

图3
胆红素代谢相关基因预后特征预测免疫治疗反应
采用BMAGs预后模型,发现与低风险组相比,高危组的总生存期显著降低(图4A)。ICB疗法作为一种抗癌策略越来越受到重视,提供了有利的协同生存期。因此,评估了BMAG风险特征对ICB的预后意义。IMvigor210队列包括 348名患者,对抗PD-L1受体抑制剂表现出不同的反应,包括完全缓解(CR)、部分缓解(PR)、疾病稳定(SD)和疾病进展(PD)。SD/PD患者的BMAG评分高于CR/PR患者(图4B).高危组SD/PD病例比例超过低危组(图4C).值得注意的是,与高危患者相比,IMvigor210队列中低危患者获得了可观的临床获益,并显著延长了总生存期(图4D).特别是,不同风险组之间I+II期患者的生存率存在显著差异(图4E),而III期+IV期患者没有观察到这种差异(图4F).总的来说,这些数据表明BMAG 评分系统对早期患者具有更高的敏感性。与PR/CR组相比,PD组的BMAG风险评分显著升高(图4G).同时,高危组的PD病例比例超过低危组(图4H)。

图4
胆红素代谢相关基因预后特征的体细胞突变分析
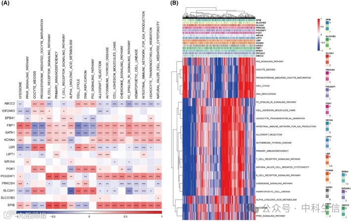
调查了LUAD患者的整体体细胞突变情况,鉴定出的前五个错义突变mRNA是EIF2AK3、ABCC2、SLCO1B3、NR1H4和GATA1(图5A).除TP53和KRAS外,突变基因的共现概率在FLG、KRAS、USH2A、ZFHX4、LRP1B、RYR2、CSMD3、MUC16、TTN和TP53中均有较强的突变共现概率(图5B)。只有非常有限的LUAD患者有CNV的增益/丢失(图5C)。在LUAD样品中检测到9种主要致癌途径,包括RTK-Ras、Wnt、Notch、Hippo、PI3K和细胞周期信号通路(图5D)。BMAGs与LUAD各分子特征的关系评估显示,FBP1、GATA1、KCNN4和SPB与同源重组缺陷(HRD)活性呈显著负相关(图5E)。另一方面,EIF2AK3、LBR和SLC2A1与HRD表型呈显著正相关。探索了两个风险组之间的体细胞突变模式,以更深入地了解预后相关的BMAGs与LUAD之间的联系(图5F)。风险组表现出TMB丰度降低(图5G)。此外,细胞周期、细胞迁移和免疫细胞信号通路与15种BMAG显著相关(图6A,B)。

图5

图6
胆红素代谢相关基因与免疫细胞的关联分析
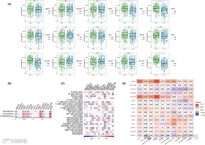
上述GSEA揭示了免疫细胞相关信号通路与BMAGs的强烈富集,促使深入研究免疫细胞浸润与15个BMAGs之间的关系。发现 FBP1、GATA1、KCNN4、POU2AF1和SPIB与高危组患者免疫细胞浸润增强有关,而ABCC2和PRKCSH 表现出显着较低的免疫浸润水平(图7A,B).此外,SPIB和POU2AF1与各种免疫细胞类型之间存在正相关(图7C,D)。

图7
胆红素代谢相关基因特征的免疫景观和分子表达
接下来,检查了两个风险组的免疫细胞浸润差异和免疫检查点分子 (ICM) 的表达。采用ssGSEA发现,低BMAGs风险组的免疫细胞亚群,特别是活性免疫细胞群的浸润丰度相对较高(图8A,C).此外,低风险组的TIDE评分低于高风险组(图8D).免疫评分和基质评分与BMAG风险评分呈负相关(图9A).此外,两个关键的ICM基因PD-1和CTLA-4在低风险组中高表达(图9B).此外,在所考虑的 47 种 ICM 中,低 BMAGs 组对这 47 种 ICM 中的大多数表现出显着升高的相对表达(图9C).通过比较趋化因子相关特征(CRS)评分、CYT评分和Th1/IFN-γ评分三种免疫治疗预测生物标志物的表达,评估了高危组和低危组的免疫治疗潜力(图9D).这些分数在低风险组中有所提高。这些发现一致表明,具有低 BMAG 的 LUAD 患者表现出更大的潜力,对免疫治疗产生积极反应。

图8

图9
高危胆红素代谢相关基因患者候选药物的鉴定
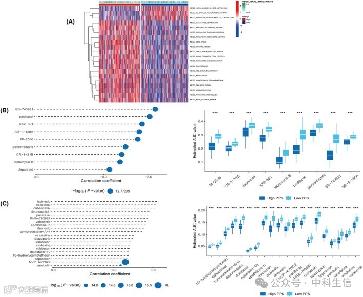
《京都基因与基因组百科全书》分析表明,低危人群主要参与亚麻酸代谢、ε RI信号通路和血管平滑肌收缩信号传导(图10A).由于低风险组从免疫治疗中受益,应用了两种不同的策略来确定高风险组中表现出药物敏感性增加的候选药物(对于分析,使用了CTRP和PRISM衍生的药物反应数据)。CTRP衍生的分析确定了九种治疗药物(BI-2536、CR1-31B、达波林素、KX2-391、钩霉素、紫杉醇、帕苯达唑、SB-743921和SR-II-138A)(图10B)和PRISM衍生化合物分析确定了20种治疗药物(图10C)。

图10
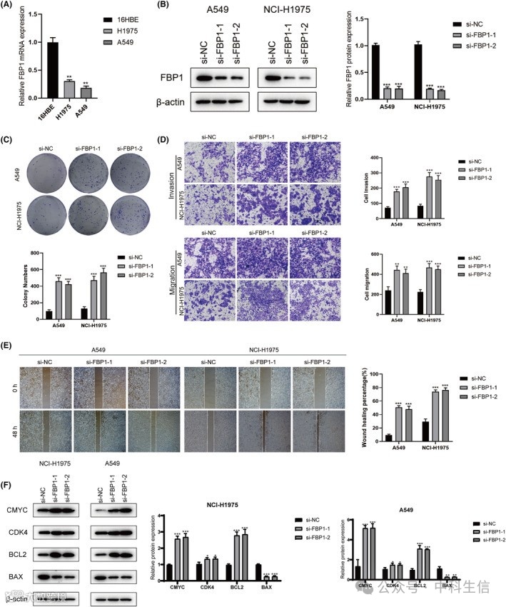
二磷酸果糖 1 在体外具有抗癌作用
探讨了FBP1与各种临床特征之间的关系,发现其在LUAD的早期阶段表达较高,而低FBP1表达预示着生存率低。还分析了FBP1在泛癌和单细胞转录组中的表达。发现 FBP1 在除 LUAD外的大多数肿瘤中均高表达,而 FBP1 在巨噬细胞中也高表达,巨噬细胞可用作巨噬细胞的标记基因。FBP1 在 NCI-H1975 和 A549 细胞中的表达显著降低(图11A).为了确定FBP1在LC细胞中的功能,使用两种特异性 siRNA(si-FBP1#1、si-FBP1#2)敲低 FBP1 在 NCI-H1975 和 A549 细胞中的表达。通过蛋白质印迹法验证转染效率,转染si-FBP1#1和si-FBP1#2后,细胞中FBP1的表达明显降低(图11B).集落形成试验表明,FBP1下调后,A549和NCI-H1975细胞的克隆生成性显著提高(图11C).此外,transwell 试验显示,FBP1 沉默后 A549 和 NCI-H1975 细胞的迁移和侵袭增强(图11D).在伤口愈合试验中,si-FBP1组的相对愈合面积明显增加(图11E).在FBP1敲低组中,NCI-H1975和A549细胞中抗凋亡蛋白BCL-2的水平显著升高,而BAX水平降低(图11F).在FBP1敲低组中,A549和NCI-H1975细胞中抗凋亡蛋白bcl-2的水平显著降低,而bax的水平升高(图11F),证明 FBP1 在 LC 中起肿瘤抑制作用。总的来说,这些结果阐明了FBP1表达降低在LC细胞关键特征中的生物学作用。

图11