摘要
Abstract
早上好,今天小编分享一篇2022年10月发表在Frontiers in Cell and Developmental Biology(IF=6.081)的文章,作者在肝细胞癌中挖掘了脂质代谢相关预后基因并探究其与免疫微环境的联系。
背景&方法
背景:脂质代谢与多种癌症的进展有关。然而,脂质代谢相关基因(LMAGs)对肿瘤免疫微环境影响的潜在机制尚未得到很好的阐明。
方法:
1、TCGA数据集作为训练集,ICGC数据集作为验证集;
2、一致性聚类鉴定不同肿瘤亚群,并分别比较临床特征和免疫细胞浸润之间的差异;
3、单因素COX和LASSO筛选脂质代谢相关预后基因,计算风险评分并构建风险模型;
4、风险模型的外部验证;
5、探究风险模型与临床特征、TMB、免疫细胞浸润和免疫检查点分子间的差异。
结果
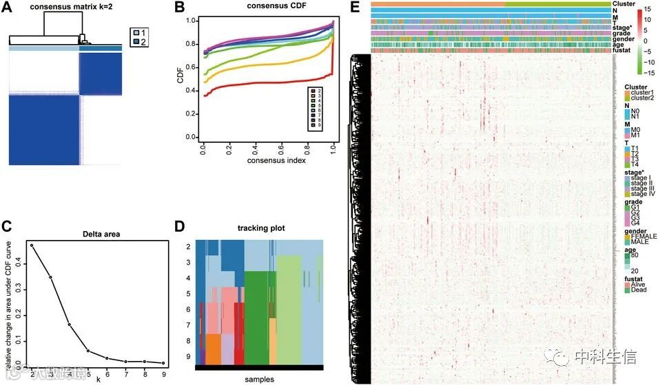
一致性聚类识别出两个脂质代谢基因相关亚群
比较TCGA数据库中的371个肿瘤组织和50个正常组织,共识别出154个差异表达的LMAGs(其中141个基因上调,13个基因下调)(图1)。将K值设定为2,HCC样本被分为cluster1和cluster2(图2A-D)。通过比较这些cluster的临床特征,作者发现cluster2比cluster1与肿瘤晚期更密切相关(图2E)。
脂质代谢调控因子与免疫细胞浸润相关
为了分析肝细胞癌中脂质代谢调控因子与免疫微环境之间的关系,作者使用ssGSEA计算了两个亚群之间的免疫细胞浸润评分。cluster1显示较高水平的活化B细胞、活化树突状细胞、CD56自然杀伤细胞、嗜酸性粒细胞、γ-δT细胞、未成熟B细胞、未成熟树突状细胞、MDSCs、巨噬细胞、肥大细胞、单核细胞、自然杀伤T细胞、自然杀伤细胞、中性粒细胞、浆细胞样树突状细胞、调节性T细胞、T滤泡辅助细胞、1型辅助细胞、17型辅助细胞、和2型辅助细胞(图3)。这些结果表明,肝细胞癌中脂质代谢调控因子与免疫细胞浸润密切相关。
构建脂质代谢相关预后模型
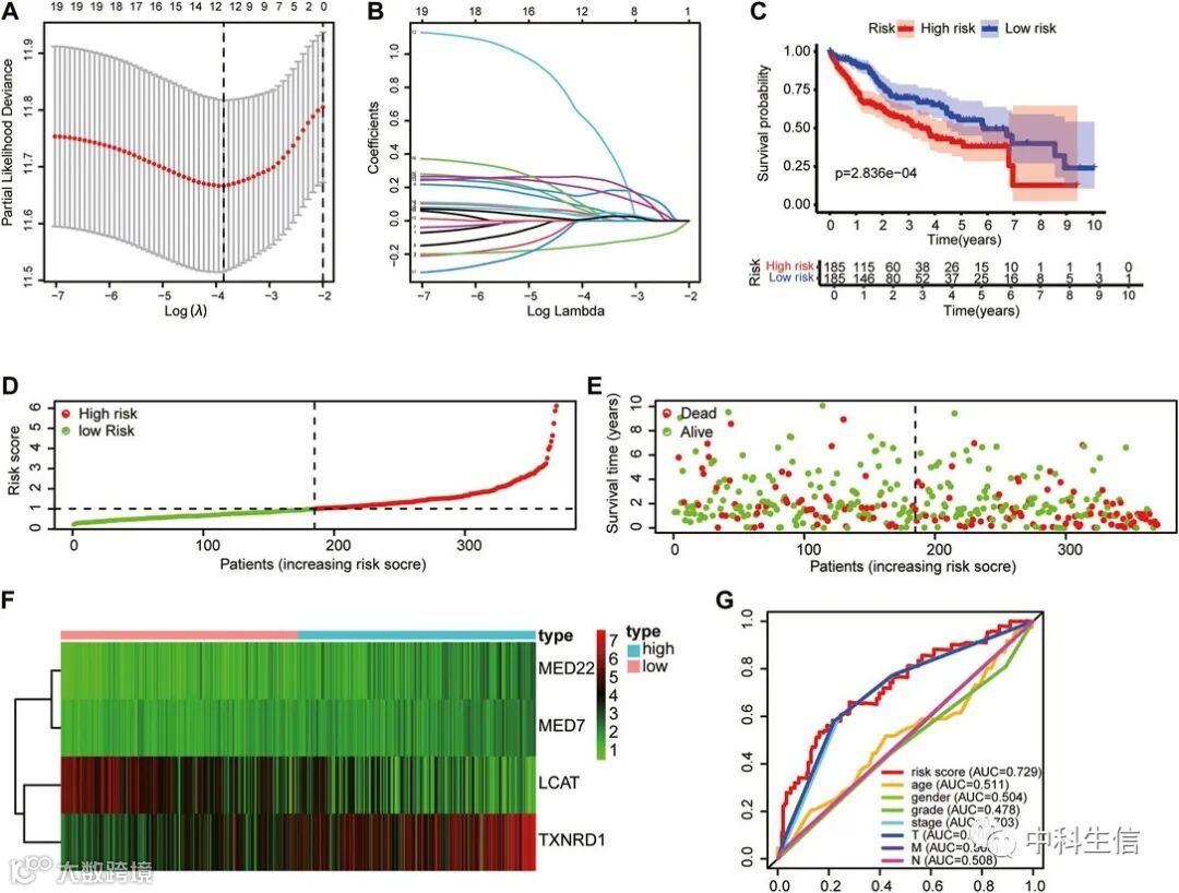
单因素Cox回归筛选出8个预后相关LMAG,LASSO回归分析确定4个预后相关的LMAGs,并计算每个HCC样本的风险评分(图4A,B)。然后将样本为高危组(n=185)和低危组(n=185)。KM曲线显示高危组患者OS较低危组患者差(图4C)。图4显示了高危组和低危组患者的生存率。高风险评分患者的死亡概率高于低风险评分患者(图4D,E)。图4F显示两个风险组的4个预后相关LMAGs表达水平明显不同。然后,通过ROC分析评估风险评分的预测效能(图4G)。这些结果表明,基于LMAGs的HCC风险评分比其他临床特征具有更高的预后价值。
基于脂质代谢相关基因计算的风险评分可作为肝细胞癌的独立预后影响因素
接下来作者进行了单因素和多因素Cox回归分析,以确定基于四个LMAGs的计算的风险评分是否可作为HCC的独立预后指标。在剔除信息不完全的样本后,对235个样本进行回归分析。单因素Cox回归分析显示OS与肿瘤分期、T分期、M分期,风险评分显著相关(图5A)。多因素Cox回归分析显示,风险评分仍然是一种独立预后因素(图5B)。在亚型分析中,根据患者的年龄、性别和肿瘤分期将患者分为不同的亚型。风险评分仍具有显著的预后价值,低危组生存率高于高危组(图5C)。
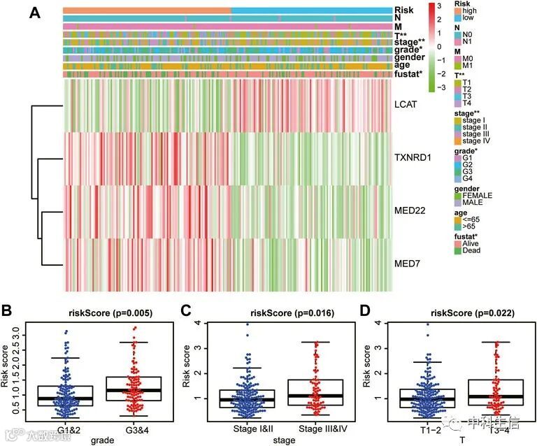
风险模型与临床特征的相关性
接下来,作者研究了HCC患者的风险评分与临床病理特征之间的关系。如图6A所示,4个LMAGs在高危组和低危组的表达水平不同。此外,两个风险组在肿瘤分级(6B)、肿瘤分期(图6C)、T分期(图6D)上也有显著差异。这些结果表明,基于LMAGs的风险评分可能对HCC患者的临床预后起着至关重要的作用。
风险模型的外部验证
为了验证基于LMAG构建的风险模型在其他HCC数据中的预后价值,作者从ICGC数据库中收集了HCC数据。根据公式计算每个HCC患者的风险评分。然后,用中位数评分将患者分为高危组和低危组。KM曲线显示高危组患者预后较低危组患者差(图7A)。风险评分和生存状态分布如图7B、C所示。ROC曲线表明构建的风险模型具有良好的预后价值(图7D)。热图显示了4个LMAGs的表达水平,在高危组和低危组之间有明显的差异(图7E)。与TCGA数据库的数据结果一致,基于4个LMAGs的风险模型在预测ICGC数据库的患者数据预后方面同样具有想显著结果。
不同风险亚群的突变情况
作者分析了两个风险亚型之间突变负荷的差异。值得注意的是,高风险组的基因突变频率高于低风险组。图8描述了两组中前20种基因突变类型,显示错义突变在HCC中最为常见。在高危组中,TP53突变是最常见的突变类型,而在低危组中,TNN突变比其他突变更常见。上述观察结果可能为探索肿瘤的发生和HCC的发展提供新的方向。
风险评分与免疫特征间的相关性
为了评估基于LMAG构建的风险模型对TME的影响,作者探究了风险评分和免疫细胞浸润水平之间的关系。风险评分与6种免疫细胞类型:CD8 T细胞、CD4 T细胞、B细胞、树突状细胞、巨噬细胞和中性粒细胞浸润水平呈正相关(图9A)。随后研究风险评分与TMB的相关性,结果显示高危组TMB水平较高(图9B)。为了进一步说明4个LMAGs和TMB之间的潜在交互作用,作者研究了在TMB评分相似的背景下,风险模型是否对生存结果有显著影响。结果显示,高风险评分和高TMB评分的患者比低风险评分和低TMB评分的患者生存结局更差,低风险评分和低TMB评分的患者比高风险评分和低TMB评分的患者预后更好(图9C)。此外,作者还观察了免疫检查点基因在不同危险组中的表达水平。值得注意的是,高危组PD-L1、CTLA4、HAVCR2、IDO1和LAG3表达水平较高(图9D)。因此,作者认为基于4个LMAGs构建的风险模型与HCC中的TME有很强的相关性,LMAGs与免疫特征可能协同作用,成为HCC中潜在的预后特征。
脂质代谢特征基因对免疫微环境的影响
接下来作者分析4个LMAGs在HCC中的基因改变和表达水平。值得注意的是,与其他LMAGs相比,LCAT的遗传改变水平最高,4个LMAGs中最常见的改变是扩增和缺失(图10A)。此外,作者还探究了这4个LMAGs的表达水平对HCC预后的影响。与之前的观察一致,LCAT在HCC中表达水平低,而其他三种LMAGs表达水平较高(图10B)。此外,LCAT过表达和MED22、MED7、TXNRD1基因过表达的患者预后更好(图10C)。最后,探讨4个LMAGs的表达水平与免疫细胞浸润水平之间的关系。如图10A,D所示,可以观察到免疫细胞浸润与LMAG表达水平之间有很强的相关性。
扫描二维码 联系我们
中科生信

