大家好!今天小编和大家一起分享一篇2024年11月发表在Scientific Reports杂志的文章《Elucidating common biomarkers and pathways of osteoporosis and aortic valve calcification: insights into new therapeutic targets》。
1.背景
主动脉瓣钙化(AVC)是一种高发的瓣膜疾病,被广泛认为是主动脉瓣狭窄(AVS)的主要病因,这种疾病可导致严重的心脏并发症,包括心力衰竭和心脏性猝死。主动脉瓣狭窄的典型特征是影响瓣叶的渐进性纤维钙化重塑过程。目前,还没有切实可行的方法来预防AVC的发生或阻止其发展。一旦病情发展到危急阶段,手术干预或经导管主动脉瓣置换术是唯一有效的治疗方法。主动脉瓣狭窄在老年人群中发病率较高,历来被认为是一种具有被动特征的退行性疾病。当务之急是加深我们对AVC发病机制的理解,并确定可行的治疗目标。骨质疏松症(Osteoporosis,OP)是一种全身性骨骼疾病,其特点是骨密度降低、骨脆性增加、更容易发生骨折。骨吸收的过程是隐匿的,不会直接表现出明显的症状。当局部骨强度无法承受外加的机械压力时,疼痛和骨骼畸形就会显现出来。骨折的可能性也相应增加。报告显示,全球有超过2亿人受到OP的影响。因此,降低OP的发病率并阐明其发病机制已成为公共卫生领域的当务之急。
越来越多的证据表明,血管系统疾病与骨代谢之间存在关联。学者们提出了“骨-血管轴”(bone-vascular axis)的概念来探究这两个系统之间的相关性,认为代谢异常引起的骨-血管轴紊乱可能导致血管疾病和骨骼疾病的同时发生。OP和AVC是普遍存在的骨骼和血管疾病,也是慢性全身性疾病和全球公共卫生的重大挑战。多项流行病学研究表明,心血管钙化与OP之间存在相关性。患者同时患有心血管钙化和心肌梗死表明它们有共同的致病因素(如高脂血症)。而且,越来越多的证据表明OP与AVC之间存在潜在联系。虽然对OP和AVC高度共病的确切细胞和分子基础仍未达成共识,但研究已证明两者之间存在共同的风险因素、致病因素、遗传因素和因果关系。此外,研究还发现心血管钙化程度与骨矿物质损伤之间存在直接联系。目前已认识到多种病理生理机制,包括炎症细胞因子、脂质氧化产物、维生素D和K2缺乏等因素。参与炎症的细胞因子,如肿瘤坏死因子-α(TNF-α)、白细胞介素 IL-1、IL-6和IL-17以及各种趋化因子,都与动脉粥样硬化、心血管发病率和死亡率升高以及骨质流失增加有关。以总胆固醇、甘油三酯和低密度脂蛋白(LDL)胆固醇水平升高为特征的血脂异常被认为在动脉粥样硬化的发展过程中起了作用,同时也影响了骨代谢。有证据表明,促进血管细胞钙化的因素(如改良脂蛋白)会对骨骼系统中破骨细胞的钙化过程产生负面影响。同样,促进血管钙化的 TNF-α和IL-1 等炎性细胞因子也会促进骨吸收。总之,这些研究结果表明,OP抑制剂可能会减轻或加剧血管钙化。
因此,在本研究中深入探讨与AVC和OP相关的流行生物标志物和创新途径将有助于推进具有双重目的的预防策略。我们采用了各种生物信息学分析来揭示关键的生物标志物和生物学作用,从而为潜在的创新治疗靶点提供了宝贵的见解。此外,我们的研究还包括预测同时针对OP和AVC疾病的潜在小分子药物,这为未来心血管钙化疾病和骨代谢紊乱的后续治疗提供了新的机遇。
2.方法
2.1 数据来源
在基因表达数据库(GEO)(http://www.ncbi.nlm.nih.gov/geo/)中筛选与OP和AVC相关的数据集。GSE51472包括5个钙化样本和5个正常样本的基因表达谱,此外还包括GSE56815,它提供了一个完整的数据集,包括40名高骨密度女性和40名低骨密度女性的血液单核细胞的基因表达谱。
2.2 差异基因表达分析
使用R(版本 4.1.2)中的微阵列线性模型(LIMMA)软件包比较了OP的数据集。在疾病组和对照组之间鉴定出差异表达基因(DEGs)。对于AVC,DEG的阈值设置为(p<0.05和|log2FC|≥1.5)。在OP的情况下,使用调整p值< 0.05来识别DEGs。随后,使用火山图来表示每组的方差分析结果。根据两种疾病的差异表达结果确定交集,并以维恩图显示。
2.3 AVC和OP共享基因的PPI网络构建和富集分析
为了进一步探究共有基因之间的相互关系,使用GeneMANIA构建了蛋白质-蛋白质相互作用(PPI)网络。利用R软件中的“org.Hs.eg.db”以及“ggplot2”、“clusterProfiler”和“enrichment”软件包,对基因本体(GO)和京都基因和基因组百科全书(KEGG)的通路进行分析,确定了共有基因的潜在功能。随后,进行了基因本体(GO)分析,以揭示与基因相关的共同生物过程(BP)、分子功能(MF)和细胞成分(CC)。此外,还进行了京都基因和基因组百科全书(KEGG)分析,以确定与潜在靶标相关的富集信号通路。结果的统计学意义以 P 值小于0.05为基础进行评估。
2.3 通过两种成熟的机器学习算法选择特征
本研究采用了两种成熟的机器学习算法,即SVM-RFE(支持向量机-递归特征消除)和RF(随机森林)。为确保结果的可重复性,在运行算法时,两个疾病组的种子值均设定为12,345。首先,将之前获得的13个共有基因输入到每个疾病组的SVM-RFE 算法中,以消除冗余特征。SVM建模是利用“e1071”和 “MSVM-RFE ”软件包进行的,SVM-RFE 采用连续的后向特征消除法来识别最重要的基因。所有13个共有基因都被纳入SVM模型。通过10倍交叉验证对 SVM-RFE 得出的结果进行了可视化和验证。最后,使用R软件包“randomForest”对重要基因进行分类。随机森林分析使用决策树算法确定哪些变量最重要。有了这种算法,我们就能筛选出共有基因,从而找到疾病特征基因。我们的第一步是利用发现队列中的500棵树构建随机森林模型,并利用交叉验证误差确定最佳树数。然后,我们按重要性对基因进行排序,并绘制出10个最重要的基因图谱。两种算法筛选后,确定了各自结果的交集。维恩图显示,AVC组有6个共同基因,OP组有8个共同基因。此外,通过交叉先前确定的共同基因,我们分离出3个基因作为潜在的疾病诊断目标。我们使用“pROC”软件包生成了ROC曲线,并使用“ggplot2”将其可视化,以评估发现队列中两个诊断基因的精确度。
2.4 Hub基因表达和ROC评估
首先对GSE51472和GSE56815 数据集中的枢纽基因表达谱进行评估,然后使用 “pROC ”软件包构建ROC曲线,并使用 “ggplot2 ”软件包显示 ROC 曲线,分别评估枢纽基因对 OP 的诊断价值。分别评估了枢纽基因对 OP 的诊断价值。计算AUC值及其相应的95%置信区间,以区分疾病组和对照组,AUC值高于0.7被认为具有显著差异。
2.5 免疫细胞丰度
CIBERSORT 是一种强大的技术,用于确定免疫细胞的相对丰度,以分析每种疾病样本。该算法利用基因表达数据来准确估计免疫细胞的组成。使用 CIBERSORT 对患病样本和正常样本之间的免疫细胞浸润进行比较分析,以确定免疫细胞的相对水平。CIBERSORT 算法通过基于基因表达数据的反向卷积来解析免疫细胞组成。使用 CIBERSORT 和 1000 次迭代,我们根据 LM22 基因特征量化了 22 种免疫细胞物种。对每个样本的 22 种免疫细胞类型和 CIBERSORT 指标(如 CIBERSORT p 值、Pearson 相关系数和均方根误差 (RMSE))进行量化26。R 包 “corrplot” 和 “ggplot2” 用于可视化结果。
2.6 GSEA
获得枢纽基因后,我们使用 'clusterProfiler' 软件包对两个疾病组中的枢纽基因进行聚类富集分析 (GSEA)。使用 GSEA,我们研究了疾病组中枢纽基因的生物信号通路,并使用 Enrichplot 显示两个疾病组中每个基因的前 5 个激活和抑制通路。
2.7 构建 TF 基因、miRNA 基因和小分子药物预测共表达网络
NetworkAnalyst 3.0 是一款功能强大的可视化和分析工具,用于深入的基因表达谱分析,我们用它来将机器学习筛选的枢纽基因输入到站点中。从 JASPAR TF 绑定派生的相应 TF 目标相应的 TF 目标派生自 JASPAR TF 绑定站点配置文件数据库。从 miRTarBase 收集相应的 miRNA,这是一个全面且经过实验验证的 miRNA 基因相互作用数据。然后将预测结果导入 cytoscape 软件中,分别构建 TF-gene、miRNA-gene 网络图。随后,基于数据库 HERB (HERB) 鉴定出与特征基因对应的小分子化合物,并从多个数据库中收集小分子化合物数据,然后用 cytoscape 绘制网络图。
2.8 分子对接
最初,我们从 PDB 数据库(https://www.rcsb.org/,于 2024 年 9 月 29 日访问)中检索了靶枢纽蛋白的 PDB 结构文件,并使用 PyMOL 去除溶剂和水分子。随后,我们利用 AutoDockTools 4.2.6 添加氢、计算电荷并将蛋白质转换为 PDBQT 格式。姜黄素的 3D 结构文件是从 PubChem 获得的,并使用 Open Babel GUI34 转换为 pdb 文件。将所得姜黄素 pdb 文件导入 AutoDockTools,在其中添加氢,计算电荷,将其指定为对接配体,并设置其扭转树。然后以 PDBQT 格式导出。通过分析靶枢纽蛋白的结合位点,我们确定了相应的停靠活性口袋。我们使用 AutoGrid 来设置 Grid Box 并执行该过程。AutoDock 配置了遗传算法(GA 运行次数 = 50)、默认停靠参数,并执行以进行停靠验证。最后,使用 PyMOL 对接结果进行可视化。
3.结果
3.1 鉴定DEGs,即AVC和OP共有的基因
LIMMA 包用于表征 AVC 和 OP 之间的 DEGs。在 AVC 的情况下,共鉴定出 393 个 DEGs ( P 值 < 0.05, |log2 FC|≥1.5),包括 283 个上调基因和 110 个下调基因。关于 OP,共观察到 589 个 DEGs (P 值 < 0.05),包括 205 个上调基因和 384 个下调基因。说明 AVC 的 DEG 的火山图和OP生成。随后,来自两种情况的 DEGs 的交集揭示了 13 个共享基因 (HMOX1、FCGR2A、TFDP2、TNFSF11、ADORA3、GUSBP11、IL1RN、HLA-DMB、KYNU、KMO、SRGN、S100A8 和 S100A9)。阿拉伯数字这些共享基因可能有助于 AVC 和 OP 的发病机制和进展,如热图所示。与 AVC 和 OP 相关的共享基因可能有助于这些疾病的发病机制和进展。(图1)

3.2 AVC 和 OP 共享基因的基因富集分析
候选基因的 PPI 网络是利用 Gene-MANIA 数据库构建的并通过 GO、KEGG 进行功能分析以阐明潜在的作用机制。结果表明,GO 富集调节 DNA 结合转录因子活性、白细胞聚集、色氨酸代谢过程、犬尿氨酸代谢过程(BP);脂肪酸结合、长链脂肪酸结合、Toll 样受体结合和 RAGE 受体结合 (MF);囊泡腔、细胞质囊泡腔、分泌颗粒腔、线粒体外膜 (CC)。此外,这些基因在 KEGG 通路中显示出显著富集,包括 1 L-17 信号通路、类风湿性关节炎、利什曼病、色氨酸代谢。(图2)

3.3 基于机器学习算法鉴定潜在的共享枢纽基因
为了确定具有最有影响力的特征值以区分疾病组和对照组的中心基因靶标,使用前面提到的 13 个共享基因采用了两种不同的算法 (SVM-RFE 和 Random Forest)。在 AVC 组中,SVM 算法检测到 7 个基因。4随后,将上述 13 个基因输入到随机森林(RF)分类器中,根据其重要性排名显示前 10 个基因。4此外,通过这两种算法的交叉,在 AVC 组中鉴定了 6 个常见的生物标志物 (ADORA3、FCGR2A、KMO、TNFSF11、KYNU、HLA-DMB)。同样,在 OP 组中,支持向量机 (SVM) 算法精确定位了10 个基因。并根据其重要性排名突出显示了前 10 个基因。随后,通过这两种算法的收敛,确定了 OP 组中的 8 个常见生物标志物(HMOX1、S100A8、SRGN、TNFSF11、GUSBP11、KYNU、HLA-DMB、TFDP2)。(图3)

3.4 诊断中心生物标志物的诊断价值
为了增强我们对 AVC 和 OP 之间关联的理解,我们利用了 AVC 和 OP 队列的机器学习结果重叠,确定了三个常见的诊断基因:TNFSF11、KYNU 和 HLA-DMB。5通过分析共享诊断基因的表达谱来评估其预测和区分能力。最初,我们仔细检查了两种疾病中三个共享枢纽基因的表达水平。在 AVC 和 OP 队列中均显示 TNFSF11 、 KYNU 和 HLA-DMB 的高表达水平。随后,为评价 3 个靶基因诊断 2 种情况的特异性和敏感性,进行了受试者工作特征 (ROC) 分析。关于 AVC 生物标志物,所有三个基因的曲线下面积 (AUC) 值为 1.00 (表明潜在的过拟合)。同样,对 OP 队列进行了 ROC 分析,证明了每个生物标志物的强大预测能力:HLA-DMB (AUC = 0.7575)、KYNU (AUC = 0.72) 和 TNFSF11 (AUC = 0.7375)。(图4)

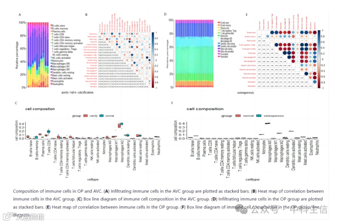
3.5 共享枢纽基因免疫浸润分析
考虑到 PCOS 和 RIF 的特点是免疫反应高,使用 CIBERSORT 分析了不同组中免疫细胞的丰度。在每组中,22 个免疫细胞的比例显示为条形图。一般来说,条形图清楚地说明了 AVC 之间 T 细胞、巨噬细胞和 NK 细胞群百分比之间的显著差异和 OP。根据Spearman 相关性分析,AUC 组 B 细胞幼稚与 T 细胞 CD4 记忆静息呈强负相关,T 细胞 γ δ 与嗜酸性粒细胞呈强负相关。6在 OP 组中,T 细胞调节 (Tregs) 与巨噬细胞 M2 呈强正相关。巨噬细胞 M2 与幼稚 B 细胞呈强正相关,T 细胞调节 (Tregs) 与幼稚 B 细胞呈强负相关。与对照样本相比,AVC 中 T 细胞 CD8 显著减少,幼稚 B 细胞增加。6相比之下,巨噬细胞M0在OP中增加。(图5)

3.6 基于枢纽基因表达的 GSEA 生物学功能和通路
随后,我们分别对骨质疏松症和 AVC 数据集中的三个枢纽基因进行了单基因 GSEA 分析。在骨质疏松症组中,HLA-DMB 仅富集了癌症中的粘着斑和 MicroRNA 两种下调途径中,KYNU 仅富集了两个上调的途径,即吞噬体和结核病 和 TNFSF11 富集其他下调途径、内吞作用和沙门氏菌感染。沙门氏菌感染以及其他下调途径。7然而,在 AVC 疾病组中,所有三个基因都参与了核糖体代谢途径,HLA-DMB 和 TNFSF11 均参与 α-亚麻酸代谢、醚脂质代谢、脂肪消化吸收和亚麻酸代谢。(图6)

3.7 Hub 基因 miRNA、TF 和小分子药物分析
对三个枢纽基因的预测显示,只有 KYNU 与 27 个相关 miRNA 相关。转录因子的分析导致发现了 17 个调节枢纽基因的 TFs。随后,对三个枢纽基因进行了小分子药物预测分析,发现只有 KYNU 和 TNFSF11 与相关小分子药物相关,总共预测了 40 种小分子药物。(图7)

3.8 分子对接
选择两个基因 KYNU 和 TNFSF11,每个基因都与特定的小分子药物(如 17-β-雌二醇和维生素 D3)相关,分别用于分子对接可视化,在维生素 D3 和 TNFSF11 之间观察到强大的结合能,导致形成 1 个氢键并涉及氨基酸 ARG-39。结果显示了 17-β-雌二醇和 KYNU 之间的显着结合能,在特定的停靠位置形成 2 个氢键,即第 1 个和第 38 个氨基酸,分别是 ARG-313 和 MET-316。(图8)

4.讨论
OP 和 AVC 都是非常普遍的疾病,经常同时发生,具有重大的公共卫生影响。因此,研究这些病症的共同发病机制和生物标志物至关重要。本研究确定了与 OP 和 AVC 显著相关的常见基因簇。此外,使用 GO 和 KEGG 进行的功能分析揭示了许多生物过程和途径,从而确定了潜在的作用模式。GO 分析结果表明,基因组成主要集中在白细胞聚集、与 RAGE 受体结合和线粒体外膜上。这表明这些基因中有相当一部分参与代谢过程和炎症。例如,OP 与蛋白质糖基化和氧化应激过程有关。糖基化反应导致晚期糖基化终产物 (AGEs) 的形成,这些终产物在骨组织中积累并与 AGE 受体 (RAGE) 相互作用。RAGE 受体是细胞表面蛋白免疫球蛋白超家族的一部分,该蛋白在各种细胞类型(如成骨细胞和破骨细胞)中表达。当 AGEs 与 RAGE 结合时,它们会增强破骨细胞活性,同时降低成骨细胞功能,从而促进骨吸收并导致骨脆性。众所周知,AGE/RAGE 通路通过促进血管平滑肌细胞 (VSMC) 的表型变化来响应与成骨细胞样细胞相关的钙化,从而在血管形成中发挥作用。 此外,RAGE 的下游信号转导机制通过多个途径导致血管间充质细胞钙化。这些基因在 KEGG 信号通路中表现出显著的富集,特别是 IL-17 信号通路、类风湿性关节炎、利什曼病和色氨酸代谢,再次强调这些共享基因中的大多数参与免疫和炎症通路。例如,已经表明 IL-17 通过调节谷氨酰胺依赖性能量代谢促进破骨细胞诱导的骨流失,并且 IL-17 以 Act1 依赖性方式介导雌激素缺乏型 OP。钙化性主动脉瓣膜病中 IL-17 A 升高可能通过诱导内皮活化和炎症促进瓣膜炎、纤维化和钙化,IL-17 A 在离体小鼠主动脉培养物中促进血管钙化。
采用各种算法,包括随机森林 (RF) 和 SVM 递归特征消除 (SVM-RFE)。关于这种类似的基因选择方法,研究人员通过 logistic 回归模型确定了口腔鳞状细胞癌中的分期特异性基因,以及在 logistic 回归模型之上使用惩罚对数净 logic 回归模型 (logsum-NL) 的学者报道了以前的研究,Liu 等人同样提出了一种结构化的惩罚 Logistic 回归模型,该模型为基因表达数据分析执行特征选择和模型学习。考虑到我们所选数据集的样本是否适合本文,因此我们选择了与样本量更兼容的 RF 和 SVM-RFE 算法。这两种算法允许对 13 种候选生物标志物进行全面评估。算法结果的比较分析揭示了三种潜在的生物标志物TNFSF11、KYNU 和 HLA-DMB被确定为 OP 和 AVC 的常见生物标志物。随后对患者队列中基因表达谱的检查显示,与对照组相比,OP 和 AVC 队列中 TNFSF11 、 KYNU 和 HLA-DMB 的表达水平显著升高。OP 数据集的分析证实了这一点,表明 TNFSF11、KYNU 和 HLA-DMB 可以作为 AVC 患者 OP 的诊断生物标志物。ROC分析证实了这种潜力,证明了各种数据集中的准确性最高。
肿瘤坏死因子配体超家族成员 11 (TNFSF11),通常称为 RANKL49。S 先前的研究表明 TNFSF11 和 OP之间存在相关性,特别强调了 TNFSF11 基因 (RANKL) 的遗传联系和表观遗传修饰 (RANKL)。绝经后妇女核因子 κ-B 配体受体激活剂 (RANKL) 的表达升高对 OP 的发病机制有显著贡献。RANKL 与其相应受体 (RANK) 之间的相互作用启动了一系列信号转导级联反应,从而刺激破骨细胞分化、活性和活力。此外,在髋部骨折的老年 OP 病例中,编码 RANKL 蛋白的 TNFSF11 基因的表达高于骨保护素蛋白54。此外,TNFSF11 和 AVC 之间存在关联。一项研究表明 AVC 患者 RANKL 表达增加,显示与瓣膜钙化程度直接相关。在培养的人主动脉瓣肌成纤维细胞中,RANKL 促进基质钙化并诱导成骨细胞相关基因的表达,表明向成骨表型的转变。这些发现表明 TNFSF11 (RANKL) 与 AVC 有关。我们的研究提出 TNFSF11 作为 OP 和 AVC 个体的有前途的诊断标志物,并得到了先前研究的一些支持。
KYNU 是一种磷酸吡哆醛 (PLP) 依赖性酶,参与色氨酸 NAD 辅因子的生物合成。目前,对 KYNU 基因的研究主要集中在肿瘤学背景上。虽然 KYNU 与 AVC 和 OP 之间的直接关系仍未确定,但多项研究表明 KYNU 可能在这些疾病的发病机制中发挥作用。值得注意的是,过表达 KYNU 的巨噬细胞通过独特的配体-受体对和转录因子驱动胃癌的进展,这与胃癌的不良临床表型相关。然而,越来越多的证据表明,巨噬细胞通过分泌各种细胞因子在协调成骨细胞和破骨细胞之间的相互作用中发挥作用。OP 的特征是成骨细胞介导的骨形成与破骨细胞介导的骨吸收之间的不平衡。此外,巨噬细胞已被证明在调节瓣膜钙化中发挥作用。这些发现表明,KYNU 可能通过调节巨噬细胞来影响 OP 和 AVC 的进展;然而,确切的机制需要进一步研究。
同样,虽然有限的研究解决了 OP 和 AVC 中的 HLA-DMB,但 HLA-DMB 与这些疾病之间的间接关联仍然存在。值得注意的是,研究表明,HLA-DMB 能够通过其调节作用以及与 ATG7(经典自噬所必需的关键自噬蛋白)的相互作用诱导自噬体的积累,从而导致乙酰化增加。值得注意的是,自噬作为预防和治疗 OP66 的有前途的靶点而受到关注。同样,钙化主动脉瓣狭窄患者的钙化组织中自噬上调。很明显,自噬对 AVC 产生调节影响;然而,“敌人就是朋友”的概念需要进一步阐明。这些为未来的研究提供了新的思路:HLA-DMB 是否在 OP 和 AVC 疾病的调节自噬中发挥作用?需要进一步验证。
为了研究 OP 和 AVC 之间的潜在致病联系和机制,我们对两种疾病类别中的三个诊断基因进行了 GSEA。GSEA 研究结果表明,与 OP 和 AVC 相关的基因在代谢途径中显著富集。具体来说,所有3个基因都表现出苯丙氨酸代谢、牛磺酸和次牛磺酸代谢以及酪氨酸代谢的富集。此外,发现这些基因在 IL-17 和 NF-kB 信号通路等中富集。值得注意的是,IL-17 信号转导主要在严重炎症的情况下与骨质流失有关,并且抑制 IL-17 信号转导已被证明可以通过减少破骨细胞介导的骨吸收来缓解雌激素缺乏型骨质疏松症。最近的研究还表明,IL-17 通过影响谷氨酰胺依赖性能量代谢来促进破骨细胞诱导的骨降解。相反,IL-17 在 AVC 中的作用受到的关注较少;一项研究报告了钙化性主动脉瓣疾病中 IL-17 A 水平升高,这可能通过促进内皮活化和炎症导致瓣膜炎症、纤维化和钙化。有必要对这些特定机制进行进一步研究。这与先前的研究一致,强调 NF-kB 参与这两种情况。
免疫细胞激活导致炎症介质的产生,例如活性氧、促炎细胞因子和趋化因子,这些介质直接影响骨代谢并促进 OP 的发生。同样,免疫调节和炎症调节在 AVC 的所有阶段都普遍存在。我们的研究表明,AVC 患者的 CD8 T 细胞、浆细胞、CD4 记忆激活的 T 细胞和 M0 巨噬细胞水平升高,同时幼稚 B 细胞、CD4 静息 T 细胞、活化的 NK 细胞和 M2 巨噬细胞水平降低,与之前的研究结果一致。OP 中免疫浸润的分析表明 T 细胞调节 (Tregs) 与巨噬细胞 M2 之间存在很强的正相关,而巨噬细胞 M2 与幼稚 B 细胞呈很强的负相关。与我们的观察结果一致,OP 和 AVC 中的免疫失调导致许多免疫细胞的激活。因此,了解驱动这些免疫失调的机制可以为开发 AVC 和 OP 的靶向诊断和治疗策略铺平道路。
接下来,我们为三个常见基因构建了 miRNA 和 TF 网络,以确定治疗 OP 和 AVC 的上游和下游靶点。在常见基因中,只有 KYNU 与相应 miRNA 的预测相关。同时,所有三个共同基因都预测了 POU2F2,表明它在 OP 和 AVC 的共同机制中作为 TF 的潜在作用,尽管目前缺乏对 POU2F2 在这些情况下的研究。随后的分析涉及预测常见基因的小分子药物,其中 TNFSF11 和 KYNU 成为我们研究的潜在靶点。基于这些发现,我们选择了 17-β-雌二醇和维生素 D3 分别与 KYNU 和 TNFSF11 进行分子对接。我们的研究揭示了 17-β-雌二醇和维生素 D3 与 KYNU 和 TNFSF11之间的强结合能,表明它们有可能成为管理 OP 和 AVC 的治疗靶点。17-β-雌二醇已用于治疗包括 OP 和 AVC 在内的多种疾病已得到充分证明。早期研究表明,17-β-雌二醇可增强血管细胞中的成骨细胞分化和钙化,并且在体外,用 17-β-雌二醇处理会促进培养的血管平滑肌细胞 (VSMC) 分化为成骨细胞样细胞,从而诱导培养的血管平滑肌细胞 (VSMC) 的钙化。相反,雌激素也可以通过选择性雌激素受体 α (Erα) 信号通路诱导自噬来抑制 VSMC 向成骨细胞的分化,从而通过增强自噬和将 VSMC 维持在收缩表型中来减少体内动脉钙化。17-β-雌二醇的不同效果可能取决于治疗时机,这很关键,因为在病灶发展之前早期开始治疗时,会观察到有益的结果,但在晚期病灶形成后开始治疗时则不会观察到有益的结果。人们普遍认为,17-β-雌二醇在治疗骨质疏松症(OP)方面非常有效。其抗骨质疏松作用是通过激活新的 ESR1-Keap1-Nrf2 轴介导的,该轴增强了应激反应并上调了 Tmem119。此外,低剂量微粉化 17-β-雌二醇已被证明可以防止绝经后妇女的骨质流失。因此,在解决这两种情况的并发治疗时,使用 17-β-雌二醇尤为重要;然而,给药时机对于综合和有效的管理至关重要。关于维生素 D3 治疗OP 确实有据可查,每当患者接受骨质疏松症的治疗药物时,建议补充维生素 D 以保持他们的钙 (Ca) 平衡为。在一项针对骨质疏松症的前瞻性开放标签随机试验中,发现口服维生素 D3 方案可增强肠道钙吸收。尽管如此,维生素 D3 对 AVC 的治疗意义需要进一步研究。维生素 D 缺乏已被确定为主动脉瓣和血管钙化的危险因素,以及这些血管区域关键成骨因子上调的触发因素。未来应进一步研究维生素 D3 在 AVC 中的治疗效果,以寻找协同有效的治疗药物。
本研究存在固有的局限性,获得的数据仍然有限。需要进一步的实验生物学研究和临床试验来评估临床参数与枢纽基因的相关性。阐明 TNFSF11、 KYNU 和 HLA-DMB 在 OP 和 AVC 中的潜在作用需要更多的研究。同样,有必要阐明 17-β-雌二醇和维生素 D3 在 OP 和 AVC 治疗中的确切作用方式。目前的研究旨在对与 OP 和 AVC 相关的常见生物标志物提供初步展望,为治疗这些疾病提供重要的理论和实证基础。
5.结论
我们的研究初步确定了不同的生物标志物——TNFSF11、KYNU 和 HLA-DMB——以及 OP 和 AVC 之间常见的炎症反应,表明它们可能是这两种情况的潜在易感因素。重要的是,我们的结果表明,17-β-雌二醇和维生素 D3 分别对 KYNU 和 TNFSF11 表现出很强的结合亲和力,突出了它们的治疗潜力并为开发新的治疗策略开辟了途径。但是,这项研究存在一些必须解决的局限性。首先,我们使用 CIBERSORT 来分析细胞组成,虽然信息量很大,但无法提供单细胞测序所能提供的细胞类型分辨率。其次,虽然这项研究不关注遗传变异,但利用开放获取的全基因组关联研究 (GWAS) 数据(例如来自英国生物样本库或 GTEx 数据库的数据)来研究骨质疏松症与单核苷酸多态性 (SNP) 之间的关联在 AVC 的背景下与 TNFSF11、KYNU 和 HLA-DMB 相关的单核苷酸多态性 (SNP)。最后,需要通过广泛的动物和细胞研究进行更全面的验证。未来研究的一个重要重点应该是克服本调查中发现的局限性。

