大数跨境

缺血性脑卒中免疫相关circRNA-miRNA-mRNA调控网络的综合分析

缺血性脑卒中免疫相关circRNA-miRNA-mRNA调控网络的综合分析 中科生信
2024-06-17
3
导读:缺血性脑卒中免疫相关circRNA-miRNA-mRNA调控网络的综合分析

今天小编和大家一起分享一篇20226月发表在Frontiers in Neurology杂志的文章《Integrated Analysis of Immune-Related circRNA-miRNA-mRNA Regulatory Network in Ischemic Stroke》。

背景

中风是全世界死亡和残疾的主要原因。尽管近年来中风死亡率有所下降,但由于人口增长和老龄化,患病率有所增加。它是脑血管循环的突然中断,包括两种亚型:缺血性卒中(IS)和出血性卒中。缺血性卒中更常见,占所有卒中的87%。最有效的IS治疗方法是使用重组组织纤溶酶原激活剂(rTPA)进行静脉溶栓。然而,这种治疗方案的缺点是只有3-4.5小时的治疗窗口。目前,诊断 IS 主要依赖于典型的临床症状和脑影像学检查。然而,大约50% IS在早期影像学诊断中缺乏特异性。此外,卒中的潜在机制尚未完全确定,目前尚无用于临床的IS血液生物标志物。因此,探索IS的新生物标志物至关重要,这有助于全面了解该疾病的病因和病理生理学,并有助于早期诊断和治疗。以前,miRNAlncRNA已被提议作为可能的卒中生物标志物。相比之下,研究人员最近开始研究circRNAIS中的作用,并寻找与 IS 相关的circRNA生物标志物。
环状RNAcircRNA)是一种高度保守且稳定的非编码 RNA,具有环状结构,不含5'端帽和3'末端多聚(A尾。据报道,CircRNA广泛参与IS过程,包括参与缺血性脑损伤、抑制细胞凋亡和神经炎症以及保护血脑屏障。此外,外泌体可以携带 circRNA 穿过血脑屏障,使 circRNA 稳定存在于外周血中,使 circRNA 有望成为 IS 的新型诊断和预后生物标志物 (14)。最近的一项研究报告称,IS 患者血浆中 CircOGDH 表达上调,且 CircOGDH 表达与半影大小呈正相关。Li等人检查了急性卒中患者和健康对照者的循环血液 circRNA 表达谱,并鉴定了 IS 患者中差异表达的 circRNA。这些先前的研究表明,IS患者的外周circRNA表达水平失调。Zuo等人报道,外周血细胞中 circCDC14A 的下调可减轻 tMCAO 小鼠卒中急性期的脑损伤。因此,调节失调的circRNA水平可能会逆转IS的病理过程。circRNA 可以作为竞争性内源性 RNA ceRNA) 发挥相应的功能,这意味着 circRNA 可以通过碱基互补性像海绵一样与 miRNA 竞争性结合,从而影响靶基因并调节编码转录本的水平。最近的一项研究报告称,hsa_circ_0045932 circUSP36) 通过 miR-139-3p/SMAD3/Bcl2 信号转导轴减轻缺血性卒中损伤。Xu等人发现 circSKA3 可以竞争结合 has-miR-6796-5p,从而调节 MMP9 促进缺血性卒中进展。然而,仍有许多失调的 circRNA IS 中的作用尚未被报道。因此,circRNA作为ceRNA参与IS过程的潜在作用目前尚不清楚。
我们的研究对来自基因表达综合GEO)数据库的 IS 微阵列数据进行了全面分析。最终,我们在IS中发现了一种新的潜在circRNA-miRNA-mRNA调控网络。此外,我们筛选出ceRNA网络中的免疫相关枢纽基因,并进一步构建了免疫相关的ceRNA子网络。我们的研究为ISceRNA免疫调控的分子机制提供了新的视角。

方法

1.微阵列芯片数据

从基因表达综合 GEO) 数据库 (https://www.ncbi.nlm.nih.gov/geo/) 下载微阵列数据集(GSE195442GSE117064 GSE58294)。数据集GSE195442基于GPL31275安捷伦085499_SBCceRNA 微阵列。GSE195442中的所有样本都包含在我们的研究中,包含来自 10 IS 患者和 10 名对照者的血浆外泌体样本。数据集GSE117064基于GPL21263 3D-Gene Human miRNA V21_1.0.0。它包含 1785 份血清样本,其中 189 名男性参与者是从 >65 岁的个体中收集的,包括 84 IS 患者和 105 名对照,并被纳入我们的研究。数据集GSE58294基于 GPL570 [HG-U133_Plus_2] Affymetrix 人类基因组 U133 Plus 2.0 阵列。我们的研究纳入了 23 名缺血性卒中患者(发病 5 小时)和 23 GSE58294对照组的外周血样本。此外,基于Illumina HumanRef-8 v3.0表达芯片GPL6883 GSE16561,包含来自39IS患者和24名对照者的外周血样本,进行了验证。本研究不需要伦理委员会的批准或知情同意,因为数据是从GEO数据库公开获得的。

2.差异表达分析

DEcircRNADEmiRNA DEmRNA 通过 R 软件中的“limma”包进行筛选 (22)。阈值设置为 p <0.01 |log2倍变化|>1.2 GSE195442中选择 DEcircRNA。接下来GSE117064,用调整后的p<0.05|log2倍变化|>2 并设置为选择 DEmiRNA 的阈值。最后,通过调整后的p<0.05的临界点和|log2倍变化|>1 GSE58294

3.基因本体论和KEGG富集分析

R 中的“clusterProfiler”包被应用于基因本体论 (GO) 和京都基因和基因组百科全书 (KEGG) 通路富集分析 (23)。低于 0.05 p 值被认为具有统计学意义。

4.PPI网络构建与枢纽基因鉴定

STRING 数据库 (http://string-db.org) 建立了 DEmRNA PPI 网络 (24)。交互得分超过 0.4 被认为具有统计学意义。接下来,将交互网络下载并导入 Cytoscape 软件进行可视化 (25)。然后,通过 cytoHubba 插件 app 26) 分别选择按度数和 MCC 分数排名前 20 的基因。

5.ISceRNA网络的构建

我们通过环状 RNA 相互作用组 (CircInteractome) 数据库 (https://circinteractome.nia.nih.gov/) 预测了与 DEcircRNA 相互作用的靶标 miRNA 27)。预测的miRNA通过在线工具Venny 2.1.0https://bioinfogp.cnb.csic.es/tools/venny/index.html)通过维恩图与DEmiRNA相交。然后,通过miRDB数据库预测重叠miRNA的靶标mRNA28),并通过Venny 2.1.0得预测的mRNAsDEmRNAs的交集。最后,基于circRNAmiRNAsmRNAs的表达构建ceRNA网络,并使用Cytoscape软件对结果进行可视化。

6.免疫相关ceRNA子网络的构建

免疫相关基因 IRG) 来自 ImmPort 数据库 (29)。我们交叉了 IRGDegree 排名前 20 位的枢纽基因、MCC 排名前 20 位的枢纽基因和 ceRNA 网络中的靶基因,并鉴定了免疫相关的枢纽基因。然后,我们构建了一个免疫相关的circRNA-miRNA-mRNA子网络,并通过Cytoscape软件进行可视化。

7.免疫相关sub-ceRNA网络mRNA的诊断分析

使用独立的外部数据集 GSE16561(包括 39 IS 患者和 24 名对照)进行验证。免疫相关 ceRNA 子网中靶基因的有效性通过 R 中的“pROC”包通过受试者工作特征 (ROC) 曲线进行 (30)。此外,通过 t 检验比较 IS 患者和对照组之间免疫相关枢纽基因的 mRNA 表达水平,p < 0.05 被认为具有统计学意义。

8.免疫细胞亚型分布的估计

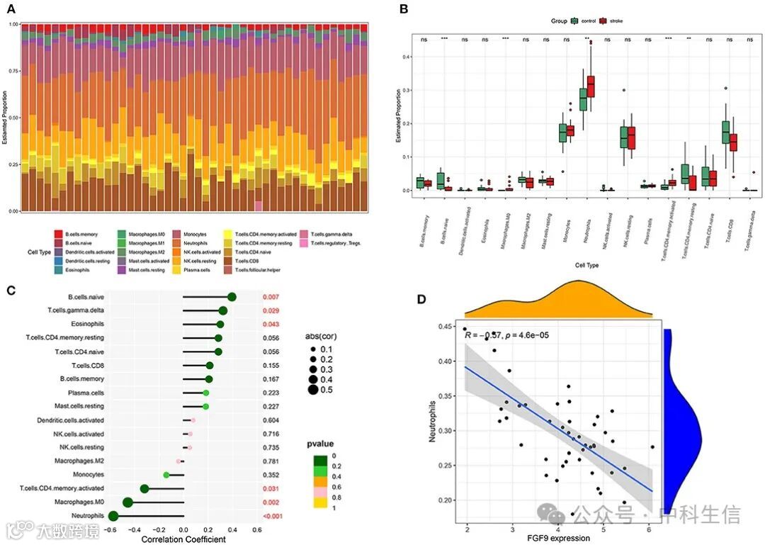
 R 中使用 CIBERSORT 评估了 46 个样本(23 个对照组对 23 5 小时发作的 IS 患者)中不同免疫细胞亚型的相对表达GSE58294 31)。首先,通过直方图显示46个样本中每种免疫细胞的比例。然后,使用箱线图比较对照组和IS组之间每种免疫细胞亚型的相对表达。最后,使用Pearson相关性进行免疫相关枢纽基因与每个免疫细胞之间的关系,并通过棒棒糖图可视化。

结果

1. ISDEcircRNADEmiRNADEmRNA的鉴定

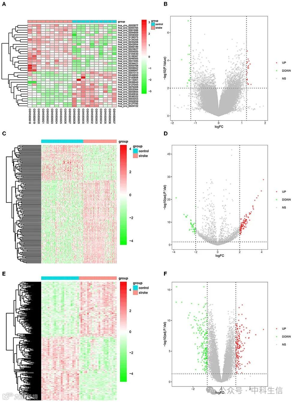
整个研究的流程图如图1所示。在GSE195442数据集中共获得35DEcircRNA20个上调,15个下调)(图2AB)。此外,在GSE117064数据集中鉴定出141DEmiRNA99个上调,42个下调)(图2CD)。此外,在GSE58294数据集中筛选了 356 DEmRNA165 个上调和 191 个下调)(图 2EF)。DEcircRNADEmiRNA DEmRNA 的列表可在补充表 S1–S3 中找到。

2.基因本体论和KEGG富集分析

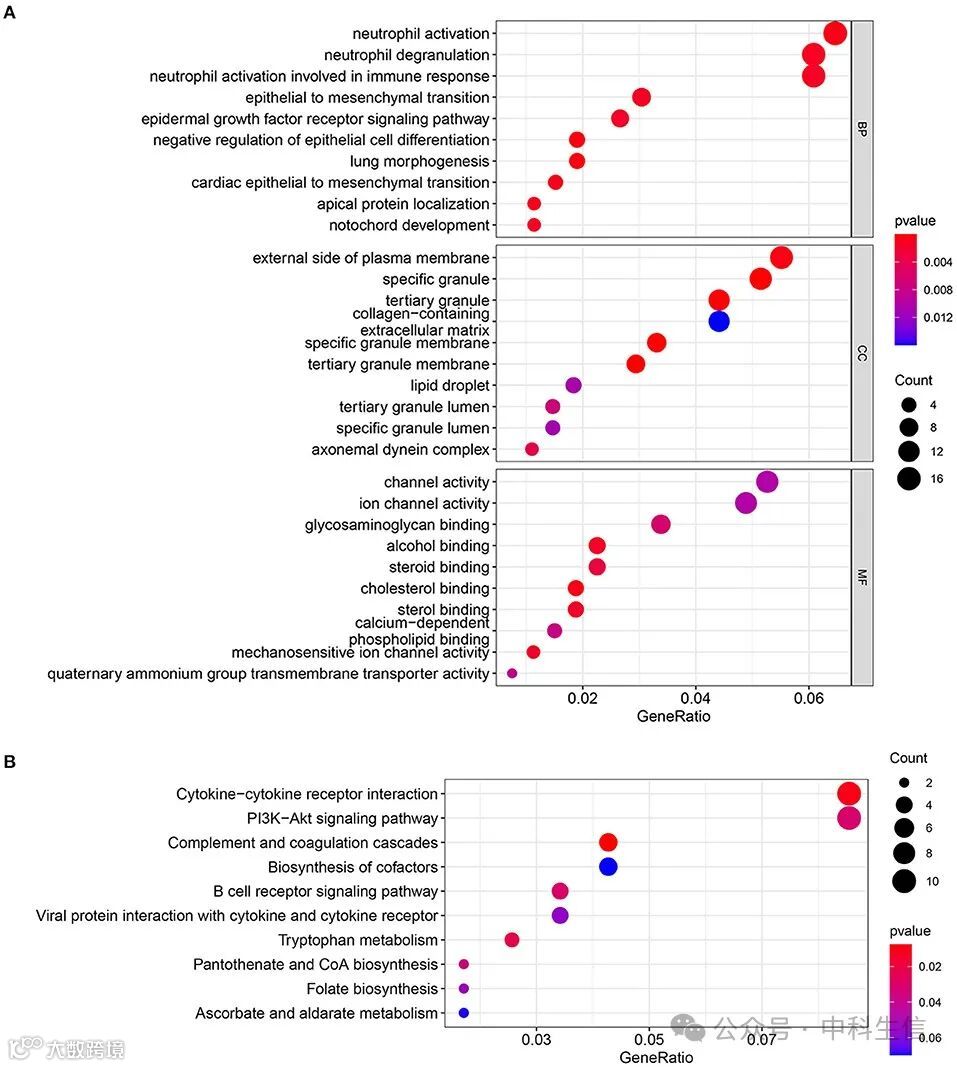
基因本体论术语分为三大类:生物过程 BP)、细胞成分 (CC) 和分子功能 (MF)。BP 中的前三个术语包括中性粒细胞活化、中性粒细胞脱颗粒和参与免疫反应的中性粒细胞活化。CC中排名前三的术语包括质膜外侧、特定颗粒和三级颗粒。MF中的前三个术语包含:通道活性,离子通道活性和糖胺聚糖结合(图3A)。KEGG富集途径的结果表明,DEGs主要参与细胞因子-细胞因子受体相互作用、PI3K-Akt信号通路以及补体和凝血级联反应(图3B)。

3.PPI网络构建与枢纽基因鉴定

DEmRNAPPI网络由STRING数据库构建并导入Cytoscape软件(图4A)。根据度数评分,排名前20位的基因包括CD19CCR7RAG1OLIG2ITGA1FGF9IDO1AXIN2SOX9TGFACD27NT5EPROM1FCRL4TJP1NOGMMP9MSX1FGF13CD79B(图4B)。此外,MCC评分排名前20位的基因包括CD19CCR7RAG1OLIG2ITGA1ARG1SPIBFGF9IDO1AXIN2SOX9CD27NT5EPROM1NOGEBF1MMP9MSX1FGF13CD79B(图4C)。

4.构建circRNA-miRNA-mRNA调控网络

CircInteractome数据库中共预测了253DEcircRNAs的潜在靶标miRNA。然后,从预测的 miRNA DEmiRNA 的交集处获得 9 个重叠的 miRNA(图 5A)。接下来,通过使用miRDB数据库,鉴定了3,693个重叠miRNA的潜在靶基因。随后,通过预测靶基因和DEmRNA的交叉获得了72个交叉的mRNA(图5B)。最后,基于circRNA-miRNA对和miRNA-mRNA对的负调控构建了ISceRNA网络,其中包括15circRNA(图5C)、8miRNA(图5D)和39mRNA(图5E)。ceRNA网络如图5F所示。

5.免疫相关ceRNA子网络构建

为了进一步探索IS中免疫相关的ceRNA调控关系,我们在ImmPort数据库中获得了免疫相关基因(IRG),并将IRGceRNA网络中的mRNADEmRNA的中心基因相交(图6A)。结果,重叠基因FGF9被鉴定为免疫相关枢纽基因,随后构建了IS中的免疫相关ceRNA子网。最后,hsa_circ_0127785hsa_circ_0075008(在IS中下调)、has-miR-767-5p(在IS中上调)和FGF9(在IS中下调)形成了免疫相关的ceRNA调控网络(图6B)。在独立数据集GSE16561,验证了 FGF9 IS 患者和对照中的表达(图 7A),并且 FGF9 表达与 ROC 曲线分析的 IS 诊断显着相关 (AUC = 0.844)(图 7B)。

6.相对免疫细胞表达

我们通过CIBERSORT分析了每个纳入的GSE58294样本中22个免疫细胞的相对表达,结果显示,纳入的样本中有17种免疫细胞表达。每个样品中免疫细胞亚型的分布如图8A所示。中性粒细胞在所有样本中均记录最高表达,IS患者的表达明显高于对照组(图8B)。此外,还分析了免疫相关枢纽基因FGF9的表达与每种免疫细胞亚型的表达的相关性。结果,FGF9的表达与中性粒细胞水平呈显著负相关(p < 0.001;8CD)。

讨论

中风给社会和经济带来了沉重的负担IS是中风的主要类型。由于溶栓治疗的窗口狭窄且影像学特征经常缺乏特异性,因此识别血液生物标志物以进行快速诊断至关重要。此外,鉴定卒中中的潜在相关基因和筛查circRNA-miRNA-mRNA调控相互作用有助于进一步了解IS的发病机制,并为IS的预防、诊断和治疗提供新的见解。
大量研究表明,circRNA 的异常表达与多种疾病有关。最近的研究表明,circRNA 参与 IS 的转录后调控。Yang等人发现,由细胞外囊泡介导的circSCMH1靶向递送至大脑可改善小鼠和猴子中风后的功能恢复。一项临床试验发现 IS 患者中 circPDS5B circCDC14A 的显著上调。因此,circRNAIS诊断和预后的一个有前途的新靶点。CircRNA 可以海绵化 miRNA,从而减少 miRNA 对下游靶标基因的调控。然而,ceRNA IS 中的机制尚不完全清楚,越来越多的研究关注 circRNA-miRNA-mRNA IS 中的作用。关于circRNA作为ceRNAIS中的作用,有足够的空间来扩展进一步的研究。
在这项研究中,我们在 GEO 数据库的表达谱中鉴定了 35 DEcircRNA141 DEmiRNA 356 DEmRNA。然后,我们通过CircIteractome数据库筛选circRNA-miRNA相互作用对,通过miRDB数据库筛选miRNA-mRNA相互作用对。通过对预测的miRNAsDEmiRNAs进行交叉,并将预测的mRNAsDEmRNAs进行交叉,最终确定了IS中潜在的circRNA-miRNA-mRNA调控网络,该网络包含15circRNA8个上调和7个下调)、8miRNA5个上调和3个下调)和39mRNA21个上调和18个下调)。
为了了解DEmRNAIS中的功能,我们进行了基因本体和KEGG通路富集分析。结果,GOBP模块中中性粒细胞活化显著富集,细胞因子-细胞因子受体相互作用因KEGG通路富集显著富集。富集结果证实了 DEmRNA 的可靠性,因为许多研究表明炎症反应在 IS 发病后的各个阶段起着重要作用,这会影响中风的预后和治疗。因此,我们进一步从ImmPort数据库中下载了免疫相关基因(IRG),以筛选IS中的免疫相关枢纽基因。结果,FGF9作为ceRNA网络中IRGsPPI枢纽基因和靶基因的交叉点,被鉴定为构建免疫相关ceRNA子网的靶基因。该子网包含 hsa_circ_0127785/hsa_circ_0075008IS 中下调表达)、has-miR-767-5pIS 中上调表达)和 FGF9IS 中下调表达)。在独立数据集GSE16561验证了靶基因FGF9的表达模式。结果,FGF9 IS 患者中的表达仍然显着下调,并且 ROC 曲线表明具有良好的诊断效果 (AUC = 0.844)。
CIBERSORT算法显示,IS发作后中性粒细胞水平显著增加,与之前的研究一致。研究表明,循环中性粒细胞的特性在IS后显著增加,并且中性粒细胞的改变与IS的严重程度显著相关。中性粒细胞与淋巴细胞比值升高可能预示着 IS 预后不良。然而,作为最早被募集到缺血性大脑中的免疫细胞之一,中性粒细胞在 IS 的病理学中起着双刃剑的作用。此外,FGF9的表达与中性粒细胞水平呈显著负相关,且呈Pearson相关系数,提示FGF9对缺血性脑卒中具有重要作用。
有趣的是,最近的某些研究表明FGF9IS中的潜在作用。据报道,长链非编码 RNA SNHG7 可介导 FGF9 的上调,从而缓解缺氧和葡萄糖诱导的神经元细胞损伤。miR-339 介导的 FGF9 下调可促进缺氧诱导的神经元凋亡并损害细胞活力。这些结果表明,FGF9似乎是诊断和治疗IS的一个有希望的靶点。多项研究报道了 has-miR-767-5p 与癌症的参与。Feng 等人报道,has-miR-767-5p 的过表达会促进多发性骨髓瘤模型小鼠的肿瘤进展,并且这种效应可被 CircRNA circ_0000190 抑制。Meng 等人提出,LINC-PINT 下调 miR-767-5p 以诱导 TET2 表达,从而抑制甲状腺癌的侵袭性。然而,miR-767-5pIS中的作用很少被报道。在此,我们确定了一种新的免疫相关circRNA-miRNA-mRNA调控网络。我们假设 circ_0127785/circ_0075008/miR-767-5p/FGF9 参与缺血性脑卒中的过程,并为 IS 的诊断和治疗带来了新的见解。然而,这些发现是基于生物信息学分析获得的。ceRNA网络中的调控关系仍在实验中得到证实。

结论

我们在IS中发现了一个潜在的circRNA-miRNA-mRNA调控网络,包括15DEcircRNA8DEmiRNA39DEmRNA。此外,circ_0127785/circ_0075008/miR-767-5p/FGF9 被确定为 IS 的免疫相关调控子网络。我们的研究为circRNA介导的IS的病理过程提供了新的见解,目前的发现需要在未来进行验证。


【声明】内容源于网络
0
0
中科生信
中科生信是一家专业从事生物技术服务的公司,提供生物医学领域的定制化数据分析服务。公司业务有:二代测序平台、数据库搭建技术、测序个性化分析平台、以及生信分析定制化服务!致力于为客户提供“一站式”科研服务。
内容 580
粉丝 0
中科生信 中科生信是一家专业从事生物技术服务的公司,提供生物医学领域的定制化数据分析服务。公司业务有:二代测序平台、数据库搭建技术、测序个性化分析平台、以及生信分析定制化服务!致力于为客户提供“一站式”科研服务。
总阅读1.4k
粉丝0
内容580