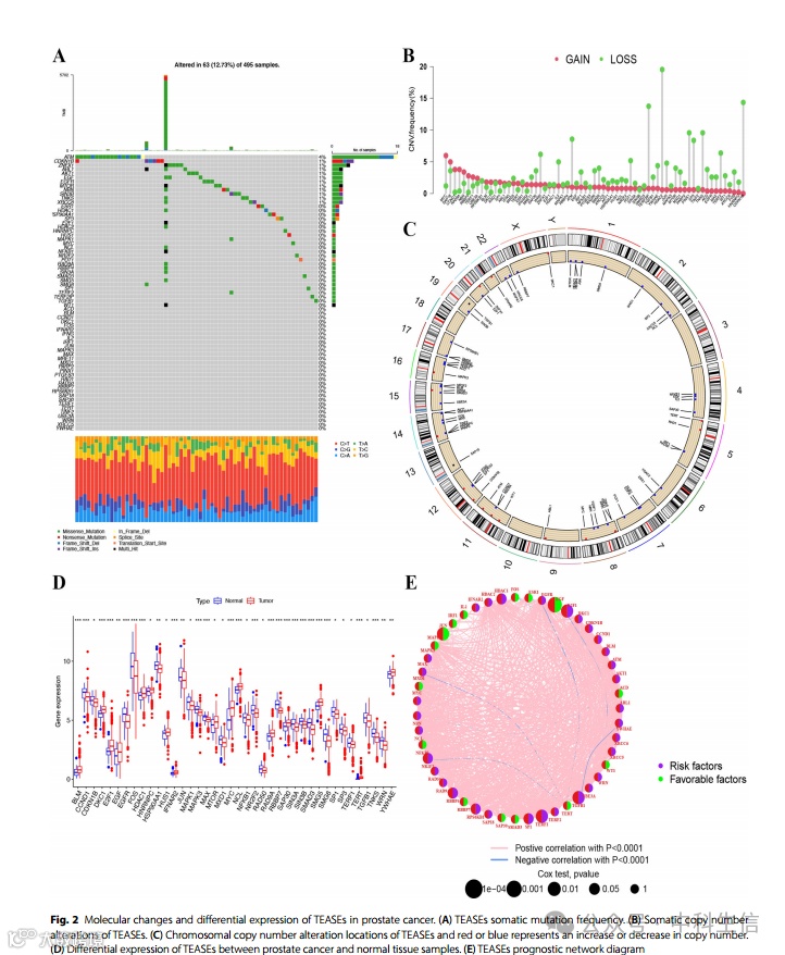
我们的研究工作流程如图1所示。我们首先分析了TCGA PRAD数据库中67种TEASEs在体细胞中的突变频率。总体而言,突变频率较高,495份样本中有63份(12.73%)存在突变。ATM的最高突变频率为4%,CDKN1B、ZNFX1、ABL1、AKT1、EGF、EGFR、MTOR、NBN、SIN3B、TNKS和XRCC6的最高突变频率为1%(图2A)。在随后对体细胞拷贝数改变的分析中,拷贝数的增加和减少在TEASEs中普遍存在(图2B),拷贝数改变的特定染色体位置如图2C所示。接下来,我们从TCGA数据库中分析肿瘤和正常样本中TEASEs的表达差异。有趣的是,与正常组织相比,前列腺癌中有16个基因表达上调,24个基因表达下调(图2D)。综上所述,TEASEs的分子变化可能在调节前列腺癌的发生发展中发挥重要作用。为了了解TEASEs的临床预后意义,我们对TCGA收集的500例前列腺癌样本和GEO收集的281例前列腺癌样本(GSE16560)进行了KM分析和uniCox分析。研究结果显示,在KM分析中,28种TEASEs与前列腺癌患者的总生存率相关(表1)。28种TEASEs的关系网络及其潜在的预后意义以图形形式呈现(图2E)。
Fig.2 前列腺癌中TEASEs的分子变化及差异表达
我们对TCGA PRAD和GSE16560的TEASEs转录数据进行一致性聚类分析。在共聚类分析中,将数据分为三个簇,每个簇内颜色最深的表示该特定簇内变化最小,簇间颜色最浅的表示它们之间差异最显著(图3A)。此外,当k=3时,累积分布函数(CDF)曲线表现出最明显的变化,迫使我们将样本分为三个簇(图3B)。具体来说,集群1、2和3分别对应于集群A(294个样本)、B(371个样本)和C(113个样本)。在随后的生存分析中,C类患者生存预后最好,而A类患者生存预后最差(图3C)。热图显示了不同亚型、N/T分期、gleason评分和年龄的TEASEs分布(图3D)。还使用GSVA分析确定了亚型之间20个最具统计学意义的通路(图3E-G)。为了初步揭示不同亚型与肿瘤免疫微环境(IME)之间的联系,我们利用ssGSEA方法对不同亚型中各种免疫细胞的浸润情况进行了评估。结果显示,21种免疫细胞的浸润丰度在三种不同亚型之间的分布存在显著差异,表明不同亚型具有不同的IME特征(图3H)。
Fig.3 与TEASE相关的分子亚型特征
主成分分析表明,根据TEASEs的基因表达可以很好地区分三种不同的亚型(图4A)。随后对3个亚型(A-B、A-C、B-C)进行两两差异分析,得到321个有共同交集的差异表达基因(deg)(图4B)。GO和KEGG显示321 DEGs结果表明,DEGs主要参与细胞分化、粘附和增殖等生物过程。此外,这些DEGs与细胞质和基膜等细胞成分有关。它们还被发现与分子功能上的物质组合有关(图4C)。此外,KEGG分析显示,deg参与多种在肿瘤进展中起关键作用的信号通路,如PI3K-AKT、JAK-STAT、MAPK和Ras信号通路(图4D)。
Fig.4 不同分子亚型差异表达基因的功能富集分析
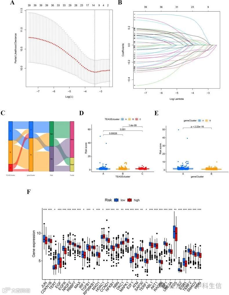
对上述DEGs进行UniCox回归分析,进一步筛选与预后相关的差异表达基因(degp)。成功鉴定出41个基因(补充表S1)。随后对这41个degp进行聚类分析。当考虑k=2时的累积函数分布时,观察到最明显的效果。结果,781名前列腺癌患者被分为两个不同的组(a组和B组)(图5AB)。生存预后分析图显示,B类比a类表现出更好的生存结果(图5C)。同样,使用热图显示基因亚群与患者属性(如年龄、gleason评分和N/T分期)之间的关系(图5D)。此外,两个基因亚簇中TEASEs的差异分布用箱形图表示,大多数基因在簇B中的表达高于簇a(图5E)。
Fig.5 TEASEs不同基因亚群的建立与表征。
为了更好地了解41个degp的意义,我们的研究中前列腺癌患者按1:1的比例随机分为两个队列,一个测试队列和一个训练队列。随后,采用LASSO回归分析构建了包含9个基因的多cox回归风险模型,以期提供有价值的预后见解(图6A-B)。风险评分的计算公式如下:风险评分=(−0.28357* FOSL2表达)+ (0.21214*KLF10表达)+(−0.18548*SELL表达)+(−0.29501*SPARCL1表达)+ (0.48517*PLS3表达)+ (0.21560*ZWINT表达)+(−0.26450*ROBO1表达)+(−0.24698*PDGFC表达)+(−0.21754*BANK1表达)。三个TEASEs亚组、两个TEASEs基因簇和两个TEASEs风险组之间的关系用沙砾图直观地表示(图6C)。此外,图6D-E进一步显示了3个TEASEs亚组和2个TEASEs基因亚簇的风险评分比较。此外,高、低风险集群之间的TEASEs方差分析以箱线图呈现(图6F).
Fig.6 风险模型的建立。
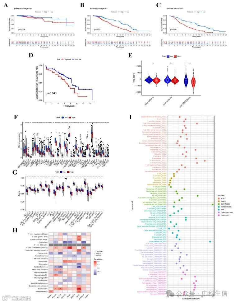
分别对普通队列、训练队列和测试队列的生存预后进行探讨。显示了每个队列的生存结局、生存状态、生存率、风险评分离散度和基因表达谱的差异(图7A-R)。结果显示,高危群集与每个队列中更多的死亡和最差的生存预后相关。接下来,我们根据前列腺癌的临床病理因素(年龄和Gleason评分)评估风险特征(图8A-C)。在所有年龄组(年龄<=65和年龄>65)中,低危患者的生存结局均优于高危患者。此外,格里森评分>7的患者表现出明显较差的生存结果。为了提高我们的风险模型的通用性,我们再次从GEO数据库(GSE54460)验证前列腺癌患者生化复发的预后(图8D)。KM分析还表明,高危患者生化复发的可能性更高。然后对不同风险组进行ROC曲线绘制和GSEA分析。结果显示在补充图S2中。我们发现WNT和TGFβ在高危组中富集,而JAK/STAT在低危组中富集。3年、5年、8年生存预后的准确率分别为0.642、0.703、0.683。
Fig.7 风险模型生存预后。
以往的研究已经证明,癌症免疫治疗,特别是免疫检查点抑制剂,为肿瘤治疗开辟了新的视野。然而,免疫治疗的效果受到多种因素的影响,如免疫细胞尤其是CD8 T细胞的浸润和免疫检查点的表达[8,9]。对不同风险组的IME进行分析,发现低风险组的免疫评分和基质评分高于高风险组(图8E)。免疫检查点的末端表明,低风险组的大多数检查点更丰富,这表明低风险患者可能从检查点抑制等免疫治疗中获得更实质性的益处(图8F)。在免疫功能分析中,我们发现低危组参与免疫功能调节的可能性高于高危组(图8G)。模型基因免疫细胞浸润分析显示,9个基因均与免疫细胞相关(图8H)。同时,大多数免疫细胞浸润也与我们的风险评分呈负相关(图8I)。为了进一步探讨风险标记在免疫治疗中的价值,我们验证了IMvigor210队列(图9A-E)、GSE78220队列(图9F-H)和TCIA数据库(图9I-L)的免疫治疗预后。患者对免疫治疗状态的反应记录为部分缓解(PR)/完全缓解(CR),疾病进展(PD)/疾病稳定(SD)。在IMvigor210队列中,无论是I-II期(图9D)还是III-IV期(图9E),低危组所有分期患者的生存时间均长于高危组(图9A)。免疫治疗的疗效表明,反应率越低,风险评分越高(图9B), PD/SD患者在高危组中的比例也越高(图9C)。在GSE78220队列中,高危患者队列的预后也较差(图9F)。高风险评分的患者更有可能发生PD(图9G),而达到PR/CR的患者主要集中在低风险组(图9H)。在从TCIA获得前列腺癌的免疫治疗数据后,很明显,在各种治疗方式中,包括单药抗ctla -4或抗pd -1治疗,以及两种策略的联合治疗,低风险组的患者始终表现出更显著的益处(图9I-L)。
Fig.8 不同危险人群的临床病理相关性和免疫特征。
Fig.9 高危组和低危组的免疫治疗反应
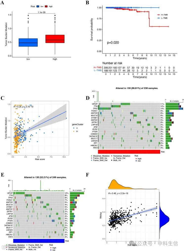
比较不同危险状态患者的TMB。高危组突变负担较高,预后较差,风险评分与TMB呈正相关(图10A-C)。随后,探讨不同风险状态患者的体细胞突变特征。研究结果显示,高风险集群中突变频率最高的前6个基因是SPOP、TP53、TTN、KMT2D、SPTA1和MUC16,而低风险集群中突变频率最高的基因是SPOP、FOXA1、TTN、TP53、KMT2D和SYNE1(图10D-E)。癌症干细胞在前列腺癌的发生、生长和复发中具有重要作用[10]。在风险组的干性分析中,高风险评分通常与高肿瘤干性相关(图10F)在低危组中富集。3年、5年、8年生存预后的准确率分别为0.642、0.703、0.683。
Fig.10 肿瘤突变负荷与干细胞相关性分析。
根据构建的模型,使用“prophytic”包评估前列腺癌常用临床或研究药物的敏感性。结果表明,贝沙罗替尼、博来霉素、硼替佐米、达沙替尼、厄洛替尼、依托泊苷、伊马替尼、拉帕替尼、尼洛替尼、紫草素在低危组敏感性较强,喜树碱、阿糖胞苷、多西紫杉醇、二甲双胍和长春花碱在高危组IC50值较小(图11)。综上所述,TEASEs模型与药物敏感性密切相关。
Fig.11 化疗药物在不同危险人群中的敏感性分析
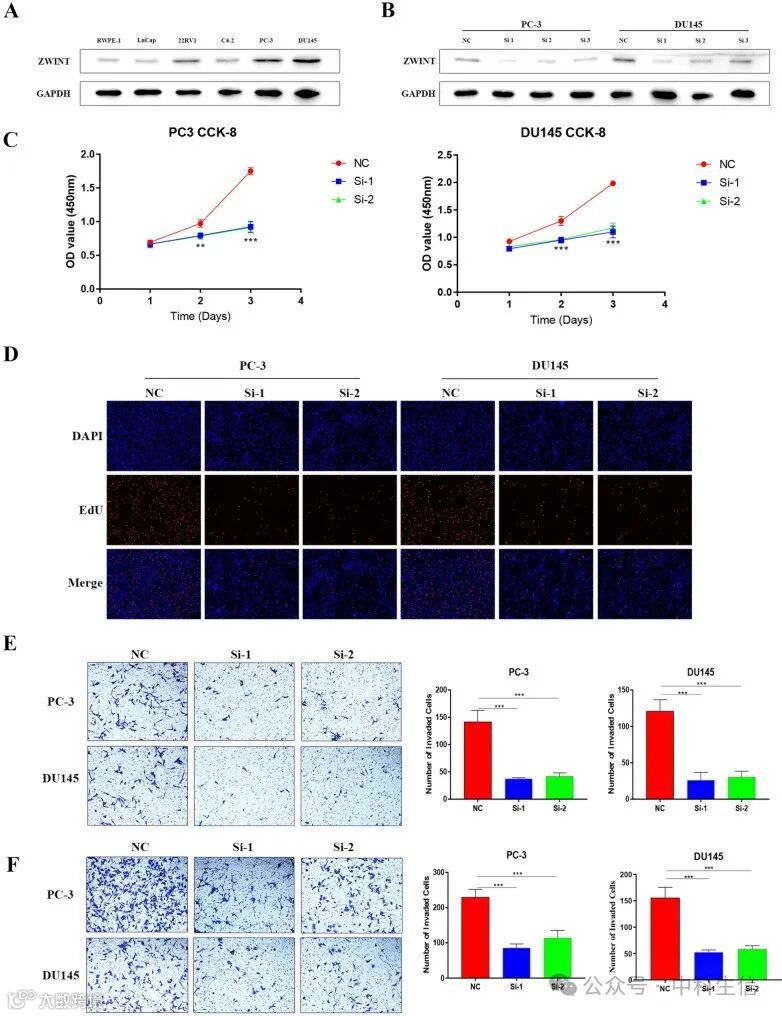
通过对模型基因的风险组进行差异表达分析,发现ZWINT在高危组中富集(Supplementary Figure S1),提示ZWINT可能在前列腺癌的进展中起重要作用。免疫组化结果显示,前列腺癌组织中ZWINT的数量明显高于良性前列腺增生组织(图12A)。UALCAN和GEPIA2数据库的分析结果也证明,前列腺癌患者随着Gleason评分的升高,ZWINT的数量逐渐增加,与预后较差相关(图12B-D)。然后,使用TISCH2数据库(GSE137829(图13A和E)和GSE143791(图13F和J))的数据进行ZWINT单细胞分析。发现ZWINT在各种类型的细胞中均有表达,尤其是恶性细胞。综上所述,ZWINT有望成为前列腺癌新的诊断和预后指标。体外实验验证了这一假设。western blot结果显示,DU-145和PC-3的ZWINT表达水平最高;si-ZWINT#1和siZWINT#2的敲除效率也最高(图14A-B)。为了研究ZWINT对细胞增殖的影响,我们进行了EDU和CCK-8检测。结果表明,sizwint# 1和si- zwint# 2处理后的细胞增殖能力低于si- nc处理组(图14C-D)。然后我们进一步在体外测试了ZWINT的侵袭和迁移作用。transwell实验结果显示,敲低ZWINT显著抑制了DU-145和PC-3的体外侵袭和迁移能力(图14E-F)。总的来说,这些结果表明ZWINT促进了前列腺癌的恶性进展。
Fig.12 ZWINT在前列腺癌中的表达及生存意义.

Fig.13 ZWINT单细胞数据分析
Fig.14 ZWINT细胞功能实验
为了研究ZWINT在体内的致瘤作用,我们将ZWINT- kd和对照PC3细胞系皮下注射到小鼠体内,建立异种移植模型。每2天测量小鼠体重,监测其生长情况(图15A)。注射后14天,我们发现下调ZWINT显著降低肿瘤的重量和体积(图15B-E)和远处转移能力(图15F)。这些发现支持ZWINT在体内前列腺癌的发生发展中具有显著的调控作用。
Fig.15 ZWINT对小鼠肿瘤发生的影响
TEASEs相关的危险特征初步阐明了前列腺癌患者的分子遗传变化,有效预测了患者的生存预后。ZWINT作为高危群富集基因,促进前列腺癌的恶性生物学行为,有潜力成为新的诊断和预后标志物。重要的是,风险概况进一步揭示了前列腺癌患者化疗的免疫微环境和药物敏感性。这些信息为后续免疫治疗和化疗的精确设计提供了重要的基础。








































