今天小编和大家分享一篇2024年10月发表在Translational psychiatry.(IF:5.8)期刊的文章《Novel therapeutic targets for major depressive disorder related to oxidative stress identified by integrative multi-omics and multi-trait study》。
氧化应激(Oxidative stress,OS)与重度抑郁症(major depressive disorder,MDD)的病理生理学密切相关,但分子机制在很大程度上仍然未知。本研究的目的是确定与OS和MDD相关的基因,并进一步评估这些基因作为诊断标志物和潜在治疗靶点的效用。我们从基因表达综合(Gene Expression Omnibus,GEO)数据库中检索了与MDD相关的数据集,从GeneCards查找OS相关基因,最终获取与OS相关的差异表达基因(differentially expressed genes,DEGs)。生物信息学分析和机器学习算法用于识别介导OS-MDD相互作用的关键基因。采用基于汇总数据的孟德尔随机化(summary data-based Mendelian randomization,SMR)方法从血液组织eQLT数据中确定MDD的可能致病基因。以上研究确定了32个介导OS-MDD相互作用的基因,而SMR分析确定了KCNE1(OR = 1.057,95%CI = 1.013-1.102,P 值 = 0.010)、MAPK3(OR = 1.023,95%CI = 1.004-1.043,P 值 = 0.020)和STIP1(OR = 0.792,95%CI = 0.641-0.979,P 值 = 0.031)是MDD中与OS相关的致病基因。因此,这些基因可以作为可靠的的诊断标志物和潜在的治疗靶点。
背景
重度抑郁障碍(major depressive disorder,MDD)是一种常见的精神疾病,其特征是持续的抑郁情绪,伴有异质性的认知、行为和躯体症状。世界卫生组织估计,全球有2.8亿人患有MDD。中国心理健康调查报告称,终生患病率为3.4%,12个月患病率为2.1%,女性的患病率(8.0%和4.2%)高于男性(5.7%和3.0%)。人们普遍认为,遗传、生物、社会心理和人格特征都会导致MDD风险,称为MDD的多元化疾病假说。与MDD相关的病理过程包括谷氨酸能兴奋性毒性、脑源性神经营养因子/酪氨酸受体激酶B信号不足、神经炎症和肠道微生物群-脑轴紊乱。然而,没有基于这些机制的有效治疗方法,这意味着复杂的多维发病机制。
细胞代谢和各种信号转导机制导致高反应性自由基的形成,包括活性氧(reactive oxygen species,ROS)和活性氮(reactive nitrogen species,RNS)。在正常生理条件下,其会被内源性抗氧化剂中和;然而,ROS或RNS的产生和清除之间的不平衡会导致OS,从而导致细胞脂质、蛋白质和基因组DNA的氧化损伤,而严重的OS可触发坏死或凋亡细胞死亡。OS和随之而来的细胞死亡与阿尔茨海默病和帕金森病等神经退行性疾病密切相关,研究表明,OS也有助于MDD的病理生理学和治疗反应。例如,研究发现,与MDD相关的关键脑区,如丘脑、前扣带回和额上回,与抗氧化酶超氧化物歧化酶(SOD)和谷胱甘肽还原酶的血浆浓度呈正相关。此外,在抗抑郁治疗前后,复发性MDD患者血浆丙二醛(MDA)浓度较高相关,丙二醛(MDA)是OS导致脂质过氧化的指标。SOD活性降低、非酶抗氧化剂谷胱甘肽(GSH)水平降低和脂质过氧化产物升高已被提议作为MDD的可靠生物标志物。在动物实验中,慢性不可预测的轻度应激也可诱发类似抑郁的症状,并伴随大脑亚区氧化还原平衡的异常,包括GSH和SOD活性降低以及前额叶皮层和海马体中ROS、MDA和羰基水平升高。尽管越来越多的研究表明OS与MDD有关,但仍然存在差异。一项研究(共4980人)发现,与无抑郁症个体相比,MDD患者的OS增加,但一些纳入的研究发现MDD中的抗氧化生物标志物浓度(MDA和8-氧代-2’-脱氧鸟苷)较低。最近的一项分析还得出结论,MDD患者的OS状态更严重,但发现MDD患者和健康对照者之间的过氧化氢酶、SOD、谷胱甘肽过氧化物酶和尿酸没有显著差异。
这些发现表明,虽然OS可能在MDD的发展中发挥作用,但这些关系的确切机制和强度尚不完全清楚。所以本研究利用孟德尔随机化(MR)研究,探索OS相关生物标志物与MDD的因果关系。对OS和MDD之间的关联进行了全面的多组学分析,并确定了将这两种情况联系起来的多个差异表达基因(DEG)。并通过机器学习筛选能将患者与对照组区分开来的关键基因。以期这些基因可以作为可行的生物标志物或治疗靶点。
方法
(1)MDD中DEGs鉴定
(2)基因本体论(GO)富集分析
(3)OS相关候选基因鉴定
(4)染色体定位
(5)表达分析
(6)机器学习筛选关键基因
(7)列线图构建与评估
(8)分子亚型鉴定及分析
(9)免疫浸润分析
(10)SMR分析
(11)统计分析
结果
(一)MDD数据集DEG鉴定

使用R包“cbind”函数组合GEO数据集GSE32280、GSE39653和GSE98793,并使用“sva”包减轻批次偏差(图1A-B)。使用Limma在MDD和对照(HCs)之间共鉴定出596个DEGs,包括294个上调基因和302个下调基因,火山图(图2A),热图(图2B)展示。

(二)DEG的GO富集分析
这些DEG的GO富集显示,CC细胞组分包括“特异性颗粒”、“特异性颗粒膜”、“分泌颗粒膜”、“特异性颗粒腔”和“三级颗粒”,BP生物学过程包括“通过JAK-STAT和STAT的受体信号通路”、“胎盘发育”和“碳水化合物分解代谢过程”,以及MF分子功能“相同的蛋白质结合”、“免疫受体活性”、“细胞因子受体活性”、“磷脂酶活性”和“1-磷脂酰肌醇-3-激酶调节活性”(图2C-D)。
(三)OS相关候选基因鉴定、染色体定位、表达分析

为了鉴定与OS相关的MDD基因,将GeneCards中OS相关性评分为≥7的817个基因与DEGs取交集,获得38个MDD-OS相互作用基因,定义为候选基因(图3A)。对候选基因进行了染色体定位分析(图3B)。进一步进行候选基因的表达量分析,显示AMD、ALPP、CAMK2G、DDAH1、KCNE1、LEP、MAPK3、IL10、PINK1和SLC2A1在MDD中显著上调(图3C)。
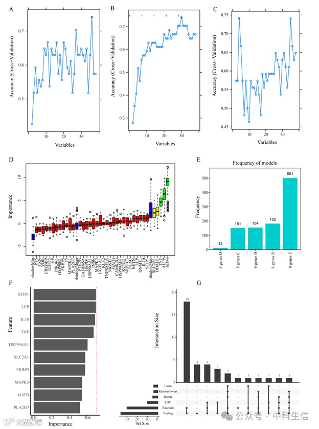
(四)机器学习筛选关键基因

在数据集GSE39653中,基于候选基因,使用6种机器学习算法鉴定关键基因,并在GSE98793数据集验证模型性能。Bagged Trees算法(图4A)、贝叶斯算法(图4B)、随机森林算法(图4C)、包装器算法(Bpruta)(图4D)、LQV(图4E)和10倍交叉验证LASSO回归模型(图4F),确定了32关键基因(图4G):ADM、AKR1C3、ALPP、CAMK2G、CREBBP、DDAH1、DNM1L、F5、FKBP5、GADD45A、GATB、GDF15、HSP90AA1、HSP90AB1、HSP90B1、IL10、INSR、KCNE1、KLF2、LEP、MAP2K1、MAPK3、MGST1、PLA2G7、PLAU、PTK2B、RETN、SLC2A1、STIP1、TNF、UGT1A1和VDR。
(五)列线图构建与评估

基于GSE39653训练集构建列线图诊断模型(图5A),并在验证集GSE98793进行验证。训练集的校准曲线和Hosmer-Lemoeshow拟合优度检验结果等于1,表明I类错误的可能性较低,预测结果接近真实数据,并且模型的校准程度很高(图5B)。对于训练集,诊断模型的AUC也是1.00(图5C)。诊断模型的C指数对于训练集为0.99,对于验证集为1(图5D),验证集中校准曲线和Hosmer-Lemeshow测试结果P值等于1.00(图5E),验证集诊断模型的AUC为0.876(图5F)。
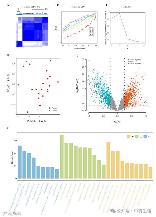
(六)MDD分子亚型鉴定与分析

MDD的身体、行为和认知症状可能因患者而异,因此我们通过使用ConsensusClusterPlus的聚类分析检查了32个关键基因在不同MDD表型中的潜在功能。该分析在GSE39653数据集中产生了两个患者集群,即集群A和集群B(图6A)。不同分类的一致性指数斜率(图6B)。进一步证实2是该队列的最佳聚类数,而碎石图揭示了最佳分类的拐点(图6C)。我们进一步验证了这种MDD患者亚型在GSE39653中的稳定性(图6D)。
为了探讨两种亚型之间发病机制的差异,首先确定了聚类A和聚类B的总DEGs。总共发现了3560个DEG,其中1367个在聚类A中以较高水平表达,1223个在聚类B中以较高水平表达(图6E)。然后,进行GO富集分析以揭示生物学功能的差异富集。集群A中高表达基因富集结果显示,BP生物学过程包括:“白细胞脱颗粒”、“需氧电子传递链”和“ATP 合成耦合电子传递”,CC细胞组分包括:“呼吸链复合物”和“富含ficolin-1的颗粒管腔”,MF分子功能包括“抗氧化活性”和“氧化还原驱动的活性跨膜转运蛋白活性”(图6F)。
(七)免疫浸润分析

免疫细胞浸润是大脑OS的主要驱动因素,表明对OS相关MDD发病机制有重要贡献。我们采用Cibersort分析来计算GSE39653数据集中22个免疫细胞的浸润状态(图7A),然后通过Wilcoxon检验比较每种免疫细胞类型的相对丰度。CIBERSORT算法还用于比较集群A和集群B之间的免疫细胞浸润概况(图7B)。结果显示,树突状细胞和活化的肥大细胞在簇B中高度丰富,并且大多数免疫细胞亚群的相对丰度在簇之间不同(图7C)。此外,ssGSEA算法表明,在聚类A的MDD样本中,活化的CD8 + T细胞、效应记忆CD8 + T细胞、调节性T细胞、1型T辅助细胞、嗜酸性粒细胞、巨噬细胞和单核细胞的浸润更大(图8A)。此外,丰度与32种关键基因的表达水平相关(图8B)。

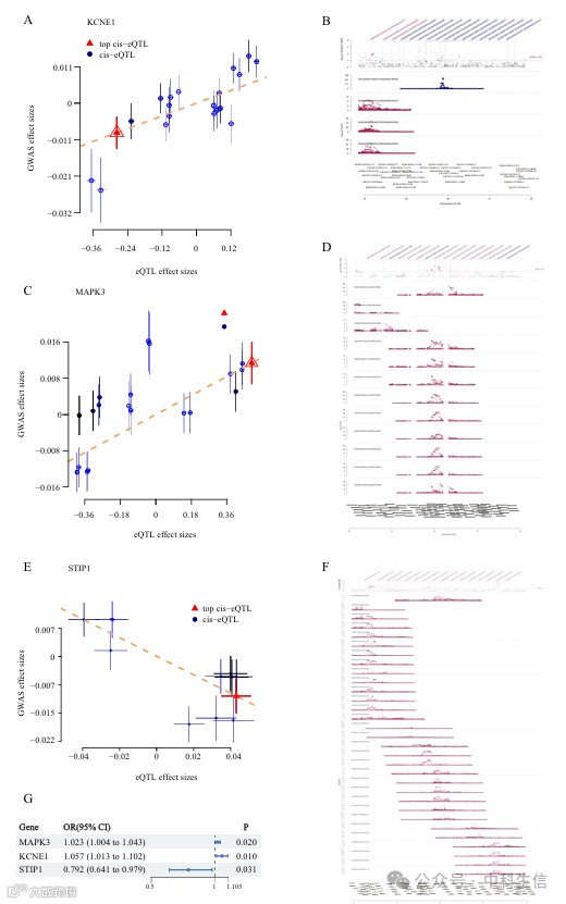
(八)SMR分析

进行SMR分析,以评估这32个关键基因与MDD的关联强度(P值为0.05作为统计显着性的阈值,结果显示KCNE1表达升高与MDD比值之间存在关联(OR = 1.057,95% CI = 1.013–1.102,P 值 = 0.010)(图9A、B、G)。同样,MAPK3表达升高与MDD比值较高相关(OR = 1.023,95% CI = 1.004–1.043,P 值 = 0.020)(图9C、D、G),而STIP1的上调与MDD比值降低相关(OR = 0.792,95% CI = 0.641–0.979,P 值 = 0.031)(图9E、F、G)。
分析中包括的所有SNP的F统计量范围为29.855至3394.048,表明存在强大的工具变量-暴露关联(阈值设置为10)。HEIDI测试的结果进一步表明,所有观察到的关联都不是由于连锁(P> 0.01)。

