大数跨境

HECTD2的表达预测胃癌的腹膜转移并重建免疫微环境

HECTD2的表达预测胃癌的腹膜转移并重建免疫微环境 中科生信
2024-11-29
2
导读:关注肿瘤转移,发文可以so easy,还不快来学
今天小编和大家分享一篇202411月发表在《Cancer Cell International》(IF:5.3)期刊上的文章《Expression of HECTD2 predicts peritoneal metastasis of gastric cancer and reconstructs immune microenvironment》。

背景:

胃癌发病率居全球第5位,死亡率居全球第3位,是最致命的消化系统恶性肿瘤之一。许多胃癌患者由于早期缺乏典型的临床表现而被诊断为晚期,且往往伴有多种类型的转移。其中,腹膜转移是晚期胃癌最具特征性的转移类型,预示着较差的预后,也是导致治疗失败的主要原因之一。胃癌腹膜转移是指原发肿瘤细胞通过血流、淋巴结或种植等方式在腹膜生长。腹膜转移患者疗效差、病情进展快、生存时间短,5年生存率不足2%。然而,目前胃癌腹膜转移的机制尚未阐明,有效的治疗策略仍缺乏。因此,有必要进一步探索胃癌腹膜转移诊断和预后预测的潜在生物标志物。
HECTD2是人类与E6AP C-端同源(HECT)的E3泛素连接酶之一,它通过作用于不同的底物在细胞中发挥多种生物学功能。HECTD2已被确定为神经母细胞瘤的候选驱动基因,在黑色素瘤中也能促进肿瘤细胞增殖和免疫逃逸。在 RCC中,作为HIF-1α的下游,它加剧了肾细胞癌的恶性进展。然而,在前列腺癌中,它是miR-221的潜在靶点,可促进前列腺癌细胞系的雄激素依赖性生长。因此,HECTD2在这类癌症中具有抗增殖作用,在结直肠癌中也有类似的结论。最新研究表明,人肠道微生物衍生的丙酸通过上调HECTD2来协调蛋白酶体的降解,从而靶向癌症中的EHMT2。这些结果表明,HECTD2在不同肿瘤中可能有不同的作用,其作用机制尚不清楚。

方法:

1,共表达网络分析、模块-特征相关性分析和模块功能富集分析

2,确定腹膜转移的重要候选标志物

3,HECTD2在腹膜转移的胃癌患者中高表达,高表达患者预后较差

4,HECTD2参与胃癌转移

5,HECTD2重塑肿瘤微环境与免疫疗法的疗效有关

研究结果:

(一)共表达网络分析模块-特征相关性分析和模块功能富集分析

在本研究中,使用RWGCNA中的WGCNA算法构建了共表达网络。在选择合适的软阈值功率后,网络的近似无标度拓扑分布为3。因此,最终选择了功率值3来进行后续分析。为了识别模块,使用average算法对拓扑重叠进行分层聚类,并使用动态树切割进行模块识别。最后,共鉴定出16个模块。
患者特征与模块特征之间的相关性分析发现yellowpinksalmonmagentabrown与腹膜转移呈显著正相关。因此,使用这些分离参数来定义腹膜转移。此外,redlight cyanmagentablackmidnight blue模块与腹膜转移呈负相关。为了找出与腹膜转移最密切相关的基因,最终选择了与GC腹膜转移特征最密切相关的黄色模块。黄色模块中有434个基因。对434个基因进行了基因本体(GO)富集分析,结果显示生物粘附、细胞粘附和细胞表面受体相关信号转导是富集最显著的通路(图1A-C)。KEGG通路的富集分析表明,肌动蛋白细胞骨架调控、局灶粘附和Wnt信号通路与腹膜转移显著相关(图1D)。这些结果表明,黄色模块中的基因与肿瘤发生显著相关。

确定腹膜转移的重要候选标志物

为了筛选出腹膜转移的关键候选标记物,进一步构建了一个包含434个节点和936条边的PPI信息网络(图1E)。将前50个枢纽基因输入Cytoscape软件进行相互作用网络绘制,并进一步选择构建中心网络(图1F)。为了从枢纽基因中探索腹膜转移的关键候选标志物,进一步根据MCODE评分从3个聚类中选择了最重要的子模块(红色模块)(图1G),最终在顶层网络中确定了核心基因HECTD2

(三)HECTD2在腹膜转移的胃癌患者中高表达,高表达患者预后较差

通过初步筛选,聚焦于核心基因HECTD2。首先,应用GSE62254数据检测了胃癌腹膜转移与否患者中HECTD2基因表达的差异。结果显示,胃癌腹膜转移患者的HECTD2表达量明显更高(图2A)。此外,与GSE62254数据集中的低表达组相比,HECTD2高表达组胃癌患者的OSPFS(图2B)均较差。然后,根据肿瘤组织中HECTD2的表达绘制了接收者操作特征曲线(ROC)。从图2C可以看出,ROC曲线下面积(AUC)值为0.76295%CI0.682-0.873, P < 0.001),这表明HECTD2具有良好的预后价值。最后,Kaplan-Meier生存分析显示了HECTD2的表达与胃癌患者的OSPFSDSSDFS之间的关系。结果显示,HECTD2高表达胃癌患者的OSDSS均比低表达胃癌患者差(图2D)。同时,PFSDFS也显示出胃癌高表达患者获益较少的趋势(图2D)。进一步对HECTD2的表达、年龄、TNM分期和腹膜转移进行了单变量和多变量Cox分析。结果显示,在单变量分析中,除腹膜转移外,HECTD2的预后影响指数最高(HR = 4.237)(图2E)。然而,在多变量分析中,虽然HECTD2保持了影响指数优势,但在统计学上似乎较弱(P = 0.058)(图2F)。基于这一结果,建立了一个列线图,校准图显示列线图与理想模型相比具有相似的性能(图2G)。该列线图结合了与临床相关的病理参数,为临床医生预测胃癌患者1年、3年和5OS的概率提供了定量方法(图2H)。每位患者都会得到每个预后参数的得分。总分越高,患者的预后越差。
接下来,检测了 26 组胃癌和邻近标本中 HECTD2 蛋白的表达水平。IHC结果显示,HECTD2在胃癌中的表达明显高于邻近标本(图2I)。此外,我们还下载了TCGA-STAD数据集,验证了HECTD2在胃癌中的表达明显高于邻近标本。同时,HECTD2的高表达导致胃癌患者的PFSOS缩短。

(四)HECTD2参与胃癌转移

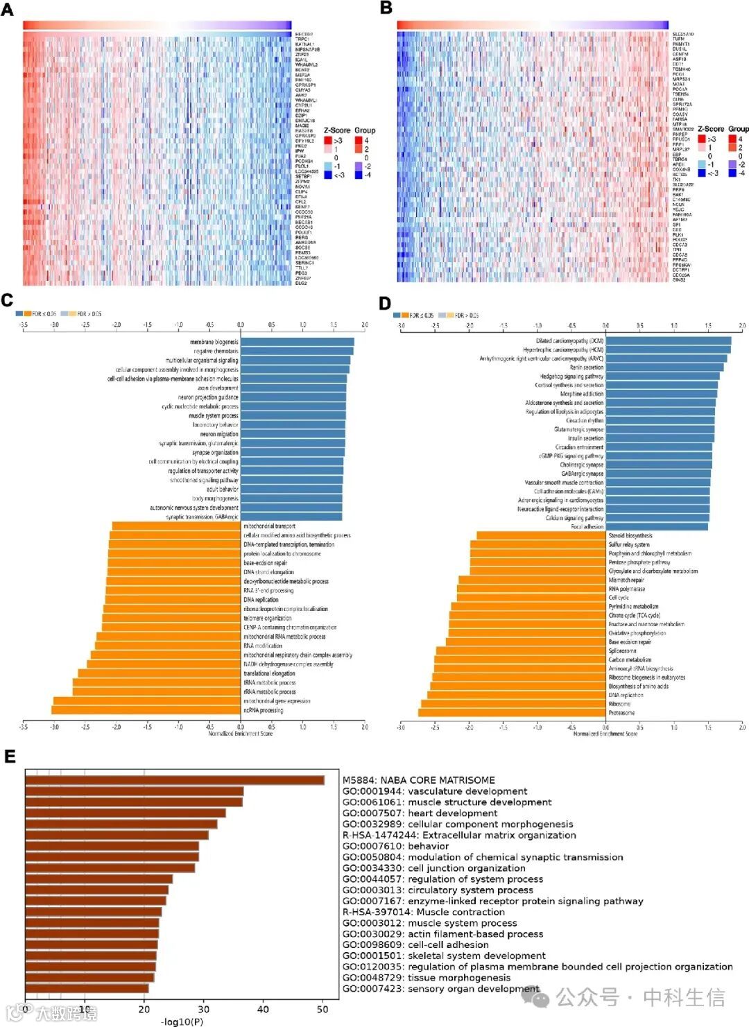
接下来,探讨了HECTD2在胃癌中的作用方式,并利用LinkedOmics在线数据库探索HECTD2的潜在机制。首先,选择了胃癌数据集,构建了HECTD2的共表达网络,并利用热图显示了与HECTD2正相关或负相关的前50个基因(图3A, B)。接着,通过基因组富集分析(GSEA)确定了HECTD2共表达基因的GO生物过程类别。结果显示,HECTD2及其共表达基因主要参与了“通过浆膜粘附分子的细胞-细胞粘附”(图3C)。然后,进行了京都基因组百科全书(KEGG)通路分析,结果显示共表达基因涉及“细胞粘附分子”和“病灶粘附”(图3D)。这些结果表明,HECTD2可能通过调控肿瘤细胞的粘附和间质重塑来促进癌症的进展。
此外,从cBioPortalhttp://www.cbioportal.org/)在线数据集下载了TCGA胃癌数据集以及与HECTD2呈正相关的基因,筛选出相关系数大于0.3的基因,并利用Metascapehttp://metascape.org/)进行了通路富集分析。结果显示,富集的通路还集中在“细胞连接组织”“细胞-细胞粘附”(图3E)。基于以上结果,推测HECTD2主要参与了胃癌的转移过程。因此,进一步分析了HECTD2在胃癌不同亚型和不同通路中的表达情况,发现HECTD2基因在MSI亚型胃癌中的表达量最低(图4A)。通路富集结果显示,HECTD2高表达患者的EMTPI3K/AKT通路被显著激活(图4DE),而细胞周期和细胞凋亡在高表达患者中被抑制,说明肿瘤细胞凋亡通路(图4BC)在高表达患者中被抑制,正常细胞凋亡被抑制。


(五)HECTD2重塑肿瘤微环境与免疫疗法的疗效有关

由于发现HECTD2可能通过肿瘤间质重塑在促进肿瘤进展方面发挥作用,因此评估了不同HECTD2表达水平下的基质评分(肿瘤组织中的基质)、免疫评分(肿瘤组织中的免疫细胞浸润)和估计评分(肿瘤纯度)。结果显示,在高表达HECTD2的胃癌患者中,这三个评分都明显较高(图5A)。这表明,高表达患者的间质细胞和免疫细胞浸润均增加,这可能是导致预后不良的因素。同时,这也与之前的研究结论一致:即HECTD2的高表达通过重建肿瘤基质和肿瘤微环境发挥作用。
接下来,评估了HECTD2对免疫细胞浸润的影响。如图5B所示,HECTD2的高表达可能会招募更多的“静息肥大细胞”、“单核细胞”和“CD4记忆静息T细胞”,但会拒绝“巨噬细胞M0”、“T细胞”、“CD4记忆激活”和“肥大细胞激活”细胞的浸润。针对这一现象,进一步评估了HECTD2与免疫疗法疗效的关系。首先,检测了目前被认为与免疫治疗疗效相关的肿瘤突变负荷(TMB),发现它与HECTD2的表达呈负相关(图5C),这表明HECTD2低表达的患者可能对免疫检查点抑制剂的治疗反应更好。然后计算了免疫评分,发现低表达组的免疫评分高于高表达组(图5D-G),这也证实了免疫检查点抑制剂在低表达组的疗效可能更好,为药物的临床应用提供了依据。
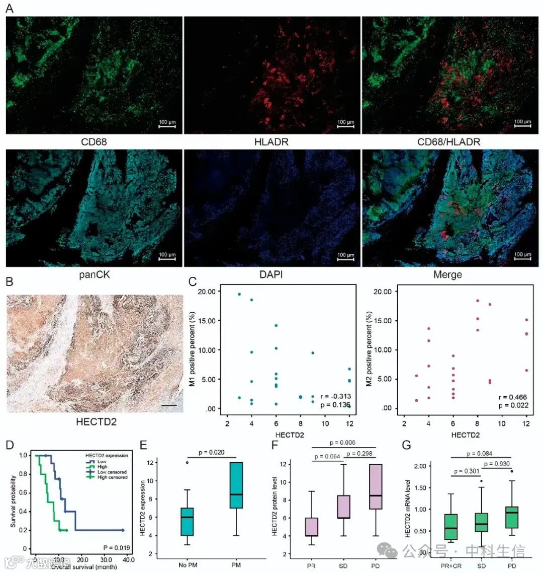
基于HECTD2与巨噬细胞浸润存在明显的正相关和负相关,应用多重免疫荧光检测法研究了胃癌标本中HECTD2表达与M1M2巨噬细胞浸润的相关性(图6A)。图6B显示了相应切片的IHC图像。结果显示,HECTD2的高表达明显诱导了M2巨噬细胞的浸润。统计分析显示,HECTD2M2巨噬细胞表达呈正相关(r = 0.466p = 0.022,图6C),但与M1巨噬细胞呈负相关(r = -0.313p = 0.136)。统计分析显示,HECTD2高表达的胃癌患者预后较差(图6D),这与之前的在线数据分析结果一致。在腹膜转移的胃癌患者中,HECTD2的表达更高(图6E),进一步证实了HECTD2是胃癌腹膜转移的有效预测指标。
同时,研究了HECTD2的表达与临床病理参数的关系,发现HECTD2的表达与T分期和N分期显著相关。此外,还分析了包括HECTD2表达在内的各种病理参数与胃癌预后的相关性。结果显示,TNM分期、血管侵犯和HECTD2的高表达是胃癌的不良预后因素。基于这一结果,分析了预测免疫治疗疗效的相关指标,发现ECOG评分、M1M2细胞浸润和HECTD2表达均是免疫治疗疗效的有效指标。从HR值来看,HECTD2表达可能更有优势,而PD-L1表达和CEA水平也是预测疗效的指标,但没有明显的统计学意义,这可能是由于我们选择的PD-L1表达截断值和样本量有限所致。HECTD2高表达的患者治疗反应较差,而PR疗效好的患者HECTD2表达较低(图6F),mRNA水平相似(图6G)。这表明HECTD2不仅会促进胃癌的进展和腹膜转移,还是胃癌的独立预后因素和免疫治疗疗效的预测因素。


【声明】内容源于网络
0
0
中科生信
中科生信是一家专业从事生物技术服务的公司,提供生物医学领域的定制化数据分析服务。公司业务有:二代测序平台、数据库搭建技术、测序个性化分析平台、以及生信分析定制化服务!致力于为客户提供“一站式”科研服务。
内容 580
粉丝 0
中科生信 中科生信是一家专业从事生物技术服务的公司,提供生物医学领域的定制化数据分析服务。公司业务有:二代测序平台、数据库搭建技术、测序个性化分析平台、以及生信分析定制化服务!致力于为客户提供“一站式”科研服务。
总阅读1.1k
粉丝0
内容580