今天小编和大家分析一篇24年3月发表在Diabetology & Metabolic Syndrome杂志的文章《Two ferroptosis-specific expressed genes NOX4 and PARP14 are considered as potential biomarkers for the diagnosis and treatment of diabetic retinopathy and atherosclerosis》。糖尿病视网膜病变(DR)和动脉粥样硬化(AS)是糖尿病患者常见的并发症,两者具有重要的病理生理相似性和共同的发病机制。迄今为止的研究表明,铁死亡在DR和AS的发生和发展中起着至关重要的作用,但其在这两种疾病中的机制尚不清楚。本研究通过生物信息学方法,最终确定铁死亡相关基因NOX4和PARP14可能是DR和AS的常见生物标志物。两者都与DR和AS患者的免疫浸润有关。研究数据为这两种疾病的早期诊断和免疫治疗提供了理论依据。
糖尿病视网膜病变(DR)是糖尿病最常见、最具破坏性的眼部并发症。动脉粥样硬化(AS)也是糖尿病患者常见的并发症之一。近年来,DR与AS之间的关系引起了很大一部分研究关注。在2型糖尿病(T2D)中,DR单独或合并其他微血管并发症与患者颈动脉粥样硬化相关。此外,DR的存在可以确定1型糖尿病(T1D)患者颈动脉粥样硬化的风险。DR和AS的发生和发展非常隐蔽,很难发现。当发生视力丧失或血管损伤时,就错过了诊断和治疗的最佳时机。因此,这对进一步研究DR和AS的发病机制和寻找新的诊断生物标志物具有重要意义。
铁死亡是一种依赖于铁离子的程序性细胞死亡的非常规模式。铁死亡的形态学表现为线粒体萎缩,线粒体膜密度凝聚,线粒体嵴减少或消失。铁死亡的发生和GPX4的失活导致细胞内脂质活性氧(ROS)的增加,ROS攻击脂质,诱导脂质过氧化,导致细胞死亡。ROS引起的内皮功能障碍是AS发生的初始环节。研究表明,铁死亡与AS和DR的发病机制密切相关。然而,DR和AS与死亡相关的发病机制、信号通路和生物标志物尚不清楚。
方法:
DR芯片数据(GSE60436和GSE102485)和AS芯片数据(GSE100927和GSE57691)是从基因表达综合(GEO)数据库中获得的。使用limma软件包对差异表达基因(DEGs)进行筛选,从FerrDbV2数据库中获得与铁死亡相关的基因。通过外部数据集验证和受试者工作特征(ROC)曲线分析,鉴定出2个关键基因(NOX4和PARP14)。采用基因本体(GO)和基因集富集分析(GSEA)进行功能富集分析,建立miRNA-mRNA网络。采用CIBERSORT算法识别疾病组与对照组之间的免疫细胞浸润情况。接下来,采用Spearman方法研究了关键基因与浸润免疫细胞之间的相关性。最后,确认了2个关键基因与铁死亡标志物的相关性。
结果:
1、DR和AS中DE-FRG的鉴定
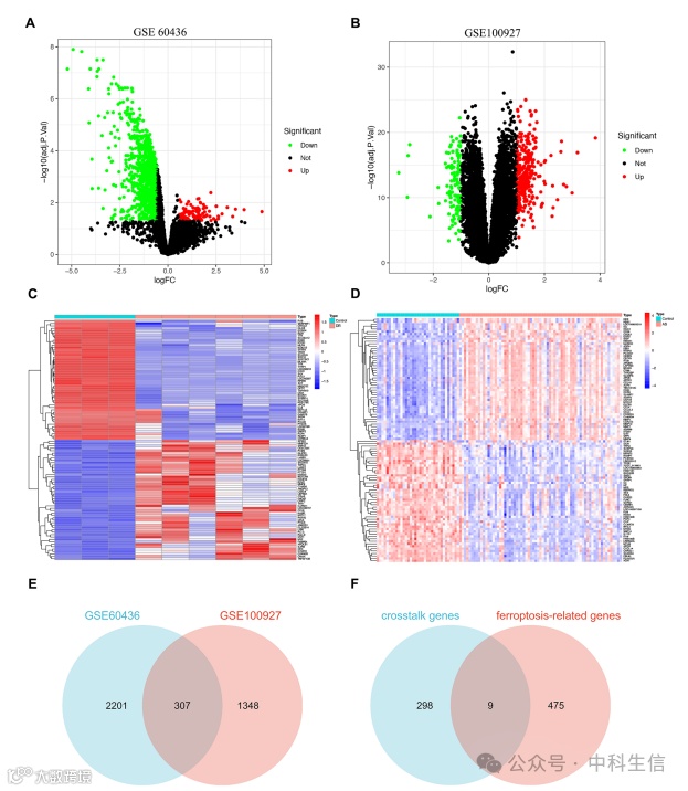
图1是数据集选择和研究设计的流程图。484个FRGs来自FerrDb V2数据库。GSE60436和GSE100927中DEGs的表达以火山图和热图的形式显示(图2A-D)。通过对GSE60436和GSE100927的差异表达分析,307个常见基因在DR和AS中均有显著差异表达(图2E)。通过提取DEGs和FRGs的交集,我们得到了9个DE-FRGs,包括TLR4、PARP12、PARP14、CYBB、NOX4、ABCC5、BID、LIFR和SNCA(图2F)。

图1

图2
2、鉴定DR和AS中的关键基因
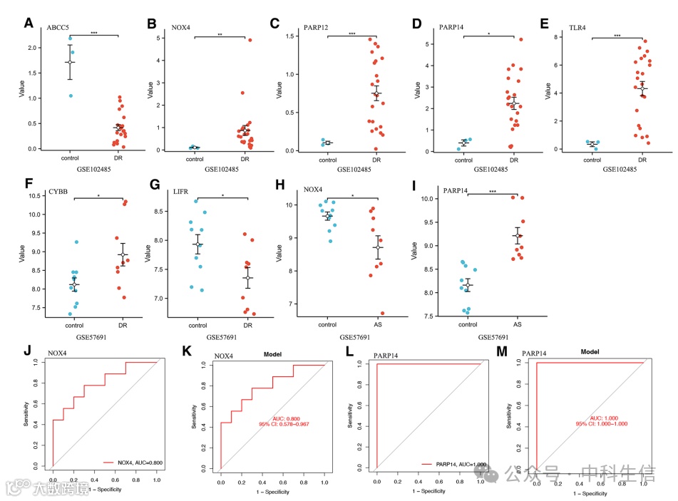
为了进一步确定关键基因并评估其诊断价值,我们在两个外部验证数据集GSE102485和GSE57691中观察了9个DE-FRGs的表达,以获得稳健的诊断关键基因。在这些基因中,我们发现在GSE102485中,与对照组相比,DR组中ABCC5、NOX4、PARP12、PARP14和TLR4的表达有显著差异(图3A-E)。在数据集GES57691中,AS组中CYBB、LIFR、NOX4和PARP14的表达水平与对照组相比有显著差异(图3F-I)。其中,NOX4和PARP14在两个疾病组中与对照组相比有显著差异。用ROC曲线和AUC评估了GSE57691中NOX4和PARP14的诊断准确性。结果发现,NOX4和PARP14都具有很高的诊断价值,AUC=0.80和AUC=1.00(图3J-M)。总之,NOX4和PARP14被认为是关键基因,并被选中进行后续分析。

图3
3、miRNA-mRNA网络的构建
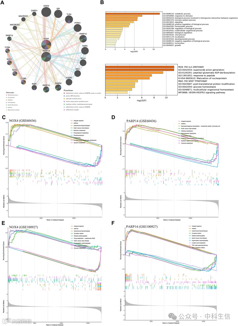
为了准确识别miRNA的靶基因,我们利用TarBaseV8.0数据库的数据建立了miRNA-mRNA网络,并通过Cytoscape将网络可视化。如图4所示,结果显示有12个miRNA与靶基因NOX4相连,38个miRNA与靶基因PARP14相连。网络中观察到三个常见的miRNA(hsa-miR-1-3p、hsa-miR-129-2-3p和hsa-miR-155-5p)。

图4
4、DR和AS中关键基因的功能富集分析
通过GeneMANIA鉴定了NOX4和PARP14的基因-基因相互作用网络和显著富集的生物学过程。明显富集的生物过程包括氧化还原酶活性、蛋白质ADP-核糖基化、超氧化物代谢过程、活性氧代谢过程等(图5A)。Metascape分析显示了富集集的顶级群集(图5B)。关键基因富集于代谢过程、涉及生物种间相互作用的生物过程、免疫系统过程等。通路数据富集于PID通路和VEGFA-VEGFR2信号通路等。随后进行了与两个关键基因相关的GSEA,以比较疾病组和对照组的不同通路。NOX4和PARP14在DR组的组氨酸代谢、苯丙氨酸代谢和光传导中明显富集(图5C,D),而在AS组的昼夜节律和扩张型心肌病中明显富集(图5E,F)。总之,NOX4、PARP14及其相关基因主要富集在氧化应激、代谢过程、免疫系统和VEGFA-VEGFR2信号通路中。

图5
5、DR和AS中的免疫细胞浸润和相关性
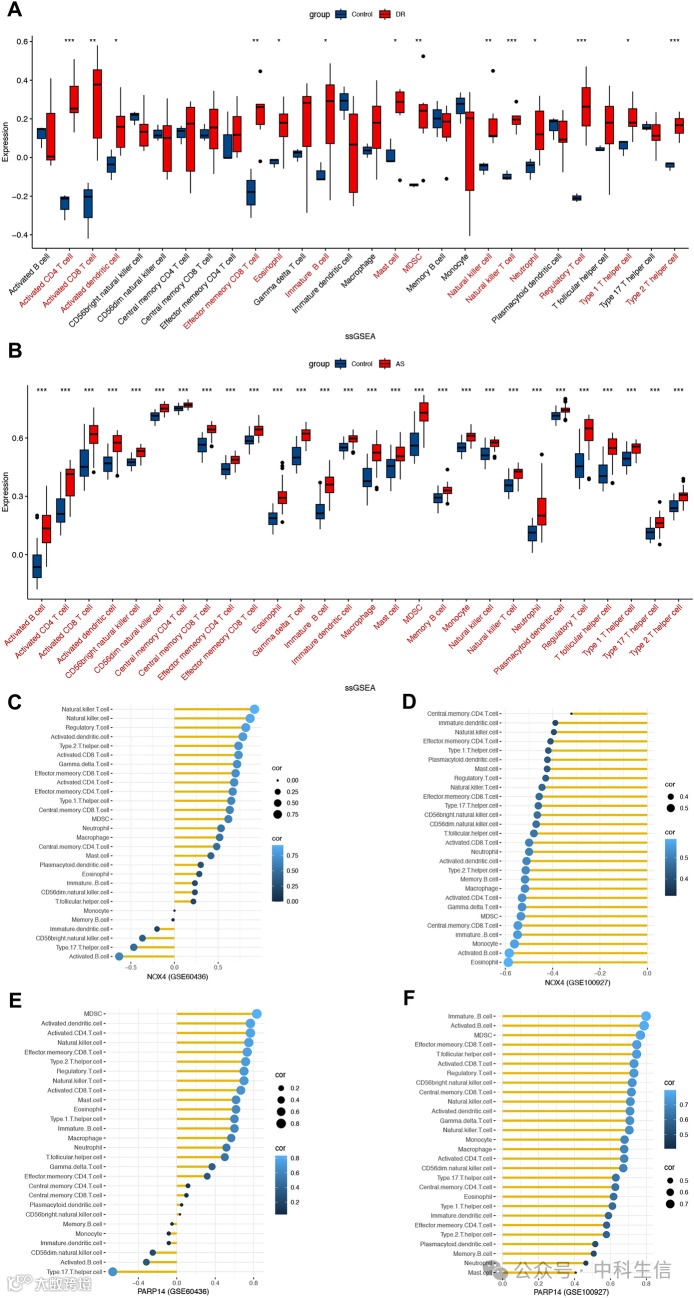
我们采用CIBERSORT方法来评估各种免疫细胞的丰度。我们进一步计算了疾病和对照组之间免疫细胞比例的显著差异。活化的CD4T细胞、自然杀伤T细胞、调节性T细胞、2型辅助性T细胞(P<0.001),活化的CD8T细胞、效应记忆CD8T细胞、MDSC、自然杀伤细胞(P<0.01),活化的树突状细胞、嗜酸性粒细胞、未成熟B细胞、肥大细胞、中性粒细胞和1型辅助性T细胞(P<0.05)在DR样本和对照样本之间差异显著(图6A)。几乎所有免疫细胞的表达在AS组和对照组之间都有显著差异(图6B)。利用斯皮尔曼相关系数确定了关键基因与免疫细胞之间的相关性分析,并用棒棒糖图将结果直观地显示出来。如图6C所示,在DR中,NOX4的表达与自然杀伤T细胞、自然杀伤细胞和调节性T细胞的浸润丰度呈强正相关,而NOX4的表达与活化B细胞、17型T辅助细胞呈负相关。图6E显示,在DR中,PARP14表达与MDSC、活化树突状细胞和活化CD4T细胞呈正相关,而与17型T辅助细胞呈负相关。图6D显示,在AS中,NOX4表达与嗜酸性粒细胞、活化B细胞和单核细胞呈负相关。如图6F所示,PARP14的表达与AS中未成熟B细胞、活化B细胞和MDSC呈正相关。总之,活化B细胞、MDSC和17型T辅助细胞是参与DR和AS免疫浸润过程的常见免疫细胞。

图6
6、关键基因与铁死亡标志基因的相关性
为了进一步证明关键基因与铁死亡之间的关系,我们从FerrDb数据库中下载了9个铁死亡标记基因,并观察了关键基因与铁死亡标记基因之间的联系。结果表明,无论在DR还是AS中,关键基因与大多数铁死亡标记基因之间都存在明显的相关性。其中,PTGS2、TF、CHAC1、SLC40A1、FTH1、HSPB1与NOX4和PARP14高度相关(图7)。

图7