✦+
+
分享一篇2022年1月发表在Int J Mol Sci.(IF:6.208)的文章《Identification of Core Genes and Pathways in Melanoma Metastasis via Bioinformatics Analysis》(PMID: 35054979),文章结果表明,KRT5敲低能显著增强黑色素瘤的细胞转移能力。该思路同样适用于其他肿瘤的研究,有相关需求的老师欢迎联系我们。
✦ +
+
背景&方法
背景:
黑色素瘤作为最常见和最严峻的恶性皮肤癌,其发病率在过去40年中持续上升。
方法:
1.鉴定原发性和转移性黑色素瘤之间的差异表达基因;
2.DEG的GO功能和KEGG通路富集分析;
3.PPI网络的hub基因和模块筛选;
4.Hub基因在TCGA数据库中的表达验证;
5.Hub基因的蛋白质水平验证;
6.KRT5的细胞增殖、迁移和侵袭实验验证;
✦ +
+
结果
DEG的识别
GSE8401共鉴定出425个DEG,其中上调基因60个,下调基因365个。PSPH是最显着上调的基因,S100A7是最显着下调的基因。
DEG的GO功能和KEGG通路富集分析
使用DAVID软件分别对上、下调DEG进行富集分析。
PPI网络的hub基因和模块筛选
从STRING数据库获得DEG的相互作用信息,选择具有最高连接度的前10个基因并将其定义为hub基因。此外,使用Cytoscape中的MCODE插件得到2个重要模块。基于GO功能和KEGG通路分析,这两个模块主要与细胞周期、ECM-受体相互作用、粘着斑和PI3K-Akt信号通路相关。
在TCGA数据库中验证原发性黑色素瘤和转移部位之间的Hub基因表达
COL17A1、DSG1、KRT14、FLG、CDH1、DSP、IVL和KRT5基因表达水平在转移性黑色素瘤中较原发性黑色素瘤显着降低,CDK1和EGFR的基因表达水平在转移性黑色素瘤和原发性黑色素瘤之间没有显着差异。
验证转移前和转移后黑色素瘤细胞中Hub基因的蛋白质表达
接下来,进行蛋白质印迹以测量这八个中枢基因的蛋白质水平。与原发性黑色素瘤细胞相比,这8个中枢基因的表达在转移性黑色素瘤细胞中显着下调。
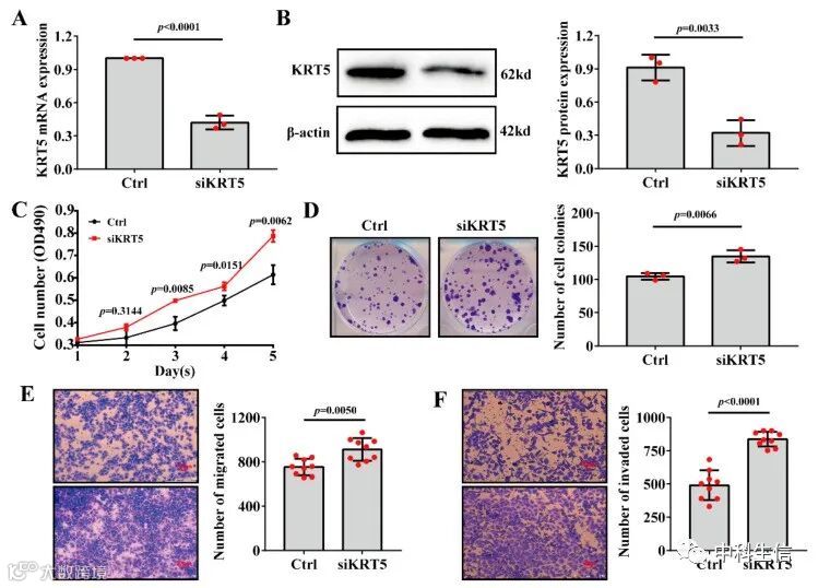
KRT5敲低促进黑色素瘤的细胞增殖、迁移和侵袭
选择了其中一个枢纽基因KRT5进行进一步的生物实验分析。MTT实验表明,A375细胞的增殖率在KRT5敲低后显着增加。菌落形成实验表明,转染KRT5-siRNA组的菌落数明显高于对照组。Transwell分析表明,在A375细胞中敲除KRT5后,迁移和侵袭能力显着增强。这些结果表明KRT5在黑色素瘤转移中的抑制作用。
今天的分享就到这里啦,对上述分析方法感兴趣或者没有研究思路的小伙伴,欢迎扫下方二维码前来咨询哦!先到先得,欲购从速!
✦+
+
中科生信

