今天小编分享一篇2022年8月30日发表在Front Oncol的文章(IF :5.738),题目为“Development and validation of a prognosis prediction model based on 18 endoplasmic reticulum stress-related genes for patients with lung adenocarcinoma”。
背景和方法
背景:内质网 (ER) 应激对各种癌症的细胞存活、增殖和转移具有至关重要的影响。然而,ER 应激在肺腺癌中的作用仍不清楚。
方法:
1. 从癌症基因组图谱(TCGA)和三个基因表达综合(GEO)数据集中提取肺腺癌(LUAD)样本的基因表达和临床数据。
2. ER 应激评分 (ERSS) 是基于从 799 个 ER 应激相关基因中通过最小绝对收缩和选择算子 (LASSO) 回归选择的hub基因构建的。
3. 开发了整合 ERSS 和 TNM 分期的 Cox 回归模型来预测 TCGA 队列的总生存期 (OS),并在 GEO 队列中得到验证。
4. 进行基因集富集分析 (GSEA)、单样本 GSEA (ssGSEA) 和基因突变分析以进一步了解 ERSS 的分子特征。
5. 通过 ESTIMATE、CIBERSORT 和 xCell 算法评估肿瘤免疫浸润。
结果
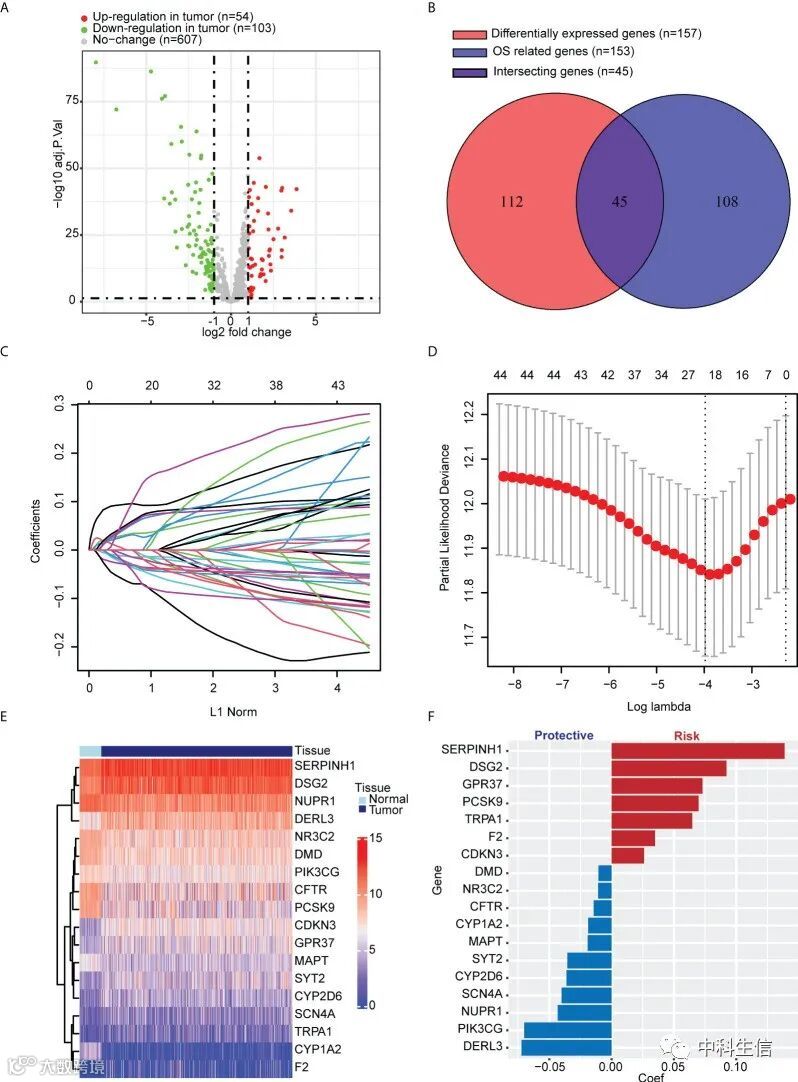
1.基于18个内质网应激相关基因的内质网应激评分开发
鉴定与 TCGA 队列中 LUAD 患者的肿瘤发生和存活相关的关键 ER 应激相关基因(图1)。(A)在 764 个 ER 应激相关基因中,157 个是肿瘤和正常肺组织之间的 DEG。(B) 153 个基因在单变量 Cox 回归中与 OS 显着相关,其中 45 个是 DEG。(C, D) LASSO 回归和交叉验证确定了 18 个与 OS 相关的hub基因。(E)热图显示 18 个hub基因的表达。(F)不同的hub基因具有不同的系数。在 18 个 hub 基因中,7 个与较差的预后相关,11 个与较好的预后相关。
图1
2.通过整合TCGA队列中肺腺癌患者的内质网应激评分和 TNM 分期构建和评估预测模型
构建 ERSS 以预测来自 TCGA 队列的 LUAD 患者的 OS(图2)。(A) ERSS 高的患者 OS 显着缩短 ( p < 0.0001)。(B) Cox 回归分析显示较高的 TNM 分期 ( p < 0.001, HR = 1.55, 95%CI: 1.34-1.8) 和较高的 ERSS ( p < 0.001, HR = 3.83, 95%CI: 2.8-5.2) 是独立的预测因子。(C)我们通过 Cox 回归构建了一个由 TNM 阶段和 ERSS 组成的预测模型。列线图用于可视化 Cox 模型。(D) OS 的 ERSS 1、3 和 5 年的 AUC。(E) OS 在 TNM 阶段 1、3 和 5 年的 AUC。(F)OS 预测模型在 1、3 和 5 年的 AUC。
图2
3.基因表达综合数据集中预测模型的外部验证
GEO 队列中 ERSS 的外部验证(图3)。(A, B) GSE30219队列中的验证表明,高 ERSS 与较短的 OS 显着相关 ( p = 0.005) 并独立预测较短的 OS ( p < 0.001)。(C) 1 年、3 年和 5 年 OS 的 ERSS 的 AUC 值分别为 0.775、0.675 和 0.658。(D)在GSE31210队列中,高 ERSS 患者的 OS 较短(p = 0.059)。(E)较高的 ERSS 是较差 OS 的独立预测因子 ( p = 0.015)。(F) ERSS 1、3 和 5 年 OS 的 AUC 值分别为 0.919、0.799 和 0.717。(G, H)同样,单变量和多变量分析表明,高 ERSS 预测GSE72094队列中的 OS 较差。(F) ERSS 1、3 和 5 年 OS 的 AUC 值分别为 0.695、0.710 和 0.739。
图3
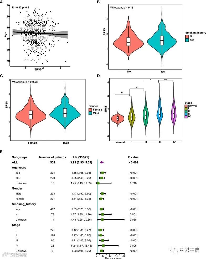
4.临床特征与内质网应激评分的相关性
TCGA队列中临床特征与ERSS的相关性(图4)。(A) ERSS 与年龄无关。(B)与女性相比,男性的 ERSS 更高。(C)吸烟史与 ERSS 无关。(D)晚期患者的 ERSS 显着高于早期患者。(E)高 ERSS 与不同亚组中较差的 OS 显着相关。
图4
5.内质网应激评分的分子特征
通路富集分析探索了 TCGA 队列中 ERSS 的分子特征(图5)。(A)单样本 GSEA 显示 ERSS 与未折叠蛋白反应通路显着正相关。(B)分析了高 ERSS 和低 ERSS 患者之间的差异表达基因。(C)标志性通路在高 ERSS 组中显着激活或抑制。前 20 名显着 KEGG (D) , GO BP (E) , MF (F) , CC (G)在高 ERSS 组中丰富的术语。
图5
6.内质网应激评分与肿瘤淋巴细胞浸润有关
高 ERSS 与抑制性肿瘤免疫微环境相关(图6)。(A) ESTIMATE 算法显示 ERSS 与免疫评分呈负相关(p = 3.1e-06,R = -0.2),表明更高的 ERSS 是通过更少的免疫细胞浸润来实现的。(B)通过 CIBERSORT 算法评估了 22 种免疫细胞。M2巨噬细胞占所有免疫细胞的比例最高,其次是静息CD4+记忆T细胞。(C)通过高低 ERSS 组之间的多组箱形图很好地比较了浸润免疫细胞的水平。(D-F)我们进行了 xCell 算法以进一步阐明 CD4+T 细胞不同亚型的变化。Th1 细胞 ( p = 2.8e-08, R = 0.24) 和 Th2 细胞 ( p< 2.2e-16, R = 0.48) 与 ERSS 呈正相关。调节性 T 细胞与 ERSS 呈负相关(p = 0.033,R = -0.094)。(G-I)同时,xCell 算法显示 ERSS 与 B 细胞 ( p = 1e-09, R = -0.26)、CD8+ T 细胞 ( p = 5.1e-05, R = -0.18) 和中央记忆 CD8+ T 细胞 ( p = 0.00098, R = -0.14)呈负相关。(J-L)较高的 ERSS 与 CTLA-4 ( p = 5e-05, R = -0.18) 和 PD-1 ( p = 0.0067, R = -0.12) 的较低表达和 PD-L1 的较高表达显着相关( p= 0.022,R = 0.1)。
图6
·ZKSX ·

