点击蓝字
关注我们
早!今天小编和大家分享一篇22年11月发表在 Front Oncol杂志(IF:6.244)的文章《Integrated systemic analysis of FAM72A to identify its clinical relevance, biological function, and relationship to drug sensitivity in hepatocellular carcinoma》。FAM72A蛋白是一种在神经干细胞中表达的新型蛋白质编码基因,研究表明它与多种非神经组织中恶性肿瘤的发生、发展和预后有关,如胃肠道癌,乳腺癌,肺癌,肝癌和卵巢癌。然而其在HCC中的生物学功能仍有待进一步研究。在这篇文章中,作者结合生物信息学方法与基础实验验证,证明了FAM72A可能通过激活HCC干性,致癌突变和免疫逃逸的关键蛋白质,从而成为诊断和预测肝癌患者预后的潜在分子标志物,并将FAM72A / mTOR轴确定为HCC的潜在治疗靶点,从而帮助我们更好地理解HCC病理生理过程中涉及的分子机制,并最终促进新治疗策略的开发。
一
背景&方法
肝细胞癌(HCC)是最常见的肝恶性肿瘤类型,约25%的HCC中出现了潜在的可操作突变。免疫检查点抑制剂(ICIs)被指示为癌症治疗的标准,但由于HCC的免疫微环境是高度异质性的,大多数HCC患者预后不良,5年生存率为4%-17%。因此,确定肝细胞癌早期诊断、个体化免疫治疗和预后评估的有效靶点对于提高患者的生存率至关重要。FAM72A是一种神经元蛋白,研究表明,FAM72A在非神经组织中表达的增加可能会刺激癌症的发生和发展,并诱导治疗耐药性,但其在HCC中的诊断和预后价值尚不清楚。本文旨在基于多组学数据库全面验证FAM72A在HCC中的预后和生物学价值。
方法
1. 从GDC和ICGC公共数据库下载了HCC与LIHC相关数据信息。
2. 基于UCSC Xena进行FAM72家族基因的泛癌分析,包括基因表达分析,预后分析,干性分析,突变分析与免疫相关性分析
3. 通过基因表达与生存分析揭示FAM72家族基因与HCC的预后相关性
4. 使用GSEA分析,相关性网络构建以及富集分析鉴定FAM72A在HCC中涉及的潜在功能及其机制轴。
5. 通过免疫相关分析与药物敏感性分析探索FAM72A的免疫治疗潜力。
二
流程图
三
研究结果
1.FAM72基因的表达模式因癌症而异
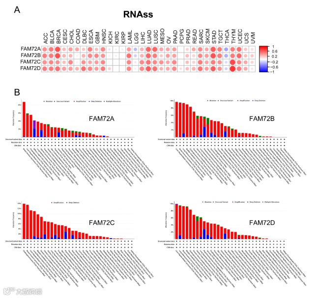
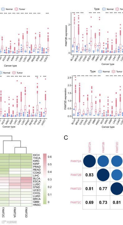
基于对UCSC Xena平台获得的18种癌症类型进行泛癌分析,发现FAM72家族基因在多种肿瘤中的表达水平明显高于相应的正常组织,且成员之间呈正相关。接着,单因素方差分析揭示FAM72家族基因的过表达与癌症的不良结局显著相关
干性分析表明FAM72家族基因的过表达与大多数肿瘤的干性之间存在正相关关系,尤其是HCC(LIHC),cBioPortal数据库也显示HCC中FAM72家族四个基因的突变频率均高于大多数肿瘤
为了进一步了解FAM72表达是否与肿瘤免疫有关,FAM72表达与肿瘤免疫的相关性被进一步分析,结果表明在C2免疫亚型中,FAN72基因的表达显著增加,且基质评分、免疫评分与大多数癌症(包括肝细胞癌)的FAM72基因表达显著相关
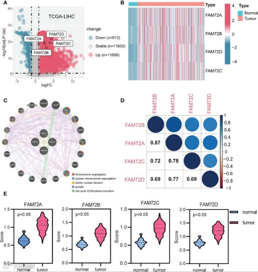
2.FAM72在HCC中高水平表达,与细胞周期相关
为了探究FAM72家族基因与HCC的关联,差异表达分析用于筛选表征FAM72家族基因的表达情况。GeneMANIA数据库探索了与FAM72家族基因潜在关联的20个靶基因,并表明其相互作用功能主要涉及染色体和细胞周期的改变。秩和检验表明FAM72活性评分在正常和肿瘤样本中的分布差异显著,且HCC组的评分显著较高。
3.FAM72A在肝细胞癌中上调,且与较短的生存期相关
为了进一步探讨FAM72在HCC预后的预测作用,通过结合TCGA-LIHC队列中肝细胞癌患者的临床信息,FAM72高表达组和低表达组的HCC患者的总生存率(OS)被检测,其中低FAM72A表达组(72.8%)的五年生存率最高(FAM72B:72.7%;FAM72C:69.8%;FAM72D:67.9%)。接着,采用单因素和多因素Cox回归分析发现FAM72A和FAM72B的高表达水平是OS的独立危险因素。ROC分析进一步揭示FAM72A在诊断肝细胞癌方面表现出更好的预测能力,AUC值为0.906。另外,K-M曲线也表明,高FAM72A表达与年龄、性别等方面的的预后不良密切相关。
ICGC-LIRI-JP数据库也得出了相近的结论,其中,肿瘤组织的FAM72A表达水平更高,ROC曲线表明其预测效果良好,临床生存曲线中,FAM72A的低表达代表更高的生存率。
4.FAM72A在HCC中表达的实验验证表明其促进肝细胞增殖
为了验证生物信息学分析的结果,FAM72A作为FAM72家族中最具代表性的基因被选中进行进一步分析。
免疫组化(HIC)和蛋白免疫印迹分析(western blot)表明FAM72A在HCC患者和DEN诱导的HCC小鼠模型中的表达水平均显著升高。又通过CCK-8探索了FAM72A在HCC细胞系(Hep3B和HepG2)增殖中的作用,发现FAM72A下调与HCC细胞增殖能力差密切相关。
5.FAM72A与增强HCC的干性有关
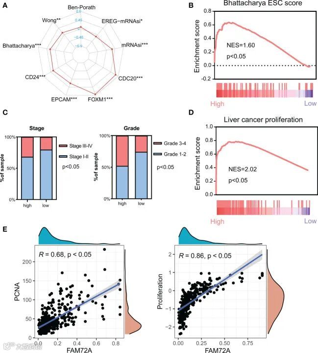
基于肿瘤干细胞具有无限的自我更新和分裂能力,研究发现FAM72A与干细胞的标志物和评分密切相关,且高FAM72A表达在Bhattacharya ESC特征中显着富集。根据肿瘤比例可知,具有更高分期和分级的肿瘤在FAM72A的高表达的患者中显著增加。
此外,高FAM72A表达在“肝癌增殖”中显著富集,FAM72A表达也与PCNA表达(R = 0.68,p < 0.05)和增殖评分(R = 0.86,p < 0.05)显著正相关
基于上述结果,western blot分析表明,沉默FAM72A确实抑制了细胞周期的关键调节蛋白水平,例如CCNE1,CCND1和CDK2,PCNA在HepG2/Hep3B细胞中的表达也明显受到抑制。
6.FAM72A与HCC中促癌突变谱相关
由于基因组变异和基因突变是不良结局和肿瘤抑制基因突变的重要因素,因此研究了FAM72A的改变及其对体细胞突变的影响。根据GRCh38文件,发现FAM72A位于1号染色体上,其扩增是主要的遗传改变。接着使用cBioPortal数据库进一步确定了遗传改变与存活之间的关系,结果并不显著。但是根据FAM72A基因的中位表达量将HCC样本分为高表达组和低表达组后,发现在低表达组中,前癌基因CTNNB1突变的频率显著更高,而高表达组中TP53突变频率更高。另外,FAM72A表达也与突变评分呈正相关,如节段数、非整倍体评分和分数改变等。
7.mTOR轴被确定为HCC中FAM72A的目标
为了进一步阐明FAM72A在HCC中的潜在分子机制,GSEA富集分析发现mTOR途径在高FAM72A表达组显著富集。相关性分析也表明FAM72A的表达与mTOR通路中关键基因成正相关,同样在敲低FAM72A时mTOR表达水平显著降低。生存分析显示,FAM72A和mTOR表达均有助于缩短临床生存期,其中FAM72A和mTOR高表达的患者预后最差。药物敏感性分析表明高和低FAM72A表达组对索拉非尼(一种酪氨酸激酶抑制剂)和雷帕霉素(一种mTOR抑制剂)的敏感性有显著差异。
CCK-8测定还表明与载体对照相比,FAM72A过表达促进了细胞增殖,并降低了索拉非尼对HepG2和Hep3B细胞增殖的抑制作用。然而,雷帕霉素显著增强了索拉非尼对HepG2和Hep3B细胞增殖的抑制作用
8.根据GO和KEGG富集分析,FAM72A可能与TME有关
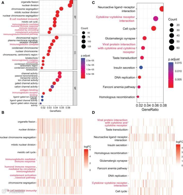
通过从TCGA-LIHC队列的高和低FAM72A表达组之间鉴定出差异表达基因,富集分析进一步揭示了FAM72A相关基因集在免疫相关途径中显着富集,例如B细胞介导的免疫,免疫应答,免疫球蛋白复合物循环,抗原结合和细胞因子-细胞因子受体相互作用。这些结果表明FAM72A似乎与免疫调节有关。
9.高FAM72A表达与活化的浸润免疫细胞群和对免疫治疗的敏感性相关
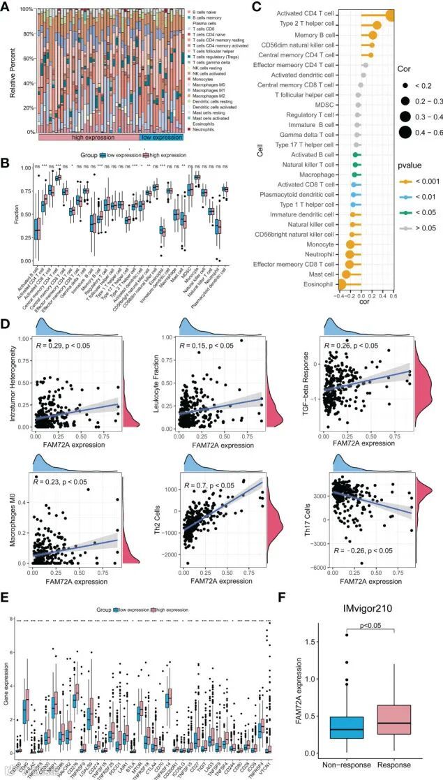
因此,为了证实FAM72A在肿瘤免疫分化和激活中的关键调节作用,研究检测了HCC微环境中FAM72A过表达与免疫细胞浸润之间的关系。CIBERSOFT与ssGSEA分析表明,与FAM72A低组相比,FAM72A高表达组含有明显更高比例的活化CD4 T细胞,记忆CD4 T细胞等。相关性分析也表明,FAM72A表达与2型T辅助细胞含量呈正相关,而与1型T辅助细胞显著负相关。斯皮尔曼相关性分析评估了FAM72A表达与免疫评分之间的相关性,表明其与肿瘤内异质性,白细胞部分,TGF-β反应,M0巨噬细胞丰度,Th2细胞和Th17细胞均显著正相关。免疫检查点检测和免疫治疗敏感性分析进一步表明,FAM72A表达较高的患者对免疫治疗更敏感,说明了FAM72A可能作为HCC免疫治疗的重要潜在靶点
基于mTOR和FAM72A之间的潜在关系,mTOR与免疫力之间的关联也被分析。与FAM72A相似,mTOR表达与多种免疫细胞浸润水平、免疫检查点呈正相关。IMvigor210数据库也使用mTOR的表达水平来评估免疫治疗的有效性,结果较为显著。
添加微信获取相关文献

