点击蓝字 关注我们
文章题目:
Comprehensive Analysis of a Glycolysis and Cholesterol Synthesis-Related Genes Signature for Predicting Prognosis and Immune Landscape in Osteosarcoma
发表杂志:
Frontiers in Immunology
影响因子:
IF=8.786
发表时间:
2022.12.9
创新点
首次构建了一个以糖酵解和胆固醇合成为主要特征的骨肉瘤预后特征,并且用细胞实验和泛癌分析进行验证。
背景介绍
骨肉瘤(Osteosarcoma)主要发生在长骨干骺端,是儿童和青少年癌症死亡的第二大因素。目前,手术切除、化疗、放疗、激素治疗、小分子靶向治疗是骨肉瘤治疗的主要方式。虽然骨肉瘤患者的生存率在联合化疗后大幅提高,但对于有远处转移的患者,5年生存率仍然不理想。为了帮助改善骨肉瘤的治疗,识别新的治疗靶点和生物标志物是至关重要的。
糖酵解(Glycolysis)在整个葡萄糖代谢过程中产生少量能量。研究表明,糖酵解过程的紊乱会导致骨肉瘤细胞的恶性增强。此外,脂质合成的重编程被认为是肿瘤生长所需的另一种重要的代谢异常,其中胆固醇生物合成途径的变化是至关重要的。然而,目前尚未建立与糖酵解和胆固醇合成相关的基因特征来预测骨肉瘤患者的预后。
数据介绍
本研究从 GEO,TARGET,MSigDB等几个公共数据库下载骨肉瘤样本的mRNA数据和临床信息。采用prcomp函数进行亚型间的主成分分析(PCA),用survival和 survminer包分析亚型间的生存差异。加权基因共表达网络分析(WGCNA)利用基因表达数据进行无标度网络构建。随机将样本分为训练集和验证集,并利用R survival包对训练集中关键模块的基因进行单变量Cox回归分析。采用ssGSEA方法分析了高低风险组的免疫细胞浸润差异。采用TRAM2与患者预后、肿瘤突变负担(TMB)和微卫星不稳定性(MSI)进行了相关性分析。
结果解析
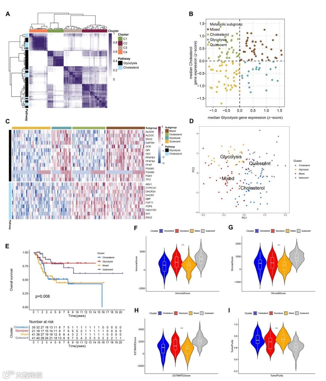
1. 通过GCSRGs的表达分析,确定骨肉瘤患者的4种亚型。
在去除批处理效应后,对GSE21257和 TARGET-OS数据集中的RNA-seq数据和临床信息进行整合。根据GCSRGs表达水平的中位值将样本分为4种代谢亚型:静止亚型(糖酵解≤0和胆固醇合成≤0),糖酵解亚型(糖酵解>0和胆固醇合成≤0),胆固醇亚型(糖酵解≤0和胆固醇合成>0),混合亚型(糖酵解>0和胆固醇合成>0)。此外,不同亚型预后存在显著性差异。进一步分析了不同亚型间肿瘤微环境的差异,ESTIMATE算法将免疫、基质和估计评分排序为静止亚型>糖酵解亚型>胆固醇亚型>混合亚型,但肿瘤纯度的趋势相反。
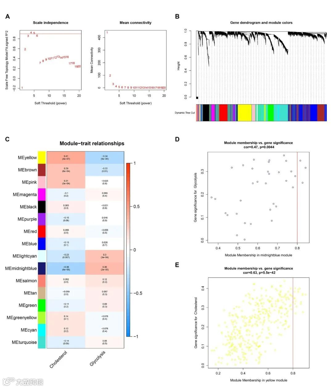
2. GCSRGs共表达网络与功能富集分析
通过WGCNA筛选出35个与糖酵解相关的模块基因和367个与胆固醇合成相关模块基因。402个基因被汇集起来作为关键代谢基因。
GO功能富集表明,GCSRGs主要与缺氧反应、氧反应降低、黏着斑、细胞−底物连接、核糖体、核糖体结构成分和单糖结合有关。KEGG功能富集显示,GCSRGs在癌症中主要与核糖体、HIF-1信号通路、糖酵解/糖异生和中心碳代谢等途径相关。
3. 预测骨肉瘤患者OS的GCSRGs特征的识别和构建
随后,作者将整个队列随机分为训练集和验证集。对训练队列中的关键代谢基因进行单因素Cox分析,通过R生存包筛选预后相关基因,其中12个基因与患者预后相关。然后,通过LASSO Cox回归分析,进一步降维,构建基因签名。通过LASSO Cox回归分析,确定有5个基因为独立的预测因子,即RPS28、MCAM、EN1、TRAM2和VEGFA。作者通过以下公式确定风险评分:风险评分= RPS28×0.513+MCAM×0.701-EN1×0.718+TRAM2×0.575+ VEGFA×0.467。训练、验证和全部样本均根据其中位风险评分分为高低风险组。在三个队列中,作者发现低风险组的生存概率明显大于另一组。然后,ROC曲线分析表明GCSRGs特征是骨肉瘤患者的有效预后预测因子。最后,作者比较了三组样本中两组之间的生存状态,并绘制了风险基因的表达热图。
4. GCSRGs特征的独立预后分析
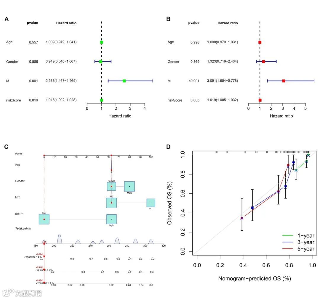
为了确定风险评分和其他临床特征是否是骨肉瘤患者的独立预后因素,作者进行了单因素和多因素Cox回归分析。单因素Cox回归分析显示,风险评分和转移的临床病理参数是骨肉瘤患者的独立预后因素,多因素Cox回归分析显示相同的结果。此外,作者构建了一个预后列线图来估计骨肉瘤患者的生存可能性。该列线图可以系统地预测骨肉瘤患者的1年、3年和5年的骨生存期。校准曲线显示,实际结果与预测结果一致。
5. GCSRGs签名的免疫浸润和药物敏感性分析
为了确认GCSRGs特征是否与肿瘤免疫相关,作者使用ssGSEA方法来评估两组间免疫细胞浸润的差异。结果表明,两组间嗜酸性粒细胞、巨噬细胞和自然杀伤细胞的表达均有显著性差异。其中,在高危组中,嗜酸性粒细胞比例显著增加,而巨噬细胞和自然杀伤细胞比例则相反。此外,免疫检查点的表达(包括LGALS9、HAVCR2、LAIR1、TNFSF4、PDCD1LG2、TNFSF15、ICOS、CD200R1、TNFSF14和BTLA)在两组间差异显著,且在低风险组内表达量明显较高。因此,作者认为高低风险组的免疫治疗效果有差异。此外,药物敏感性分析显示,高风险组患者对11种药物敏感,低风险组患者对13种药物敏感。
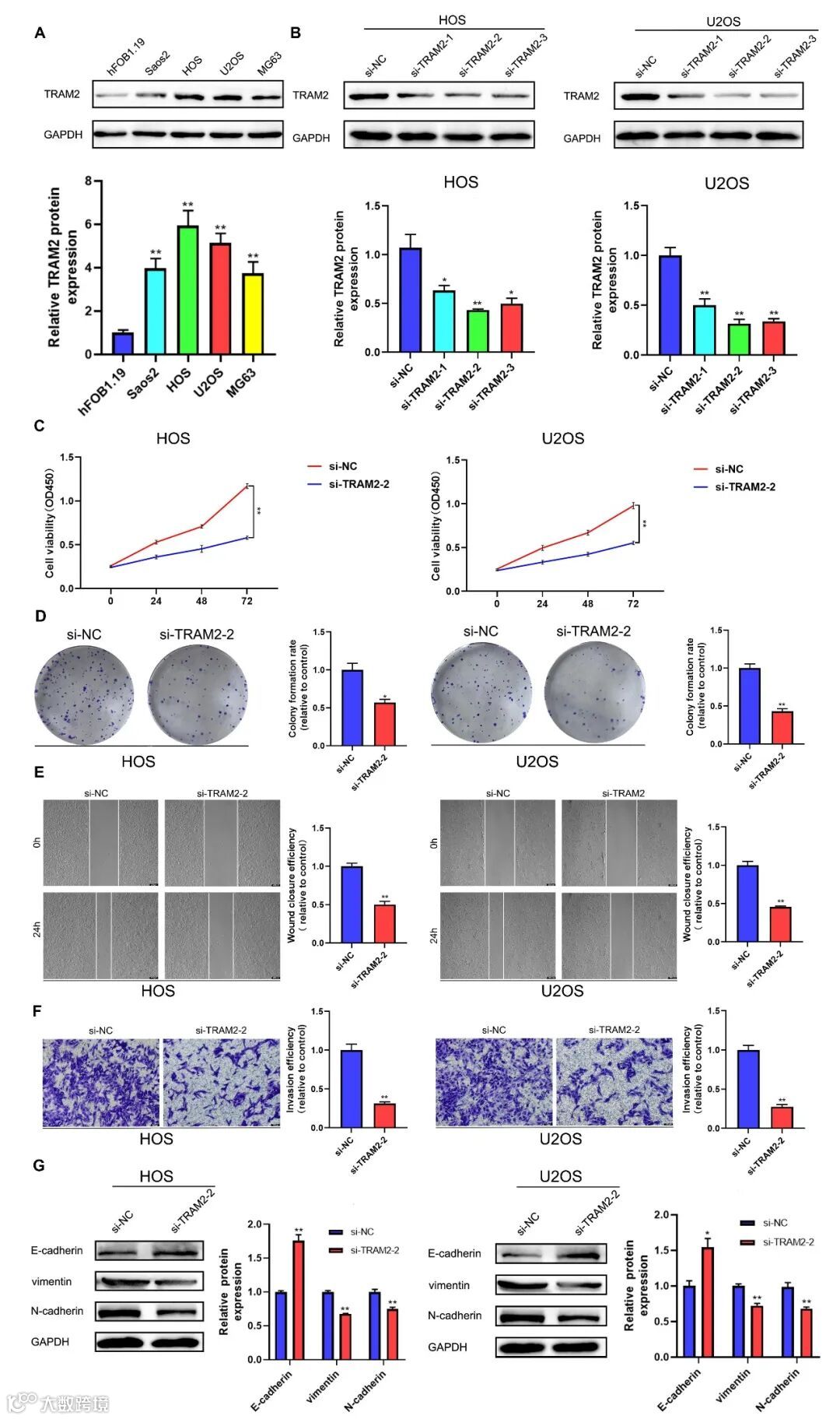
6. TRAM2的体外功能验证
GCSRGs的相关文献表明TRAM2在某些恶性肿瘤中起关键作用。因此,TRAM2有望成为骨肉瘤治疗中一个很有前景的新生物靶点。通过Western blot结果首次发现TRAM2在骨肉瘤细胞系中的表达高于人成骨细胞系。然后,将si-TRAM2转移到HOS和U2OS细胞系中,发现TRAM2对骨肉瘤细胞进展的影响。根据CCK8实验结果,TRAM2下调抑制了HOS和U2OS细胞系的活力。根据平板克隆实验的结果,下调TRAM2的表达抑制了HOS和U2OS细胞系的集落形成能力。此外,作者还进行了细胞划痕和Transwell细胞侵袭试验。实验结果表明,下调TRAM2抑制了HOS和U2OS细胞的迁移能力和侵袭能力。
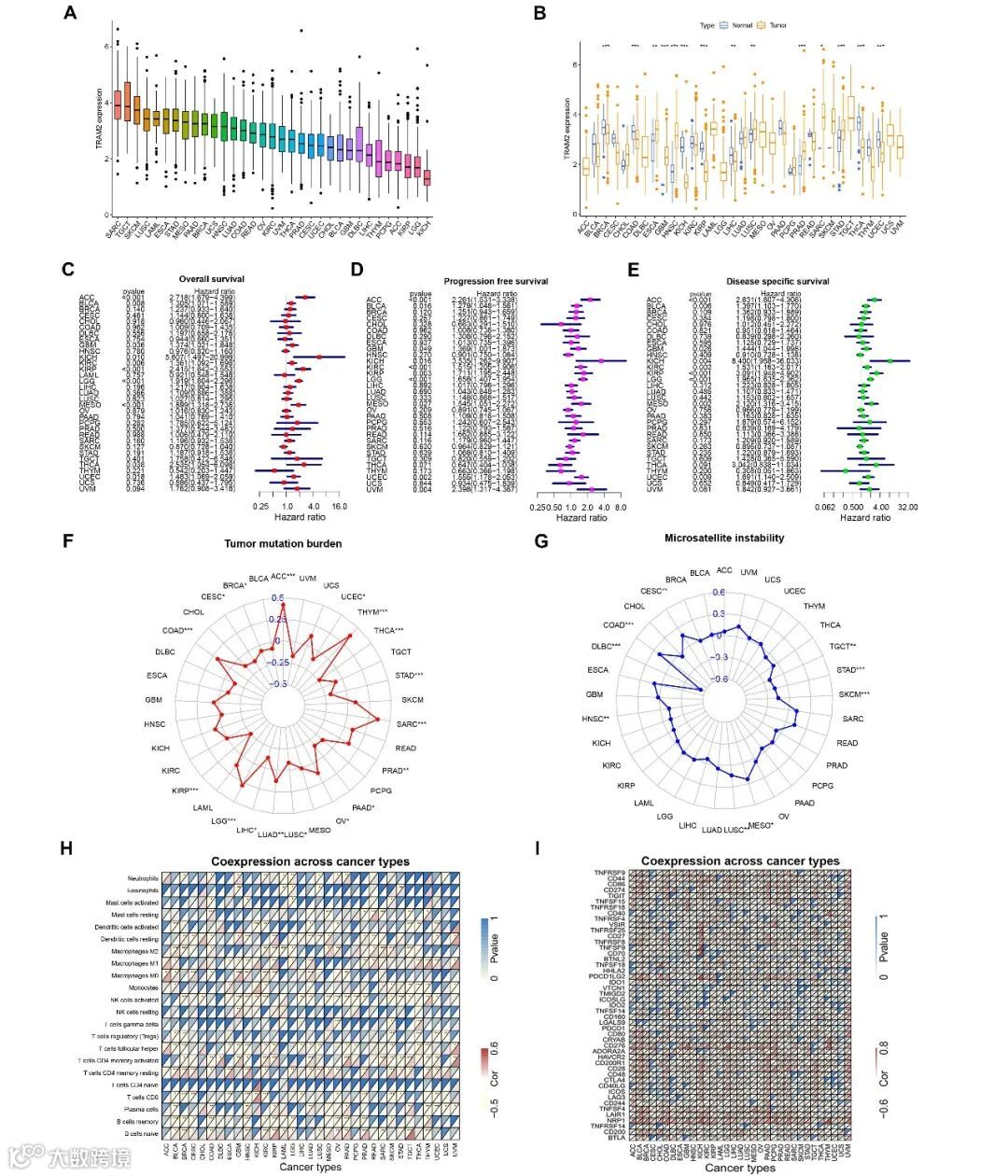
7. TRAM2的泛癌分析
进一步分析TRAM2在其他恶性肿瘤中的重要作用,作者对TRAM2进行了泛癌分析。表达量分析结果显示TRAM2在SARC中的表达量最高。此外,在几种类型的癌症中,TRAM2在肿瘤组织和正常癌旁组织之间的表达存在显著差异。TRAM2与一系列癌症中的OS、无进展生存期(PFS)、疾病特异性生存期(DSS)、TMB和MSI相关。为了阐明TRAM2与免疫相关基因和免疫检查点的关系,作者进行了基因共表达分析。TRAM2可以影响泛癌中的免疫细胞浸润和免疫检查点表达。
小结
近年来,肿瘤的能量代谢引起了越来越多的关注,糖酵解和胆固醇合成途径参与肿瘤的代谢重编程,并在肿瘤进展中起至关重要。作者首次构建了一个以糖酵解和胆固醇合成为主要特征的预后特征。此外,作者发现这一特征与骨肉瘤患者的免疫细胞浸润和免疫检查点表达密切相关。这些发现不仅为预测骨肉瘤患者的预后提供了一种新的方法,而且也提供了一种新的治疗靶点。
添加微信获取相关文献

