早!今天小编和大家分享一篇21年9月发表在J Transl Med杂志(IF:8.44)的文章《Single-cell analysis of a tumor-derived exosome signature correlates with prognosis and immunotherapy response》。外泌体作为肿瘤生信研究的一个热门方向,近几年也发表很多相关文章。在这篇文章中,作者结合单细胞和肿瘤转录组数据,建立了一种称为 TEXscore 的肿瘤衍生的外泌体相关特征。此外,还进一步研究了 TEXscore 对免疫检查点阻滞剂的预测能力。
背景&方法
外泌体(TEX)依靠丰富的蛋白质、核酸、脂质和代谢物等货物,参与细胞间通讯,并在生物和病理条件下进一步影响周围的微环境。尽管所有细胞类型都能够产生外泌体,但肿瘤特别容易大量释放外泌体。肿瘤患者血浆或其他体液中外泌体水平高于正常供体。越来越多的证据表明,肿瘤衍生的外泌体在各种肿瘤发生过程中成为重要的调节剂,包括肿瘤侵袭、转移和治疗耐药性。TEX被构成肿瘤微环境 (TME) 的免疫细胞和基质细胞吸收,从而改变 TME 浸润模式并影响细胞行为。此外,研究发现外泌体作为预测对ICBs反应的强大生物标志物具有巨大潜力。
方法
1.样本来自于TCGA数据库和GEO数据库,GEO数据库的数据集主要有胃癌GSE62254、肺癌GSE30219、肺鳞状细胞癌GSE33479。免疫治疗数据来自于IMvigor210 数据集GSE91061 GSE78220和GSE67501。单细胞数据来自于NCBI数据库的PRJNA591860项目。
2.利用PCA算法计算样本的TEXscore。
3.利用CIBERSORT数据库评估样本的22种免疫细胞浸润情况。
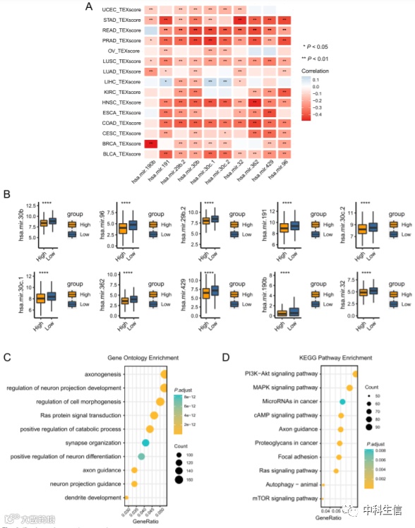
4.TargetScan 和 miRDB数据库用于鉴定前 10 个 TEXscore 负相关 miRNA。
5.在 TCGA-LUAD 和 TCGA-LUSC 队列中构建TEXscore 基因的突变景观。
研究结果
肿瘤来源的外泌体相关评分的构建
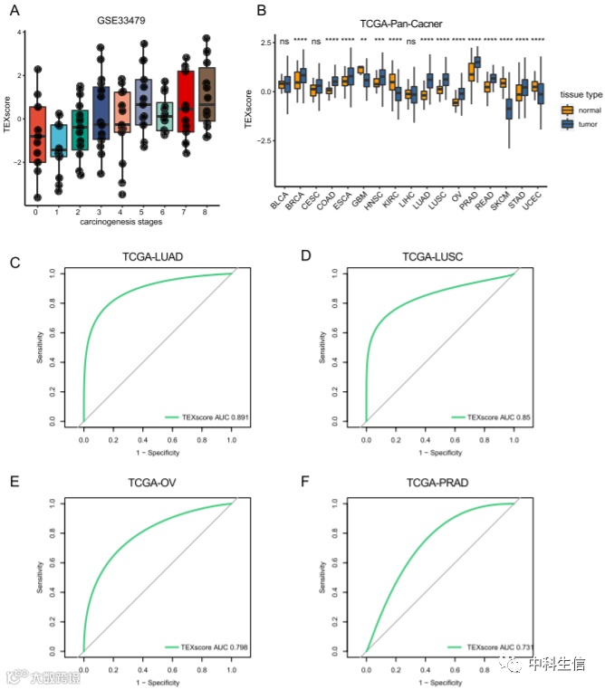
为了表征肿瘤衍生的外泌体,总共选择了 33 个肿瘤衍生的外泌体相关基因,接下来,利用 PCA 算法整合选定的基因,定义了一个肿瘤衍生的外泌体相关特征(TEXscore),它也可以在一定程度上反映TEX特征。首先,在单个癌细胞维度上检查TEXscore。与治疗前 (Pre) 和部分缓解 (PR) / 疾病稳定 (SD) 状态时相对较低的 TEXscores 相比,当肿瘤获得耐药性时,癌细胞的 TEXscores 在进行性疾病 (PD) 状态下增加,暗示 TEXscore 与接受治疗的癌症进展之间存在关联。
TEXscore 在肿瘤样本和正常组织中有所不同
评估肿瘤样本和正常组织中的 TEXscore。大多数癌症类型的 TEXscore 均有所增加,这表明TEXscore 与肿瘤特征相关。特别是,TEXscore 能够区分肿瘤和正常组织(ROC)。
TEXscore 的泛癌调查及其与预后的关联
17 种 TCGA 癌症类型中的泛癌 TEXscore,癌症类型按 TEXscore 中位数排序,高 TEXscore(作为连续变量和分类变量)与较差的临床结果相关,表明它在预测大多数癌症类型的总体生存率方面具有很大的能力。
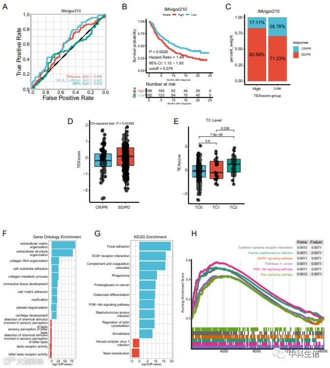
TEXscore 预测对免疫检查点阻滞剂的治疗反应
在此,探索 TEXscore 对 ICB 的预测价值。Kaplan-Meier 曲线表明,较高的 TEXscore 与 IMvigor210 中延长的存活时间有关。此外,TEXscore 随着肿瘤细胞 (TC) PD-L1 水平的升高,反映了肿瘤细胞上的 PD-L1 表达,而不是免疫细胞 (IC) PD-L1 水平升高,从而进一步验证了 TEXscore 是一种肿瘤特异性生物标志物。为了确定更多有助于其预测 ICB 能力的潜在机制,使用 IMvigor210 队列中高和低 TEXscore 亚组之间的 DEG 进行功能富集分析。GO富集和 KEGG 富集分析一致验证高 TEXscore 亚组中上调的基因富集于细胞外基质 (ECM) 重塑相关通路,表明外泌体释放和摄取过程可能触发 ECM 成分的改变。GSEA结果和KEGG分析共同阐明了high-TEXscore亚群中上调的基因参与了肿瘤相关的信号通路。
TEXscore 与免疫抑制微环境相关
整合了涵盖巨噬细胞、癌症相关成纤维细胞 (CAF)、髓源性抑制细胞 (MDSC)、上皮间质转化 (EMT) 和调节性 T 细胞 (Treg) 的综合免疫抑制特征,以表征 TEXscore 和肿瘤微环境。在 TCGA 数据集中,不同肿瘤类型的免疫抑制微环境模式显著不同。同时,TEXscore 与大多数癌症类型中广泛的免疫抑制特征以及免疫治疗抗性特征显著相关。
TEXscore 相关 miRNA 介导肿瘤生物学机制
TCGA-Pan-Cancer 队列中共有 1882 个 miRNA,以剖析它们与 TEXscore 的关系。这些鉴定出的 miRNA 主要作为肿瘤抑制因子发挥作用,并且它们在高 TEXscore 组中被下调。选择了前 10 个阴性 miRNA 的总共 2628 个靶基因用于进一步的 GO 和 KEGG 富集分析。
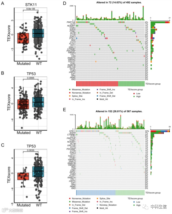
TEXscore 与稳定的基因组条件有关
分析了 TEXscore 和常见基因的基因组谱。此外,分析了整个 TEXscore 基因突变率。
微信号:中科生信

