大数跨境

结直肠癌新的缺氧和乳酸代谢相关分子分型和预后特征

结直肠癌新的缺氧和乳酸代谢相关分子分型和预后特征 中科生信
2024-07-25
2
导读:结直肠癌新的缺氧和乳酸代谢相关分子分型和预后特征
大家好!今天小编和大家一起分享一篇20246月发表在Journal of Translational Medicine杂志的文章《Novel hypoxia- and lactate metabolism-related molecular subtyping and prognostic signature for colorectal cancer》。

背景

CRC(Colorectal cancer, CRC)是目前全球第三大常见癌症和第二大癌症相关死亡原因。越来越多的证据表明,肿瘤微环境在CRC的发生、发展和耐药过程中起着重要作用。

低氧是CRC和其他实体肿瘤微环境的一个显著特征。缺氧条件的产生可能与不受控制的肿瘤增殖引起的大量氧气消耗和不规则和无组织的肿瘤相关新生血管造成的氧气供应受损有关。缺氧条件会增加细胞中缺氧诱导因子的水平。HIF作为转录因子,进一步增加下游靶基因的转录,从而在细胞代谢、增殖、转移、上皮-间质转化(epithelial-mesenchymal transition, EMT)和血管生成等多种生物过程中发挥调控作用。此外,研究发现缺氧和HIF积累与CRC患者化疗耐药和预后较差有关。最近的研究也发现,缺氧可以被认为是预测免疫治疗结果的生物标志物,通过改善缺氧和靶向HIF-1可以提高免疫治疗的疗效。多项研究表明,缺氧可调节免疫抑制细胞的功能和分化,如髓源性抑制细胞、肿瘤相关巨噬细胞(tumorassociated macrophages, tam)和调节性T细胞(regulatory T cells, Tregs),从而促进免疫抑制和肿瘤免疫逃逸。

缺氧介导的肿瘤代谢向糖酵解的转变,以及有氧糖酵解的固有特性,导致肿瘤细胞大量消耗葡萄糖,从而增加乳酸生成,降低TME的pH值。乳酸可通过多种途径直接调节内皮细胞表型,驱动肿瘤血管生成。此外,大量乳酸积累刺激肿瘤中巨噬细胞向M2表型极化。研究发现乳酸可减少CD8+T细胞和NK细胞产生干扰素-γ (IFN-γ),抑制其细胞毒性功能。乳酸也会降低CD4+和CD8+T细胞的运动性,这可能会减少它们在TME中的浸润和运动。此外,高糖酵解TME中的乳酸可能增加Tregs中程序性细胞死亡-1 (PD-1)的表达;PD-1阻断治疗可激活表达PD-1的Tregs,导致免疫治疗失败。最近也发现乳酸对肿瘤浸润性Tregs提供代谢支持。此外,据报道,转移性CRC患者的血清乳酸浓度高于非转移性CRC患者。

然而,考虑到CRC的异质性以及缺氧与乳酸代谢之间复杂的相互作用,缺氧和乳酸代谢对CRC的影响尚未完全阐明。因此,有必要对缺氧和乳酸代谢对CRC预后、TME和免疫治疗的基本组合进行景观评估。在这项研究中,作者通过结合缺氧相关基因(hypoxia-related genes,HRGss)和乳酸代谢相关基因(lactate metabolism-related genes,LMRGss)对CRC进行了新的亚型分类。然后从多个角度确定了相应亚型的特征。总的来说,本研究旨在利用这种新的亚型分类方法确定CRC的精确治疗策略,从而提高CRC患者的治疗效果和生存率。

方法

1.数据收集和处理

2. 差异表达基因(different expression genesDEGss)的鉴定

3. 分子亚型

4. 免疫景观分析

5. 患者临床药物反应预测

6.患者体细胞突变特征分析

7.预后模型构建和验证

8.单样本基因集富集分析(Single‑sample gene set enrichment analysisssGSEA)

9.单细胞RNA测序(scRNA - seq)数据处理和分析

10.列线图构建

11.蛋白质互作网络构建

12.细胞活力测定

13.数据分析

Fig.1:流程图


结果

1.CRC中缺氧相关DEGss和乳酸代谢相关DEGss的鉴定

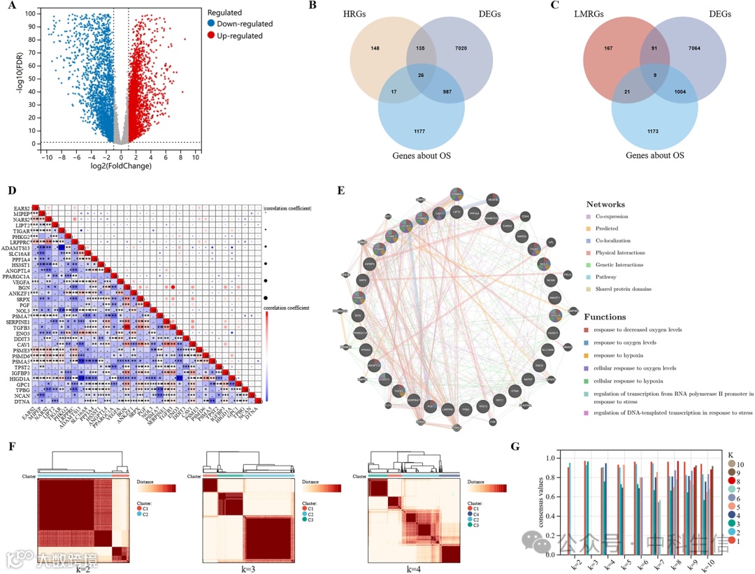
TCGA数据库中获取575例超过1个月的CRC样本的RNA-seq数据与51例正常结直肠组织进行比较。差异表达分析发现,当阈值设置为|Fold change|>2FDR<0.05时,CRC中共鉴定出8168DEGs。在这些基因中,4496个基因上调,3672个基因下调(2A)。此外,从MSigDB数据库中检索到326HRGs288LMRGs。然后,作者对患者RNA-seq数据中的所有蛋白编码基因进行单因素Cox回归分析,鉴定出2207个与总生存期(OS)相关的基因。在对DEGs、与OSHRGsLMRGss相关的基因进行交叉分析后,作者确定了26个与缺氧相关的DEGs (HRDEGs)9个与乳酸代谢相关的DEGs (LMRDEGs,图2B, C)。对这35个基因的分析揭示了广泛的相关性和基因间相互作用(2D, E)

Fig.2CRCRGDEGsLMRGDEGs的鉴定。


2.基于HRDEGsLMRDEGs构建分子亚型

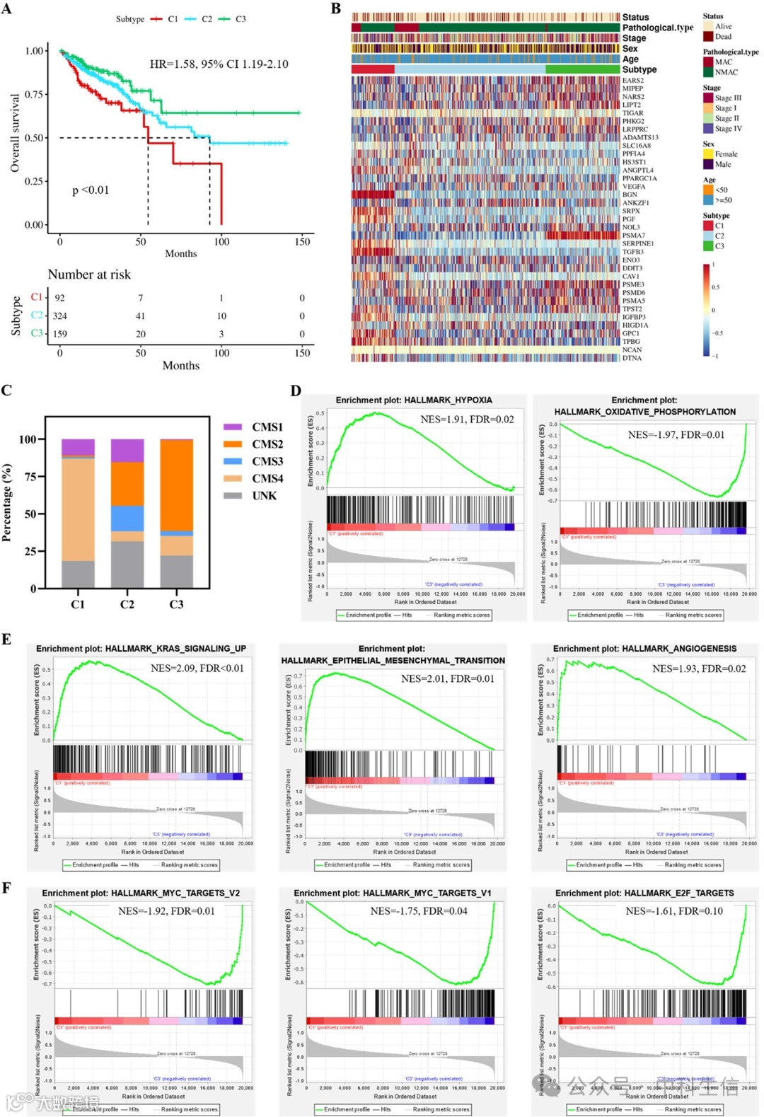
使用35个确定的HRDEGsLMRDEGs575CRC样本进行无监督聚类。当被分为三个亚型时,观察到最高的组内平均一致性(2F, G)。因此,作者将575个样本分为三个亚型:C1 (n=92)C2 (n=324)C3 (n=159)。综合评价显示,不同分子亚型表现出不同的缺氧和乳酸代谢相关微环境(S1A, B)Kaplan-Meier生存曲线显示,C1亚型患者的OSC2亚型患者最差(HR=1.67, 95% CI 1.07-2.62, p=0.02)C3亚型患者(HR=2.48, 95% CI 1.41-4.36, p<0.01)。此外,与C2相比,C3亚型有更好的OS的趋势,尽管差异无统计学意义(C2 vs C3, HR=1.48, 95% CI 0.92 - 2.40, p=0.11,图3A)。图3B中的热图显示了35个基因在不同亚型中的表达及其与临床特征的关系。特别是,C1亚型与更高数量的粘液腺癌(MAC, p<0.01)和晚期TNM患者相关(p<0.01,表1)。此外,作者评估了与缺氧和乳酸代谢相关的分子亚型与公认的CMS之间的相关性。研究结果显示,C1亚型中CMS4的比例较高(68.48%),而CMS2C3亚型中占主导地位(61.01%,图3C)C1C3亚型的GSEA显示C1缺氧通路明显上调(FDR=0.02)。相比之下,氧化磷酸化途径明显下调(FDR=0.01,图3D),与预期结果一致。此外,C1表现出KRAS信号、EMT和血管新生等显著上升(3E)。相比之下,C3显示MYC靶标v2MYC靶标v1E2F靶标的显著上调(3F)

Fig.3:基于HRDEGsLMRDEGs的分子分型。




3.不同分子亚型的免疫景观

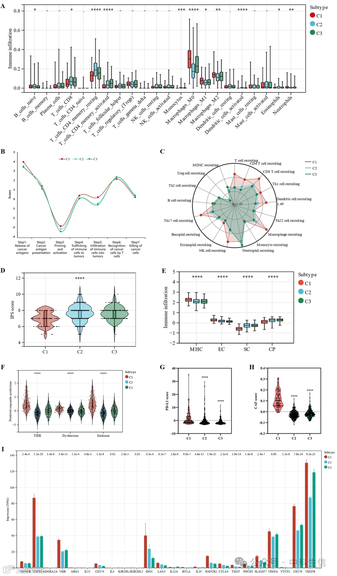
由于缺氧与免疫微环境密切相关,作者评估了三种亚型的免疫细胞浸润。作者用CIBERSORT分析了22个免疫细胞的浸润情况,发现C1亚型主要含有巨噬细胞,包括M1 (p=0.02)和M2 (p<0.01)。C2和C3亚型CD8+T细胞数量增加(p=0.01)。CD4+记忆T细胞(p<0.01)、CD4+记忆T细胞(p<0.01)激活的树突状细胞在C2和C3亚型中明显多于C1亚型(p<0.01)(图4A)。
癌症免疫周期(CIC)包括免疫介导的肿瘤生长控制所必需的七个主要步骤,从癌细胞释放抗原开始,以杀死癌细胞结束。对这三种亚型进行了CIC七个主要步骤的评估。发现C1亚型在癌症抗原的释放、启动和激活、免疫细胞向肿瘤的运输以及免疫细胞向肿瘤的浸润中发挥重要作用(图4B)。此外,图4C表明免疫细胞如T细胞、巨噬细胞和NK细胞在C1亚型中广泛募集。然而,C1亚型在T细胞识别癌细胞和杀伤癌细胞方面的表现略低于C2和C3亚型,而这是抗肿瘤免疫的关键步骤,尽管它能够丰富更多的免疫细胞。
为了评价三种亚型的免疫能力状况,作者评估了它们的IPS。C1亚型的IPS明显低于C2和C3亚型(p<0.01,图4D),说明C1亚型对免疫治疗的反应较差。具体来说,C1亚型MHC分子(p<0.01)和效应细胞(p<0.01)得分较高,而抑制细胞(p<0.01)和检查点得分较低(p<0.01,图4E)。这些发现似乎与C1亚型相关的不良预后不一致。为了进一步研究这一现象,作者使用TIDE算法分析了样品的免疫功能。结果显示,C1亚型的总TIDE评分(p<0.01)、肿瘤免疫功能障碍评分(p<0.01)和肿瘤免疫排斥评分(p<0.01)均显著高于C2和C3亚型(图4F),说明免疫逃逸在C1亚型中更为常见。此外,C1亚型的PD-L1评分(p<0.01,图4G)和癌症相关成纤维细胞(CAF)评分(p<0.01,图4H)显著高于C2和C3亚型。作者还评估了24个众所周知的免疫检查点基因在不同亚型中的表达。结果表明,这些分子,包括CD274 (PD-L1)、LAG3、CTLA4和CD276在C1亚型中上调(图4I)。

Fig.4:不同分子亚型的免疫图


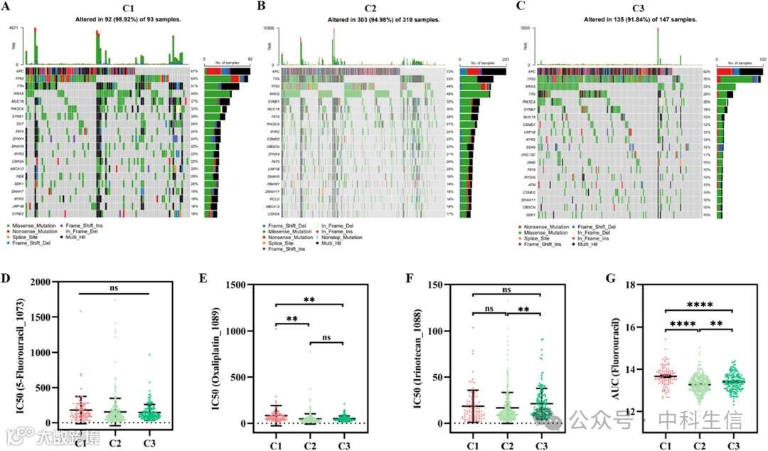
4.不同分子亚型的突变定位

为了更好地理解不同亚型之间的区别,作者在基因突变水平上对它们进行了检查。亚型C1和C2表现出高的总突变负荷(TMB),而亚型C3表现出低的TMB (p<0.01,图5A-C)。对每个亚型突变频率最高的20个基因进行分析。APC在C1、C2和C3亚型中的突变频率增加(67%对72%对82%),而MUC16(37%对30%对13%)和PIK3CA(32%对27%对20%)在C1、C2和C3亚型中的突变频率分别下降。此外,TP53突变频率在C3亚型中最高(78%),其次是C1(63%)和C2(49%)。KRAS突变频率最高的是C2亚型(48%),其次是C1亚型(40%)和C3亚型(33%)。

Fig.5:体细胞突变和药物敏感性


5.药物敏感性分析

在临床实践中,伴有高危因素的II期CRC患者以及III期和IV期CRC患者均需要术后化疗。对常用化疗药物的敏感性极大地影响CRC患者的预后。因此,作者基于GDSC2和CTRP2数据库预测了三种亚型患者最常用的CRC化疗药物5-FU、奥沙利铂和伊立替康的敏感性。在GDSC2数据库中,C1、C2和C3亚型对5-FU的敏感性没有显著差异(p=0.51,图5D)。C1亚型患者对奥沙利铂的半最大抑制浓度(IC50)明显高于C2和C3亚型患者(p<0.01);C2和C3亚型患者对奥沙利铂的敏感性无显著差异(p=0.45,图5E)。伊立替康在C1和C2亚型(p=0.39)或C3亚型(p=0.22)间的IC50无显著差异。C3亚型患者IC50值略高于C2亚型患者(p<0.01,图5F)。当作者切换到CTRP2数据库时,作者发现C1亚型的5-FU AUC高于C2 (p<0.01)和C3 (p<0.01,图5G)亚型,这表明C1亚型对5-FU最不敏感。此外,ssGSEA发现C1和茎秆相关基因(如LGR5和CD34)在C1亚型中的过表达明显高于其他两个亚型。干性特征的差异可能解释了亚组之间药物敏感性的差异。
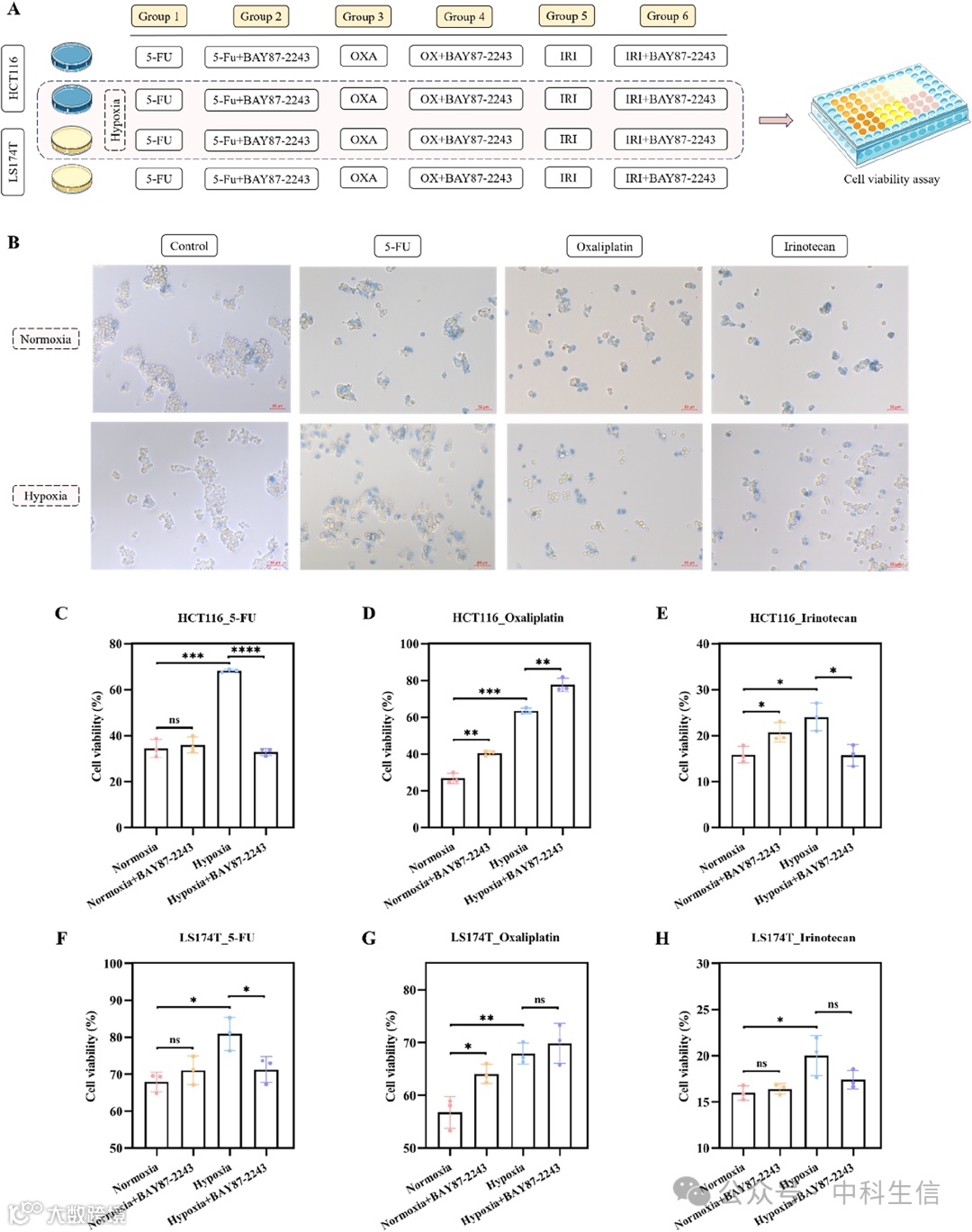
为了更好地了解肿瘤细胞在缺氧条件下对化疗药物的敏感性,作者在缺氧(1% O2)和常氧(21% O2)条件下进行了体外实验。实验流程如图6A所示。研究了CRC细胞系HCT116和LS174T对常规化疗药物5-FU、奥沙利铂和伊立替康的敏感性。此外,在缺氧和常氧条件下,加或不加HIF-1抑制剂BAY87-2243处理细胞。台盼蓝染色显示,在相同浓度的5-FU(7.5µM)、奥沙利铂(7.5µM)或伊立替康(HCT116细胞10µM, LS174T细胞50µM)下,缺氧48 h后肿瘤细胞的存活率高于常氧条件下的肿瘤细胞(图6B)。CCK8实验证实了这些结果(图6C - H)。值得注意的是,在缺氧条件下,BAY87-2243将HCT116和LS174T细胞对5-FU的敏感性提高到常氧水平(图6C, F)。然而,在常氧和缺氧条件下,BAY87-2243降低了HCT116细胞对奥沙利铂的敏感性(图6D);在常压条件下的LS174T细胞中也观察到了这一点(图6G)。在缺氧条件下,BAY87-2243增加了HCT116和LS174T细胞对伊立替康的敏感性(图6E, H)。

Fig.6:常氧和缺氧条件下体外细胞活力测定


6.预测模型的构建

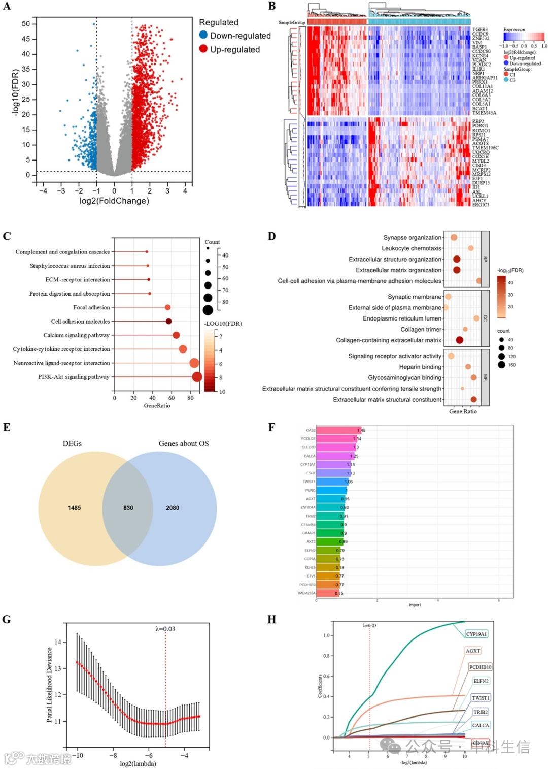
为了阐明缺氧肿瘤的分子机制及其对CRC患者OS的影响,作者将预后最差的C1亚型与预后最好的C3亚型进行了比较。使用DESeq2进行差异表达分析显示,1953个基因在C1亚型中上调,362个基因下调(图7A)。图7B中的热图显示了上调和下调最多的20个基因。对这2315个DEGss进行KEGG分析显示,它们主要富集于细胞粘附分子、ECM受体相互作用和PI3K-Akt信号通路(图7C)。GO功能富集分析显示,这些DEGs在细胞外结构组织、细胞外基质组织、含胶原的细胞外基质和细胞外基质结构成分中显著富集,表明DEGs与细胞外基质之间存在密切关联(图7D)。
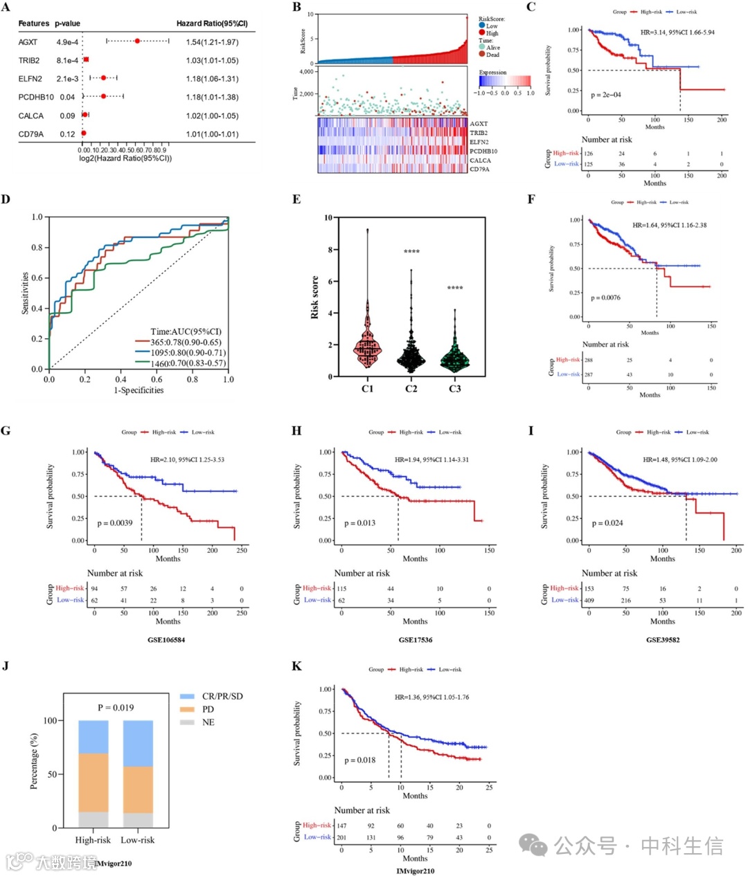
单因素Cox回归分析鉴定了2910个OS相关基因。在确定它们与获得的2315个DEGs的交集后,确定了830个与OS相关的DEGs(图7E)。随后,使用随机森林模型对830个基因进行筛选,筛选出排名前20位的基因(图7F)。为了避免协方差和过拟合问题,作者进一步使用LASSO方法对这20个DEGs进行筛选,筛选出8个潜在基因(图7G, H)。最后,作者基于这8个基因进行多变量Cox回归分析,得到6个DEGs,构建一个预后预测特征,将其命名为HLM评分(图8A)。

Fig.7:特征基因的筛选过程


7.验证HLM评分的预测效果

作者根据患者的HLM评分将251例C1和C3亚型患者分为高危组和低危组。随着HLM评分的增加,CRC患者的OS显著降低(图8B)。Kaplan-Meier曲线显示,高危组患者OS明显较差(HR=3.14, 95% CI 1.66 ~ 5.94, p<0.01,图8C)。预测1年、3年和4年OS的ROC AUC分别为0.78 (95% CI 0.90 - 0.651)、0.80 (95% CI 0.90 - 0.71)和0.70 (95% CI 0.83 - 0.57),表明具有较好的预测效果(图8D)。此外,与单独的临床因素相比,将HLM评分与年龄、T、N、M分期等临床因素结合使用时,可以显著提高预测效果。当将HLM评分应用于整个TCGA CRC队列(n=575)时,C1亚型的HLM评分最高,C3亚型的HLM评分最低,C2亚型的HLM评分处于中等水平,与作者之前的分子分型结果一致(图8E)。TCGA CRC队列也根据HLM评分分为高风险组和低风险组。高危组和低危组GSEA结果显示,高危组缺氧和血管生成通路明显上调,相反,氧化磷酸化途径明显下调。HIF-1α和乳酸的表达IGFBP3、TGFB3、CAV1等代谢相关基因在高危组明显高于低危组。高危组患者的OS明显较差(HR=1.64, 95% CI 1.16-2.38, p<0.01,图8F)。此外,与C1亚型相似,高危组CMS4的比例较高,而低危组CMS2的比例较高。单独使用CMS对CRC预后分层的影响不显著。然而,与CMS一致的HLM评分显示了改进CRC预后分层的能力。
为了更广泛地验证HLM评分的有效性,作者从GEO数据库中获得了三个数据集。这些数据集根据HLM评分分为高风险组和低风险组。结果显示,在GSE106584 (HR=2.10, 95% CI 1.25 - 3.53, p<0.01,图8G)、GSE17536 (HR=1.94, 95% CI 1.14-3.31, p=0.01,图8G)和GSE39582 (HR=1.48, 95% CI 1.09-2.00, p=0.02,图8I)数据集中,高危组患者的OS低于低危组患者。此外,作者分析了IMvigor210免疫治疗队列,其中高危组患者进展性疾病的比例更高(54.42%对43.48%),完全缓解/部分缓解/疾病稳定的患者较少(30.61%对40.79%,p=0.02;图8J)比低危组高。Kaplan-Meier曲线还显示IMvigor210队列中高危组患者的OS比低危组患者更差(HR=1.36, 95% CI 1.05-1.76, p=0.02,图8K)。此外,作者通过ROC曲线、风险热图和校准曲线评估了这四个验证集的HLM评分的有效性。

Fig.8HLM分数的构建与验证


8.ssGSEA和scRNA - seq分析评估免疫细胞浸润

ssGSEA结果显示,C1亚型CD8+Tex、GZMK+Tex、terminal Tex、OXPHOSTex和TCF7+Tex的富集分数显著高于C2和C3亚型(p<0.01,图9A)。根据HLM评分将TCGA-CRC样本分为高危组和低危组时,也得到了类似的结果(p<0.01,图9B)。为了进一步验证这些发现,作者分析了公开可用的scRNA-seq数据。经过筛选筛选,共纳入47285个细胞。这些细胞聚集成五种主要类型:B细胞、T细胞、骨髓细胞、基质细胞和上皮细胞(图9C, D)。基于伪批量分析后每个样本的HLM评分,来自scRNA-seq数据源的23个CRC样本被分为高风险(n=11)和低风险(n=12)组。低风险组的骨髓细胞比例略高于高风险组(p=0.05,图9E, F)。然后,作者对来自这些CRC样本的16,065个T细胞进行了亚群注释(图9G)。高危组耗竭CD8+T细胞比例(p=0.05,图9H)和CD8+上皮内淋巴细胞比例(p=0.04,图S7A)均高于低危组。为了确定两组之间CD8+T细胞比例的具体差异,作者对CD8+T细胞进行了进一步的亚群注释(图9I)。结果显示,高危组终末Tex (p<0.05,图9J)、OXPHOSTex (p<0.05,图9K)和GZMK+早期Tem(有效记忆T细胞)的比例显著高于低危组。这些发现提示HRGs和LMRGs可能在CRC的CD8+T细胞衰竭中发挥作用。此外,作者将23份scRNA-seq样本分为C1/C2/C3亚型。作者发现,与HLM评分分类结果相似,对于T细胞亚群,耗尽的CD8+T细胞特别是OXPHOSTex在C1亚型中明显高于C2和C3亚型。此外,作者发现naïve T (Tn)细胞在C1亚型中低于C2, C3亚型。Tn细胞是效应T细胞亚群和记忆T细胞亚群的前体。三种亚型之间Tn比例的差异可能是由于耗尽T细胞的比例在亚型之间存在差异。

Fig.9ssGESAscRNA-seq分析评估免疫细胞浸润。


9.列线图构建

构建基于年龄、性别、T分期、N分期、M分期、病理类型、HLM评分等7个因素的列线图,可视化TCGA总CRC队列患者的预后。列线图可以预测CRC患者的OS, c指数为0.78(图10A)。校正曲线也显示出理想的预测精度(图10B)。DCA曲线显示列线图比单独的临床特征提供了更多的临床净收益(图10C)。基于HLM评分构建的列线图可以预测CRC患者的短期和长期OS,并协助其临床管理。

Fig.10:建立列线图和单基因分析


10.单细胞分析

为了了解HLM评分如何预测CRC患者的预后,作者对C1和C3亚型的6个特征基因进行了单基因分析,Kaplan-Meier曲线显示,TRIB2或ELFN2过表达预测CRC患者较差的OS,其HRs分别为2.39 (95% CI 1.30-4.40, p<0.01,图10D)和1.88 (95% CI 1.05-3.38, p=0.03,图10G)。表达矩阵显示TRIB2在CRC组织中的表达明显高于正常组织。在CRC中,TRIB2的表达在C3、C2和C1亚型中依次升高(p<0.01,图10E)。此外,ELFN2在CRC中高度表达,特别是在C1亚型中(p<0.01,图10H)。然而,TRIB2和ELFN2是不包括在现有的HRGs和LMRGs中。为了获得与TRIB2和ELFN2相互作用的蛋白的信息,作者查阅了BioPlex Interactome数据库。作者研究结果表明,ISCA1与TRIB2相互作用,与乳酸代谢密切相关(图10F)。同样,与ELFN2相互作用的KLHL24与缺氧密切相关(图10I)。因此,作者推断TRIB2和ELFN2与缺氧和乳酸代谢有关。

讨论

糖酵解的最终产物乳酸和H+分泌增加引起TME内缺氧和酸中毒[49],是包括CRC在内的实体肿瘤的标志物。这些条件决定了对放疗、常规化疗、靶向治疗或免疫治疗耐药的侵袭性和侵袭性恶性克隆的选择。由于CRC广泛的肿瘤内异质性以及复杂的遗传和生物学特征,预测CRC患者的预后仍然具有挑战性。为了解决这个问题,作者基于HRGs和LMRGs对CRC进行了分子分型,并开发了一个HLM评分系统来预测CRC患者的预后和治疗反应。
目前,CRC的分子分型已经从以突变为中心转向以转录组为中心,从监督聚类转向无监督聚类。例如,2015年Guinney等人提出的基于转录组分析的CMS方法已被广泛接受。据作者所知,这是第一个基于HRGs和LMRGs提出CRC分子分型的无监督聚类方法的研究。作者的分子分型方法将CRC分为三种亚型,并区分其预后差异。此外,生成的分子亚型与CMS相关,可以对其进行补充,指导CRC患者的个体化治疗。免疫细胞亚群在肿瘤内形成一个复杂的网络,并以不同的方式相互作用。免疫细胞的类型可能比它们的存在更重要。C1亚型主要含有巨噬细胞,包括M1和M2巨噬细胞。通过特异性分化,巨噬细胞在CRC中可以进化成两种不同的极化状态:经典活化的M1(促炎)和M2(抗炎)巨噬细胞。CRC起源于上皮;因此,tam在早期阶段主要是促炎性M1巨噬细胞。然而,当肿瘤细胞利用它们来支持晚期CRC的生长和进展时,它们倾向于转化为具有致瘤活性的抗炎和促癌M2表型。结果表明,缺氧型C1亚型具有丰富的免疫细胞浸润。然而,这些免疫细胞对肿瘤细胞的杀伤能力不如其他两种亚型,提示浸润免疫细胞的数量和免疫细胞亚群的分布在影响TME的抗肿瘤免疫中起重要作用。TIDE分析同样证明了这一点,C1亚型比其他亚型表现出更高的肿瘤免疫功能障碍和肿瘤免疫排斥评分。这表明,低氧亚型患者免疫逃避TME的发生率更高,24个众所周知的免疫检查点基因的上调证明了这一点。此外,C1亚型的CAF评分明显高于C2和C3亚型。CAFs在TME的反应性基质中起着至关重要的作用,并显著影响肿瘤生物学,包括血管生成、侵袭、免疫逃逸、转移和耐药。缺氧通过激活活性氧(ROS)和HIF-1α途径激活常驻成纤维细胞,将其转化为CAFs。CAFs通过代谢重编程来适应TME,并在缺氧条件下支持糖酵解。糖酵解增加有助于肿瘤细胞增殖。此外,缺氧影响CAFs的趋化因子和细胞因子的产生,导致与免疫抑制微环境相关的免疫细胞比例增加。
作者的研究开发了HLM评分系统,使用单变量Cox回归、随机森林模型、LASSO和多变量Cox回归分析来预测CRC患者免疫治疗的OS和疗效。值得注意的是,HLM评分高的组CD8+Tex浸润比例高,尤其是末端Tex和OXPHOS CD8+T细胞。CD8+ t细胞对于消灭癌细胞至关重要。作者观察到,在高水平缺氧患者中,CD8+T细胞的数量和功能都有所减少。在癌症中,抗原受体的持续刺激可导致另一种分化轨迹,即T细胞衰竭,此时抗原不能完全消除。在CD8+T细胞中,持续暴露于缺氧会迅速加速其分化至终末衰竭并抑制抗肿瘤免疫。T细胞衰竭可分为4个阶段:T细胞衰竭前期1、T细胞衰竭前期2、T细胞衰竭中期和T细胞衰竭末期。缺氧导致线粒体中OXPHOS异常,从而阻碍T细胞增殖,促进祖细胞Tex (Tpex)及其基因的转录和代谢重编程分化为末端特克斯。基于单克隆抗体的免疫疗法,如抗pd - l1 / PD-1药物,当T细胞达到终末衰竭阶段时可能失效。这解释了为什么作者观察到缺氧的C1亚型高度表达许多免疫检查点分子,但仍然遭受不良的免疫治疗结果。
HLM评分是基于AGXT、TRIB2、ELFN2、PCDHB10、CALCA和CD79A六个基因构建的,这些基因先前被报道与包括CRC在内的各种癌症类型的肿瘤发生和进展以及化疗耐药相关。在考虑个体基因时,作者发现TRIB2和ELFN2的高表达与CRC患者预后不良相关。TRIB2是tribbles伪激酶家族的一个特殊成员,与MAPK、AP4、CDC25、OCT3/4、C/ ebp - α、泛素E3连接酶、PCBP2和AKT相互作用,调节细胞过程,如细胞周期、衰老、干细胞多能性、蛋白质降解和细胞存活[70]。有研究发现,TRIB2在CRC中通过AP4/p21信号通路阻碍肿瘤细胞衰老,刺激细胞增殖,触发细胞周期阻滞。ELFN2是一个新发现的低甲基化基因,它可以抑制蛋白磷酸酶复合物的形成,并通过调控蛋白磷酸酶1的活性来抑制其活性。ELFN2还参与胶质母细胞瘤细胞自噬、胰腺癌放疗抵抗、胃癌侵袭、子宫内膜癌进展。
然而,本研究也有一定的局限性。首先,作者的大部分分析和结论都是基于公共数据库的数据。尽管作者的研究结果在多个数据集上得到了验证,但重要的是要承认存在偏倚的可能性。此外,作者没有深入研究缺氧导致CRC患者对化疗药物不敏感的机制。需要更深入的体外和体内实验来进一步探索缺氧诱导化疗耐药的机制。

结论

总之,作者基于HRGs和LMRGss对CRC患者进行分子分型,揭示了不同分子亚型的免疫学和遗传学特征。此外,作者构建了一个可用于预测CRC患者免疫治疗预后和疗效的HLM评分。该评分已在多个数据集中得到验证,具有指导CRC患者个体化和精确诊断和治疗的潜力。


【声明】内容源于网络
0
0
中科生信
中科生信是一家专业从事生物技术服务的公司,提供生物医学领域的定制化数据分析服务。公司业务有:二代测序平台、数据库搭建技术、测序个性化分析平台、以及生信分析定制化服务!致力于为客户提供“一站式”科研服务。
内容 580
粉丝 0
中科生信 中科生信是一家专业从事生物技术服务的公司,提供生物医学领域的定制化数据分析服务。公司业务有:二代测序平台、数据库搭建技术、测序个性化分析平台、以及生信分析定制化服务!致力于为客户提供“一站式”科研服务。
总阅读1.4k
粉丝0
内容580