点击蓝字 · 关注我们
1
研究背景
具有不同人类白细胞抗原(HLA)基因型的1型糖尿病(T1D)患者的肠道微生物群、血清代谢物和脂质的情况仍然未知。我们旨在探索由HLA基因型划分的T1D患者的肠道微生物群、血清代谢物和脂质特征。
2
研究方法
做了一个横断面研究,包括73名成年T1D患者。根据患者携带的HLA单倍型将其分为两组:具有三种易感单倍型(DR3、DR4、DR9)中的任意两种而没有任何保护性单倍型(DR8、DR11、DR12、DR15、DR16)的患者被定义为高危HLA基因型组(HR,n=30);仅具有一种或没有易感单倍型的患者为非高危HLA基因型组(NHR,n=43)。我们用16S rRNA基因扩增子测序来描述肠道微生物组的特征,并用液相色谱-质谱法分析血清代谢物。
3
研究结果
与NHR相比,HR患者的肠道微生物群的特点是普雷沃特氏菌的丰度增加,而副杆菌的丰度减少。HR患者血清中不同的代谢物(次黄嘌呤、肌苷和鸟嘌呤)增加,参与了嘌呤的代谢。不同的脂质,磷脂酰胆碱和磷脂酰乙醇胺,在HR组减少。值得注意的是,副细菌与参与嘌呤代谢途径的次黄嘌呤呈负相关(P≤0.01)。
4
结论
本研究结果使我们能够更好地了解具有HLA风险基因型的T1D患者的肠道微生物组和血清代谢组的变化。肠道微生物群和血清代谢物的改变可能为区分具有不同HLA风险基因型的T1D患者提供一些信息。
5
方法
1. 受试者招募和样本收集
本研究的T1D患者来源于中山大学第三附属医院内分泌科,共73名。纳入的患者均符合美国糖尿病协会的T1D的诊断标准。纳入的患者通过序列特异性寡核苷酸进行高分辨率HLA DRB1-DQA1-DQB1单倍型测序从而进行HLA基因分型。具有三种风险单倍型(DR3、DR4、DR9单倍型)中的任意两种而没有任何保护性单倍型(DR8、DR11、DR12、DR15、DR16单倍型)的患者被定义为高风险HLA基因型组(HR);仅具有一种或没有风险单倍型的患者为非高风险HLA基因型组(NHR)。最终患者被分为HR组(n=30)和NHR组(n=43)。
总共收集了73份粪便样本保存在-80℃以备进一步分析。
还获得了用于代谢物分析的血液样本,并保存在-80°C直至处理。
2. 微生物16S rRNA基因序列分析
微生物16S rRNA基因测序是在Illumina平台上进行的,采用配对末端测序策略。
3. 血清代谢组学和脂质组学分析
非目标液相色谱-串联质谱分析被用来检测血清小分子代谢物。高分辨率质谱仪Q Exactive(Thermo Fisher Scientific,美国)在负离子和正离子模式下使用,以增加脂质检测的覆盖率。
代谢组分析是在MetaboAnalyst网站上进行的(75,76)。对于检测到的小分子代谢物,使用正交投影到OPLS-DA来检查整体的塑性代谢物分布,以及检测HR组和NHR组之间的差异代谢物。结合倍数变化(>1.2)和P值(<0.05)来筛选出不同的血清代谢物。
4. 微生物组和代谢组的联合分析
基于Pearson进行差异代谢物和差异微生物的相关性分析。
6
研究结果
Figure1:HR和NHR两组间微生物组成分析
(A)在科的级别,堆积条形图;
(B)使用基于Bray-Curtis指数的主坐标分析可视化的β-多样性结果(互换MANOVA检验,F=1. 8078,R2=0.02483,p<0.066);
(C)chao1-diversity boxplots(T检验,p=0.51802);
(D)Shannon index boxplots(T检验,p=0.51787)。
Figure1
Figure2:通过LEfSe研究两组微生物群组成的差异
(A) LDA 值分布的直方图;
(B) 描述显著差异的微生物分类群的分枝图。
Figure2
Figure3:两组间代谢谱分析
(A) OPLS-DA分析显示两组之间代谢物组成;
(B) 两组之间脂质组成;
(C) 主要参与嘌呤代谢的差异代谢物(<0.05)和倍数变化(>1.2)(次黄嘌呤;肌苷;鸟嘌呤);
(D) 差异脂质代谢产物为磷脂酰胆碱和磷脂酰乙醇胺,参与甘油磷脂、亚油酸、α-亚麻酸、花生四烯酸代谢和糖基磷脂酰肌醇锚定生物合成。
Figure3
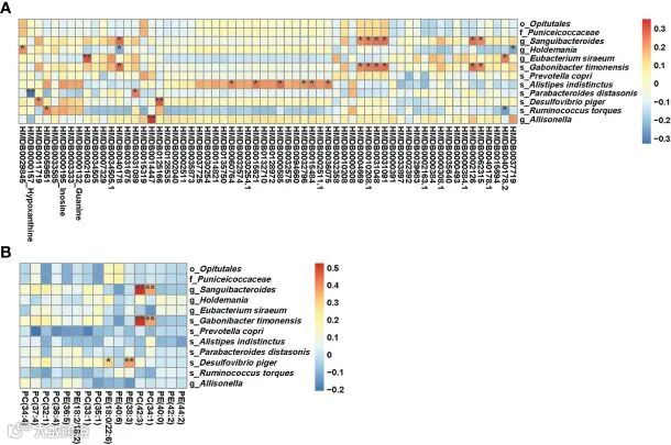
Figure4:两组间代谢物和微生物联合分析
(A)两组之间微生物组和代谢组的相关性热图;
(B)两组之间微生物组和脂质组的相关性热图;
Figure4
添加微信获取相关文献

