点击蓝字
早!今天小编和大家分析一篇22年12月发表在Journal of Translational Medicine(IF:5.5)杂志的文章。作者通过多组学、实验和临床样本的证据,确定ZBTB9是ZBTB蛋白的成员,可以促进肿瘤增殖和迁移,具有成为新型生物标志物并为LIHC患者提供新治疗靶点的强大潜力。
背景
肝细胞癌(LIHC)是最具侵袭性的癌症之一。癌症统计数据显示,2020年全球有90.6万例新发肝癌病例和83万例死亡,75%-85%的肝癌病例类型为LIHC。在过去的几十年中,人们努力提高对LIHC的理解,据报道许多分子促进LIHC的启动和进展。例如,GOLM1可以通过调节EGFR/RTK细胞表面再循环来驱动LIHC转移,Hsp90α依赖性Bclaf1可以通过调节c-MYC mRNA稳定性来促进LIHC增殖。然而,仍然缺乏有效的生物标志物,LIHC的机制在很大程度上仍不清楚。
近年来,ZBTB蛋白是核转录因子的家族蛋白。这些基因可以通过与相应的顺式调控元件结合参与多基因转录的调控。值得注意的是,据报道,其中许多成员在多种癌症的发展中起着重要作用,例如ZBTB27,ZBTB28,ZBTB33和ZBTB7。最近,对于LIHC,许多研究报告了ZBTB20与LIHC进展之间的关联。鉴于这些,ZBTB蛋白在LIHC中的作用值得探索。ZBTB9是ZBTB蛋白的成员,其表达与肿瘤发展之间的关系研究不足。总之,本研究旨在确认ZBTB9作为新型生物标志物和治疗靶点的潜在能力,同时为LIHC的潜在分子机制提供新的见解。
方法
1,TIMER数据库探索不同肿瘤与邻近正常组织之间ZBTB9的表达景观;
2,GEPIA获得了LIHC中与ZBTB9最相关的前50个基因;
3,使用R包pROC描绘了ZBTB9的受试者工作特性曲线(ROC)以显示其诊断价值;
4,cBioPortal数据库用于评估ZBTB9在癌症中的遗传改变景观;
5,UALCAN数据库获得了不同临床特征下ZBTB9启动子甲基化水平的箱线图;
6,CellMiner在线数据库获得药物治疗效果与基因表达水平之间的相关性。
7,TISIDB数据库分析了ZBTB9与TIME之间的相关性,包括肿瘤浸润淋巴细胞、免疫细胞共抑制剂和共刺激因子。
8,采用基因集富集分析(GSEA)方法通过clusterProfiler包研究ZBTB9在LIHC启动和进展背后的潜在机制。
研究结果
1.ZBTB9在LIHC中的异常表达
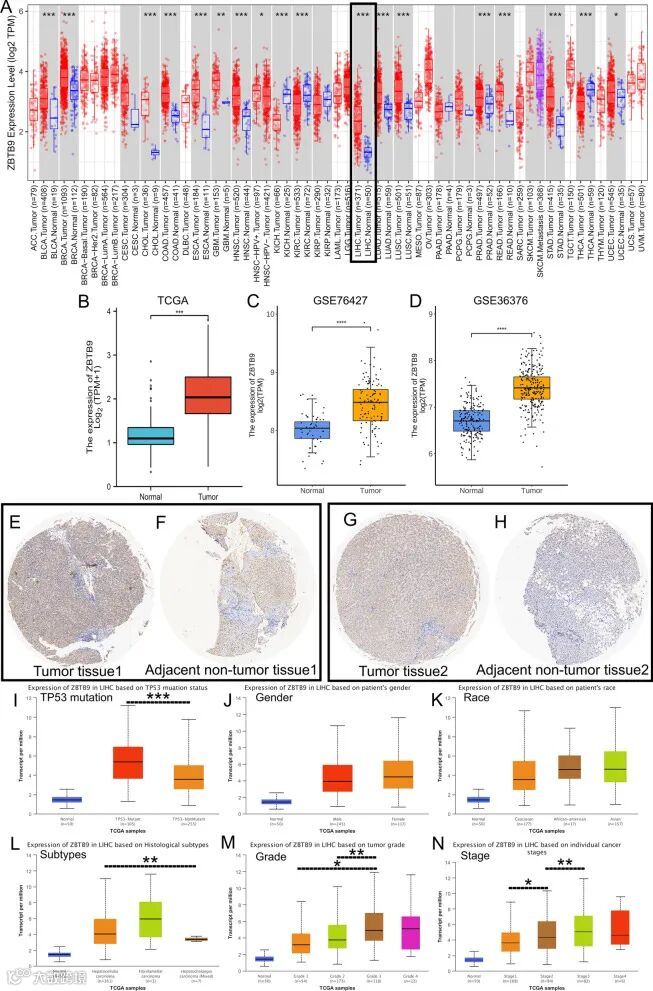
肿瘤样本中表达异常的基因被认为可能参与肿瘤的发生和发展。作者主要发现,与相应正常组织相比,ZBTB9在15种类型的肿瘤中显着上调,包括LIHC(P <0.05,图1A)。此外,根据TCGA LIHC数据,与相邻正常组织加GTEx正常组织相比,ZBTB9在LIHC样品中显着过表达,P<0.001(图1B)。然后基于GSE76427和GSE36376数据集,与正常组织相比,在LIHC肿瘤组织中也检测到ZBTB9的明显上调(图1C,D)。为了进一步证实这些发现,作者在肿瘤和配对的相邻正常组织之间进行了ZBTB9的免疫组化切片进行评估,结果还表明ZBTB9蛋白在肿瘤样本中显着更高(图1E-H)。通过UALCAN数据库分析ZBTB9表达水平与不同临床特征的相关性,表明较高的ZBTB9表达与较高的个体分期和肿瘤分级显著相关(图1M,N),证实了肿瘤样本中高ZBTB9蛋白与高T分期有关。上述结果表明,ZBTB9在包括LIHC在内的许多癌症中过表达,并且与肿瘤分级和分期具有显著相关性,因此,其在肿瘤发生和预后中的作用值得进一步研究。
图1
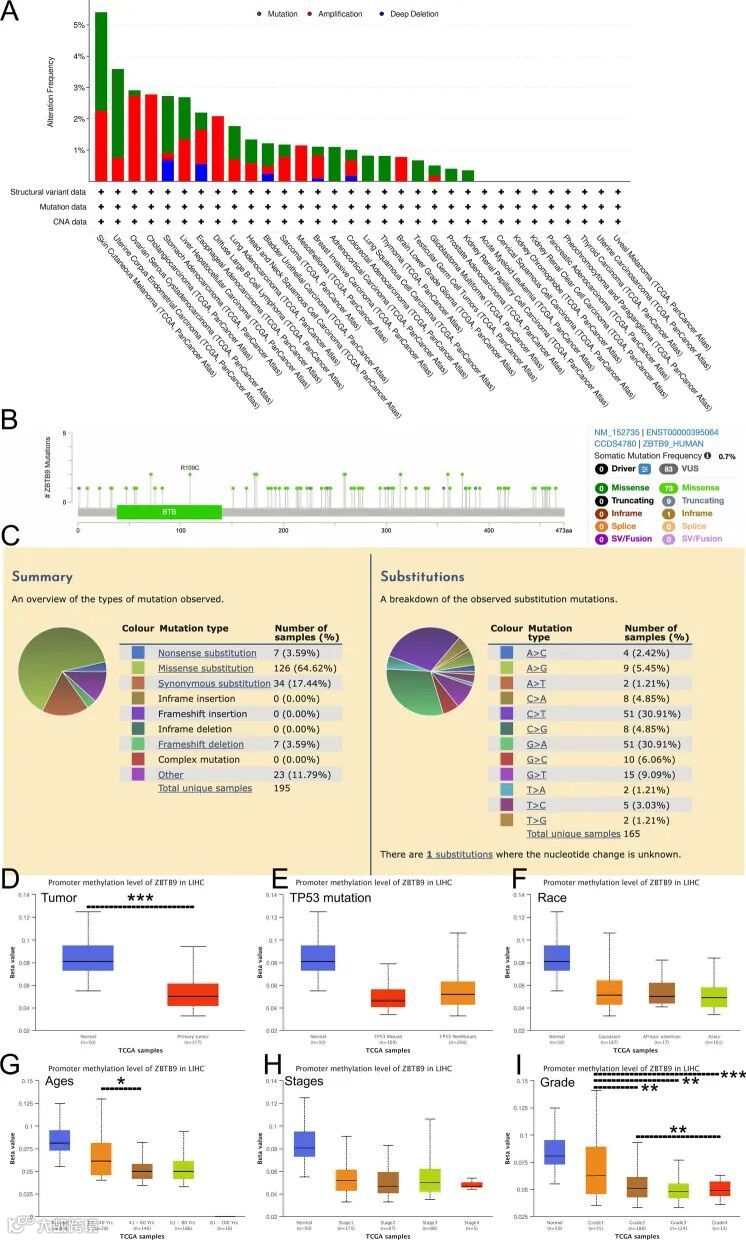
2.ZBTB9的遗传改变和启动子甲基化分析
分析ZBTB9的遗传改变和启动子甲基化有助于理解其异常表达的病因以及这些改变与临床病理特征之间的相关性。通过cBioPortal研究了ZBTB9基因突变和改变的前景(图2A)数据库。根据结果,其遗传改变的主要类型是“突变”,这在大多数TCGA癌症中观察到,“扩增”是第二常见的。此外,在372例中,LIHC患者中ZBTB9改变的频率为2.69%,包括“突变”和“扩增”。癌症中的“深度缺失”类型很少见。作者进一步探讨了ZBTB9在癌症中的特定突变类型和位点(图2B)。然后,使用COSMIC在线工具,还观察到突变类型的概述。主要突变类型为错义替代(64.62%),与cBioProtal的结果相似,主要替代突变类型为G > A(30.91%)和C > T(30.91%)(图2C)。
通过UALCAN进行启动子甲基化分析,分析ZBTB9甲基化水平,结果表明,LIHC肿瘤组织中ZBTB9的启动子甲基化水平明显低于邻近正常组织(图2D)。在个体癌症分期和肿瘤分级方面,启动子甲基化越低,肿瘤分期和肿瘤分级越高,肿瘤分级越明显(图2H和I)。这些结果表明,ZBTB9在某些癌症中的异常表达可能是由遗传改变和启动子低甲基化引起的,有助于全面认知LIHC肿瘤发生和指导潜在的治疗策略。
图2
3.预后和诊断价值分析
LIHC队列的OS和疾病特殊生存期(DSS)分析通过R软件进行。结果表明,ZBTB9的高表达与明显较短的OS(P = 0.001)和较短的DSS(P = 0.001)相关(图3A,B)。基于独立的79个LIHC样本的IHC H评分的生存分析也表明ZBTB9是其OS的危险因素(图3C)。此外,利用生存包的coxph函数,进行cox比例风险回归分析,分析ZBTB9在癌症中的HR,表明ZBTB9是许多癌症的重要危险因素(图3D),这些结果表明,相对高水平的ZBTB9通常与肿瘤患者更差的结果有关。此外,诊断受试者工作曲线(ROC)下面积为0.909(图3E)。
随后,单因素cox回归分析显示,ZBTB9水平(P < 0.001)、病理分期(P < 0.001)、T分期(P < 0.001)、M分期(P = 0.017)、肿瘤状态(P < 0.001)均与OS显著相关。此外,在多因素cox回归分析中,ZBTB9表达与OS也呈极显著相关(P=0.014),表明ZBTB9是LIHC患者的独立预后因素。这些结果进一步表明,ZBTB9的表达水平容易与LIHC患者的较短生存期相关,也验证了ZBTB9参与LIHC的发生和发展。
图3
4.不同亚型的生存分析
作者还采用Kaplan-Meier生存曲线分析评估ZBTB9在不同临床特征下的预后价值。结果表明,高ZBTB9表达是24个亚型的明显危险因素,包括T期:T3加T4(HR=2.44),N期:N0(HR=1.63),M期:M0(HR=1.80),病理分期:III期(HR=2.59),肿瘤状态:伴有肿瘤(HR=1.76),性别:男性(HR=1.98),种族:亚洲(HR=1.99), 种族:白人(HR = 1.89),年龄:≤60(HR = 1.87),年龄:≥60(HR = 1.81),BMI:≤25(HR = 2.06),残余肿瘤:R0(HR = 1.84),组织学分级:G1(HR = 5.82),组织学分级:G2(HR = 1.44),组织学等级:G3(HR = 2.08),邻近肝组织炎症:无(HR = 3.01),AFP:≤400 ng / ml(HR = 2.33),白蛋白:≥3.5克/分升(HR = 1.93), 凝血酶原时间:≤4(HR = 1.81),凝血酶原时间:>4(HR = 2.19),儿童-皮尤等级:A(HR = 1.75),纤维化ishak评分:0(HR = 3.37),血管浸润:是(HR = 2.15),所有P值<0.05(图4)。
图4
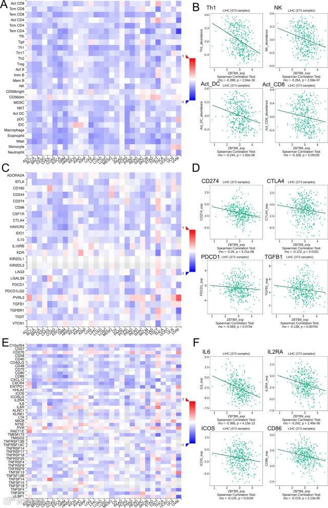
5.ZBTB9表达与TIME的相关性
众所周知,免疫力是肿瘤发生、生长和治疗的重要组成部分,浸润淋巴细胞的功能主要受TIME中免疫调节剂的影响。本文中,评估ZBTB9与TIME之间的关系是必要的。因此,作者分析了ZBTB9表达在LIHC淋巴细胞浸润、趋化因子、免疫检查点抑制剂和免疫检查点刺激物之间的相关性,并针对每个部分提供了4个主要结果。它表明ZBTB9与主要免疫细胞的浸润呈负相关(图5A,B),包括Th1细胞(Cor = − 0.399,P < 0.001),NK细胞(Cor = − 0.264,P < 0.001),活化的树突状细胞(DC)(Cor = − 0.244,P < 0.001),活化的CD 8 + T细胞(Cor = − 0.169,P = 0.001),并且还与抑制剂负相关(图5C,D),例如CD274(Cor = − 0.28,P < 0.001)。ZBTB9表达与刺激因子的相关性仍呈负相关(图5E,F), IL6 (Cor = − 0.366, P < 0.002), IL2RA (Cor = − 0.242, P < 0.001), ICOS (Cor = − 0.125, P < 0.002) 和 CD86 (Cor = − 0.219, P < 0.001)。综上所述,ZBTB9似乎容易与“冷”TIME相关联,这表明ZBTB9水平高的患者在肿瘤部位的免疫有效细胞浸润可能较少,并且可能对免疫检查点抑制剂治疗(如抗PD1和抗PDL1)的反应较低。
图5
6.基因集富集分析
基于Hallmarks基因集的富集结果表明,高ZBTB9与某些信号通路的激活有关,例如E2F靶标,G2M检查点,MYC靶标V1,上皮间充质转化和KRAS信号DN(图6A-E)。这些途径可能是ZBTB9过表达后的潜在下游机制。随后的相关分析表明,ZBTB9的表达与KRAS信号通路的核心分子有明显的相关性(图6F-J),表明ZBTB9作为针对LIHC中该途径的新型治疗靶点的潜在价值。
图6
7.药效分析
从CellMiner获得药理疗效和mRNAs水平数据,分析药物半最大抑制浓度(IC50)与ZBTB9基因表达水平的相关性,表明ZBTB9水平与BMS-911543(Cor = − 0.427,P < 0.001)、地替尼(Cor = − 0.373,P = 0.004)、ITRI-260(Cor = − 0.368, P = 0.004)、多维替尼(Cor = − 0.364, P = 0.005)、BPR1J-097(Cor = − 0.351, P = 0.006)、TPX-0005(Cor = − 0.350, P = 0.007)、CG-806(Cor = − 0.340, P = 0.008)、CFI-402257(Cor = − 0.335, P = 0.009)和BLU-667(Cor = − 0.333, P = 0.010),与氟达拉滨 (Cor = 0.362, P = 0.005)、克拉屈滨 (Cor = 0.347, P = 0.007)呈正相关(图7),有助于优化ZBTB9高表达LIHC患者个体化治疗的指导。
图7
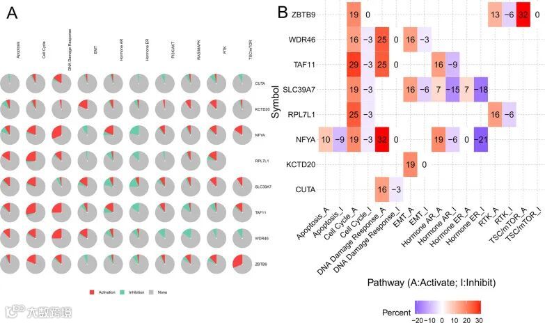
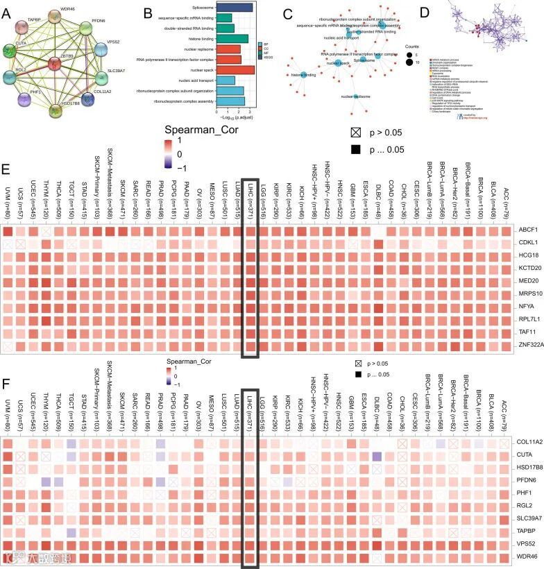
8.ZBTB9相关基因鉴定及相关生物学功能分析
使用STRING工具选择ZBTB9结合蛋白,并在研究前验证,有10个ZBTB9结合蛋白,WDR46,PFDN6,VPS52,SLC39A7,COL11A2,HSD17B8,PHF1,RGL2,CUTA,TAPBP(图8A)。此外,作者还通过GEPIA2工具获得了与LIHC中ZBTB9表达呈正相关的前50个基因。然后用上述顶部ZBTB9共表达的50个基因进行GO/KEGG分析。R软件计算的结果如图8B,C所示,表明ZBTB9相关基因可能与剪接体、序列特异性mRNA结合、双链RNA结合、组蛋白结合、核复制体和RNA聚合酶II.转录因子的过程有关,均参与细胞增殖。此外,Metascape的结果也与上述发现相似,表明这50个基因与mRNA代谢过程和染色质组织核糖核蛋白复合物的生物发生有关(图8D)。此外,利用GEPIA2结果中前10个相关基因和PPI结果的10个基因,通过TIMER2对ZBTB9在癌症中的共表达进行分析。结果通过热图可视化(图8E,F)表明,在大多数癌症中,20个基因大多与ZBTB9共表达。
图8
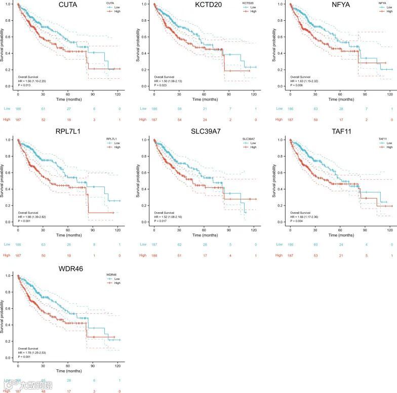
9.ZBTB9相关基因的预后价值分析
根据Kaplan-Meier生存曲线分析的结果,上述20个基因中有7个(CUTA、KCTD20、NFYA、RPL7L1、SLC39A7、TAF11和WDR46)显示出阳性结果(图9A-G)。这些对ZBTB9相关基因的分析可能表明,这些分子共同促进了肿瘤的进展。
图9
10.顶级相关基因的功能分析
利用GSCALite工具,分析了上述7个基因和ZBTB9在LIHC中的共同功能,表明这些基因主要能触发细胞周期途径激活和DNA修复,进而导致肿瘤进展。(图10A,B)。
图10
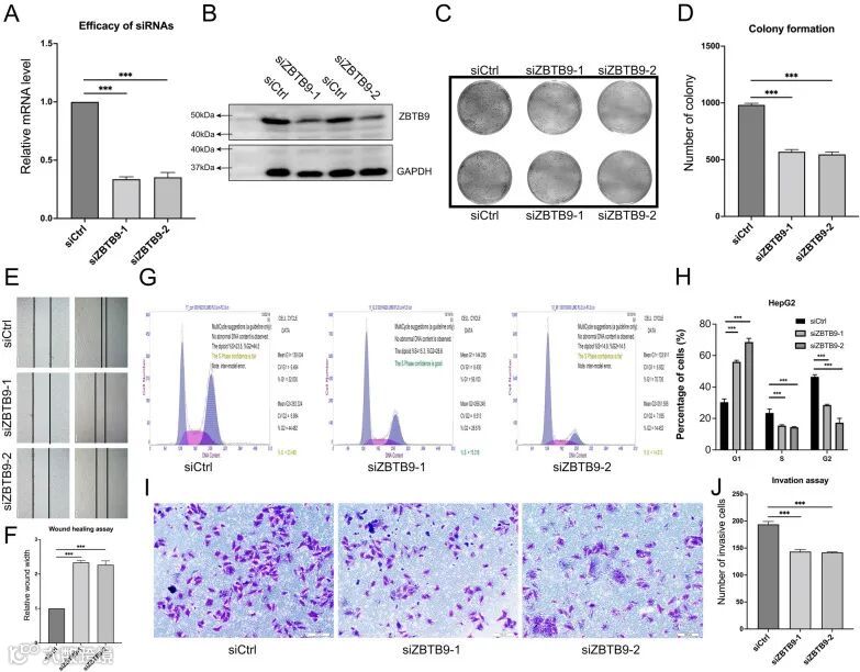
11.体外实验验证
鉴于上述多方面的发现,ZBTB9是驱动LIHC肿瘤发生和进展的癌基因,可通过激活细胞增殖和使免疫功能障碍导致预后不良。然后,作者进行了一系列实验,以验证是否可以通过在细胞水平上敲低ZBTB9来抑制恶性生物学行为。
首先,采用RT-qPCR评估siZBTB9-1和siZBTB9-2的敲低效率,结果表明siRNA降低了HepG2细胞中ZBTB9的mRNA水平(图11A),随后的WB测定也验证了它(图11B)。通过集落形成测定检查ZBTB9敲低对细胞增殖的影响。与siCtrl组相比,ZBTB9敲低组的HepG2菌落组数量显著减少(图11C,D)。伤口愈合测定的结果还表明,与siCtrl组相比,ZBTB9敲低组在相同的间隔16 h后观察到更宽的伤口(图11E,F)。进行流式细胞术分析以分析ZBTB9敲低对细胞周期的影响。结果表明,与siCtrl组相比,两个ZBTB9敲低组G1期的细胞数显著增加,S期和G2期的细胞数减少(图11G,H),表明通过阻断HepG2中的ZBTB9,细胞的增殖能力明显受损。此外,使用Transwell测定法评估了ZBTB9敲低对细胞侵袭的影响,结果表明ZBTB9敲低显着降低了HepG2细胞的侵袭能力(图11I,J)。
上述实验结论表明,ZBTB9在HepG2细胞中敲低后,细胞增殖和迁移能力明显受到抑制,这有力地证实了作者之前的结果。
图11
添加微信获取相关文献
👈长按二维码
一站式
生信科研服务

