大数跨境

基于RNA测序和16S rDNA测序的当归水提取物对多囊卵巢综合征的疗效及机制研究

基于RNA测序和16S rDNA测序的当归水提取物对多囊卵巢综合征的疗效及机制研究 中科生信
2025-01-06
4
导读:基于RNA测序和16S rDNA测序的当归水提取物对多囊卵巢综合征的疗效及机制研究
大家好!今天小编和大家一起分享一篇202311月发表在Phytomedicine杂志的文章《The efficacy and mechanism of Angelica sinensis (Oliv.) Diels root aqueous extract based on RNA sequencing and 16S rDNA sequencing in alleviating polycystic ovary syndrome》。

1.背景

多囊卵巢综合征(PCOS)是育龄妇女最常见的妇科内分泌系统疾病。PCOS导致持续性无排卵、高雄激素血症、胰岛素抵抗和多囊卵巢,并且主要特征在于月经紊乱和生殖功能障碍。PCOS影响5-18%的女性。此外,在1990年至2010年期间,中国女性中PCOS的平均发病率达到10.01%。尽管一些药物(雌激素、孕激素、二甲双胍和罗格列酮等)目前已用于PCOS的临床治疗,其疗效有限。因此,需要寻找新的有效药物来治疗PCOS。根据中医理论,当归(Angelica sinensisOliv.Diels根具有改善血液、月经失调和便秘的作用。在《神农本草经》中首次记载了当归。此外,当归四逆汤、当归建中汤等传统中药经典方剂中均使用了当归根,用于治疗各种妇科疾病。临床用药模式分析显示,在治疗PCOS的中药复方中,以当归是核心草药之一,并且使用频率高。当归根(WEA)含有多种生物活性化合物,包括生物碱(如女贞子碱)、酚酸(如阿魏酸)、类黄酮(如当归)和多糖。此外,现代研究表明,当归根提取物具有抗氧化、抗炎和抗凋亡功能,并调节糖脂代谢紊乱。根据以上研究推测,WEA可能具有缓解大鼠多囊卵巢综合征(PCOS)的作用。
RNA测序是一种高通量测序技术,通过揭示特定样品中转录组的整体表达,可以更系统地阐明疾病的发病机制和治疗机制。因此,RNA测序已广泛应用于基础研究、临床诊断、药物开发等领域。已经证明PCOS的病理机制涉及卵巢组织中各种信号通路的异常变化。因此,RNA测序可以更全面地描述WEAPCOS大鼠卵巢组织中主要调控哪些信号通路。 此外,基于16 S rDNA测序技术,已经表明PCOS患者的肠道微生物群是生态失调的,并且药物的治疗效果也与改善肠道微生物群紊乱有关。因此,本研究也从肠道菌群方面阐明了WEA缓解PCOS的机制。综上所述,我们推测WEA缓解PCOS的机制可能涉及卵巢组织和肠道微生物群中关键信号通路的调节。为了阐明WEA改善PCOS的潜在机制,本研究应用RNA测序技术对大鼠卵巢进行转录组学分析,应用16S rDNA测序技术对大鼠肠道菌群进行分析。

2.方法

2.1 试剂和材料

Letrozole powder购自Yuanye Biotechnology Co.Ltd.(中国上海,批号:K26010 H101137)。Papanicolaou EA 36购自Leagene Biotechnology Co.Ltd.(中国北京,批号:0422 A21)。甘油三酯、总胆固醇、低密度脂蛋白胆固醇(LDL-C)和高密度脂蛋白胆固醇(HDL-C)试剂盒购自南京建成生物工程研究所(中国南京,批号:A110-1-1A111-1-1A113-1-1A112-1-1)。黄体生成素、促卵泡激素(FSH)、睾酮和雌二醇试剂盒购自江苏无酶实业有限公司,Ltd.(中国江苏,批号:MM-0624 R1MM-0566 R1MM-0577 R1MM-0575 R1)。空腹血清胰岛素(FINS)试剂盒购自武汉伊莱特生物技术有限公司,Ltd.(中国武汉,批号:E-EL-R3654 c)。Trizol试剂购自Beyotime Biotechnology Co.(中国上海,批号:12183555)。 SYBR试剂盒购自Cwbio世纪生物技术有限公司(中国江苏,批号:CW 0957 M)。引物序列购自华大基因研究所(中国深圳)。BCA试剂盒购自Beyotime Biotechnology Co.(中国上海,批号:P0010)。一抗:GAPDHGLUT 4购自Proteintech(芝加哥,IL美国,批号:10016192)。磷脂酰肌醇3-激酶(PI 3 K)、p-PI 3 K、磷酸化蛋白激酶BAKT)、p-AKT和胰岛素受体底物2IRS 2)购自Abcam。(剑桥,英国,批号:GR 3360941 -28GR 3384862 -18GR 3405596 -11GR 3309848 -18GR 219213 -12)。过氧化物酶偶联的羊抗小鼠抗体和羊抗兔抗体购自山姆金桥生物技术有限公司(中国北京,批号:ZB-2305ZB-2301)。

2.2 伦理批准

本研究按照《生理学杂志》规定的伦理原则进行,并经桂林医学院动物实验伦理委员会批准(批准号:2021-0034,申请日期:2021108日)。研究人员确保拟议的研究遵循格伦迪(2015)概述的指南,并在整个研究过程中保持依从性。

2.3 WEA的制备及组分鉴定

当归在甘肃省岷县的中草药市场购买,并由桂林医科大学(中国桂林)的Kefeng Zhang教授鉴定。当归在室温下将冬虫夏草根避光干燥7天,直到质量恒定。然后,将干燥的当归用粉碎机(Chuangli medicinal equipment factoryZhejiangChina)将当归根制成粉末,并通过直径为2 mm的筛网过筛。以110gml)的比例将冬虫夏草根粉末与蒸馏水混合。然后,使用超声波提取方法(2次,每次30分钟,40 KHz; Skymen Cleaning Equipment Shenzhen Co.,有限公司、中国)。最后,过滤提取的溶液,然后使用旋转蒸发器(EYELA,日本)浓缩至1.0g/ml的浓度(草药粉末的重量除以溶液的体积)。 通过UHPLC-MS/MS鉴定WEA的化学组成及其在血清中的组成

2.4 动物实验

SPF级雌性SD大鼠(6-8周龄,体重180g-220g)购自湖南SJA实验动物有限公司,Ltd.(中国)用于本研究。6只大鼠灌胃给予WEA8 g/kg28天。收集脑、心、肺、肝、脾和肾的组织,并固定在4%多聚甲醛溶液中,以初步评价本实验中使用的最高剂量的WEA的安全性。模型建立的设计和我们研究中的二甲双胍参考了其他研究。将70只大鼠随机分为对照组(n= 15)和模型组(n= 55)。对照组大鼠每日灌胃1%羧甲基纤维素钠溶液(8 ml/kg),并喂以正常饮食(提供13.8%来自脂肪的热量、63.4%来自碳水化合物的热量和22.8%来自蛋白质的热量(协通制药生物工程有限公司,有限公司、中国江苏)。 造模组大鼠灌胃含来曲唑的1%羧甲基纤维素钠溶液(1 mg/kg),高脂饲料(60%来自脂肪,20%来自碳水化合物,20%来自蛋白质)(江苏协通医药生物工程有限公司,有限公司、中国)。从造模第18天开始,连续10天进行阴道涂片。造模第28天,从对照组和造模组中分别随机抽取5只大鼠,进行卵巢组织病理学观察,确认PCOS模型是否成功建立。在确定PCOS模型建立成功后,造模组随机分为PCOS组、PCOS +二甲双胍组(阳性对照)、PCOS + WEA2 g/kg)组、PCOS+WEA4 g/kg)组、PCOS + WEA8 g/kg)组,每组10只。PCOS +二甲双胍组、PCOS+WEA2g/kg)组、PCOS + WEA4g/kg)组和PCOS + WEA8 g/kg)组分别灌胃给予二甲双胍(0.3g/kg)或WEA2g/kg4g/kg8 g/kg),持续4周。WEA的剂量是根据其他研究,我们以前的研究与一些调整。在第8周结束时,所有大鼠禁食过夜。16 h后,麻醉大鼠,采集血液和样品。收集一些卵巢组织,并固定在4%多聚甲醛中。此外,将一些卵巢组织和大鼠粪便储存在液氮中的情况下。

2.5 苏木精-伊红染色

取脑、心、肺、肝、脾、肾、卵巢组织,乙醇脱水,石蜡包埋。然后,用切片机(Thermo Fisher Microm德国)将组织切成厚度为4 µm的切片,并用苏木精-伊红染色。最后,用中性树脂密封切片,然后在显微镜(OlympusJapan)下观察。

2.6 阴道涂片

首先,使用阴道拭子将收集的大鼠阴道细胞转移到载玻片上。然后,根据说明书(Regan Biotech Co.,有限公司、中国)。最后,用中性树脂封闭涂片,在显微镜下观察。

2.7 血清样本的指示剂检测

采用生化方法检测血清甘油三酯、总胆固醇、低密度脂蛋白胆固醇、高密度脂蛋白胆固醇和空腹血糖。采用酶联免疫吸附法(ELISA)测定LHFSH、睾酮、雌二醇和FINS的含量。计算胰岛素抵抗指数(HOMA-IR):HOMA-IR = FINS × FBG/22.5

2.8 RNA测序

PANOMIX Biomedical Tech Co.对来自对照组、PCOS组和PCOS + WEA8 g/kg)(每组3个样品)的9个卵巢组织样品进行测序,有限公司(中国)。基本过程如下:根据Trizol试剂盒(Life TechnologiesUSA)的说明提取总RNA。用OligodT)磁珠富集含polyA尾的mRNA。然后,通过片段化缓冲液将mRNA随机片段化。接下来,使用片段化mRNA作为模板,随机寡核苷酸作为引物,在M-MuLV逆转录酶系统中合成cDNA第一链。随后,用RNaseH降解RNA链,并在DNA聚合酶I系统中用dNTPs合成cDNA的第二链。用AMPure XP珠筛选370 bp-420 bp左右的cDNA,并进行PCR扩增。使用AMPure XP珠纯化PCR产物后构建文库。用Agilent 2100生物分析仪对文库质量进行了验证。HISAT 2v2.0.5)用于比较干净读数与参考基因组。然后,使用DESeq2软件(1.20.0),基于基因的读取计数进行差异表达分析。将Padj ≤ 0.05和倍数变化≥ 1.5设定为阈值。

2.9 实时定量逆转录聚合酶链反应(qRT-PCR

Trizol试剂(Beyotime Biotechnology Co.,中国)。然后,通过NanoDrop 2000Thermo FisherUSA)定量总RNA,然后根据试剂盒说明书(Cwbio世纪生物技术有限公司,中国)。接着,根据SYBR试剂盒(Cwbio世纪生物技术有限公司,中国)。PCR反应的过程是在95 °C下持续10分钟,随后是40个循环(95 °C持续15秒和60 °C持续1分钟)。使用比较方法(2-ΔΔCt)计算相对mRNA水平,其中GAPDH用作内参基因。

2.10 Western blot

RIPA裂解液裂解卵巢组织,离心后保留上清液。通过BCA试剂盒定量蛋白,并调整浓度。SDS-PAGE凝胶电泳分离蛋白质。随后,将蛋白质转移到PVDF膜上。接着,封闭PVDF膜,并与第一抗体:GAPDH1 ∶ 10000)、PI 3 K1 ∶ 1000)、p-PI 3 K1 ∶ 500)、AKT1 ∶ 5000)、p-AKT1 ∶ 1000)、GLUT 41 ∶ 1000)和IRS 21 ∶ 5000)孵育过夜。第二天,将PVDF膜与辣根过氧化物酶偶联的山羊抗小鼠抗体或山羊抗兔抗体在室温下孵育1.5小时。最后,使用Gene Gnome XRQ专业化学发光成像系统(SyngeneUK)对PVDF膜进行成像。使用Image-J定量蛋白质表达,并用GAPDH作为内部参考标准化。

2.11 16S rDNA测序

通过16 S rDNA测序(PANOMIX Biomedical Tech Co.,有限公司、中国)。基本过程如下:采用CTAB法提取粪便DNA,琼脂糖凝胶电泳检测DNA质量。使用DNA作为模板,使用具有条形码的特异性引物、具有GC缓冲液(新英格兰BiolabsUSA)的高保真PCR主混合物和高保真酶进行PCR扩增。然后使用Qiagen凝胶提取试剂盒(Qiagen,德国)纯化PCR产物。随后,使用TruSeq® DNAPCR样品制备试剂盒(IlluminaUSA)构建文库,并通过Qubit@2.0荧光计(Thermo Fisher ScientificUSA)和qPCR定量。通过质量检查后,基于Illumina NovaSeq6000平台(IlluminaUSA)对文库进行测序。在操作分类单位(OTUs)聚类后,进行物种注释和相对丰度分析。然后对样本进行物种多样性分析。最后,进行LEfSe分析以筛选组间差异表达的微生物群。

3.结果

3.1 WEA对大鼠动情周期及卵巢组织病理学的影响

通过阴道涂片确定大鼠发情周期的阶段。对照组大鼠的发情周期规律。多囊卵巢综合征组大鼠基本处于发情期和绝经期。WEA 干预后,大鼠的发情周期恢复到正常状态。与对照组相比,多囊卵巢综合征组大鼠的卵巢质量明显提高;与多囊卵巢综合征组相比,WEA干预后大鼠的卵巢质量明显下降

Fig. 1WEA对动情周期和卵巢组织病理学的影响。(A)大鼠的发情周期。纵轴上,1代表动情前期,2代表动情期,3代表动情后期和间情期。(B)阴道涂片的巴氏染色,比例尺= 200 µm(C)卵巢质量。(D)卵巢的苏木精-伊红染色,比例尺= 400 µm(E)对照组和WEA8 g/kg)组的脑、心脏、肺、肝脏、脾脏和肾脏的苏木精-伊红染色,比例尺= 200 µm。所有数据均表示为平均值± SEMn= 10; *p< 0.05**p< 0.01

3.2 WEA对血清指标的影响

与对照组比较,PCOSLHLH/FSH、睾酮、甘油三酯、总胆固醇、LDL-CFBGFINSHOMA-IR均显著升高,雌二醇、HDL-C显著降低。与PCOS组相比,WEA干预后LHLH/FSH、睾酮、甘油三酯、总胆固醇、LDL-CFBGFINSHOMA-IR水平显著降低,而雌二醇和HDL-C水平显著升高的情况下

Fig. 2对血清指标的影响。(A)血清FSH和雌二醇水平。(B)血清LH水平。(C)LH/FSH比值。(D)血清睾酮水平(E)血清甘油三酯、总胆固醇、LDL-CHDL-C水平。(F)FBG水平。(G)FINS水平。(H)HOMA-IR值。所有数据均表示为平均值± SEMn = 10; * p < 0.05** p < 0.01

3.3 RNA测序分析结果

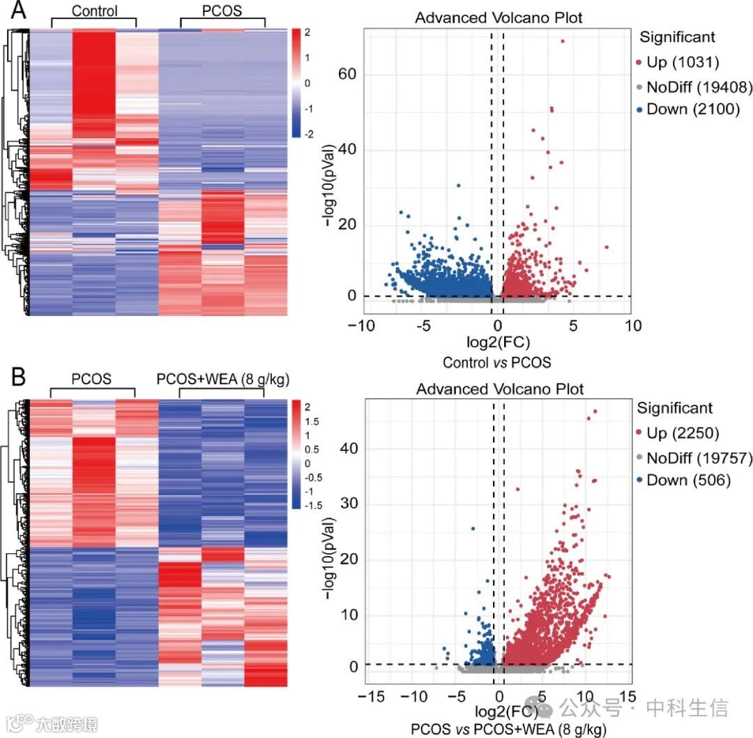
与对照组相比,PCOS组共有3131个基因发生了显著变化,其中1031个基因表达上调,2100个基因表达下调。与PCOS组相比,WEA干预后有3756个基因发生显著变化,其中2250个基因表达上调,506个基因表达下调

Fig. 3对所有差异表达基因进行系统聚类分析和散点图分析。(A)对照组vsPCOS组。(B)PCOS组与PCOS + WEA8 g/kg)组比较。

3.4 WEA对多囊卵巢综合征大鼠卵巢组织PI 3 K/AKTPPAR通路差异表达基因的影响

磷脂酰肌醇3-激酶/磷酸化蛋白激酶BPI 3 K/AKT)信号通路(图 与对照组相比,血管内皮生长因子DVegfd)、分泌型磷蛋白1Spp 1)、纤连蛋白1Fn 1)、血小板反应蛋白1Thbs 1)、层粘连蛋白亚基β 3Lamb3)、层粘连蛋白亚基α 5Lama 5)、胰岛素样生长因子1受体(Igf 1 r)、整合素亚基α 1Itga 1)、整合素亚基α 11Itga 11)、整合素亚基α 8Itga 8)和蛋白磷酸酶2、调节亚基BγPpp 2 r2 c核受体亚家族4 A组成员1Nr4a1)和细胞周期蛋白D3Ccnd3)的表达在PCOS组中显著上调。与PCOS组相比,VEGFSpp 1Fn 1Thbs 1Lamb3Lama5Igf1rItga 1Itga 11Itga 8Ppp 2r2c表达明显上调,而Nr 4a 1Ccnd3表达明显下调。过氧化物酶体增殖物激活受体(PPAR)信号通路:与对照组相比,脂肪酸结合蛋白4Fabp 4)、氧化低密度脂蛋白受体1Olr 1)、酰基辅酶A合成酶长链家族成员4Acsl 4)、围脂蛋白1Plin 1)、sorbin和含SH 3结构域1Sorbs 1)的表达明显下调,脂肪酸结合蛋白3Fabp 3)、地西泮结合抑制剂/酰基辅酶A结合蛋白(Dbi)的表达明显上调。与PCOS组相比,PCOS组中Fabp4Olr1Acsl4Plin1Sorbs1的表达明显上调,Fabp3Dbi的表达明显下调。

Fig. 4PI 3 K/AKTPPAR通路差异表达基因的层次聚类分析。(A)PI 3 K/AKT信号通路。(B)PPAR信号通路。* 倍数变化≥ 1.5p< 0.05; ** 倍数变化≥ 1.5p< 0.01

3.5 WEAPCOS大鼠卵巢组织MAPKAMPK通路差异表达基因的影响

丝裂原活化蛋白激酶(MAPK)信号通路(图&与对照组相比,VegfdIgf1rarrestin、β 1Arrb1)、蛋白酪氨酸磷酸酶、非受体型5Ptpn 5)、双特异性磷酸酶6Dusp 6)和磷脂酶A2IVAPla2g4a)的表达显著下调,而生长停滞、生长停滞和DNA损伤诱导型γ(Gadd45g)、双特异性磷酸酶9Dusp 9)和Nr4a1的表达显著上调。 与PCOS组相比,VEGF dIgf1rArrb 1Ptpn 5Dusp 6Pla2g4a的表达明显上调,Gadd45gDusp 9Nr4a1的表达明显下调。AMP激活的蛋白激酶(AMPK)信号通路:与对照组相比,脂联素、C1 Q、含胶原结构域(Adipoq)、Igf 1Irs 2Ppp 2 r2 c、果糖二磷酸酶2Fbp 2)、磷酸果糖激酶、血小板(Pfkp)的表达均显著下调,而WEA干预组则显著上调这些基因的表达。

Fig. 5MAPKAMPK通路差异表达基因的系统聚类分析。(A)MAPK信号通路。(B)AMPK信号通路。* 倍数变化 1.5p< 0.05; ** 倍数变化 1.5p< 0.01

3.6 WEA对多囊卵巢综合征大鼠卵巢组织胰岛素途径差异表达基因的影响

胰岛素信号通路(与对照组相比,Sorbs 1Irs 2SHC衔接蛋白2Shc 2)、糖原磷酸化酶BPygb)和溶质载体家族2成员4Slc 2a 4)的表达均显著下调,而蛋白激酶cAMP依赖的2型调节亚基βPrkar2 B)的表达显著上调。与PCOS组相比,Sorbs 1Irs 2Shc 2PygbSlc 2a4的表达明显上调,Prkar2b的表达明显下调。

Fig. 6胰岛素通路差异表达基因的系统聚类分析。* 倍数变化 1.5p< 0.05; ** 倍数变化 1.5p< 0.01

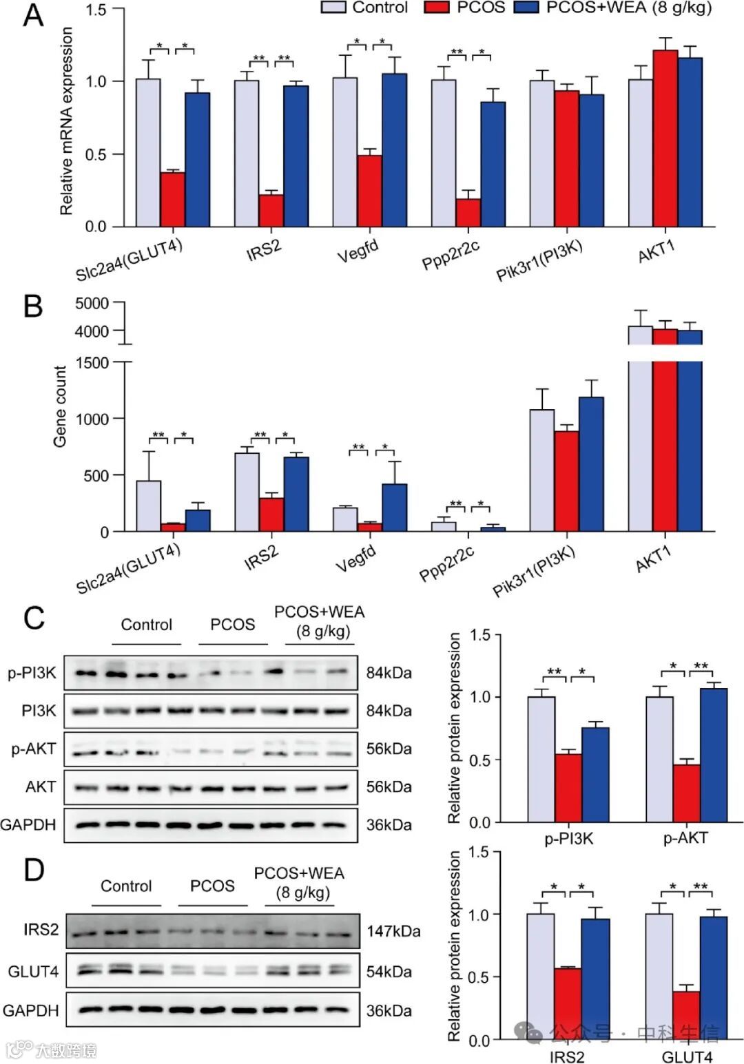
3.7 验证实验结果

为了检查RNA测序结果的可靠性,选择来自PI 3 K/AKTPPARMAPKAMPK和胰岛素信号传导通路的6个基因,并通过qRT-PCR进行验证。此外,进行Western印迹以验证关键信号通路的(磷酸化)蛋白表达。qRT-PCR结果显示,PI 3 KAKT 1mRNA表达在各组之间没有显著差异。与对照组相比,PCOS组中Slc 2a 4Irs 2VegfdPpp 2 r2 cmRNA表达显著下调,而WEA干预显著上调这些mRNA表达。这些结果与RNA测序结果一致PI 3 KAKT蛋白的活化需要磷酸化,并且它们的mRNA和蛋白表达通常不显著改变。Western blot结果显示,与对照组相比,PCOS组中p-PI 3 Kp-AKTIRS 2GLUT 4的蛋白表达显著下调,而WEA干预显著上调其表达。这些结果与qRT-PCRRNA测序结果一致。

Fig. 7: 通过qRT-PCRWestern blot检测验证实验的结果。(A)qRT-PCR检测相对mRNA表达量。(B)RNA测序获得的基因计数。(C)Western印迹法检测p-PI 3 Kp-AKT的相对蛋白表达。(D)IRS 2GLUT 4的相对蛋白表达。mRNA和蛋白质的相对表达相对于对照组标准化,GAPDH作为内部参考。所有数据均表示为平均值± SEMn= 3* p< 0.05**p< 0.01

3.8 16S rDNA测序分析结果

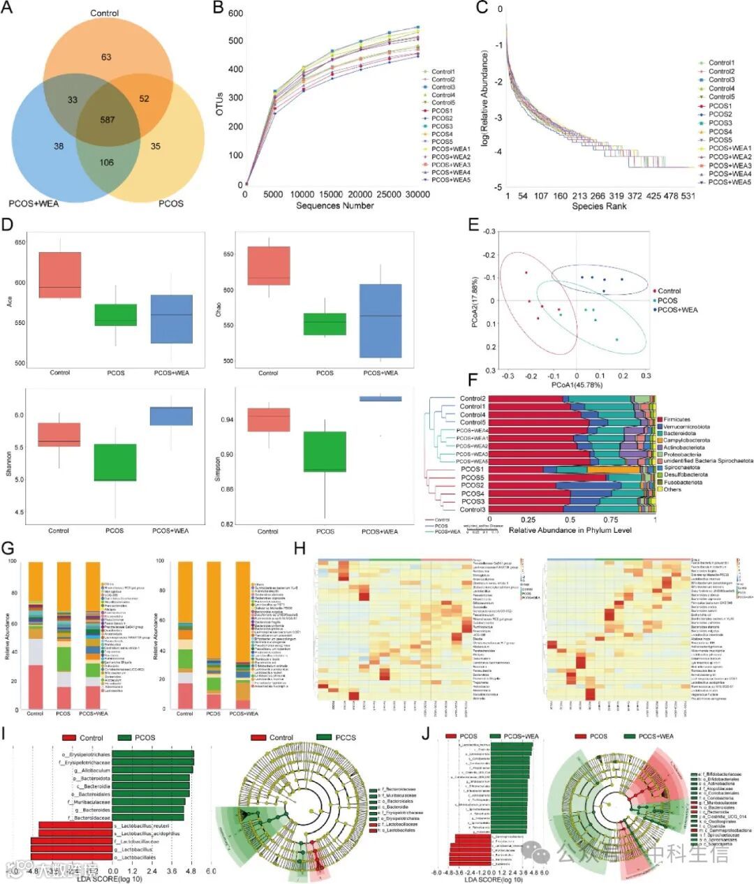
3组中共检测到914OTU,其中对照组735OTUPCOS780OTUPCOS + WEA8 g/kg)组764OTU。在特定OTU方面,对照组中有63个,PCOS组中有35个,PCOS + WEA8 g/kg)组中有38Fig. 8

3.9 多样性分析

α多样性分析:每个样品的稀疏曲线逐渐变平,表明测序数据的量是合理的,并且可以反映样品中的大部分微生物信息。丰度曲线表明,样品中微生物群落的丰度和均匀度的总体趋势相对相似,但存在一些差异。与对照组相比,PCOS组的Shannon指数和Simpson指数显著降低,而WEA干预后两者均显著升高。β多样性分析:PCoA分析显示,对照组与PCOS组在第一主成分方向上分离明显(45.77%),PCOS组与PCOS + WEA8 g/kg)组在第二主成分方向上分离明显(17.89%)。UPGMA分析表明,本研究中的样品大致分为3个聚类,这与样本分组和PCoA分析的结果基本一致。Fig. 8

3.10 微生物群组成概述

相对丰度前35位物种的热图和聚类结果见图。在相对丰度最高的30个类群中,LactobacillusAkkermansia属在每个类群中的属水平上都占有较高的丰度。在物种水平上,Akkermansia muciniphilaLactobacillus johnsonii在所有组中显示出高丰度。
菌属水平:与对照组相比,PCOSLactobacillus的丰度明显升高,AllobaculumBacteroides的丰度明显降低。与PCOS组相比,在PCOS + WEA8 g/kg)组中,Dubosiella, Bifidobacterium, Coriobacteriaceae (UCG-002) Treponema的丰度显著增加。种属水平:与对照组相比,PCOSLactobacillus acidophilusLactobacillus reuter的丰度显著增加。与PCOS组相比,PCOS + WEA8 g/kg)组中动物Bifidobacterium animalisLactobacillus murinus的丰度显著增加,而Lactobacillus johnsonii的丰度显著降低。

Fig. 8: WEAPCOS大鼠肠道菌群的影响。(A)OTU的维恩图。(B)α多样性分析(稀疏曲线分析)。(C)α多样性分析(Rank丰度曲线分析)。(D)α多样性分析(ShannonSimpson指数)。(E)β多样性分析(PCoA分析)。(F)β多样性分析(UPGMA分析)。(G)肠道菌群组成(左为属水平,右为种水平)。(H)聚类后微生物群相对丰度的热图(左为属水平,右为种水平)。(I)LEfSe分析(对照组vsPCOS组)。(J)LEfSe分析(PCOSvsPCOS + WEA组)。n= 5*p< 0.05**p< 0.01

4.讨论

PCOS受多种风险因素的影响,包括生活方式或饮食、环境污染物、遗传因素、肠道微生物群紊乱(生态失调)和肥胖。本研究的药效学评价部分发现,WEA可改善PCOS大鼠的卵巢病理,以及动情周期、激素和糖脂代谢紊乱。在本研究的机制探索部分,卵巢组织RNA测序显示WEA调节PI 3 K/AKTPPARMAPKAMPK和胰岛素信号通路;粪便16 S rDNA测序显示WEA改善大鼠肠道菌群失调。
Letrozole是新一代芳香酶抑制剂,可抑制卵巢中雄激素向雌激素的转化,导致高雄激素状态,以及多囊卵巢。在目前的研究中,我们发现Letrozole和高脂饮食诱导的发情周期紊乱和卵巢组织病理学变化在患有激素紊乱的大鼠中,血脂异常和胰岛素抵抗(图& nbsp;3 F-H)。 这些结果表明成功建立了PCOS大鼠模型,这与其他研究的结果一致。经WEA干预后,PCOS大鼠恢复正常的动情周期,卵巢组织颗粒细胞层数明显增加,卵泡泡状扩张明显改善。此外,激素紊乱、血脂异常和胰岛素抵抗也通过WEA干预得到改善。以上结果表明,WEA对来曲唑和高脂饮食诱导的大鼠PCOS有明显的缓解作用。此外,正常大鼠经WEA干预后,脑、心、肺、肝、脾、肾组织均未见明显病理改变,表明WEA在本研究剂量下无明显毒副作用
既往研究表明,PCOS相关的胰岛素抵抗和血脂异常等病理特征的分子机制涉及多种信号通路。本研究应用RNA测序技术对大鼠卵巢组织进行了分析。结合文献,全面揭示了WEA缓解PCOS的关键信号通路,包括PI 3 K/AKTPPARMAPKAMPK和胰岛素信号通路。
受损的PI 3 K/AKT途径转导可引起葡萄糖吸收障碍,导致胰岛素抵抗(凯斯金 等人 ,2005年)。在这种状态下,异常升高的胰岛素作用于脑垂体的胰岛素受体底物(IRS),增加LH的释放,从而刺激雄激素的分泌,减少卵巢中雌二醇的产生,从而导致卵泡发育不良,卵巢功能异常。卵巢是女性生殖系统的基本结构单位,是胰岛素的非经典靶器官,也是PCOS发病的重要器官。最近的研究已经证实了PCOS患者的卵巢中存在胰岛素抵抗,其表现为葡萄糖摄取减少,卵巢颗粒细胞的利用减少,导致卵泡生成的能量不足,以及生育障碍。已经显示PI 3 K/AKT信号传导途径的激活可以改善卵巢功能,并且改善PCOS。刺激物如ECMSpp 1Fn 1Thbs 1Lamb 3Lama 5)和GFVegfd)通过跨膜蛋白(Itgf 1 rItga 1Itga11Itga 8)信号转导至PI 3 K/AKT;此外,Ppp 2 r2 c也可以通过直接作用于AKT而参与PI 3 K/AKT通路。随后,PI 3 K/AKT通过磷酸化激活,随后抑制Nr 4a 1Ccnd 3,从而参与细胞存活和细胞周期的生理过程。在这项研究中,PI 3 KAKT蛋白的磷酸化在PCOS大鼠的卵巢组织中被抑制(VEGFSpp 1Fn 1Thbs 1Lamb 3Lama 5Igf 1 rItga 1Itga 11Itga 8Ppp 2 r2 c的上游表达也显著下调。此外,下游Nr 4a 1Ccnd 3的表达显著上调,而WEA干预逆转了这种变化。 简而言之,PI 3 K/AKT通路在PCOS大鼠卵巢组织中被抑制,而WEA干预激活了该通路。
转录因子过氧化物酶体增殖物激活受体(PPAR)是一种由脂肪酸及其衍生物激活的核激素受体,在脂质利用和储存、脂蛋白代谢、脂肪细胞分化以及胰岛素相关基因的调节中起着重要作用。文献综述发现,PPAR途径似乎在PCOS中起重要作用,但不同的研究小组已经得出关于PCOSPPAR表达的相互矛盾的结论(Psilopatis 等人 ,2023年)。 通过Fabp转运到细胞中的脂肪酸激活,PPAR调节Fabp 4Fabp 3DbiOlr 1Acsl4Plin 1Sorbs 1的转录,其参与脂肪细胞分化和脂肪酸转运(Petrescu et  al.2013年)。 在这项研究中,RNA测序显示,在PCOS大鼠的卵巢组织中,PPAR信号通路中的一些基因(Fabp 4Fabp 3DbiOlr 1Acsl 4Plin 1Sorbs 1)异常表达,这些基因被WEA干预逆转(图& 5B)。MAPK信号通路是细胞内一条非常重要的信号链,调节着细胞生长、发育、分化、凋亡、应激、炎症等多种重要的生理/病理效应。已经表明,关键MAPK基因中的遗传变异导致中国女性中PCOS的风险。 此外,小檗碱和二甲双胍等药物可以通过调节MAPK途径来改善胰岛素抵抗和多囊卵巢综合征的内质网应激。在本研究中,位于MAPK上游的一些信号转导因子(VegfdIgf 1 r)和位于MAPK下游的一些效应因子(Arrb 1Gadd 45 gPtpn 5Dusp 6Pla 2g 4aDusp 9Nr 4a 1)在PCOS大鼠卵巢组织中表达异常,WEA干预调节了这些异常表达(nbsp;6 A)。总之,我们推测WEA可能通过调节PPARMAPK通路来改善PCOS
转录因子过氧化物酶体增殖物激活受体(PPAR)是一种由脂肪酸及其衍生物激活的核激素受体,在脂质利用和储存、脂蛋白代谢、脂肪细胞分化以及胰岛素相关基因的调节中起着重要作用。文献综述发现,PPAR途径似乎在PCOS中起重要作用,但不同的研究小组已经得出关于PCOSPPAR表达的相互矛盾的结论。通过Fabp转运到细胞中的脂肪酸激活,PPAR调节Fabp 4Fabp 3DbiOlr 1Acsl4Plin 1Sorbs 1的转录,其参与脂肪细胞分化和脂肪酸转运。在这项研究中,RNA测序显示,在PCOS大鼠的卵巢组织中,PPAR信号通路中的一些基因(Fabp 4Fabp 3DbiOlr 1Acsl 4Plin 1Sorbs 1)异常表达,这些基因被WEA干预逆转。MAPK信号通路是细胞内一条非常重要的信号链,调节着细胞生长、发育、分化、凋亡、应激、炎症等多种重要的生理/病理效应。已经表明,关键MAPK基因中的遗传变异导致中国女性中PCOS的风险。此外,小檗碱和二甲双胍等药物可以通过调节MAPK途径来改善胰岛素抵抗和多囊卵巢综合征的内质网应激。在本研究中,位于MAPK上游的一些信号转导因子(VegfdIgf 1 r)和位于MAPK下游的一些效应因子(Arrb 1Gadd 45 gPtpn 5Dusp 6Pla 2g 4aDusp 9Nr 4a 1)在PCOS大鼠卵巢组织中表达异常,WEA干预调节了这些异常表达。总之,我们推测WEA可能通过调节PPARMAPK通路来改善PCOS
胰岛素信号传导途径主要由3种途径组成,即IRS 2依赖性PI 3 K/AKT途径、Shc介导的MAPK途径和c-CBL途径。在这项研究中,IRSp-PI 3 Kp-AKT的表达在PCOS大鼠中显著下调,抑制糖原合成。此外,糖原分解的限速酶Pygb的表达在PCOS大鼠中也被显著抑制。此外,PCOS大鼠中Prkar 2b的表达增加可能会增加脂解导致血糖升高。Shc可以通过MAPK途径维持细胞生长和增殖。本研究中,我们发现Shc 2PCOS大鼠卵巢组织中的表达显著下调,这可能是颗粒细胞数量减少的机制之一。Sorbs 1(编码CBL蛋白)在胰岛素的信号传导和刺激中起重要作用,而GLUT 4(由Slc 2a 4编码)将葡萄糖转运到细胞中。发现GLUT 4表达在PCOS大鼠的卵巢组织中显著下调,导致血糖升高。 WEA干预可上调PCOS大鼠Sorbs1Irs2Shc2PygbGLUT4Slc2a4)的表达,下调Prkar2b的表达。因此,我们推测WEA对胰岛素信号通路的调节作用是改善PCOS大鼠胰岛素抵抗和卵巢组织病理学改变的重要途径之一。
越来越多的证据表明,改善肠道微生物群失调可能是治疗PCOS的重要方法。通过对肠道微生物群的16 S rDNA高变区进行测序,发现WEA增加了PCOS大鼠肠道微生物群的α多样性指数,表明WEA增加了肠道微生物群的物种多样性。β-多样性分析的结果表明,来曲唑与高脂饮食或WEA组合改变了肠道微生物群的组成。为了进一步阐明来曲唑联合高脂饮食干预或WEA干预后的差异微生物群,在本研究中进行了LEfSe分析。
在属水平上,在健康大鼠和PCOS大鼠之间筛选3种差异微生物群(乳杆菌属、拟杆菌属和异芽孢杆菌属)。值得注意的是,与健康大鼠相比,PCOS大鼠中乳酸杆菌的丰度显著升高,这与其他研究的结果一致。通常认为,乳杆菌属是有益的微生物群,但它也可能在病理条件下出现升高,这可能是应激反应。一项研究表明,乳杆菌在肥胖患者的肠道中高度表达,因此推测本研究中PCOS大鼠肠道中乳酸杆菌丰度的增加可能与高脂饮食有关。此外,在本研究中,拟杆菌属和异芽胞杆菌属的丰度在PCOS大鼠中显著较低,这与相关研究的结果大体一致。拟杆菌可以保护肠粘膜,调节肠免疫应答,并调节胰岛素和胰高血糖素的分泌。然而,一旦肠道微生物群的平衡被扰乱,拟杆菌可以通过肠粘膜进入正常组织,进而导致不同疾病的发展。变斑藻产生短链脂肪酸,其调节免疫细胞的发育和功能,并且已经成为治疗诸如肠病、类风湿性关节炎和糖尿病的疾病的可能性。变斑菌与短链脂肪酸正相关,并且其减少可能有助于许多疾病的进展。另一方面,WEA干预显著增加了PCOS大鼠中Dubosiella、双歧杆菌、密螺旋体和CoriobacteriaceaeUCG-002)的相对丰度。Dubosiella是新一代益生菌,可以抑制mTOR通路,从而降低血脂,并改善胰岛素敏感性。也被认为是有益的细菌,双歧杆菌增强细菌素和有机酸的产生以对抗侵入肠粘膜的病原体。双歧杆菌可能与PCOS患者的性激素分泌有关,增加其丰度可以改善PCOS的症状。CoriobacteriaceaeUCG-002)在许多疾病中起有害作用,但已经显示小鼠中高脂肪饮食诱导的肥胖的缓解与CoriobacteriaceaeUCG-002)升高相关。因此,我们推测WEA改善PCOS的作用可能与增加有益菌的丰度(属水平)有关。
在物种水平上,L. PCOS大鼠中嗜酸乳杆菌和罗伊氏乳杆菌的表达显著高于健康大鼠。益生菌补充剂,其中包括L。嗜酸乳杆菌和罗伊氏乳杆菌改善PCOS妇女的月经周期和睾酮水平。然而,L.本研究中PCOS大鼠体内嗜酸乳杆菌、罗伊氏乳杆菌的表达显著增加,被认为是一种应激反应,但其可能的作用尚不明确。 WEA干预后,PCOS大鼠中动物双歧杆菌和鼠乳杆菌的丰度显著增加,而约氏乳杆菌的丰度显著降低。约氏乳杆菌可改善胰岛素抵抗和高脂饮食诱导的脂质代谢紊乱。约氏乳杆菌本身具有积极作用,但WEA降低了其丰度。 动物双歧杆菌(Bifidobacterium animalis)是一种公认且广泛使用的益生菌,在营养补充、免疫系统增强、器官保护和抗衰老方面具有广泛的积极作用。鼠乳杆菌也是一种有益细菌,在保护肠粘膜、调节免疫和微生态方面具有积极作用。发现FBGHOMA-IR与糖尿病小鼠中的鼠乳杆菌呈负相关。因此,动物双歧杆菌和鼠乳杆菌丰度的增加可能有助于WEA改善大鼠PCOS

5.结论

总之,本研究初步阐明了WEA通过调节PI 3 K/AKTPPARMAPKAMPK和胰岛素信号通路以及肠道微生物群在PCOS治疗中发挥作用。本研究为WEA治疗PCOS的临床应用提供了依据,也为治疗PCOS的新药开发提供了新的方向。虽然RNA测序和16 S rDNA测序提供了WEA诊断PCOS的潜在机制,但这一结果的解释和推断需要在临床上进一步验证,这也是未来的研究工作。

Fig. 9: 提出了描述PCOS大鼠发病机制的模型,以及WEA改善PCOS的潜在机制。


【声明】内容源于网络
0
0
中科生信
中科生信是一家专业从事生物技术服务的公司,提供生物医学领域的定制化数据分析服务。公司业务有:二代测序平台、数据库搭建技术、测序个性化分析平台、以及生信分析定制化服务!致力于为客户提供“一站式”科研服务。
内容 580
粉丝 0
中科生信 中科生信是一家专业从事生物技术服务的公司,提供生物医学领域的定制化数据分析服务。公司业务有:二代测序平台、数据库搭建技术、测序个性化分析平台、以及生信分析定制化服务!致力于为客户提供“一站式”科研服务。
总阅读1.5k
粉丝0
内容580