Machine learning-based prognostic model of lactylation-related genes for predicting prognosis and immune infiltration in patients with lung adenocarcinoma
基于机器学习的乳酰化相关基因预后模型用于预测肺腺癌患者的预后和免疫浸润
一区 Cancer Cell International IF:5.3
摘要
背景:组蛋白乳酰化是一种新型表观遗传修饰,参与多种关键的生物调节。然而,乳酰化相关基因在肺腺癌(LUAD)中的作用尚未得到研究。
方法:从TCGA和GEO数据集下载RNA-seq数据和LUAD的临床信息。进行无监督一致聚类分析以识别两个聚类之间的差异表达基因(DEGs),并通过Cox回归分析和LASSO分析构建风险预测模型。使用Kaplan-Meier(KM)生存分析、ROC曲线和列线图验证模型的准确性。我们还探讨了免疫细胞浸润、免疫细胞功能、TMB、TIDE和抗癌药物敏感性方面风险评分的差异。此外,进行了单细胞聚类和轨迹分析,以进一步了解乳酰化相关基因的意义。我们进一步分析了肺腺癌细胞和组织中的乳酸含量和葡萄糖摄取。然后使用qRT-PCR、WB和IHC分析预后基因在LUAD组织和细胞系中的表达。通过CCK-8、集落形成、伤口愈合、transwell和流式细胞术检测LUAD细胞中预后基因功能的变化。裸鼠异种移植模型和KrasLSL-G12D原位肺腺癌小鼠模型用于阐明预后基因在LUAD中的作用。
结果:在确定了26个乳酰化相关DEGs后,我们构建了10个乳酰化相关肺腺癌预后模型,对LUAD患者具有预后价值。高分表示预后不良。高危组和低危组在免疫细胞浸润率、免疫细胞功能、基因突变频率和抗癌药物敏感性等表型方面存在显著差异。高危评分患者的TMB和TIDE评分高于低风险评分患者。MS4A1主要在B细胞簇中表达,并被确定在B细胞分化中起关键作用。我们进一步发现,肺腺癌细胞和癌组织中的乳酸含量异常升高,肺腺癌细胞对葡萄糖的摄取显著增加。LDHA的下调抑制肿瘤细胞增殖、迁移和侵袭。最后,我们验证了模型基因KRT81在LUAD组织和细胞系中高表达。敲低KRT81抑制细胞增殖、迁移和侵袭,导致细胞周期停滞在G0/G1期并增加细胞凋亡。KRT81可能通过EMT和PI3K/AKT通路在LUAD中发挥致瘤作用。在体内,KRT81敲低抑制肿瘤生长。
结论:研究成功地构建了乳酰化相关基因的新预后模型。LUAD细胞和癌组织中的乳酸含量和葡萄糖摄取显着升高。此外,KRT81在细胞和动物水平上被验证为治疗LUAD的可能新靶点,本研究为LUAD的个体化治疗提供了新的视角。
Figure1

鉴定肺腺癌中与乳酰化相关的基因。A:52个重叠基因被鉴定为乳酰化相关DEGs(DE-LACAGs);B:肺腺癌肿瘤组织和正常组织中26个乳酰化相关预后基因(LACAGs)的表达;C:390例LUAD患者中有120例患者出现LACAGs的突变;D:CNV突变广泛存在于26个LACAGs中;E:PPI网络显示LACAGs编码的蛋白质之间的相互作用。F:LACAGs的染色体定位。
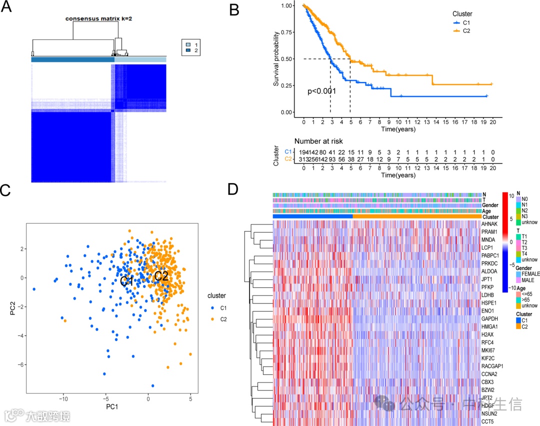
Figure2

识别LUAD中LACAGs的亚群。A:LUAD的无监督共识聚类分析;B:C1和C2簇的临床生存分析;C:C1和C2簇的PCA分析图;D:LUAD亚型中LACAGs的临床病理特征和表达情况。
Figure3

构建风险模型。A、B:LACAGs不同亚型相关的DEGs的LASSO回归分析以确定10个预后基因;C:显示生存状态、不同亚型和风险评分的关系图;D:不同亚型风险评分的差异分析;E:训练集风险评分图、生存状态图以及 1 年、3 年和 5 年的 ROC 曲线;F:验证集风险评分图、生存状态图以及 1 年、3 年和 5 年的 ROC 曲线。
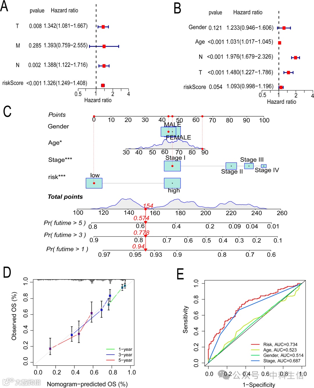
Figure4

独立预后因素的筛选和列线图的构建。A、B:训练集和验证集的多因素COX回归分析确定独立预后因素;C:列线图的构建;D:评估 1 年、3 年和 5 年的 OS的校准曲线;E:常见临床因素和风险评分的ROC曲线。
Figure5

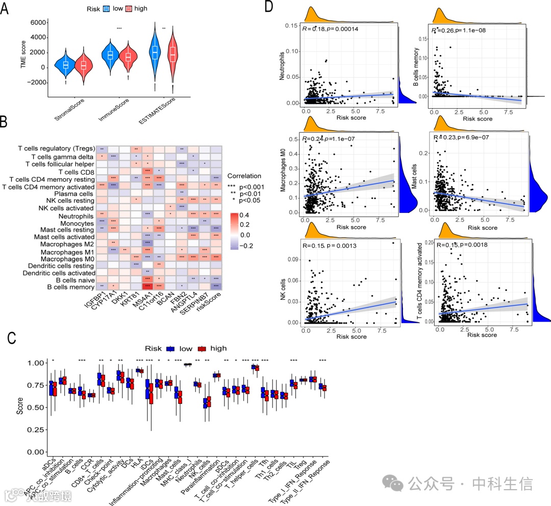
肿瘤免疫微环境和免疫浸润分析。A:高低风险组之间的Stromal Score、Immune Score和Estimated Score;B:10个预后基因和风险评分与免疫细胞的相关性分析;C:高低风险组之间免疫相关特征的差异分析;D:风险评分与免疫细胞之间的相关性分析。
Figure6

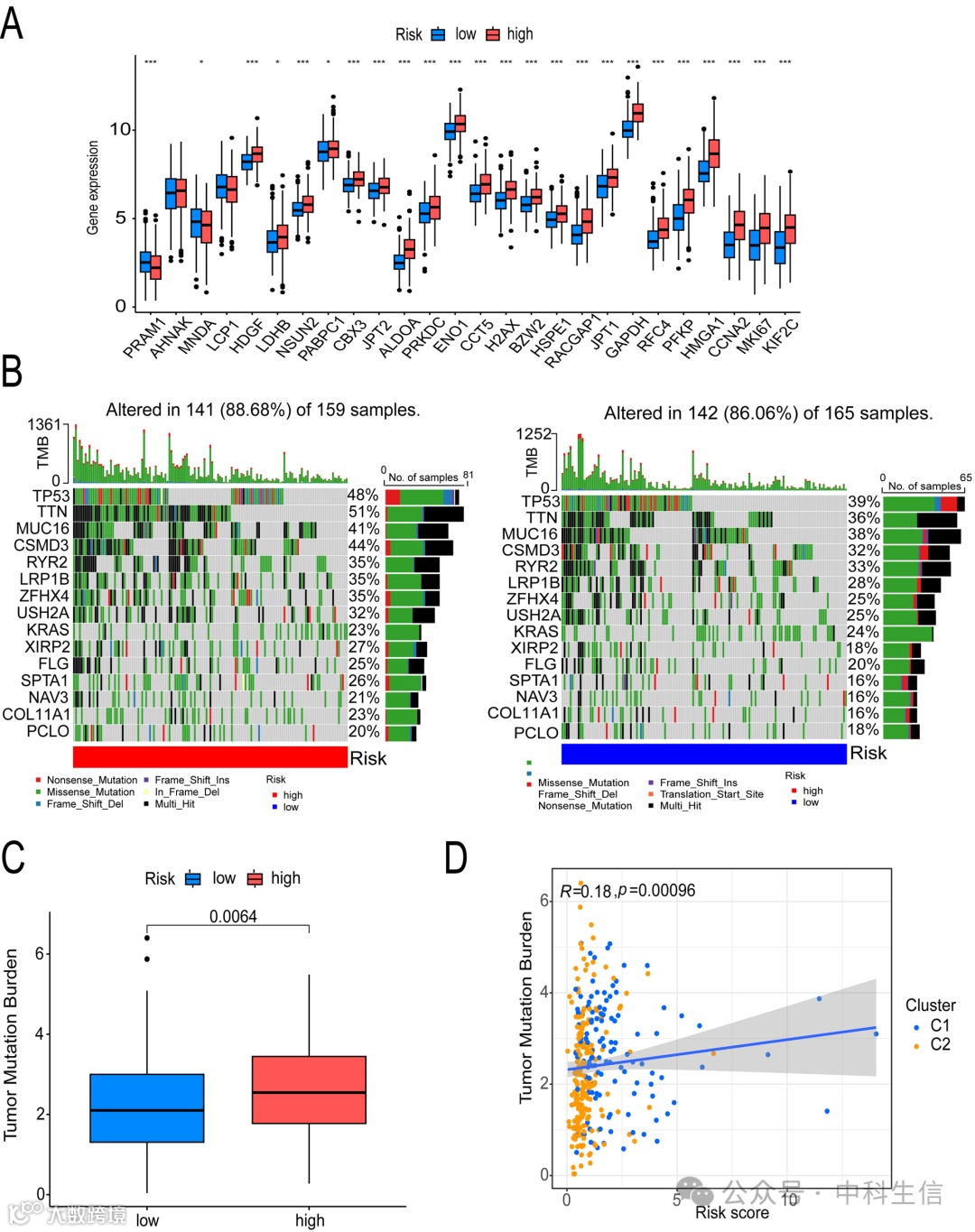
肿瘤突变负荷分析。A:26个LACAGs在高低风险组之间的表达差异;B:瀑布图显示高风险组(159个样本)和低风险组(165个样本)中的前15个突变基因。C、D:高低风险组TMB差异及风险评分与TMB的相关性分析。
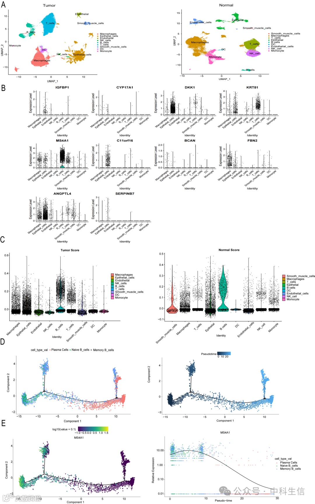
Figure7

肿瘤和正常组织中的单细胞RNA-seq分析。A:使用UMAP图展示肿瘤组织和正常组织的的细胞聚类和注释情况;B:10个预后基因在不同细胞中肿瘤组织中的表达;C:肿瘤组织和正常组织中预后基因的评分;D:B细胞分化过程的3种细胞亚型;E:MS4A1在3种B细胞亚型分化阶段的表达变化。
Figure8

A:检测HBE(正常支气管上皮细胞系)、A549、H1299、PC9 和 H1975(LUAD细胞系)中的乳酸表达;B:测定人肺腺癌组织和成对的邻近正常组织中乳酸浓度;C:在HBE、A549和H1975中测量葡萄糖摄取能力;D:使用qRT-PCR 检测转染siRNA1 / 2 / 3的A549和H1975细胞中LDHA的表达。nc:无 siRNA 感染;siNC:阴性对照;E、F:通过CCK8和克隆形成测定检测增殖能力;G:Transwell法检测转染siNC和siRNA1的A549细胞和H1975细胞的迁移和侵袭数。
Figure9

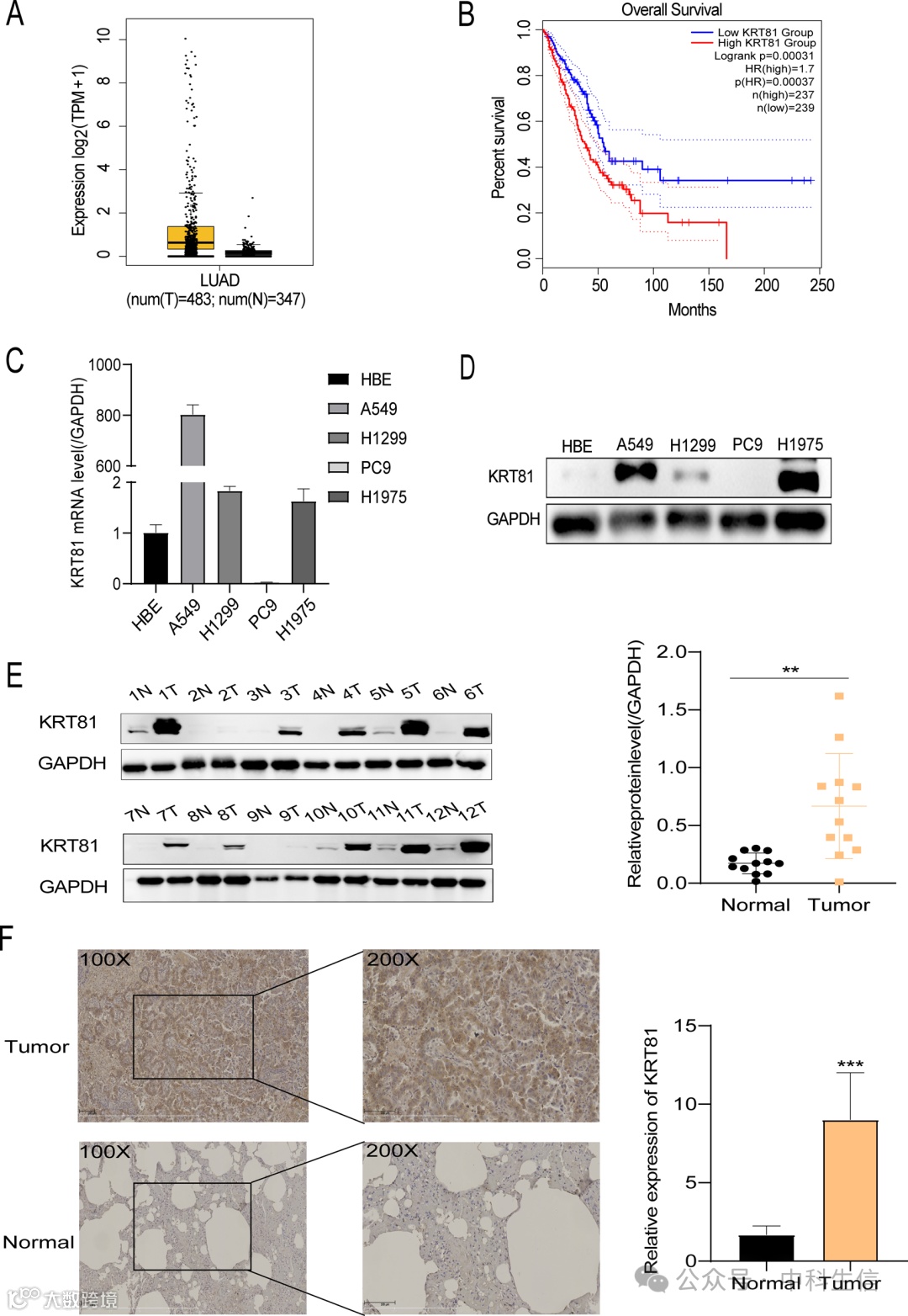
KRT81在LUAD细胞和组织中的表达。A:GEPIA2网站上KRT81在483个肺腺癌组织中与347个正常组织中的表达谱;B:高低KRT81表达组的KM曲线;C、D:qRT-PCR和WB检测HBE和A549、H1299、PC9、H1975中KRT81的表达;E:WB检测KRT81在12对LUAD组织中的表达;F:IHC检测LUAD组织中KRT81的表达。**p < 0.01, ***p < 0.001。
Figure10

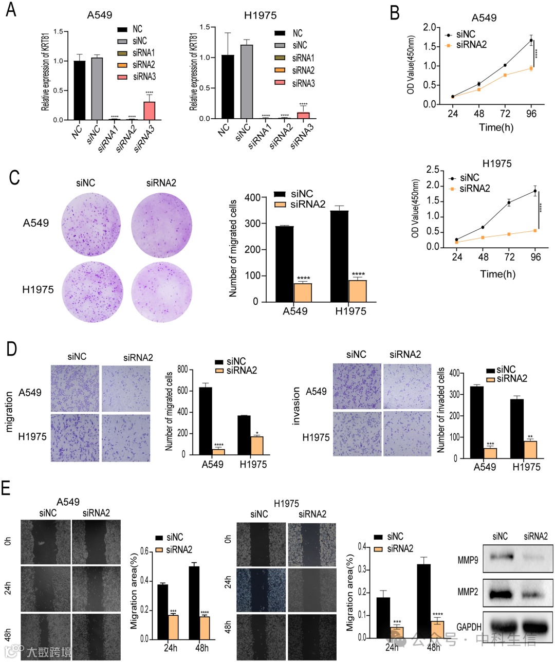
KRT81敲除抑制肺腺癌细胞增殖、迁移和侵袭。A:通过qRT-PCR 测定转染 siRNA1 / 2 / 3 的A549细胞和H1975细胞中KRT81的表达;NC:无 siRNA 感染;siNC:阴性对照。B、C:CCCK8和克隆形成法检测增殖能力;D:Transwell法检测转染siNC和 siRNA2的A549细胞和H1975细胞迁移和侵袭的数量;E:伤口愈合试验检测迁移率;WB法检测转染siNC和siRNA2的A549细胞中迁移相关蛋白(MMP2、MMP9)的表达水平。*p < 0.05, **p < 0.01, ***p < 0.001, ****p < 0.0001
Figure11

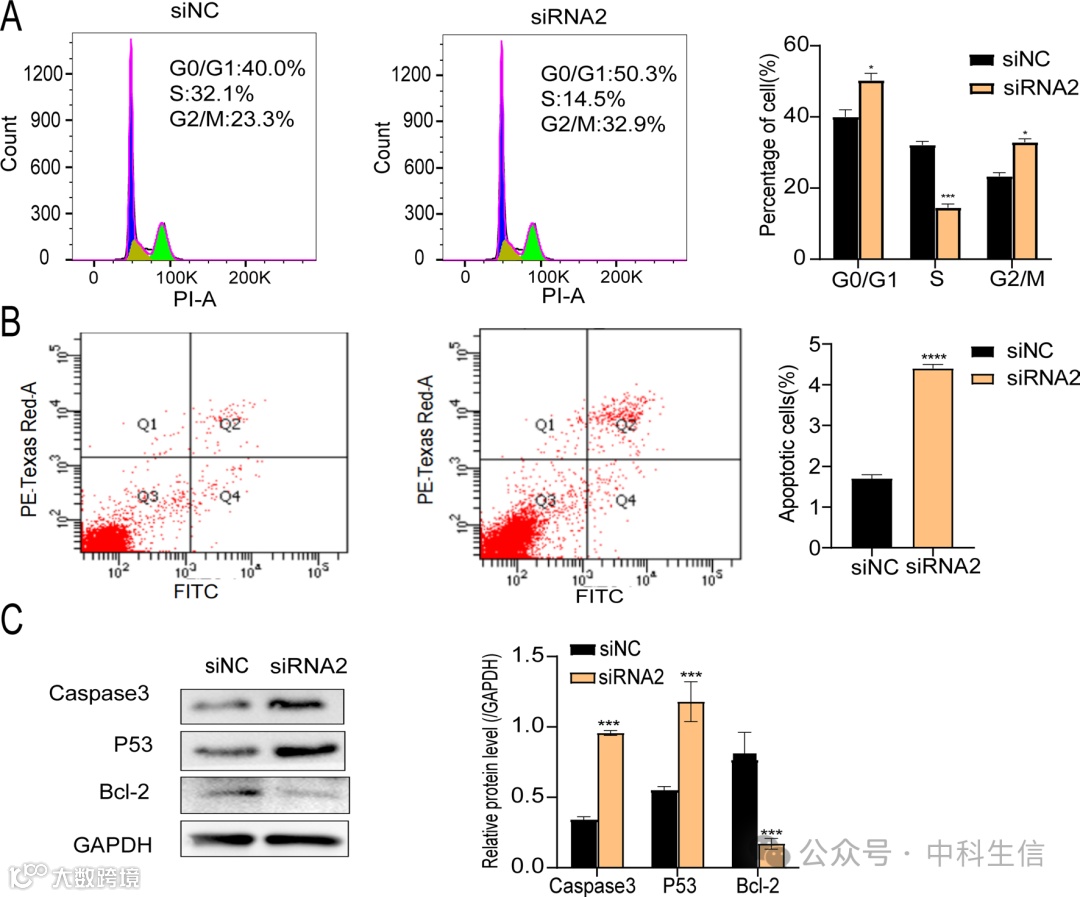
敲低KRT81导致G0/G1期阻滞转换和细胞凋亡。A:通过细胞周期和细胞凋亡分析试剂盒检测KRT81敲低对A549细胞周期的影响;B:检测KRT81敲低对A549细胞凋亡的影响;C:WB检测A549细胞中细胞凋亡相关蛋白(Caspase3、P53、Bcl-2)的表达水平。*p < 0.05, ***p < 0.001,******p < 0.0001
Figure12

KRT81促进EMT和PI3K/AKT通路激活。A:敲低KRT81后EMT相关蛋白(E-钙粘蛋白、N-钙粘蛋白和Vimentin)的WB检测。B、C:被KRT81的表达影响的上调基因的KEGG和GSEA富集分析;D:WB检测 siNC、siRNA2转染后A549细胞中p-PI3K、PI3K、p-AKT和AKT蛋白水平。< 0.05,**p < 0.01
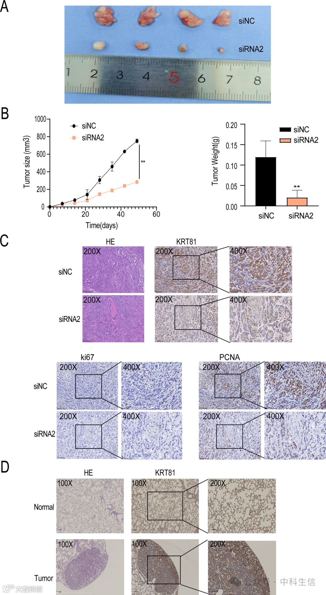
Figure13

KRT81在裸鼠模型和肺原位模型中促进体内肿瘤发生。A:异种移植肿瘤;B:肿瘤大小和重量;C:IHC检测的增殖蛋白KRT81、Ki67和PCNA的表达水平;D:构建了B6-178 KrasLSL-G12D原位肺癌小鼠模型,IHC检测KRT81的表达。*p < 0.05,**p < 0.01

