点击蓝字·关注我们
早!今天小编和大家分析一篇2022年12月发表在《Frontiers in Immunology》(IF:8.0+)期刊上的文章《IMPDH1, a prognostic biomarker and immunotherapy target that correlates with tumor immune microenvironment in pan-cancer and hepatocellular carcinoma》。作者通过分析确认了IMPDH1在多种肿瘤中高表达,并与不良预后相关。该思路同样适用于其他单基因在肿瘤的研究,有相关需求的老师欢迎联系我们。
背景
肌苷酸脱氢酶1 (Inosine Monophosphate Dehydrogenase 1, IMPDH1)是一种限速酶,在从头合成鸟嘌呤核苷酸的过程中,催化5 ' -inosine Monophosphate (IMP)合成黄嘌呤酸(XMP)。有报道称,IMPDH1可能影响恶性肿瘤的发生和发展,但目前关于IMPDH1影响肿瘤的具体功能和潜在机制的研究较少,尤其是从泛癌的角度进行研究。本研究通过探讨IMPDH1在肿瘤中的具体作用,以确定其是否适合作为关键的肿瘤生物标志物,能否调节肿瘤免疫,以及对肿瘤患者的免疫治疗是否有重要影响。此外由于m6A调控因子参与了肿瘤发生发展的许多生物学过程,本研究还评估了IMPDH1与m6A修饰蛋白的相关性。
方法
1,GTEx和TCGA公共数据库获取泛癌数据;
2,UALCAN数据库探究IMPDH1在人类肿瘤和正常组织中的蛋白水平;
3,GEPIA2对IMPDH1与m-6-A修饰蛋白进行相关性分析;
4,HPA数据库进行免疫组化分析;
5,ImmuCellAI和TIMER2数据库进行免疫浸润分析;
6,ESTIMATE用于计算免疫和基质评分;
7,Kaplan-Meier分析评估TCGA队列患者的总生存期(OS)、无进展生存期(PFS)、无病生存期(DFS)、无病生存期(DSS);
8,Rms用于构建列线图;
9,clusterProfiler进行GO和KEGG分析;
研究结果
(一)IMPDH1在泛癌组织中的表达分析与验证
文章从TCGA和GTEx数据库中对IMPDH1在33/31种肿瘤正常对应组织中的表达进行了分析。结果表明,IMPDH1在LAML中表达最高,在LIHC中表达最低(图1A)。对于正常组织,IMPDH1在脾脏中表达最高,在肝脏中表达最低(图1B)。我们发现,在大多数肿瘤(BRCA、CHOL、COAD、ESCA、GBM、HNSC、KIRC、KIRP、LIHC、LUSC、PAAD、PRAD、READ、SKCM、TGCT、UCEC、UCS)中,肿瘤组织的表达高于相应的正常组织(图1C),与之相反,IMPDH1在KICH、LUAD、OV、STAD、THCA、THYM等6种肿瘤的表达水平较低。遗憾的是,由于缺乏GTEx中MESO和UVM的正常组织数据,无法进行组合分析。此外,利用CPTAC数据集对泛癌进行的分析表明,在乳腺癌、结肠癌、卵巢癌、肾透明细胞癌、子宫体子宫内膜癌、肺癌、胰腺癌、头颈部癌、胶质母细胞瘤和肝癌中,IMPDH1的蛋白表达在肿瘤组织中的表达也高于正常组织(图1D)。
为了更准确地确定IMPDH1的表达,文章分析了IMPDH1在不同TNM分期的表达,发现IMPDH1在7种晚期(3/4期)的肿瘤中有较高的表达:ACC, BRCA, CESC, KIRC, LIHC, UCS, THCA(图2A-G)。IMPDH1在OV早期(1/2期)表达较高(图2H)。此外,文章还评估了IMPDH1在肿瘤及其配对的癌旁组织中的表达,结果显示,在14种肿瘤中,IMPDH1在肿瘤组织中的表达高于配对的癌旁组织(图S1A-N),而仅KICH有相反的结果(图s10)。
文章进一步通过肝癌患者配对组织、肝癌细胞株和肝细胞株验证IMPDH1的表达。从11例原发性HCC患者的qRT-PCR结果可以看出,与癌旁组织相比,IMPDH1在HCC组织中表达较高(图3A)。同时,HCC和肝细胞的结果表明,IMPDH1在HCC细胞中呈高表达,尤其是在MHCC-97H中,并且IMPDH1在各类型HCC细胞中的表达均高于肝细胞(图3B)。我们还通过免疫组织化学(IHC)验证了IMPDH1在HCC患者癌组织和配对的非癌组织中的蛋白表达和亚细胞定位(图3C), 人类蛋白质图谱的IHC结果与生物信息学分析的结果一致(图3D)。
(二)IMPDH1的高表达通常导致癌症患者预后不良
IMPDH1在多种肿瘤中高表达。为了探索IMPDH1的表达水平是否与患者的生存相关,文章利用TCGA数据集评估了与IMPDH1表达水平相关的泛癌症患者的总生存期。在TCGA数据库中,可以发现10个肿瘤(LIHC、BLCA、CESC、GBM、KIRC、KIRP、LGG、MESO、UVM、ACC)中IMPDH1高表达的结果有统计学意义,表明患者预后不良(图4A-J)。此外,文章利用TCGA数据库评估了DFS、PFS和DSS,结果显示,在LIHC、BLCA、CESC、KIRC、KIRP、LGG、MESO、UVM中,IMPDH1高表达的肿瘤患者通常预后更差(图S2A-Q)。文章还通过KM在GEO数据集中验证了IMPDH1表达与胃癌、肺癌、肝癌和卵巢癌患者的OS和PFS之间的关联(图S3A-H)。IMPDH1的表达与除卵巢癌外其他肿瘤患者的生存期呈负相关。此外,对IMPDH1与HCC患者的年龄、性别、TNM分期和肿瘤分级进行了多因素cox分析,结果显示IMPDH1和TNM分期是HCC患者预后的独立危险因素。(图S4A)。根据IMPDH1和TNM分期制作列线图预测HCC患者1、3、5年生存。(图S4B)。通过对比列线图预测结果和观察情况,确定通过IMPDH1表达和TNM分期可以准确预测HCC患者的1、3、5年生存率(图S4C)。综上所述,IMPDH1可作为独立的预后危险因素,用于预测多种肿瘤患者的生存预后,如HCC。
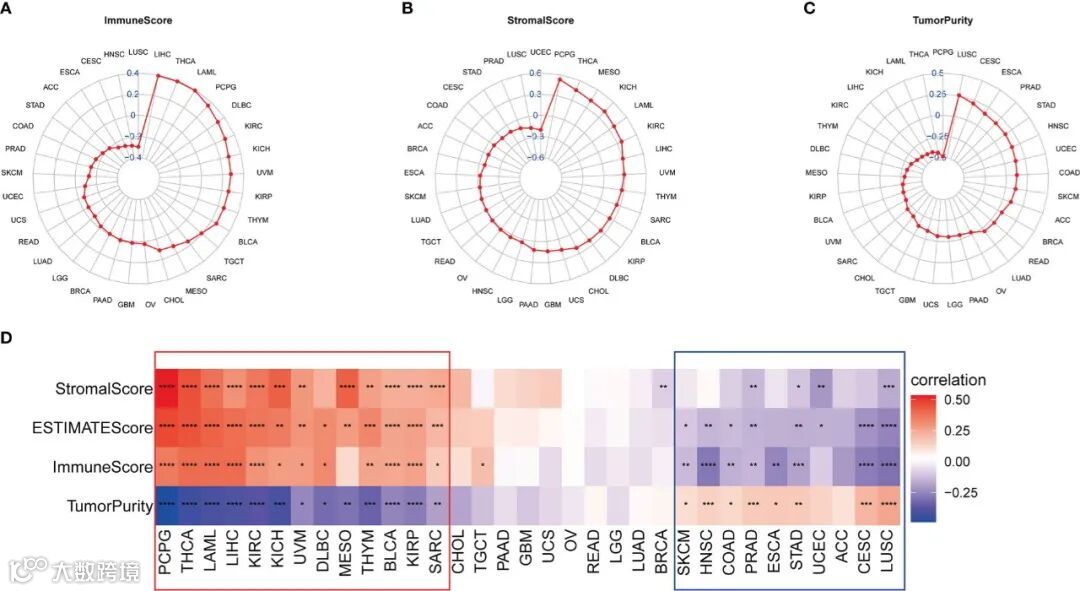
(三)IMPDH1与肿瘤免疫微环境密切相关,影响免疫治疗的反应
为了进一步探讨IMPDH1对肿瘤发展的影响,文章研究了IMPDH1在肿瘤免疫微环境(TIME)中的作用。文章分析了IMPDH1与免疫评分、基质评分、肿瘤纯度评分的相关性(图5A-C)。结果显示,IMPDH1在PCPG、THCA、LAML、LIHC、KIRC、KICH、UVM、DLBC、MESO、THYM、BLCA、KIRP、SARC等13种肿瘤中与肿瘤纯度评分呈负相关,与免疫评分和基质评分呈正相关。在SKCM、HNSC、COAD、PRAD、ESCA、STAD、UCEC、CESC、LUSC中,IMPDH1与肿瘤纯度评分呈正相关。在2 / 3的泛癌肿瘤中,IMPDH1与Tumor纯度评分和Estimate评分的关联具有统计学显著性(图5D),这意味着IMPDH1可以通过改变大多数肿瘤中的肿瘤微环境来影响肿瘤发展。然而,由于肿瘤类型的不同,IMPDH1对肿瘤微环境评分的影响也产生了相反的结果,IMPDH1如何影响肿瘤进展尚不清楚,这部分内容还需要进一步的工作来探索。
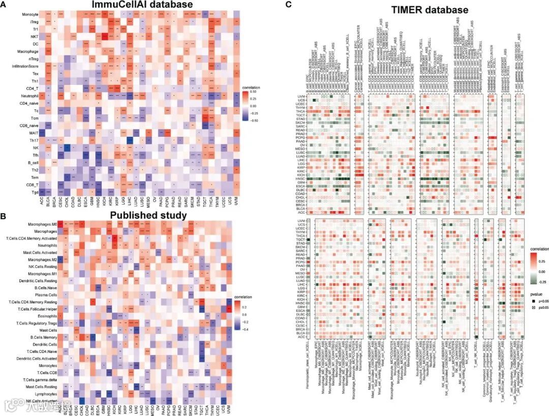
此外文章检测了IMPDH1与肿瘤相关免疫细胞的相关性,结果显示IMPDH1与大多数肿瘤中的大部分免疫细胞有很强的相关性。在ImmuCellAI数据库中,单核细胞被证实是泛癌中最常见的与IMPDH1正相关的免疫细胞,而最常见的负相关细胞是CD8+T和γ δ T细胞(图6A)。同时,使用已发表的研究数据(图6B)和来自TIMER数据库的部分数据(图6C)对结论进行验证,结果与ImmuCell AI数据库的一致性较好。综上所述,在这些数据库中,单核细胞、巨噬细胞、CD8+T细胞、γ δ T细胞与IMPDH1在泛癌中存在显著的相关性。
为了进一步了解IMPDH1的表达水平是否与接受免疫治疗的肿瘤患者的预后相关,文章分析了在接受免疫治疗的非小细胞肺癌(图7A、B)、尿路上皮细胞癌(图7C、D)和肾透明细胞癌(图7E、F)的三个队列中,IMPDH1表达亚组的治疗反应和预后的差异。在接受免疫治疗的肿瘤患者中,IMPDH1高表达与低治疗反应和不良预后密切相关。
此外,文章还评估了IMPDH1与一些免疫相关基因的关系,分析了IMPDH1与泛癌中能够激活肿瘤免疫的基因集(图8A)和TCGA数据库中能够抑制肿瘤免疫的基因集(图8B)之间的关联。IMPDH1不仅与免疫激活基因密切相关,还与免疫抑制基因密切相关。此外,在某些类型的肿瘤如LIHC、OV、THCA中,IMPDH1与免疫激活基因和免疫抑制基因均呈正相关。在HNSC、CESC、ESCA等肿瘤中,IMPDH1与免疫激活基因和免疫抑制基因均呈负相关,体现了IMPDH1在肿瘤免疫调节中的复杂性。
免疫相关基因还包括参与免疫进程的基因。对mhc相关基因与IMPDH1的相关性进行了分析,结果显示两者有很强的相关性(图9A)。此外,还检测了趋化因子和趋化因子受体通路的相应基因。尽管有统计学差异的肿瘤类型的范围没有其他免疫相关基因那么广,仍然占了一半的比例 (图9B, C)。
(四)IMPDH1的高表达与低甲基化相关
DNA甲基化作为一种常见的共价修饰调控方式,能够控制基因的表达。因此,文章分析了IMPDH1在泛癌中的甲基化水平与表达的相关性,在28种肿瘤中呈负相关(图10A)。此外,一些肿瘤,如BLCA、GBM、LGG、LIHC、KICH也存在与IMPDH1甲基化水平相关的预后差异(图10B-F)。
(五)IMPDH1在HCC中与免疫细胞浸润及多种功能相关
通过分析HCC肿瘤微环境,显示IMPDH1高表达的肿瘤微环境中浸润的CD8+T淋巴细胞和免疫检查点明显增加(图11A),浸润评分也随着IMPDH1的高表达而增加(图11B)。免疫检查点PD-1、TIGIT和CTLA4与IMPDH1密切相关(图11C),它们可能影响免疫治疗的敏感性。在HCC中,IMPDH1与ImmuCellAI数据库显示的许多免疫细胞相关(图11D)。
除CD8+T细胞外,IMPDH1的表达对其他免疫细胞的浸润也有较大影响。通过GO (Gene Ontology,图12A)和KEGG (Kyoto encyclopedia of Genes and Genomes)分析(图12B),结果表明IMPDH1参与中性粒细胞脱颗粒、中性粒细胞相关的固有免疫和FC γ r介导的吞噬作用。然后,利用ImmuCellAI数据库、TIMER数据库和之前发表的研究数据集(26,27)分析了肝癌中IMPDH1与中性粒细胞(图12C-E)和巨噬细胞浸润(图12F-H)的关系。发现这两种免疫细胞与IMPDH1的浸润有很强的相关性。
(六)IMPDH1对免疫微环境的影响可能与m-6-A在HCC中的修饰有关
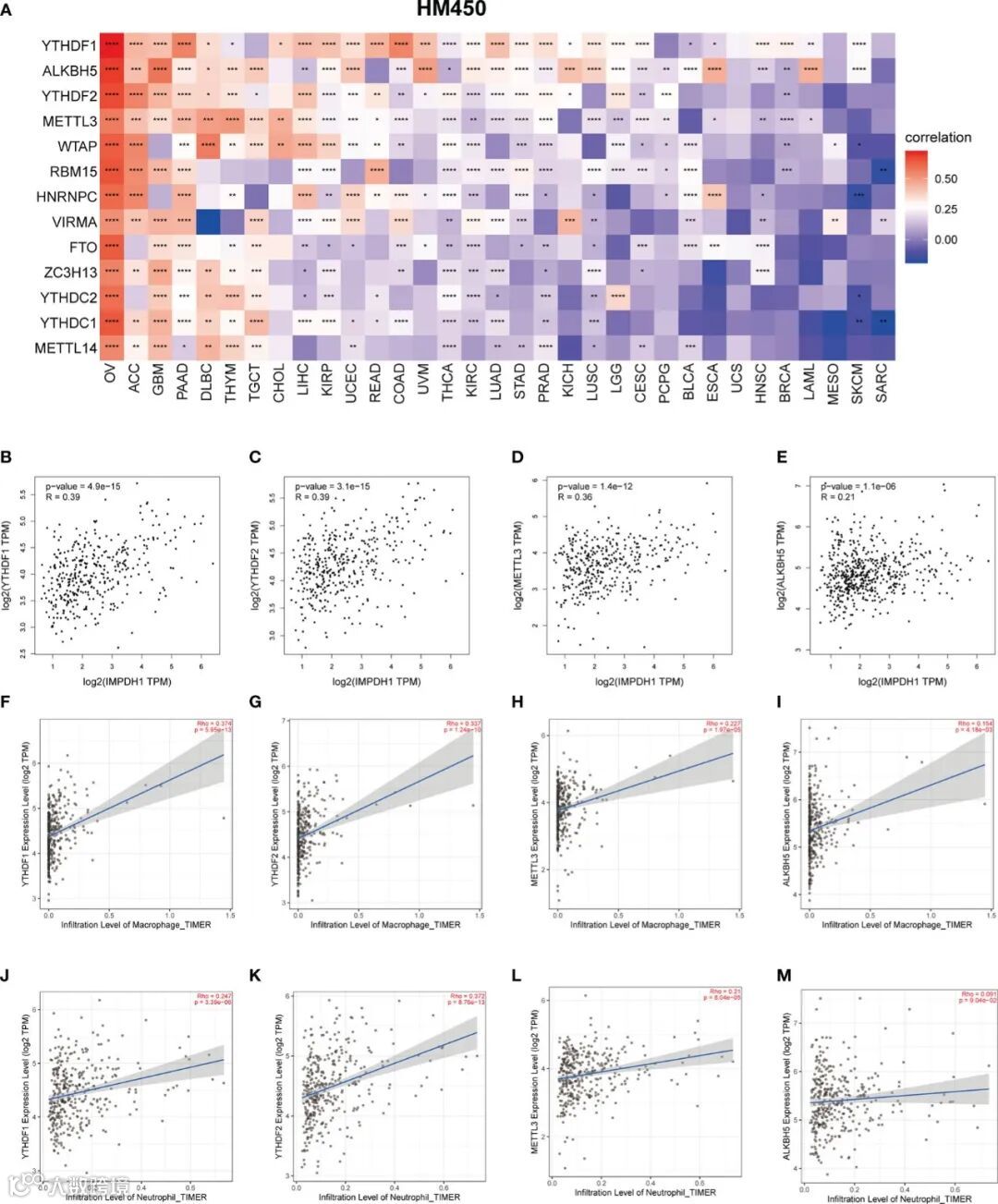
M-6-A是最常见的甲基化修饰,在肿瘤发生发展中具有重要影响。文章评估了IMPDH1与m-6-A调节蛋白的相关性,结果显示IMPDH1在泛癌中与m-6-A相关调节蛋白密切相关(图13A), 同时IMPDH1与HCC中排名前4的蛋白:YTHDF1、ALKBH5、YTHDF2、METTL3具有强相关性 (图13B-E)。分析这4种蛋白与巨噬细胞、中性粒细胞的相关性,可以发现m-6-A修饰蛋白与巨噬细胞和中性粒细胞浸润密切相关(图13F-M)。
添加微信获取相关文献

