大家上午好!今天小编和大家分享一篇23年4月发表在Journal of Translational Medicine(IF:7.026)杂志的文章《Single-cell transcriptomics in ovarian cancer identify a metastasis-associated cell cluster overexpressed RAB13》。作者通过单细胞测序分析,鉴定了与卵巢癌转移密切相关的细胞簇,并鉴定了关键基因,为卵巢癌的治疗提供了新的方向。对于单细胞测序分析有兴趣的老师可以与我们联系,方法适用于其他疾病。
背景:
卵巢癌(Ovarian cancer,OC)是妇科癌症中预后最差、死亡率最高的癌症,每年在全世界造成约20万人死亡。尽管最近在治疗OC方面取得了进展,但由于其高复发和转移率,OC的5年生存率仍然低于50%。大多数的死亡是由于复发和转移造成的。因此,当务之急是开发新的抗癌转移治疗方法。单细胞测序技术通过单细胞分辨率检测肿瘤细胞的异质性,识别稀有细胞,划分细胞亚群,追踪细胞谱系,定位突变基因,发现新的生物标志物,为我们提供了研究肿瘤转移的新视野。因此,本研究通过单细胞测序技术进一步探索OC的发展与转移的机制,为OC提供一个新的潜在治疗靶点。
方法:
1,使用R语言的 "Seurat "的 "IntegrateData "函数,通过CCA方法对细胞进行整合;
2,R语言的“inferCNV”包进行CNVs分析;
3,R语言的“clusterProfiler”“GSVA”进行功能富集分析;
4,R语言的“survival”绘制K-M生存曲线;
5,R语言的“monocle3”进行拟时序分析;
6,R语言的“CellChat”进行细胞-细胞通讯分析;
7,hdWGCNA分析与C4细胞簇相关的模块基因;
8,R语言的“DESeq2”包进行差异表达基因分析;
9,R语言“pRRophetic”对常用或潜在化疗药物的药物敏感性进行预测分析;
10,qRT-PCR、Western blot、Wound-healing assay、Transwell migration and invasion assays等实验进行进一步验证。
研究结果:
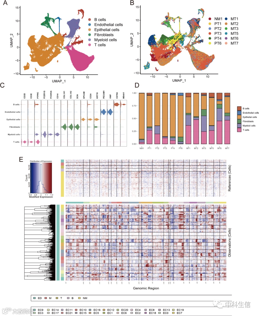
1 单细胞RNA序列数据的整合和聚类
通过CCA分析整合了12名患者(包括6个网膜转移组织、5个原发性卵巢癌和1个正常卵巢上皮)的scRNA-seq数据。在质量控制和变异之后,总共获得了155,173个细胞。在确定了主成分的数量(nPCs=30)和分辨率(分辨率=0.2)后,使用UMAP方法进行非线性降维,并确定了18个细胞簇。根据典型的标记物,最终被注释为6种细胞,分别是B细胞(marker genes:CD79A,MS4A1),内皮细胞(marker genes:PECAM1,VWF),上皮细胞(marker genes:EPCAM,CD24,KRT19),成纤维细胞(marker genes:COL1A1,COL1A2,DCN),骨髓细胞(marker genes:FCER1G,FCER3A,CD14)和T细胞(marker genes:CD3D,CD3E)。有趣的是,随着病情的发展,上皮细胞的组成在减少,而免疫细胞和间质细胞的组成在相对增加。这与我们的传统认识一致,即转移性肿瘤有一个更复杂的TME(肿瘤微环境)。这表明,与原发癌细胞相比,较小比例的转移性癌细胞可能具有更积极的恶性行为。

2 OC的癌细胞群之间的异质性
接下来,我们用内皮细胞、免疫细胞(髓细胞、T细胞和B细胞)和正常上皮细胞的参照细胞在所有上皮细胞中进行了CNVs分析。根据CNV水平,恶性细胞与所有上皮细胞分开。根据基因表达的相似性,通过UMAP分析将恶性细胞重新聚类为七个亚群,命名为C1至C7。大多数恶性细胞的CNV分数明显高于正常上皮细胞的分数。此外,在所有亚群中,C4的CNVs得分最高,这表明C4可能比其他亚群有更高的恶性潜能。C2和C3亚群主要出现在原发部位;C1、C6和C7,存在于自原发部位和转移部位的细胞;除此之外,C4主要存在于转移部位,C5是一个仅来自一个转移部位的特定亚群。这表明恶性细胞具有高度的空间异质性,而我们的目的是探索来自不同病人来源的转移性卵巢癌的共性。
为了探索亚集群之间的功能,我们随后进行了GSVA。结果显示,不同的癌症亚群与不同的生物过程相关。C2、C5和C7富集了与免疫有关的途径,如 "抗原过程和呈现"、"炎症反应"、"细胞因子-细胞因子受体相互作用 "和 "干扰素γ反应"。因此,我们认为它们是免疫活性亚群。C4存在一个侵袭特征,包括恶性生物特性,如Hedgehog信号、上皮-间质转化、血管生成和粘附结点,这些特性以前被认为与血管生成、化疗抵抗和肿瘤侵袭相关。C6富集了增殖和DNA修复途径,如 "细胞周期"、"G2M检查点"、"DNA修复 "和 "同源重组",表明其处于高增殖状态。如以前的研究所述,增殖型DNA修复亚群C6是一个未经治疗的细胞群,其化疗反应和预后较好。因此,C4是一个与入侵相关的亚群,研究这个亚簇可能有助于我们了解OC转移的机制并开发新的治疗靶点。
通过利用大量的RNA-seq数据和TCGA的临床数据,我们研究了亚群与患者预后的关系。从这12名患者中识别出的7个亚群中,只有两个亚群与预后有显著联系,其中C4与总生存(OS)时间负相关,而C7与OS时间正相关(对数检验,P=0.011)。为了研究良性上皮、原发性癌症和转移性癌症之间的转变,我们对所有上皮细胞组进行了拟时序分析。通过将正常上皮细胞置于轨迹的起点,细胞被癌症的发展所分离。我们认为,包括C3、C4和C7在内的拟时序轨迹的两端是癌细胞的不同终结状态。在此基础上,我们得到了三个主要的过渡轨迹,并确定了其中的532个差异表达的基因。我们还考虑到拟时序轨迹分析容易受到个体间差异的影响,但除C5外的大多数亚群都来自多个样本。在这一部分,我们探讨了OC细胞之间的异质性,并确定了一个特定的OC细胞亚群,即C4,它与转移和更差的预后有关。

3 C4通过与间质细胞的细胞间交流促进肿瘤的转移
然后我们进行了细胞-细胞交流分析,以阐明不同亚群与TME细胞的相互作用。结果显示,除C7外,大多数肿瘤细胞与免疫细胞(包括B细胞、T细胞和骨髓细胞)的细胞相互作用数量较少。这表明C7是一个免疫激活的亚群,证实了之前提到的它与预后较好的关系。同时,C4与间质细胞(包括血管内皮细胞和fbroblasts)的细胞相互作用数量最大,与免疫细胞的相互作用很少(图3A,B),表明C4可能有更高的免疫逃逸水平,通过与间质细胞的细胞交流促进血管生成和肿瘤侵袭。此外,我们发现与趋化因子、细胞骨架和血管生成有关的途径,包括CXCL、Laminin、Collagen和VEGF,除了所有亚组共有的途径如MK和SPP1外,贡献率排名最高。对于CXCL途径,C1、C2、C6和C7都与免疫细胞有更多的交流,这表明他们可能有更好的免疫反应。相反,C4、C5和C6没有产生免疫相关途径的信号,它们的通讯集中在与成纤维细胞相互作用的层粘连蛋白和胶原蛋白途径上。此外,主要与内皮细胞相互作用的VEGF途径在C4中比其他六个亚群中要高得多。我们还确定了这些途径的受体-配体相互作用。我们注意到C4表达了更高水平的VEGFA和VEGFB,而其受体FLT1、PGF和KDR在内皮细胞中特异性表达,表明C4是一个促进血管生成和转移的亚群。此外,C4显著地过度表达了层粘连蛋白家族的基因。这些基因被认为与细胞外基质(ECM)重塑和肿瘤侵袭相关。总之,我们的工作表明,C4是一个侵袭性亚群,通过细胞-细胞交流促进血管生成、ECM重塑和肿瘤转移。

4 HdWGCNA确定了与转移有关的C4的枢纽基因
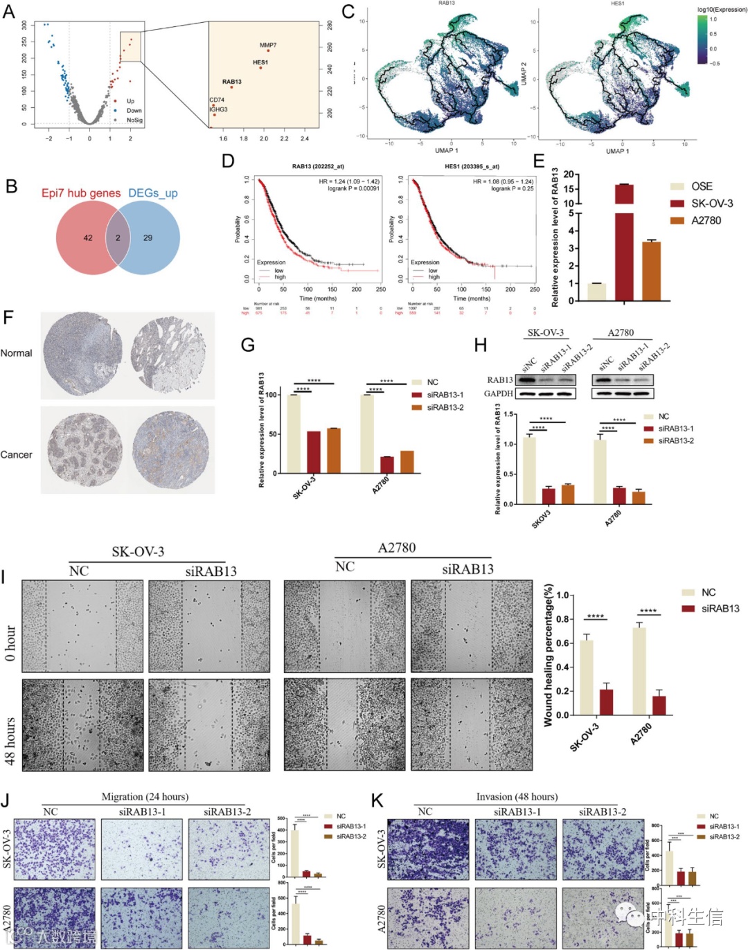
接下来,采用高维加权基因共表达网络分析(hdWGCNA)来确定C4的主要分子特征。在软阈值为5的情况下,构建了C4的无标度网络,以获得最佳连通性,共识别了10个基因模块。模块Epi7与淋巴和静脉侵犯的相关性最强,与总生存时间呈负相关。我们计算了所有上皮细胞中Epi7模块的GSVA得分,结果显示C4得分最高。然后我们构建了一个PPI网络,展示了Epi7模块的枢纽基因和相互作用,结果表明GTP酶、微管、微花和细胞骨架相关基因如TUBB、RAB13和VIM处于中心位置。我们对Epi7进行了GO和KEGG富集分析,功能主要集中在细胞骨架和GTP酶相关的途径上。总之,我们探索了C4内部的基因表达模块,并确定了导致转移的枢纽基因。

5 下调RAB13可抑制OC细胞的迁移和侵袭能力
通过对原发性和转移性OC细胞的差异表达分析,我们确定了转移性癌细胞中的31个上调基因。与Epi7的中心基因相交,我们得到2个基因,RAB13和HES1。K-M曲线显示,RAB13和总生存时间之间存在显著的负相关,而HES1则不具显著性。我们进一步探讨了RAB13在人类OC细胞系SK-OV-3、A2780和正常卵巢细胞系OSE的mRNA表达。RT-qPCR结果显示,与OSE相比,RAB13在SK-OV-3和A2780中明显上调。同时,我们从HPA数据库中收集了RAB13在OC中的免疫组化图片,显示了与mRNA水平相同的趋势。为了验证RAB13在卵巢癌中的功能,我们检测了敲除RAB13的OC细胞系的细胞表型变化。
在SK-OV-3和A2780细胞系中,RAB13被两种siRNA有效地敲除。随后,我们发现RAB13被敲除后,通过Wound-healing assay和Transwell试验,降低了OC细胞的迁移和入侵能力。这些结果表明,RAB13在OC细胞的侵袭和迁移中起着重要作用。

6 RAB13的功能和潜在药物预测
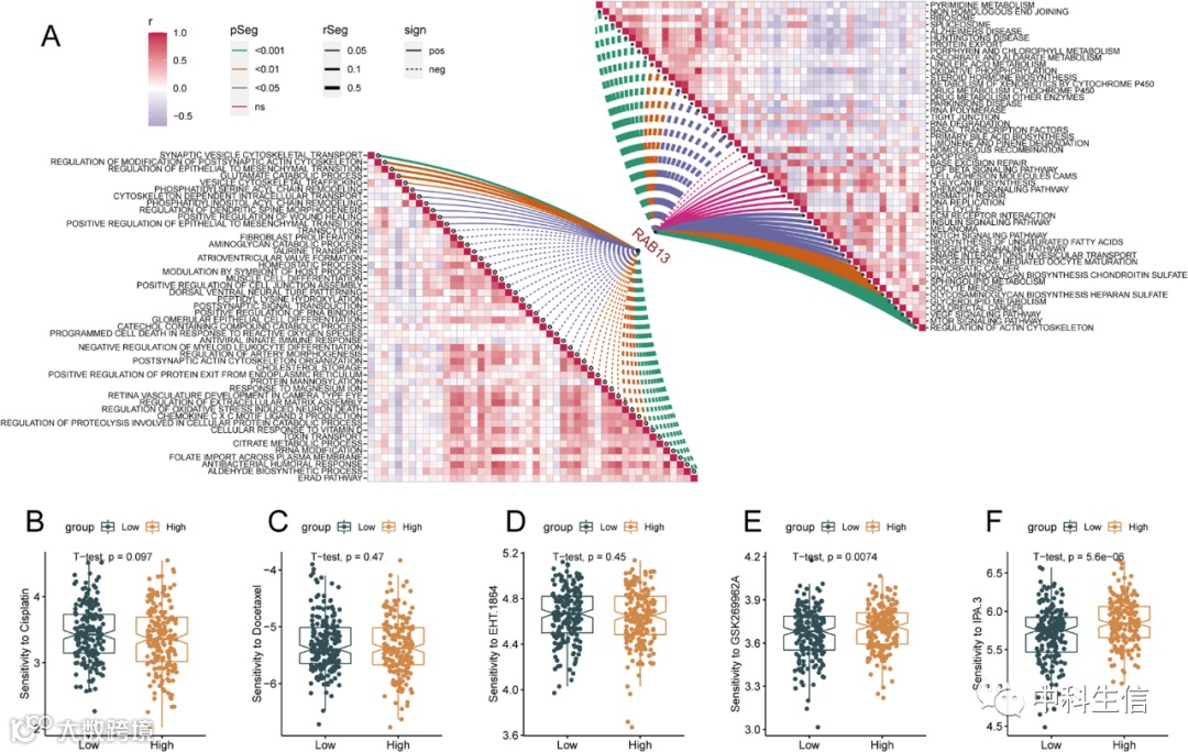
功能富集分析结果表明,RAB13与细胞凋亡途径负相关,如 "响应活性氧的程序性细胞死亡"。此外,RAB13与细胞骨架途径和致瘤途径呈正相关,如 "肌动蛋白细胞骨架调节"、"mTOR信号传导途径"、"VEGF信号传导途径"、"突触囊泡细胞骨架运输 "和 "伤口愈合的积极调节"。总之,RAB13可能通过细胞骨架途径促进迁移和侵袭。此外,我们探讨了RAB13与常规化疗,包括顺铂和多西他赛的敏感性之间的相关性,结果并不明显。此外,我们根据RAB13的基因模块调查了癌症药物敏感性基因组学(GDSC)中潜在的细胞骨架抑制剂,发现两种药物(IPA.3和GSK269962A)对高表达组有更好的反应敏感性,这进一步显示我们的发现可以帮助开发OC患者的新治疗策略。

基于我们的研究,推测RAB13可能通过两种密切相关的机制增强细胞迁移能力。一种是RAB13通过调节紧密连接和肌动蛋白细胞骨架促进细胞迁移。另一种是RAB13通过抑制PKA的能力,抑制VASP的磷酸化,抑制TJP1与claudin和occludin的结合,导致细胞粘附力下降;同时,RAB13与JRAB形成复合物,通过影响flamin抑制细胞骨架的重塑,从而促进癌细胞的迁移能力。



