点击蓝字 关注我们
早!今天小编和大家分享一篇22年12月发表在 Front Oncol杂志(IF:6.244)的文章《Characterizing microbiota and metabolomics analysis to identify candidate biomarkers in lung cancer》。肺部微生物组及其代谢物在肺癌的发展中起着至关重要的作用。然而,肺微生物群与致癌作用之间的相互作用目前缺乏系统的定义。在这篇文章中,作者通过16S rRNA扩增子测序和宏基因组学探索了肺癌(LC)患者和非肺癌患者之间肺微生物群和代谢物的差异。并借助肺组织冲洗液样品,表征肺微环境的代谢变化,探讨其对LC发展的影响。
一
背景
肺癌(LC)是全球癌症死亡的主要原因,与小细胞肺癌(SCLC)相比,非小细胞肺癌(NSCLC)目前占LC的最大比例(80%-90%)。常见的诊断方法包括X射线胶片,正电子发射计算机断层扫描(PET),计算机断层扫描(CT)和计算机辅助检测和诊断(CAD),但这些方法缺乏特异性和准确性。研究发现,结合生物标志物、影像组学和人工智能,构成LC筛查和诊断的综合模型,可能是未来改善LC预测的进展方向。肺部微生物群代谢物与肺部健康之间关系密切,但很少有研究同时考虑肺微生物群和代谢物来探索它们可能的关联及其在LC发病机制中的作用。
二
方法
1. 从支气管镜检查的患者中选取9例LC单侧肿瘤患者进行16S rRNA扩增子测序和宏基因组学检测。选取30例LC肺肿瘤患者和13例非肺癌患者行肺叶切除术进行代谢组学检测。
2. 非靶向代谢组学分析,主成分分析(PCA)和正交偏最小二乘判别分析(OPLS-DA)探讨样本的富集情况,计算OPLS-DA的变量投影重要性(VIP)值和P值( Wilcoxon秩和检验),以检查两组间差异有统计学意义的代谢物,使用Python包SciPy进行途径富集分析。
3. 16S rRNA扩增子测序,计算样品的3个多样性指数(Shannon, Chao, ace),取平均值,评估不同类群的α多样性水平。β多样性采用加权UniFrac系统发育距离矩阵分析和非度量多维尺度分析。相关网络用于显示微生物群落之间相互作用的变化。
4. 宏基因组学分析,使用MetaGene进行基因预测,CD-HIT软件用于预测基因序列聚类。使用聚集在DNA中的每个组的最长序列作为代表构建冗余基因集。采用DIAMOND将非冗余基因集序列与Eggnog进行比较,得到与基因对应的直系同源群(COG)功能簇,并使用COG对应的基因丰度之和计算COG的相对丰度。
三
研究结果
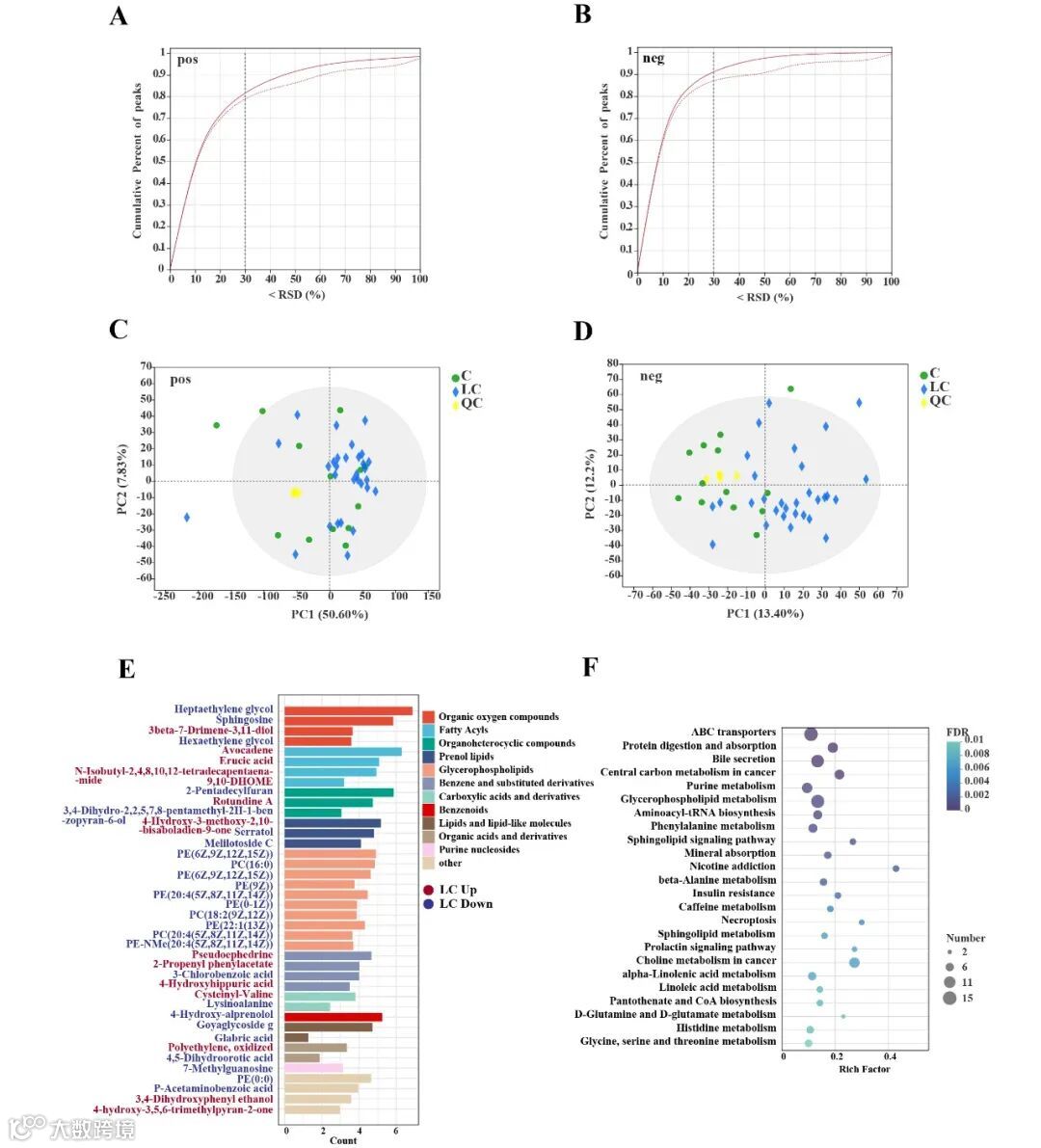
1. LC患者的代谢组学谱变化
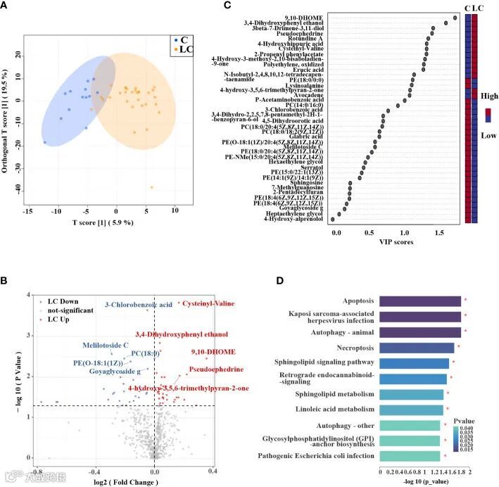
肺组织冲洗溶液样品用于代谢组学分析。对数据进行归一化,相对标准差(RSD)和PCA分析显示代谢组学数据集具有令人满意的稳定性和可重复性。OPLS-DA分析表明,两组样品中代谢物分离明显。通过区分LC患者与对照组的代谢物特征,获得40种代谢物在LC患者和对照组之间的相对丰度存在显着差异,即LC患者中分别有14种和26种代谢物显着上调和下调。其中,几种脂肪酰基如9,10-DHOME、芥酸和N-异丁基-2,4,8,10,12-十四丁基五烯酰胺在LC患者中呈较高水平,一些甘油磷脂如PC(14:0/16:0)和PE(14:1(9Z)/14:1(9Z))在LC患者中下调。KEGG通路富集分析进一步鉴定出130条代谢通路中的24条代谢通路在LC患者和对照中存在显著差异。
2.LC患者肺微生物群组成改变
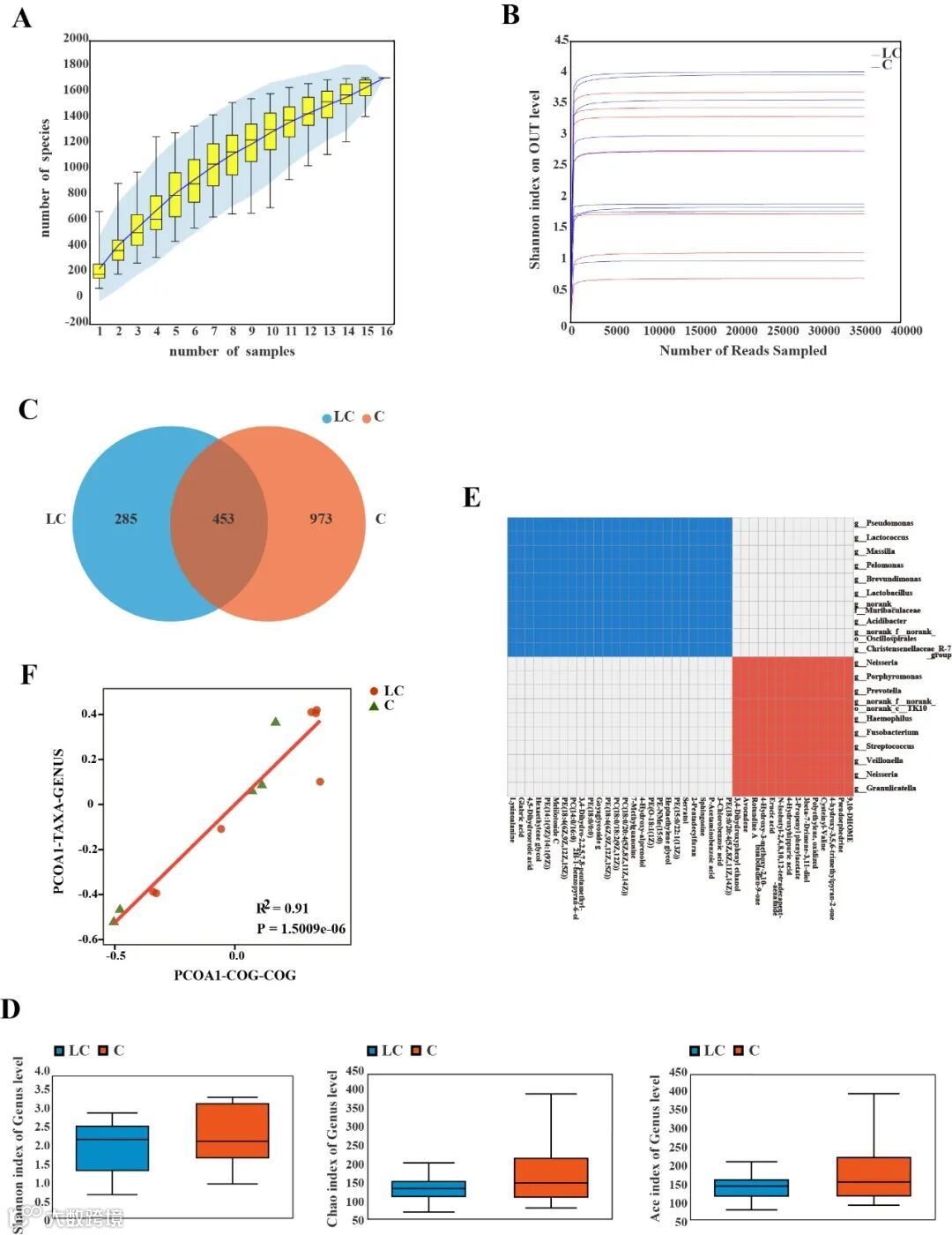
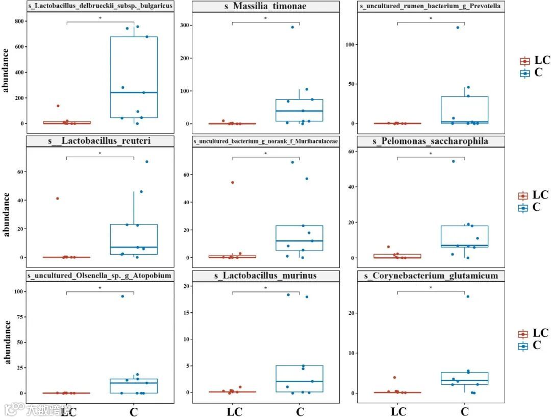
采用BALF样品进行16S rRNA扩增子测序,探讨LC患者肺微生物群的变化。OTU水平的物种累积曲线和稀疏曲线表明,所有样品都获得了绝大多数的微生物多样性,维恩图显示组间共享453个OTU,对照组(973个)中的独特OTU比LC患者(285个)多。反映两组聚类的PLS-DA模型分析结果表明,LC患者与对照组的分离明显,但两组的α多样性没有显著差异。基于布雷-柯蒂斯相似距离的NMDS分析表明,两组在排序上相距(应力<0.2)。对序列的分类学分析表明,肺微生物群落中最普遍的门是变形杆菌,且个体之间属水平的微生物组成差异。此外,LEfSe分析发现26个属在两组之间具有差异丰度(LDA > 2.0,P < 0.05)。在LC患者中,Chloroflexi类群富集明显,而乳酸杆菌,马西利亚,乳球菌,示波螺旋,克里斯滕塞菌科在对照中明显更丰富。此外,双侧Welch t检验结果显示,德尔布鲁氏乳杆菌保加利亚亚种、蒂莫奈乳杆菌、罗伊氏乳杆菌在物种分类群的对照组中含量更高。
另一方面,采用宏基因组学分析法预测肺微生物群的基因功能,鉴定出179个不同的COG功能类别中有5个存在显著差异。群落功能属性相似性与群落组成关系的线性回归分析表明,两部分之间存在显著的相关性。
3.非肺癌和肺癌患者的微生物相互作用网络
为了确定肺微生物群在有或没有肺癌患者中的相互作用,我们构建了属分类群的相关网络。两组网络表现出不同的细菌相互作用,特别是LC患者的网络比对照组更复杂。通过比较每组网络中网络的拓扑结构,发现LC患者富集属之间的相关性比对照组强。又通过程度中心性(DC)、接近中心性(CC)和中介中心性(BC)来筛选每个网络中有影响力的微生物群(DC >0.1,CC > 0.2,BC>0.1),发现弯曲杆菌,Atopobium,嗜血杆菌和链球菌对LC患者的肺部微生物群落改变很重要。而对照结果显示,芽孢杆菌、梭杆菌、异体杆菌、克雷伯氏菌和克罗彭斯特氏菌对其贡献更大。通过结合16S rRNA扩增子测序得到的显著差异菌属构建了相关性网络。结果表明,Christensenellaceae R - 7与乳酸杆菌属、短波单胞菌、马西利亚呈正相关,他们在对照组中富集,与韦永球菌属、奇异菌属、嗜血杆菌属、梭形杆菌属呈负相关,他们在LC患者中富集。
4.识别LC患者的生物标志物
基于评估模型预测能力的功能,采用ROC曲线评估LC代表性鉴别特征的诊断能力,发现半胱氨酸缬氨酸、3-氯苯甲酸和3,4-二羟基苯基乙醇的AUC分别为0.8692、0.859和0.8103,可能有助于识别LC,联合分析的诊断能力更佳(AUC:0.91)。基于16S rRNA扩增子测序的LEfSe分析揭示的14个显著不同的物种,通过LASSO分析,进一步筛选出9个物种联合进行ROC分析,表明LC可以通过具有代表性的差异肺微生物群进行评估。
四
添加微信获取相关文献

