早!今天小编和大家一起分享一篇去年12月发表在Frontiers in Immunology杂志(IF: 6.786)的文章《Comprehensive analysis of a glycolysis and cholesterol synthesis-related genes signature for predicting prognosis and immune landscape in osteosarcoma》。糖酵解和胆固醇合成在癌症代谢重编程中至关重要。该研究的目的是确定糖酵解和胆固醇合成相关基因(GCSRG)特征,以对骨肉瘤患者进行有效的预后评估。结果构建了一个有效预测骨肉瘤患者预后和指导治疗的GCSRGs特征。
背景&方法
骨肉瘤多发生于长骨的干骺端,是儿童和青少年癌症死亡的第二大因素。虽然联合化疗使骨肉瘤患者的生存率大幅提高,但对于远处转移患者,其5年生存率仍不理想。为了帮助改善骨肉瘤治疗,确定新的治疗靶点和生物标志物至关重要。正常细胞主要通过有氧呼吸获取能量。然而,即使在有氧条件下,癌细胞也有利于消耗额外的葡萄糖进行有氧糖酵解以产生乳酸。并且快速的糖酵解可以增强骨肉瘤细胞的恶性程度。脂质合成的重编程被认为是肿瘤生长所需的另一种显着代谢异常,其中胆固醇生物合成途径的变化至关重要。然而,据我们所知,尚未建立与糖酵解和胆固醇合成相关的基因特征来预测骨肉瘤患者的预后。
方法
1.从GSE21257和TARGET-OS数据集中获取基因表达数据和临床信息。
2.采用一致性聚类方法对糖酵解和胆固醇合成相关基因(GCSRGs)相关亚型进行鉴定。
3.采用单变量Cox回归和LASSO Cox回归分析构建GCSRGs特征。
4.采用ssGSEA方法分析免疫细胞浸润的差异。
5.采用prophet R包对不同组进行药敏评估。
6.采用Western blotting、细胞活力试验、划痕试验和Transwell试验进行关键基因的细胞学验证。
7.针对关键基因进行泛癌分析。
研究结果
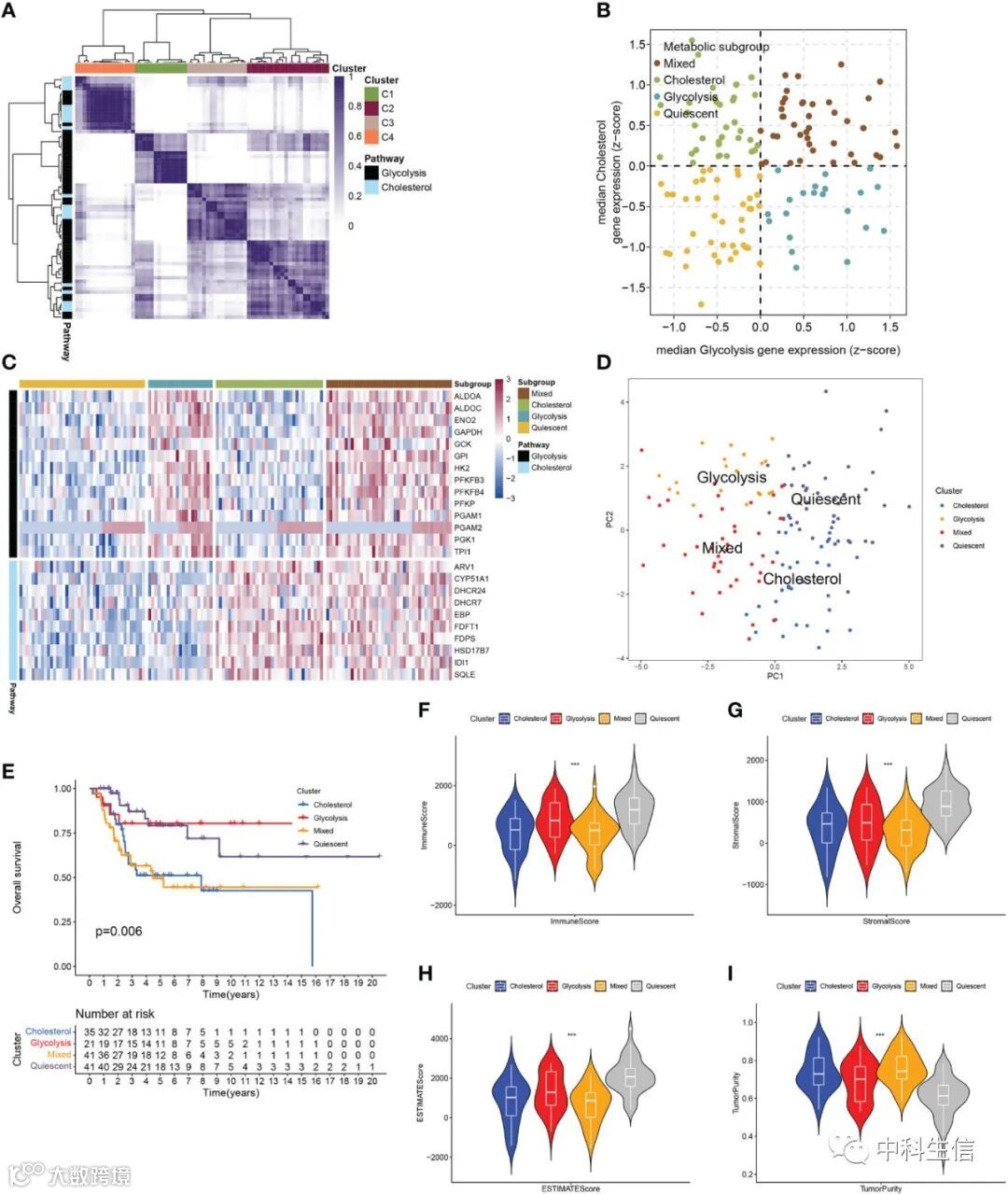
基于糖酵解和胆固醇合成相关基因(GCSRGs)进行聚类分析得到4种亚型
分析GEO和TARGET-OS数据集中的GCSRGs表达,然后进行一致聚类,根据GCSRGs的中位表达水平将整个队列分为4种代谢亚型:静止型、糖酵解亚型、胆固醇亚型和混合型。进一步分析发现不同亚型间预后差异显著。ESTIMATE算法进行免疫、基质和ESTIMATE评分(图1)。

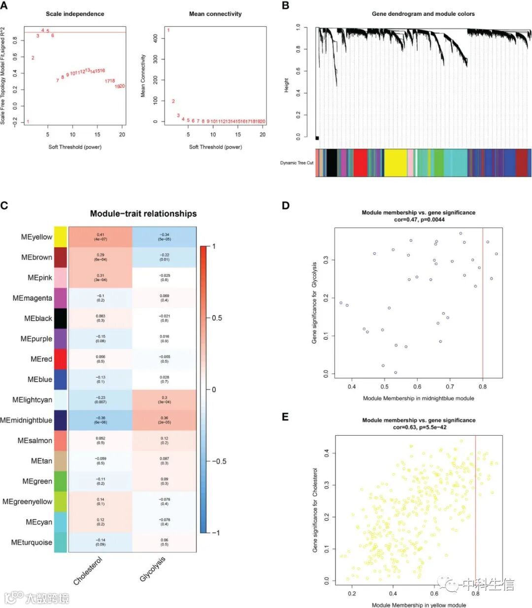
GCSRGs共表达网络及富集分析
WGCNA筛选出与糖酵解和胆固醇合成相关性较强的模块,即午夜蓝模块和黄色模块。两个模块中共有402个基因作为关键代谢基因。进行GO和KEGG通路富集分析。发现GCSRGs主要与缺氧反应、局部粘附、细胞-底物连接、核糖体、糖异生等通路相关(图2-3)。


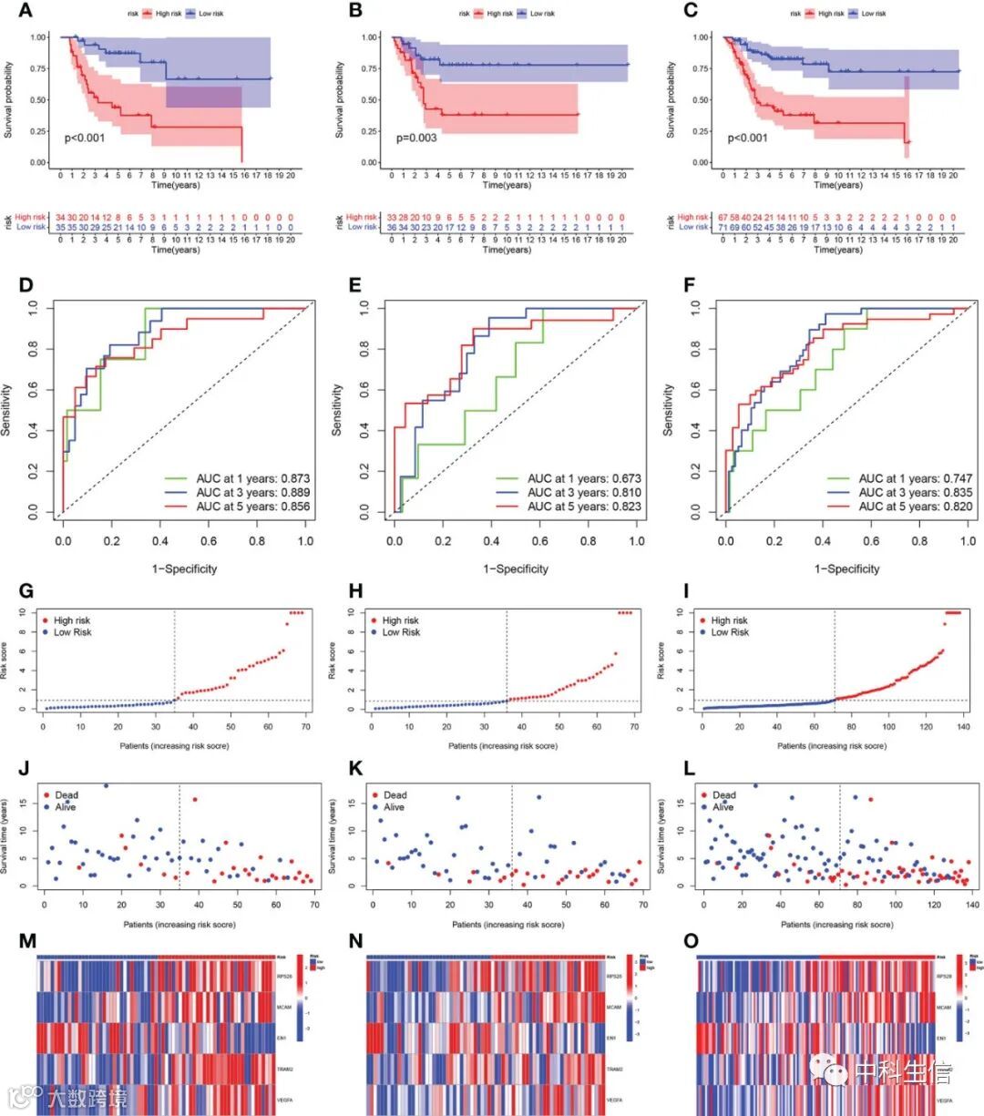
基于预后相关的GCSRGs构建预后模型,计算风险评分
单因素Cox分析发现12个基因与患者预后相关。然后,LASSO Cox回归分析筛选出5个基因为独立预测因子,计算风险评分,根据中位数风险评分分为高风险组和低风险组。低风险组的生存概率明显大于其他组。ROC曲线分析证明GCSRGs特征是骨肉瘤患者有效的预后预测指标(图4-5)。


GCSRGs特征的独立预后分析和Nomogram的构建
单因素和多因素Cox回归分析显示,风险评分和转移的临床病理参数是独立的预后因素。进一步开发了用于估计骨肉瘤患者生存可能性的预后nomogram。该预后图可以系统地预测骨肉瘤患者1、3、5年的OS。校准曲线显示,实际结果与预测结果一致(图6)。

GCSRGs特征的免疫图谱及药敏分析
使用ssGSEA方法评估两组间免疫细胞浸润的差异,两组间免疫检查点的表达存在显著差异。药敏分析显示,高风险组患者对11种药物敏感,低风险组患者对13种药物敏感(图7)。

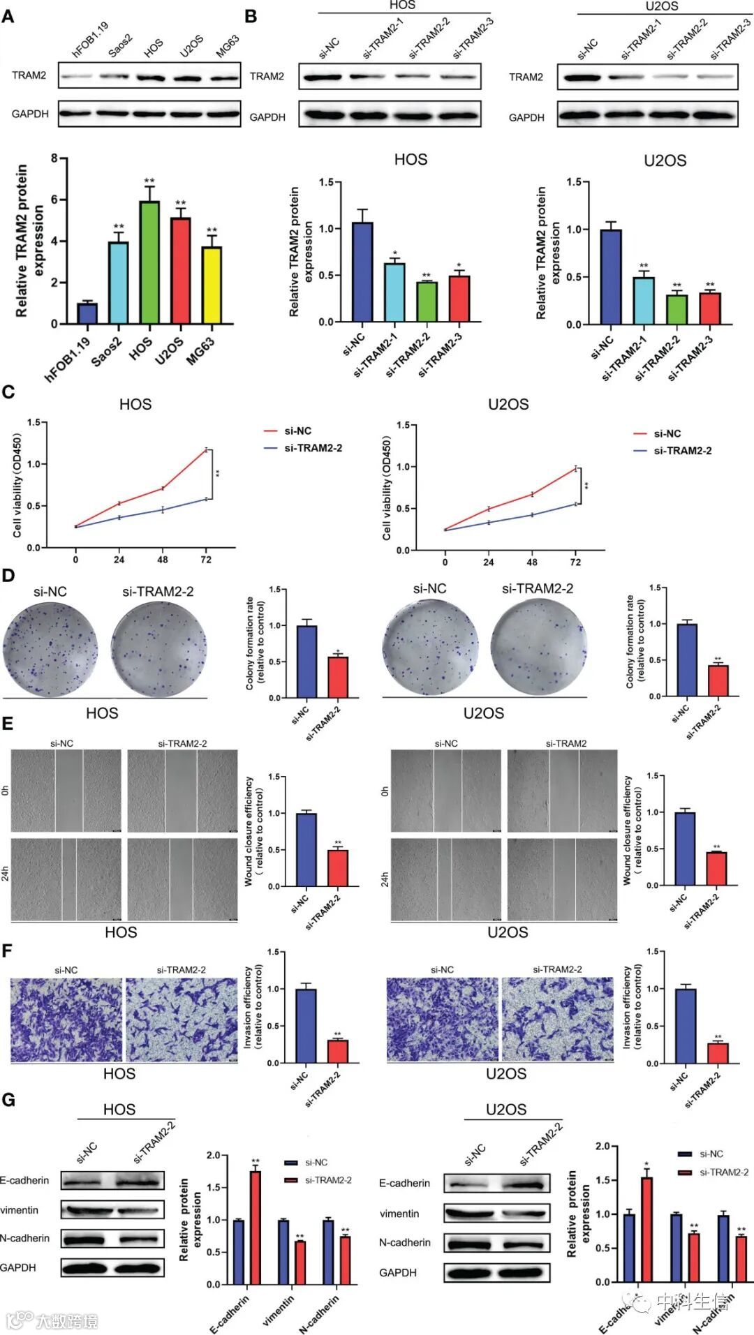
TRAM2体外功能验证
选择其中一个骨肉瘤中研究较少的关键基因进行验证,通过Western blot检测发现TRAM2在骨肉瘤细胞系中的表达高于人成骨细胞系。然后,将si-TRAM2转移到细胞系中,观察TRAM2对骨肉瘤细胞增殖、侵袭等功能的影响(图8)。

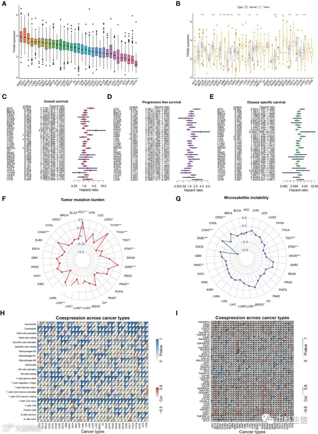
TRAM2的泛癌分析
对TRAM2进行了泛癌分析,包括TRAM2在33种癌症中的表达、TRAM2与多种癌症的OS、无进展生存期(PFS)和疾病特异性生存期(DSS)相关、与TMB和MSI相关、与免疫相关基因和免疫检查点的关系(图9)。


结论
总之,骨肉瘤患者根据GCSRGs表达矩阵分为4种亚型,这些亚型在预后和肿瘤微环境方面彼此存在显着差异。通过WGCNA筛选出与糖酵解和胆固醇合成关系最密切的基因模块,首次构建了由5个GCSRG组成的骨肉瘤风险特征。此外,我们发现该特征与骨肉瘤患者的免疫细胞浸润和免疫检查点表达密切相关。这些发现不仅提供了一种预测骨肉瘤患者预后的新方法,而且提供了新的治疗靶点。

