胸主动脉瘤(TAA),一种极具威胁性的血管疾病,正悄然成为健康的“隐形杀手”。它以主动脉的进行性扩张为特征,一旦破裂,致死率极高。尽管手术干预在一定程度上能够应对 TAA,但我们对其发病的分子机制却知之甚少,这无疑限制了更有效治疗手段的开发。在探索TAA发病机制的道路上,一个新的研究方向逐渐崭露头角——血管周围脂肪组织(PVAT)。PVAT围绕在血管周围,以往被视为“沉默的旁观者”,如今却被证实是维持血管稳态的关键调节因子。
健康状态下,胸段PVAT有着类似棕色脂肪组织(BAT)的特性,然而,当身体处于病理条件时,PVAT会发生白色化转变和功能障碍,这一变化与TAA的发生发展有着怎样千丝万缕的联系呢?5月21日,密歇根大学Lin Chang、Y. Eugene Chen共同通讯在《Cardiovascular Diabetology》发表了一篇影响因子超10分的论文“Perivascular adipose tissue dysfunction contributes to thoracic aortic aneurysm development”,为我们揭开了其中的奥秘。
Highlight
Ø揭示关键因果关系:首次明确阐述了PVAT 功能障碍在 TAA 发生中的因果作用,尤其是转录调节因子PPARγ和PRDM16在其中扮演的重要角色,填补了 TAA 发病机制研究的关键空白。
Ø提出治疗新思路:发现维持PVAT棕色化或许能减缓TAA进展,为TAA的治疗提供了全新的药物研发方向,有望改变当前TAA治疗手段有限的局面。
Ø鉴定潜在生物标志物:研究发现TAA患者血浆中decorin水平升高,提示decorin可能作为监测 TAA 疾病进展的生物标志物,为 TAA 的早期诊断和病情监测带来新希望。
研究背景
胸主动脉瘤(TAA)是一种危及生命的疾病,由于主动脉破裂等致命并发症,发病率和死亡率很高。然而,TAA发病机制的分子机制仍有待完全阐明。主动脉自然被血管周围脂肪组织 (PVAT)包围,PVAT以旁分泌方式产生和释放脂肪因子和其他因子,这对血管生理学和病理生理学至关重要。在健康条件下,胸部PVAT类似于棕色脂肪组织(BAT)并维持血管稳态。为了响应致病性刺激,PVAT会变白并变得功能失调,从而导致血管疾病的发展。然而,PVAT功能障碍与TAA发病机制之间的因果关系以及潜在机制仍然未知。本研究调查了PPARg(脂肪生成的关键决定因素)和PRDM16 (棕色脂肪细胞发育的关键决定因素)在PVAT中对TAA发展的作用。
研究设计:抽丝剥茧探真相
1.患者样本剖析:研究团队收集 TAA 患者的 PVAT 样本,从微观的细胞形态到分子层面,仔细对比与健康样本的差异,探寻 TAA 患者 PVAT 的特异性变化。
2.小鼠模型构建:构建棕色脂肪细胞特异性 Pparg 敲除(PpargBAKO)小鼠模型,让其 PVAT 失去正常功能;同时构建 Prdm16 敲除(Prdm16BAKO)小鼠模型,使 PVAT 呈现白色化特征。借助这两种模型,观察 PVAT 功能异常如何影响 TAA 的形成。
3.机制深度挖掘:运用荧光素酶报告基因和染色质免疫共沉淀实验等前沿技术,深入探究转录调节因子 PRDM16 与细胞外基质蛋白聚糖 decorin 之间的调控联系,解析 PVAT 功能障碍推动 TAA 发展的分子机制。
主要结果
1、TAA患者PVAT的改变(Figure 1)
对 TAA 患者的 PVAT 分析显示,邻近瘤体病变的 PVAT 出现脂肪细胞增大现象,棕色化标志物如 UCP1、COX8B 的表达显著降低,而白色化标志物如 HOXC8、NRIP1 的表达升高。同时,TAA病变区域的PVAT中PRDM16 蛋白和mRNA水平显著低于非瘤体区域(图 1),这些结果表明PVAT功能障碍与 TAA 进展密切相关,且PRDM16下调可能是PVAT适应性失调的驱动因素。
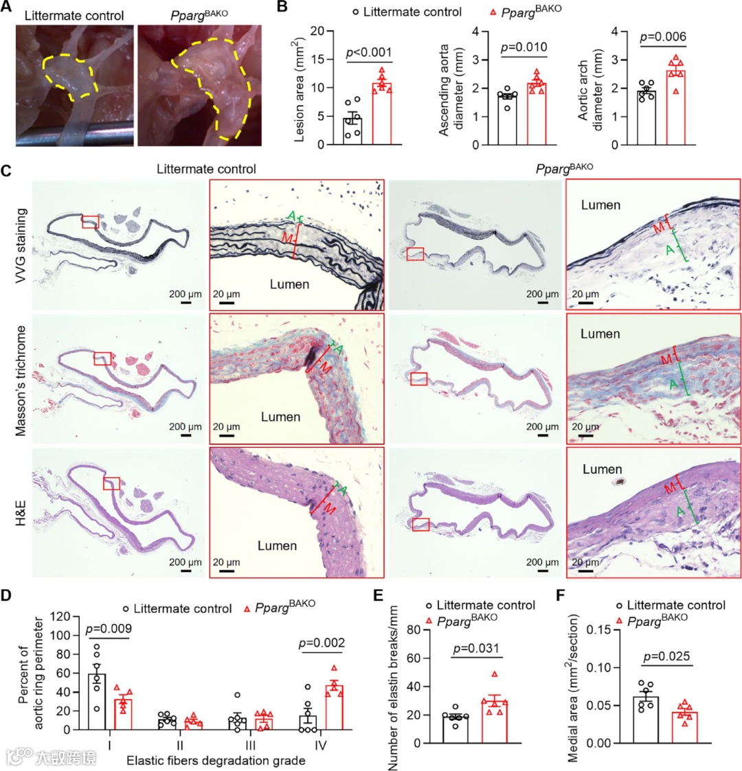
2、小鼠模型中 TAA 的形成(Figure 2-Figure 3)
PpargBAKO小鼠和Prdm16BAKO小鼠在猪胰弹性蛋白酶(PPE)诱导后,均表现出加重的TAA形成。PpargBAKO小鼠出现严重的弹性纤维降解、胶原沉积增加和中膜层变薄(图 2);Prdm16BAKO 小鼠的主动脉扩张更显著,弹性蛋白断裂增多,中膜完整性降低(图 3)。这证实了PVAT棕色化特征对维持主动脉稳态的重要性。
3、PRDM16与decorin的调控关系(Figure 4)
研究鉴定出decorin是PRDM16的转录抑制靶点。在Prdm16BAKO小鼠的白色化PVAT和TAA患者血浆中,decorin表达均升高。荧光素酶报告基因和染色质免疫共沉淀实验证实PRDM16直接结合Dcn启动子并抑制其转录(图 4)。鉴于decorin在血管重塑和钙化中的已知作用,其在功能障碍 PVAT 中的上调可能通过促进VSMC凋亡和基质降解加剧TAA进展。
研究小结:突破与展望并存
研究突破
本研究首次明确了PVAT功能障碍在TAA发病中的关键作用,揭示了PPARγ和PRDM16缺失介导的发病机制,为TAA的治疗找到了新的潜在靶点。维持PVAT棕色化或将成为减缓TAA 进展的有效策略,同时decorin有望作为监测TAA疾病进展的生物标志物,为TAA的诊疗带来新方向。
局限性:
²模型与现实差异:小鼠模型虽能模拟部分 TAA 发病过程,但与人类疾病的复杂性仍存在差距,部分实验结果在人体中的适用性需进一步验证。
²机制研究不全面:研究虽发现了 PRDM16 与 decorin 的调控关系,但 PVAT 功能障碍影响 TAA 发展的过程中,可能还有其他未被发现的分子和通路参与,目前的机制探索尚不够全面。
未来研究方向:
²人体临床验证:开展大规模临床研究,验证维持 PVAT 棕色化的治疗策略在人体中的有效性和安全性,推动相关药物从实验室走向临床应用。
多因素机制探索:深入研究其他可能参与 PVAT 功能障碍与 TAA 发展的分子和通路,完善 TAA 发病机制的理论体系,为开发更精准的治疗方案提供依据。

