今天小编分享一篇2023年1月发表在Front Endocrinol (Lausanne)的文章(IF :6.055),题目为“Identification of ULK1 as a novel mitophagy-related gene in diabetic nephropathy”。
兔年大吉
背景:越来越多的证据表明,线粒体自噬对于糖尿病肾病 (DN) 的发展至关重要。然而,对所涉及的关键基因知之甚少。本研究旨在鉴定 DN 中潜在的线粒体自噬相关基因 (MRG)。
方法:
从GEO数据库中获得了五个数据集,并将其分为训练集和验证集。然后筛选差异表达的 MRG,并进一步分析 GO 和 KEGG 富集。接下来,使用三种算法(SVM-RFE、LASSO 和 RF)来识别hub基因。ROC 曲线是根据 hub基因绘制的。然后,我们使用 CIBERSORT 算法评估了 22 种免疫细胞的浸润,并探索了 hub 基因与免疫细胞之间的相关性。最后,使用Nephroseq V5工具分析DN患者中枢基因与GFR的相关性。
1. DN 中MRG的全景分析
DN中线粒体自噬相关基因的分析。(A)由29个线粒体自噬相关基因组成的蛋白质-蛋白质相互作用 (PPI) 网络。(B) GSE104948和GSE96804数据集在肾小球样本校正前后的 PCA 图。(C) GSE104954和GSE47184数据集中样本校正前后的 PCA 图。(D)箱线图显示活体供体和 DN 的肾小球中 18 个线粒体自噬相关基因的表达水平。(五)箱线图展示了 18 个线粒体自噬相关基因在活体供体和 DN 的肾小管间质中的表达水平。
DN中线粒体自噬相关基因的差异分析。(A)火山图显示健康和 DN 患者肾小球样本之间 18 个线粒体自噬相关基因表达差异的总结。(B)聚类热图显示肾小球样本中 DE-MRG 的表达模式。(C) 使用Pearson相关性评估相关性分析。
2. DE-MRG 的 GO 和 KEGG 分析
12个DE-MRGs的GO富集和KEGG分析。(A)富集的GO术语的气泡图。(B)富集的GO术语的 Circos 图。(C)富集的 KEGG的气泡图。(D)富集的KEGG的弦图。
3.hub基因的鉴定
三个 DE-MRG被鉴定为 DN的诊断基因。(A, B) LASSO 逻辑回归算法中的回归系数路径图和交叉验证曲线。(C, D) SVM-RFE算法中各基因预测真值和误差值的变化曲线。(E, F)基于随机森林的特征重要性识别。(G)维恩图展示了从三种算法中获得的诊断标志物的交集。
4. Hub基因在训练集中诊断糖尿病肾病的分析
三个hub基因在训练集中诊断 DN 的性能。(A–C)三个hub基因在 DN 和对照组中的表达差异。(D–F) DN 和对照组中三个hub基因的 ROC 曲线。(G)三个hub基因对区分DN和对照组的诊断价值。
5. Hub基因在验证集中诊断糖尿病肾病的性能
三个hub基因在验证集中诊断 DN 的性能。(AC)三个 hub 基因在 DN 和对照组之间的表达差异。(D–F) DN 和对照组中三个中枢基因的 ROC 曲线。(G) ULK1用于区分 DN 和对照组的诊断价值。
6. 免疫浸润分析
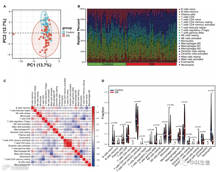
免疫细胞浸润的评估和可视化。(A) PCA 图显示 DN 和对照样本之间的免疫细胞浸润。(B)堆叠直方图比较 DN 和对照样本的免疫细胞百分比。(C) 22种免疫细胞的相关热图。(D)小提琴图显示 22 种免疫细胞的比例。
7. ULK1与浸润免疫细胞的相关性分析
ULK1与浸润免疫细胞的相关性分析。(A)显示ULK1与浸润免疫细胞之间相关性的相关分析图。(B)表示ULK1表达与中性粒细胞之间相关性的散点图。(C)表示ULK1表达与巨噬细胞 M1之间相关性的散点图。(D))表示ULK1表达与巨噬细胞 M2之间相关性的散点图。
8. ULK1与肾功能的临床相关性
ULK1表达与肾功能(肾小球滤过率)之间关系的散点图。
结论
我们的研究表明,线粒体自噬相关基因ULK1可能是 DN 诊断中有价值的生物标志物。我们还证明了ULK1与浸润性免疫细胞的潜在关联,表明其在 DN 发展中的重要作用,从而为 DN 的预防和治疗提供了新的见解。
今天的分享就到这里啦,对上述思路和方向感兴趣的,欢迎咨询哦!

