提到生信肿瘤分析的热点思路,那非“预后”莫属啊!今天小编要和大家分享的这篇文章是2025年4月发表在《Cancer Cell International》(IF:5.3)期刊上的文章《Identifying PSIP1 as a critical R-loop regulator in osteosarcoma via machine-learning and multi-omics analysis》。这篇文章是怎么在“预后”的背景下,发到了一区5+分的呢,那这篇文章又有哪些亮点呢,一起跟着小编来看一下叭~
亮点一:较小众的选题方向——这篇文章的研究主题是R环调节因子,R环调节因子通常指的是与RNA分子的环状结构和调控功能相关的因子,主要参与RNA的剪接、稳定性、翻译和转运等多种过程。作为生信选题,R环调节因子逐渐成为研究热点,但目前能检索到的研究较少,相对于其他热点基因集而言较为小众,赛道竞争小,更容易冲高分。
亮点二:热门分析方法外挂——该文章虽然整体是一个预后的大框架,但在模型构建和后续分析时使用了机器学习算法和单细胞分析。作为黄金搭档,机器学习+单细胞分析具有显著的优势,尤其是在处理高维数据、揭示细胞异质性、以及发现新的生物学模式等方面,能够极大程度的提升研究的内容丰富度。
小众选题加上外挂“机器学习+单细胞”,既能紧跟热度,又能提高文章质量,这不妥妥的简易“赛道”嘛!该文章思路同样适用于其他肿瘤类的研究,如果您需要我们的帮助,欢迎您随时联系我们喔!
Highlights
1、RGPSM的开发和验证
2、独立预后评估和列线图模型构建
3、功能富集和免疫分析
4、基于RGPSM的scRNA-seq数据分析
5、确定OS患者的治疗靶点
6、沉默PSIP1抑制OS的增殖、侵袭和迁移
7、沉默PSIP1诱导的R环积累和DNA损伤
背景介绍
R-环是RNA-DNA杂交链组成的三股核酸结构,具有生理和病理性两种形式。生理性R-环在细胞增殖、分化等过程中发挥作用,而病理性R-环异常积累,可能引发基因组不稳定、DNA损伤,甚至癌症进展。研究发现,R-环的频率和稳定性变化与肿瘤发生密切相关,尤其是与癌基因和肿瘤抑制因子的相互作用。探索R环在肿瘤中的作用和机制可以促进新的肿瘤生物标志物和治疗靶点的开发。骨肉瘤(OS)是常见的原发性恶性骨肿瘤,但五年生存率较低,目前,对OS中R环的研究有限,但鉴于它们已知参与肿瘤进展和基因组不稳定性,研究R环在OS中的作用至关重要。本研究使用机器学习构建了一个R-环基因预后评分模型(RGPSM),并发现10个基因与骨肉瘤预后显著相关。高评分的患者预后差,且免疫浸润水平较低。通过scRNA-seq分析,还发现高级别恶性肿瘤细胞的RGPSM评分较高,表明R-环与骨肉瘤的进展密切相关。PSIP1在成骨性骨肉瘤细胞中过表达,沉默PSIP1显著抑制细胞增殖与迁移,诱导R-环积累及DNA损伤。
主要研究结果
(一)RGPSM的开发和验证
在本研究中,首先使用“sva”R包中的“Combat”功能整合了GSE21257和GSE16091数据集,并这个合并后的数据集命名为GEO-OS数据集。接着,在TARGET-OS和GEO-OS数据集中识别了10个在两者中共有的RPG基因,这些基因随后被用于机器学习预测模型的构建。所有模型在训练集(TARGET-OS)、验证集(GEO-OS)和独立验证集(GSE33382)上进行了构建和评估。随机生存森林(RSF)模型和StepCox+RSF模型在这三组数据集中达到了最高的平均C指数(0.754)(图1A)。由于RSF模型具有简单且稳健的性能,选择其作为构建RGPSM的基础。此外,还在不同的数据集上评估了RGPSM的预后预测性能。tROC分析显示,在TARGET-OS数据集中,1年、3年和5年的AUC分别为0.951、0.977和0.984(图1B);在GEO-OS数据集中,1年、3年和5年的AUC分别为0.776、0.754和0.696(图1C);在GSE33382数据集中,相应的AUC分别为0.737、0.726和0.701(图1D)。根据“surv_cutpoint”功能确定的临界值,将不同数据集中的患者分为高-和低-RGPSM组。Kaplan-Meier(K-M)曲线显示,高-RGPSM组患者在训练集(P < 0.0001)、验证集(P < 0.0001)和独立测试集(P = 0.00015)中的预后进展显著较差(图1E-F)。此外,还在两个GEO数据集(GSE21257和GSE16091)以及Meta-OS数据集生成了tROC曲线和K-M图(图1H-K)。这些结果进一步验证了RGPSM的高度稳健性。
(二)独立预后评估和列线图模型构建
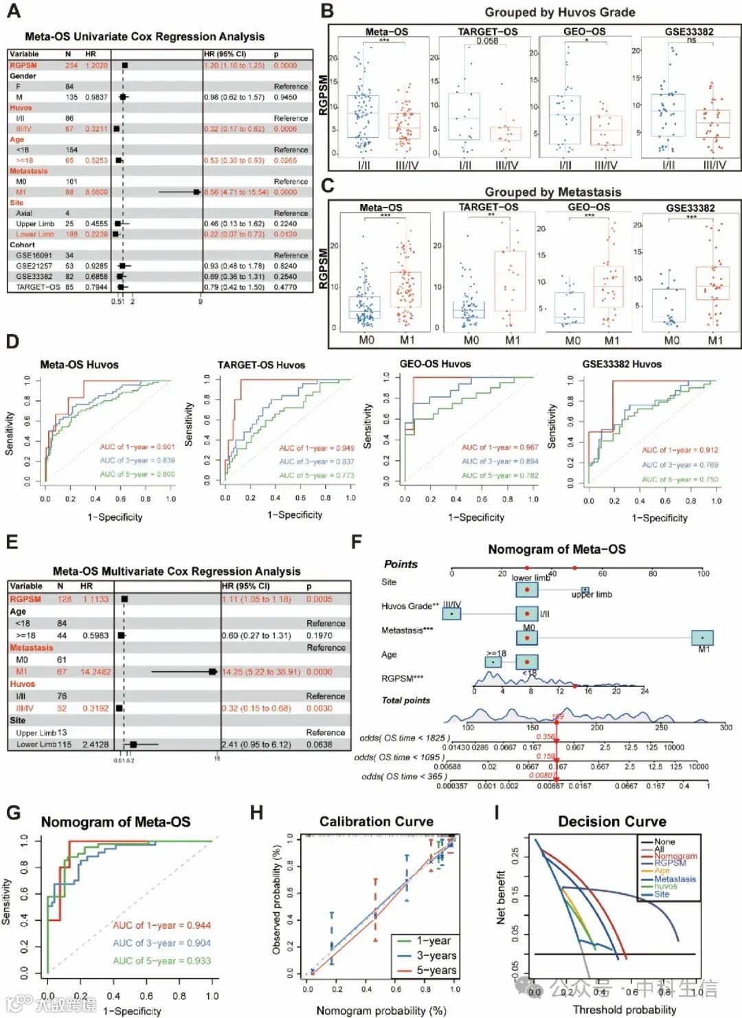
随后,评估了骨肉瘤(OS)患者临床病理特征与RGPSM评分之间的关系。首先,在Meta-OS数据集中进行了单变量Cox回归分析,以识别与预后相关的参数。结果显示,RGPSM、Huvos分级、年龄、转移状态和原发肿瘤部位与患者的总体生存期(OS)相关(图2A)。随后,分析了不同临床亚组中的RGPSM评分。值得注意的是,较高的Huvos分级通常与骨肉瘤患者对化疗的良好反应相关[35]。在Meta-OS和GEO-OS数据集中,Huvos III/IV组患者的RGPSM评分低于Huvos I/II组患者(图2B)。在TARGET-OS和GSE33382数据集中,尽管未达到统计学差异,但结果一致(图2B)。转移患者的RGPSM评分较高(图2C)。此外,tROC分析表明RGPSM能够有效预测骨肉瘤患者的Huvos分级(图2D)。这些发现表明,RGPSM评分可能与骨肉瘤的化疗耐药性和转移相关。此外,所有队列中不同年龄或肿瘤部位的患者之间RGPSM评分没有显著差异。
接下来,进行了多变量Cox回归分析,以评估在单变量Cox分析中识别的这些因素的独立预后价值。排除了缺失数据的患者,并因样本量过小而排除了1名原发性轴向肿瘤患者。最终,纳入分析的患者总数为128例。结果表明,RGPSM、转移状态和Huvos分级是预测骨肉瘤患者预后的独立预测因子(图2E)。同时,为了提高RGPSM的预测性能,我们构建了一个结合RGPSM评分和其他临床病理参数的列线图(图2F)。ROC曲线显示该列线图模型具有强大的预测能力,1年、3年和5年的AUC分别为0.944、0.904和0.933(图2G)。此外,列线图的AUC显著高于RGPSM和其他临床参数。列线图的校准曲线与理想对角线高度一致(图2H),而决策曲线显示该模型提供了显著的净获益(图2I)。
(三)功能富集和免疫分析
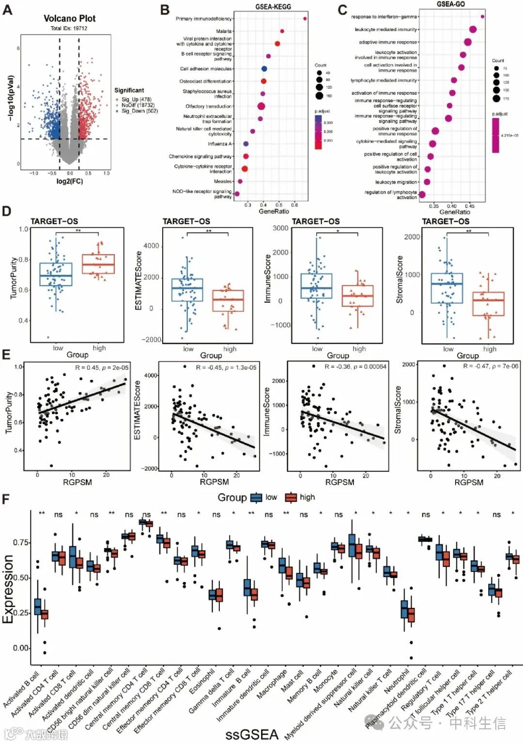
为阐明R-loop在骨肉瘤(OS)中的调控作用,在TARGET-OS数据集中比较了高低RGPMS组之间的差异表达基因(DEGs)。共鉴定出980个差异基因,其中478个基因上调,502个基因下调(图3A)。随后,通过KEGG和GO富集分析,发现这些基因显著富集于与肿瘤进展和免疫调控相关的通路。关键通路包括细胞间粘附的调控、T细胞激活、细胞粘附的负向调控、T细胞分化、Wnt信号通路和Th17细胞分化。进一步使用GSEA-KEGG、GSEA-GO和GSEA-Reactome分析,揭示了两个组之间免疫调控相关通路的显著差异(图3B-C)。基于这些发现,进一步评估了高低RGPMS组之间的免疫细胞浸润情况。结果显示,高RGPMS组的肿瘤纯度分数较高,但ESTIMATE、免疫和基质分数较低(图3D)。此外,RGPMS得分的增加与免疫相关分数的下降相关联(图3E)。同时,分析了两组免疫细胞群体和免疫检查点基因表达的差异。结果表明,高RGPMS组中多种肿瘤杀伤性免疫细胞类型(如激活的B细胞、激活的CD8+ T细胞和自然杀伤T细胞)显著减少(图3F)。此外,三个关键免疫抑制性检查点基因在高RGPMS组中下调(图S3D)。综上所述,R-loops可能在肿瘤微环境中发挥重要作用,影响免疫逃逸和肿瘤进展。
(四)基于RGPSM的scRNA-seq数据分析
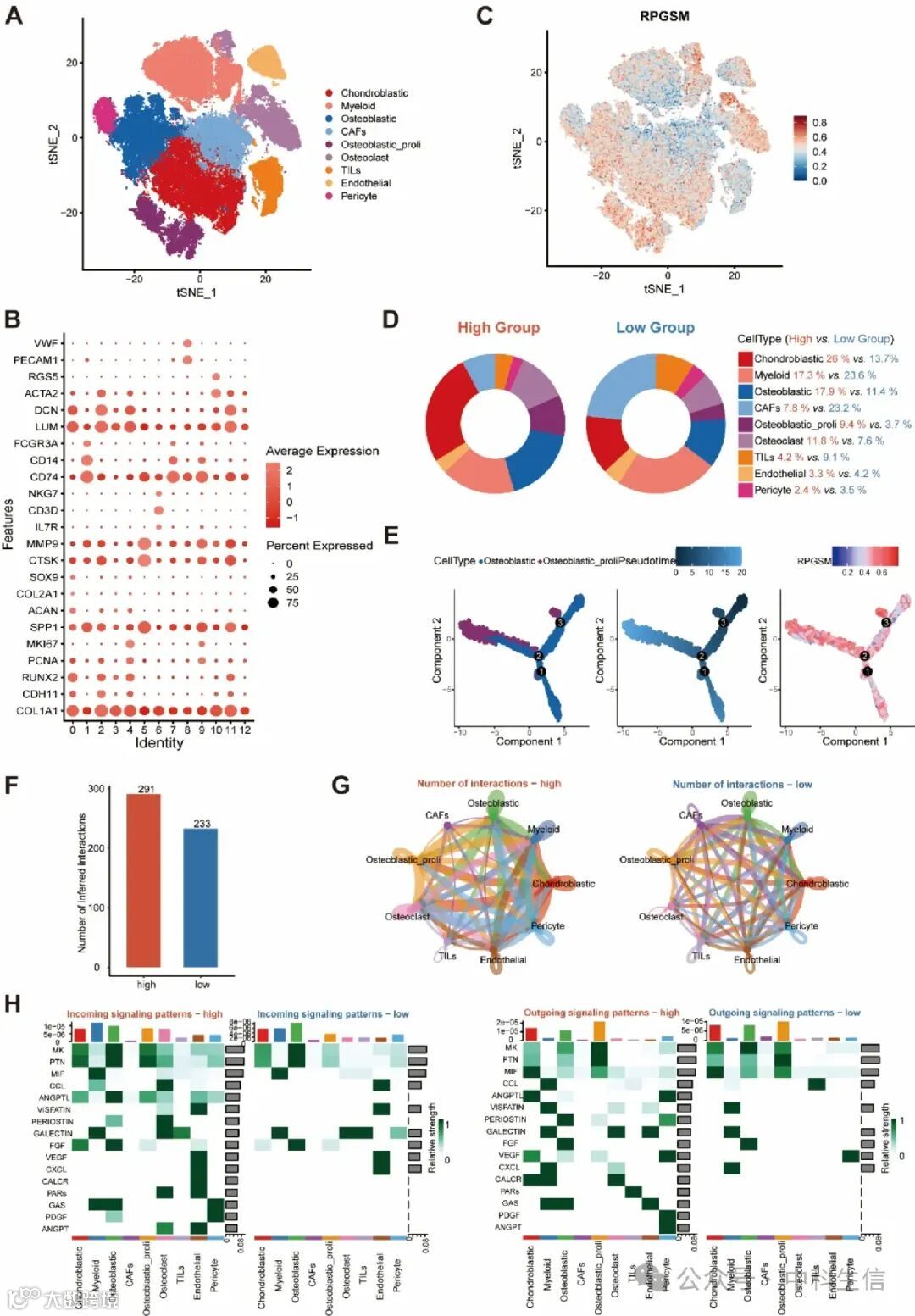
为了研究R-loop相关基因在骨肉瘤(OS)中的作用,下载了来自11名OS患者的单细胞RNA测序数据(GSE152048)。使用“harmony”算法进行批次效应校正后,利用PCA、t-SNE和UMAP进行了降维与聚类分析,结果显示患者之间没有显著的批次效应。然后,使用分辨率为0.3的参数对细胞进行聚类,鉴定出13个细胞群体。这些细胞类型被注释为软骨母细胞、髓系细胞、成骨细胞、癌相关成纤维细胞(CAFs)、增殖性成骨细胞(osteoblastic_proli)、破骨细胞、肿瘤浸润淋巴细胞(TILs)、内皮细胞和周细胞(图4A-B)。通过点图和小提琴图可视化了标记基因的表达水平(图4B)。此外,使用RGPSM模型相关基因对所有细胞进行了评分,利用“AUCell”包进行进一步分析(图4C)。根据‘AUCell_exploreThresholds’函数计算的最佳截断值,细胞被分为高低RPGSM得分组(图S4E)。细胞组成分析显示,高RPGSM组中恶性细胞(软骨母细胞、成骨细胞、增殖性成骨细胞和破骨细胞)的比例显著较高,而免疫细胞的比例则显著较低(图4D)。鉴于成骨型OS细胞的高恶性,进行了伪时间轨迹分析,以探索其分化动态。随着成骨型OS细胞分化为增殖性成骨型OS细胞,RGPSM得分显著增加,这表明R-loops可能与OS细胞的恶性进展相关(图4E)。与此同时,分析了两组细胞之间的差异表达基因(DEGs),并进行了KEGG和GO分析,结果显示两组细胞在免疫相关通路上存在显著差异,这与前述分析结果一致。此外,使用“CellChat”分析了每组中的细胞信号传递通讯。总体而言,高RPGSM组显示出比低RPGSM组更强烈且更频繁的细胞间信号传递(图4F和G)。我们还根据统计显著性识别了信息流最高的前16条信号通路。在这些信号通路的强度和方向性上,观察到高低RPGSM得分组之间在各种细胞类型中显著差异,包括进出信号模式的变化(图4H)。
(五)确定OS患者的治疗靶点
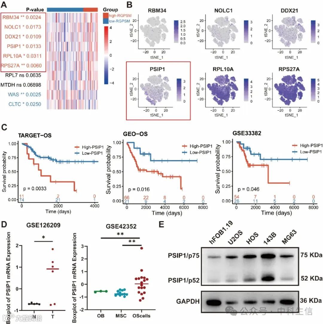
为了鉴定与R-loop相关的潜在治疗靶点,分析了十个RGPSM模型基因在肿瘤组织学(OS)中的表达水平,采用了批量RNA测序(bulk RNA-seq)和单细胞RNA测序(scRNA-seq)数据集。在批量RNA-seq分析中,比较高低RGPSM评分组后发现,RBM34、BLOC1S1、DDX21、PSIP1、RPL10A和RPS27A在高-RGPSM评分组中显著上调(图5A)。随后,分析了这六个上调基因在不同细胞类型中的单细胞表达模式。结果显示,RBM34和NOLC1在OS细胞中的表达较低(图5B)。相反,DDX21、RPL10A和RPS27A在包括肿瘤细胞和免疫细胞在内的多种细胞类型中均表现出较高的表达,提示这些基因在OS细胞中的特异性较差(图5B)。值得注意的是,PSIP1仅在成骨性及增殖性成骨OS细胞中特异性高表达,提示其可能作为治疗靶点(图5B)。此外,PSIP1的高表达水平在不同数据集中与OS患者的预后不良显著相关(图5C)。通过使用GEO数据集进一步分析PSIP1的mRNA表达,发现PSIP1在OS细胞和组织中显著高于正常细胞和组织(图5D)。另外,与成骨细胞(hFOB1.19细胞)相比,PSIP1蛋白(包括p75和p52亚型)在OS细胞中的表达显著上调(图5E)。
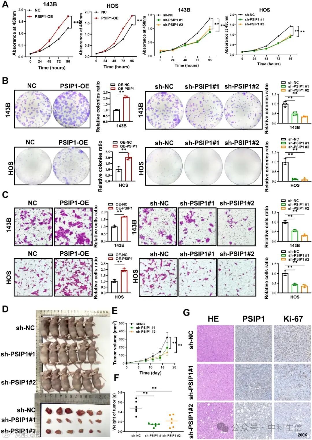
(六)沉默PSIP1抑制OS的增殖、侵袭和迁移
为了探讨PSIP1在骨肉瘤(OS)细胞增殖和迁移中的功能作用,采用了慢病毒对143B和HOS细胞进行PSIP1的沉默和过表达。CCK-8和克隆形成实验结果显示,PSIP1的敲低显著抑制了143B和HOS细胞的增殖,而PSIP1的过表达则增强了OS细胞的增殖(图6A-B)。此外,PSIP1的敲低显著削弱了OS细胞的迁移能力,转膜实验结果证明了这一点(图6C)。进一步的体内实验表明,sh-PSIP1组的小鼠异种移植肿瘤生长速度较阴性对照组明显减缓,肿瘤的体积和重量显著减少(图6D-F)。此外,PSIP1的抑制还导致了增殖标志物Ki-67蛋白表达的显著下降(图6G)。这些结果表明,PSIP1可能是OS患者的潜在治疗靶点。
(七)沉默PSIP1诱导的R环积累和DNA损伤
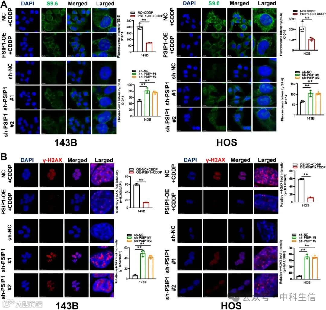
R-loop稳态的失调已被认为与多种肿瘤的进展相关。Jayakumar S等人发现PSIP1直接与R-loop相互作用并参与其解决,从而抑制了与R-loop相关的DNA损伤调节。本研究接下来探究了在上调或沉默PSIP1的骨肉瘤(OS)细胞中R-loop的水平。PSIP1的敲低导致R-loop的增加,而PSIP1的过表达显著减少了顺铂(CDDP)诱导的R-loop积累(图7A)。与此同时,观察到在PSIP1敲低的细胞中,γ-H2AX水平升高(图7B)。而PSIP1的过表达减轻了CDDP诱导的γ-H2AX荧光强度的增加(图7B),这表明沉默PSIP1可能通过诱导R-loop积累及其相关的DNA损伤,抑制OS细胞的增殖、迁移和侵袭。
总结
总而言之,本研究使用机器学习方法开发了一个RGPSM模型,在三个独立的数据集中对OS患者的高危亚群进行分类。通过整合机器学习、scRNA-seq分析和实验验证,确定PSIP1是促进OS进展的R环调节因子,突出了它作为一个潜在的治疗靶点。

