早!今天小编和大家分析一篇2022年7月发表在《J Transl Med》(IF:5.531)期刊上的文章《Bladder cancer-derived exosomal KRT6B promotes invasion and metastasis by inducing EMT and regulating the immune microenvironment》。在本次研究中,基于TCGA和GEO数据库的基因表达谱和临床信息分析了外泌体mRNA和蛋白质的表达模式以及匹配的临床病理学特征。此外,我们进行了一系列实验来进行验证。该思路同样适用于其他肿瘤的研究,有相关需求的老师欢迎联系我们。
背景:
膀胱癌(bladder cancer, BLCA)是全球最常诊断出的癌症之一。其作为泌尿系统最常见的恶性肿瘤,目前尚无有效的诊断方法。因此,迫切需要寻找其他有效的生物标志物来辅助BLCA的诊断。外泌体是30–150 nm的细胞外载体,具有多种生物学功能,存在于各种生物体液中。先前的研究表明,外泌体参与细胞间通讯并影响许多肿瘤的周围微环境。此外,肿瘤来源的外泌体(TDE)是许多肿瘤过程中的重要调节因子,包括肿瘤侵袭、转移和耐药性。然而,关于它们在BLCA中的作用知之甚少。因此,我们认为有必要进一步探讨TDEs参与BLCA发生发展的机制。以期寻找可被用作BLCA的预后标志物和抗癌治疗的靶点。
方法:
1,TCGA和 GEO公共数据库获取BLCA数据;ExoCarta 数据库获得BLCA衍生的外泌体中的mRNA和蛋白质;
2,利用R“limma”包筛选差异基因;
3,通过TIMER 2.0数据库分析KRT6B在各种肿瘤中的表达。通过HPA数据库分析正常组织和肿瘤组织中KRT6B的差异表达,结合临床因素对KRT6B进行了单变量和多变量 Cox 回归分析;
4,使用GSEA软件在KRT6B高表达和低表达组中进行基因集富集分析(GSEA);
5,通过“CIBERSORT”算法进行免疫浸润分析;
6,通过Pearson相关分析评估以确定目标基因表达与药物敏感性之间的相关性;
研究结果:
一、BLCA中的外泌体DEG及生存分析
在BLCA衍生的外泌体中鉴定出52个DEGs(图 1A-C)。为了确定与BLCA患者预后相关的关键基因,我们对前20个差异表达的外泌体基因进行了生存分析。结果显示,除KRT6B外,其余9个上调的DEGs与BLCA患者的生存期无统计学正相关(图2)。生存曲线表明,KRT6B的高表达与较短的总生存期(OS)相关,并预示着预后不良。



二、KRT6B在BLCA中的生物学作用分析
1.为了进一步了解KRT6B的生物学功能,首先在NCBI数据库中对KRT6B进行了查询(图3A)。此外,通过TIMER2.0网站分析了KRT6B在泛癌和匹配的正常组织中的差异表达。发现KRT6B在多种肿瘤中上调,包括BLCA、CESC、CHOL、COAD、ESCA、HNSC、KIRC、LUAD、LUSC、READ、SKCM、STAD、THCA 和UCEC(图 3B)。TCGA 和GEO数据集 (GSE166716)证实KRT6B在BLCA中的表达高于匹配的正常组织(图 3C)。此外,从HPA数据库检索到免疫组织化学(IHC)染色数据集,结果显示与正常膀胱组织相比,BLCA组织中的KRT6B显著增加(图 3D)。

2.根据KRT6B的表达水平,将来自TCGA 的临床数据分为高表达组和低表达组。为了探讨KRT6B表达与BLCA临床特征之间的关系,进行了单变量Cox回归分析和多变量Cox回归分析。结果表明,KRT6B的表达、年龄和分期是BLCA的独立预后危险因素(图 4A-B)。通过UALCAN网站发现KRT6B在具有不同组织学亚型、分子亚型、转移状态和BLCA个体癌症分期的患者中表达不同(图 4C)。与TCGA结果一致,GSE13507数据结果表明,上调的KRT6B表达与BLCA中的临床病理特征相关(图 4D)。这表明,KRT6B可能参与BLCA的进展,特别是从非侵袭性肿瘤向侵袭性肿瘤的转变。

3.为了阐明KRT6B在BLCA发展中的机制,基于来自TCGA数据库的BLCA样本的KRT6B高表达和KRT6B低表达组进行了GSEA。结果显示,KRT6B高表达组富集炎症反应通路,包括IL-6/JAK/STAT3信号通路和干扰素-γ(IFN-γ)反应通路(图5A)。EMT相关通路的激活与KRT6B的表达呈正相关(图5A)。此外,对EMTome 数据库的分析表明,KRT6B与转移密切相关(图5B)。


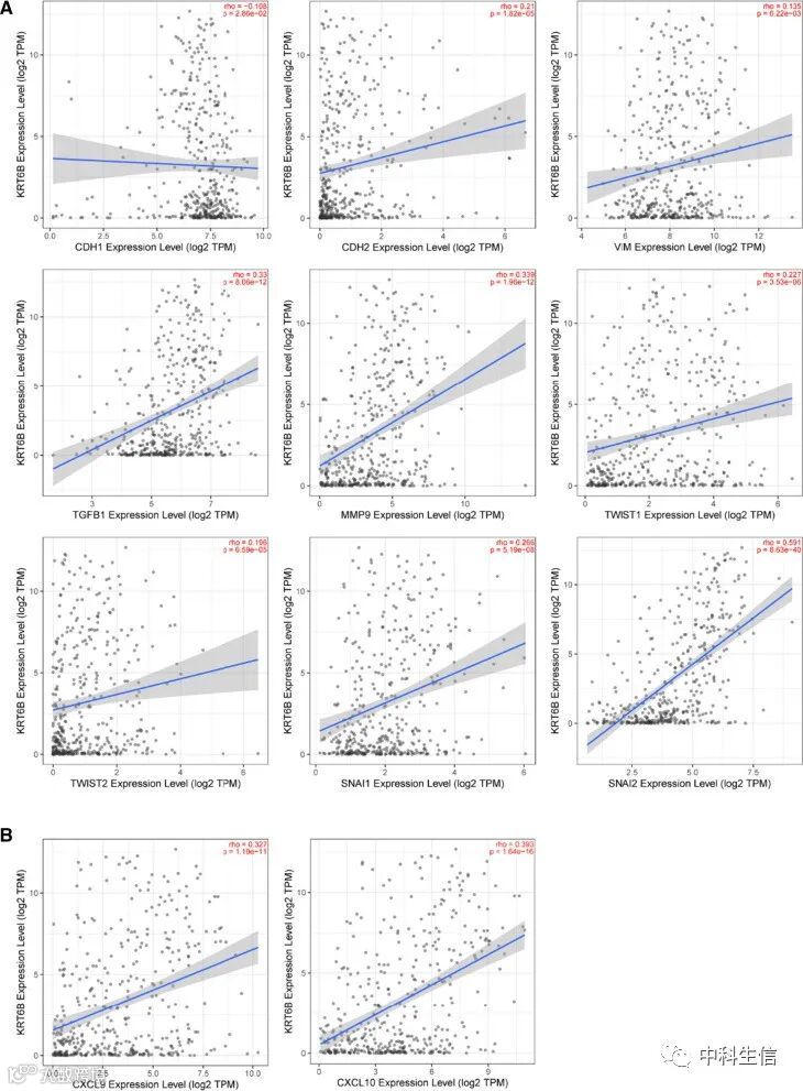
4.EMT是上皮细胞获得侵袭力的关键步骤,是BLCA细胞肌层侵袭转移的重要条件。目前,有几个基因已被证明是EMT过程的生物标志物,包括CDH1、CDH2、vimentin、MMP9、Twist、snail和TGF-β。通过TIMER2.0网站探索了KRT6B与这些生物标志物之间的相关性。结果显示KRT6B与这些关键基因之间存在显着相关性(图 6A)。此外,KRT6B与免疫反应基因显着正相关,例如CXCL9和CXCL10(图 6B).。上述结果证明,KRT6B参与了BLCA的EMT过程和免疫调节。

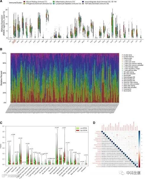
5.为了探索KRT6B在BLCA肿瘤微环境中的潜在作用,利用EMTome数据库和CIBERSORT算法分析BLCA 中免疫细胞浸润的情况(图 7A-B)。研究发现几种免疫细胞在KRT6B高表达组中具有显着更高的浸润密度,包括M2巨噬细胞等(图 7C)。热图显示了22种免疫浸润细胞与来自TCGA队列的肿瘤样本的相关性(图 7D)。

6.相关性分析显示,M2巨噬细胞的浸润水平与KRT6B的表达呈正相关(图 8A)。此外,K–M 生存分析表明,具有较高M2巨噬细胞浸润的患者生存较差(图 8B)。以上证据表明,KRT6B与免疫细胞的不同分布,尤其是BLCA中M2巨噬细胞的极化有一定关系。为了验证这一假设,分别分析了 M2 巨噬细胞及其关键标志物与KRT6B的相关性。结果表明,KRT6B的表达水平与M2巨噬细胞的浸润水平呈正相关(图 8C)。


7.研究发现多个检查点基因在BLCA中表现出差异表达(图 9A)。鉴于KRT6B与免疫力密切相关,进一步研究了KRT6B与免疫检查点基因(如 PD-L1)之间的相关性(图 9B-C)。结果表明,具有KRT6B高表达的BLCA患者可能从联合免疫检查点阻断(ICB)的治疗中获益更多。

三、BLCA中的KRT6B表达调节了EMT信号通路
为了进一步探索KRT6B在BLCA临床样本中的表达,对48对BLCA组织样本和匹配的相邻正常组织样本进行了qRT-PCR 和 WB。qRT-PCR 结果显示,KRT6B在BLCA组织样本中的表达高于邻近的正常组织样本(图 10A)。蛋白质水平和相应的mRNA水平显示相同的结果(图 1B)。此外,评估了KRT6B的表达与BLCA的临床病理特征之间的关系。结果显示,KRT6B的高表达与肿瘤侵袭性和BLCA的T分期呈正相关。其他特征,包括N分期、M分期和肿瘤分级,与KRT6B表达无显著相关性(图 10C)。此外,KRT6B的高表达显示与BLCA患者的较差OS相关(图 10D)。

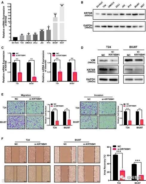
为了进一步研究KRT6B的作用,通过qRT-PCR和WB验证了KRT6B在人尿道上皮永生化细胞系和BLCA细胞系中的表达(图 11A、B)。发现KRT6B在BLCA细胞系中的表达普遍高于人尿道上皮永生化细胞系。通过用siRNA特异性靶向KRT6B来敲低T24和BIU87细胞中的KRT6B。与对照组相比,KRT6BmRNA和蛋白水平显着下调(图 11C、D)。Transwell迁移测定和侵袭测定表明,KRT6B敲低抑制了T24和BIU87细胞的迁移和侵袭(图 11E)。此外,当KRT6B被敲低时,划痕闭合得更慢(图 11F)。



